1.回顾
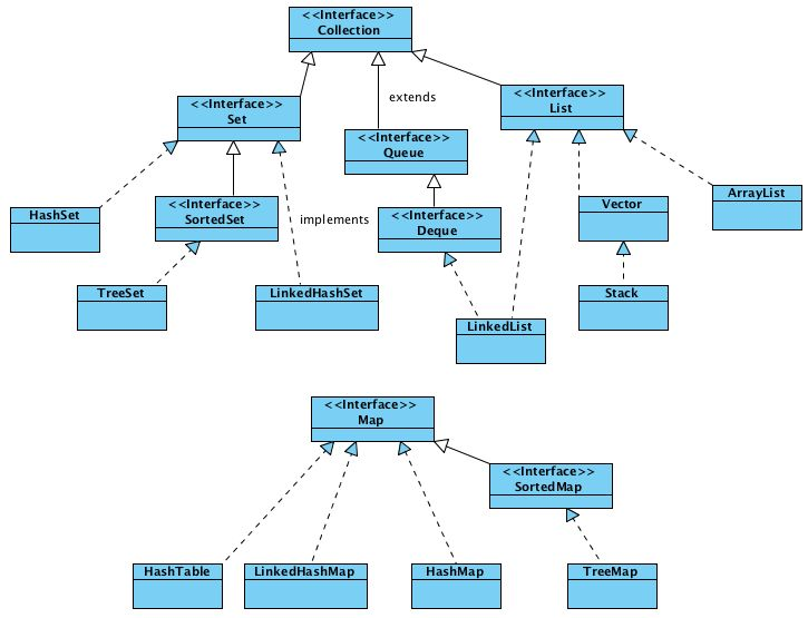
在上一篇介绍了Java 集合之ArrayList主要讲解了ArrayList的一些方法和具体实现,ArrayList是基于数组来实现,当插入新元素时,其后面的元素的位置都需要移动,这显而易见是个影响性能的操作,数据量一大,再频繁的执行插入操作那...照例我们先看集合的结构图

2.结构
LinkedList和ArrayList 同属于List接口的,看下详细的结构图实现类,那么两者的方法应该大致相同

AbstractSequentialList类是 AbstractList的一个子类,提供了一个基本的list接口实现,为了顺序访问的数据存储结构(链表)提供了最小化的实现。AbstractSequentiaList是在迭代器基础上实现的get、set、add等方法。
Deque接口继承Queue接口,两端都允许插入和删除元素,即双向队列。
实现了Cloneable,能被克隆,实现了Serializable,支持序列化
我们查看下LinkedList类中的方法


public abstract ListIterator<E> listIterator(int index);
3.源码分析
一.成员变量
transient int size = 0;
transient Node<E> first;
transient Node<E> last;
- size 元素个数
- first 指向头节点
- last 指向尾节点
Node是个内部类
private static class Node<E> {
E item; //结点的值
Node<E> next; //结点的后向指针
Node<E> prev; //结点的前向指针
//构造方法中已完成Node成员的赋值
Node(Node<E> prev, E element, Node<E> next) {
this.item = element; //结点的值赋值为element
this.next = next; //后向指针赋值
this.prev = prev; //前向指针赋值
}
}
二.构造方法
public LinkedList() {
}
public LinkedList(Collection<? extends E> c) {
this();
addAll(c);
}
空构造方法构造了一个空的List 其中size为0 first和last都为null ,没有任何元素 LinkedList(Collection<? extends E> c)构造一个包含指定Collection中所有元素的列表 该方法先调用空构造器 然后addAll()把Collection中所有元素添加进去
三.常用方法
addAll
public boolean addAll(Collection<? extends E> c) {
return addAll(size, c);
}
public boolean addAll(int index, Collection<? extends E> c) {
checkPositionIndex(index);//检查是否越界
Object[] a = c.toArray();
int numNew = a.length;
if (numNew == 0)
return false;
Node<E> pred, succ;
if (index == size) {
succ = null;
pred = last;
} else {
succ = node(index);
pred = succ.prev;
}
for (Object o : a) {////for循环结束后,a里面的元素都添加到当前链表里面,后向添加
@SuppressWarnings("unchecked") E e = (E) o;
Node<E> newNode = new Node<>(pred, e, null);
if (pred == null)
first = newNode;
else
pred.next = newNode;
pred = newNode;
}
if (succ == null) {
last = pred;
} else {
pred.next = succ;
succ.prev = pred;
}
size += numNew;
modCount++;
return true;
}
此方法较长 主要操作就是检查index是否越界 将collection转化成数组 循环数组将数组里面的元素创建为节点 并按照顺序连起来 修改当前节点个数size
add
public boolean add(E e) {
linkLast(e);
return true;
}
void linkLast(E e) {
final Node<E> l = last;
final Node<E> newNode = new Node<>(l, e, null);
last = newNode;
if (l == null)
first = newNode;
else
l.next = newNode;
size++;
modCount++;
}
add 方法直接调用了 linkLast 方法,而 linkLast 方法是不对外开放的。该方法做了三件事情,新增一个节点,改变其前后引用,将 size 和 modCount 自增 1。其中 modCount 是记录对集合操作的次数。
remove
public E remove(int index) {
checkElementIndex(index);
return unlink(node(index));
}
E unlink(Node<E> x) {
// assert x != null;
final E element = x.item;
final Node<E> next = x.next;
final Node<E> prev = x.prev;
if (prev == null) {
first = next;
} else {
prev.next = next;
x.prev = null;
}
if (next == null) {
last = prev;
} else {
next.prev = prev;
x.next = null;
}
x.item = null;
size--;
modCount++;
return element;
}
检查下标是否越界,然后调用 unlink 释放节点。 还有其他方法这里就不一一列举了
四 总结
结合源码我们大致可以知道LinkedList里维持了一个链表 每个链表单元是一个Node Node的prev指向前一个节点 next指向后一个节点 这样所有节点都串了起来 如图

- LinkedList的实现是基于双向链表的,且头结点中不存放数据
- LinkedList是基于链表实现的,因此不存在容量不足的问题,所以这里没有扩容的方法 不同与数组实现的ArrayList
- LinkedList是基于链表实现的,插入删除效率高,查找效率低
若经常查找又很少插入和删除 则推荐使用ArrayList 相反经常插入与删除 很少查找 则推荐使用LinkedList 日常开发中,当然是ArrayList的使用频率更高些。下一篇准备讲解下Set系列...
