双旦已过,新年将至,midwayJs 向大家献上贺礼。
之前我们向社区开放了我们的治理工具,也就是 Pandora.js 工具包,用于整个 Node.js 应用的监控和治理,我们承诺这不是结束,只是开源的开始。
随着内部全栈应用数的越来越多,以及阿里业务不断提升的复杂度,比如店铺,搭建以及渲染等服务,随着人员的不断调动,产品的结构,代码的层级都随着不断的调整,我们急需一个能降低代码复杂度的解决方案,帮助我们渡过人员寒冬,这就对我们内部的基础架构体系提出了不同的要求。
以往我们只需要让用户启动服务器,满足 RPC/HTTP 服务即可,而在真正的全栈领域,似乎没有太多的钻研和沉淀。对此,我们将内部使用的 midway 整体解决方案进行了一次重塑,并且在设计之初就提出未来将对外进行开源。
正巧我们的第一款 Typescript 产品 Pandora.js 开源完毕,给了我们将代码用 Typescript 重写的信心,也随着 Egg.js 社区的壮大,我们相信,在不同的领域中,一定会有不同的产品,不同的解决方案。
Midway 正式基于这些考虑,将 IoC 引入到了框架中,同时学习了 NestJs ,引入了不少自定义的装饰器,增强开发体验,也将搭配团队的其他产品,Pandora.js 和 Sandbox,将 Node.js 的开发体验朝着全新的场景发展,让用户在开发过程中享受到前所未有的愉悦感。
在这里感谢前期的 beta 测试中向我们提意见以及试用的同学,感谢大家的包容和支持,特别是 @ZQun 和 @yuu2lee4 两位的积极参与。

下面来介绍新版本 midway 的一些特性。
-
基于 IoC 体系业务代码进行解耦,依赖统一管理统一初始化
-
常见的 web 场景装饰器简化业务开发
-
支持 Egg.js 的所有插件体系,框架装饰器统一编码风格
-
基于 Typescript ,面向接口编程的编码体验
依赖注入疑问
在一年前,我们的业务代码是重重耦合,到处初始化,实例重复,但这并不是业务同学在代码架构方面的问题,而是在不断的业务迭代,交接下,早就脱离了最初的设想,代码的设计跟不上需求的速度。
为此,我们尝试引入了依赖注入的方案。依赖注入最早听到是在 Java 端的 spring 框架,在 JS 方面,最早我们使用了 XML 做为基础的 IoC 方案,虽然解决了不少耦合和初始化的问题,也发现前端在 XML 的感受吐槽颇多。
去年 Typescript 的大力发展之后,内部的很多项目都切换了过来,经过我们的调研,除了 NestJs 进行了自研以及在 Typescript 领域比较出名的 Inversify 模块,似乎很少有现成的易于扩展的模块。
基于这些情况,我们进行了这方面的自建,一方面方便内部的扩展,能更好的在现有的体系上扩展装饰器,请求作用域等,另一方面也可以提升本身的能力,方便后续迭代。
我们产出了 injection 模块,作为我们整个框架的依赖注入基础。
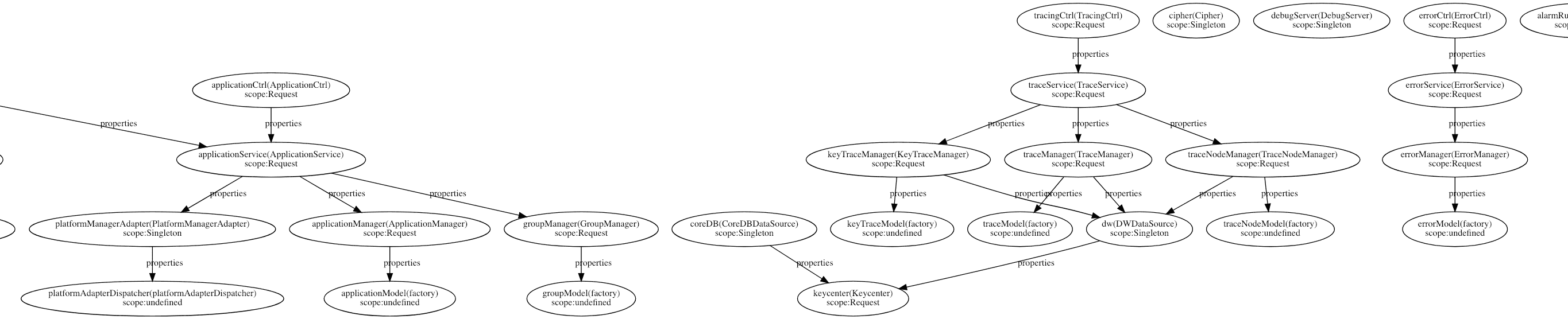
如今,injection 承载起了整个 midway 体系,它将框架代码,业务代码,插件等都组合到了一起,像一个纽带在这些之间传输数据。

通过依赖注入容器的管理,如上图非常复杂的应用也能良好的维护和运作。
想看完整大图,可以点击这里。
面向装饰器开发
得益于 Typescript 对 ES6 的良好支持,提供了一种为类声明和成员添加注释和元编程语法的方法。装饰器作为TypeScript的实验性功能能够让我们在开发中简化代码。虽然是语法糖,但是带来的好处却不少。
我们拿一个简单的例子,从 Controller 一步步经过 Service/Manager 向数据库拿数据,在多层的架构体系下,以往的代码大概率需要 new 出不同的实例,并且需要绑定到路由层,这边为了方便理解,代码放到了一起。
export = (app) => {
const home = new HomeController();
app.get('/', home.index);
}
class HomeController extends Controller {
reportService: IReportService;
constructor() {
this.reportService = new ReportService();
}
async index(ctx) {
ctx.body = await this.reportService.getReport();
}
}
class ReportService implements IReportService {
reporter: IReportManager;
constructor() {
this.reporter = new ReporterManager();
}
async getReport(id: number) {
return await this.reporter.get(id);
}
}
class ReporterManager implements IReportManager {
db;
constructor() {
this.initDB();
}
initDB() {
// open connection
}
async get() {
// return data from db;
}
}
经过 IoC 相关的 @provide 和 @inject 装饰器修饰以及其他 web 层的装饰器修饰过后,不仅仅只是代码量的减少,业务的代码也不再有实例化的过程。以往还需要考虑在构造器中做异步的操作,比如初始化时需要做异步连接数据库,这个时候也不再需要考虑,直接使用 @init 装饰即可。
至此,我们会更加专注于面向接口进行编程,抽象,将代码设计的时间更多的花在理解需求,解决问题上。
@provide()
@controller()
export class HomeController {
@inject()
reportService: IReportService;
@get('/')
async index(ctx) {
ctx.body = await this.reportService.getReport();
}
}
@provide()
class ReportService implements IReportService {
@inject()
reporter: IReportManager;
async getReport(id: number) {
return await this.reporter.get(id);
}
}
@provide()
class ReporterManager implements IReportManager {
@inject()
db;
@init()
initDB() {
// open connection
}
async get() {
// return data from db;
}
}
入口能力
就像上面提到的 @controller 装饰器类似,针对入口型的代码,我们在框架层面扩展了其他装饰器,比如针对计划任务形式我们提供了 @schedule 装饰器,简化用户开发的代码量。
import { schedule } from 'midway';
@schedule({
interval: 2333, // 2.333s 间隔
type: 'worker', // 指定某一个 worker 执行
})
export class HelloCron {
// 定时执行的具体任务
async exec(ctx) {
ctx.logger.info(process.pid, 'hello');
}
}
在下一版本中,我们将开放自定义装饰器的能力,方便更多场景的使用。
框架扩展
由于在大多数场景下,使用了装饰器已经依赖注入的写法,使得自己的业务代码,乃至三方的模块都能很好的融在一起,除了这些之外,有的同学会疑问,原本的插件,配置,上下文部分如何融入到这个体系,我们这就来解答。
在原本熟悉的体系中,只要有 app , ctx 对象就无敌了,所有的东西都可以拿。而在 midway 中,为了和 web 层进行解耦,我们隐去了这些对象,只希望业务代码和 IoC 容器打交道。
为此我们提供了 @config 和 @plugin 装饰器用于获取不同的方法,通过这样的形式和框架进行解耦,比如在任意代码中如下使用。
@provide()
class ReportService implements IReportService {
@config('env')
env;
@plugin('httpclient')
httpclient;
@inject()
reporter: IReportManager;
async getReport(id: number) {
const rid = this.httpclient.request('/api/' + id);
return await this.reporter.get(rid);
}
}
正是这样一点点的调整,我们将整个应用的代码风格保持了到了一致,不管代码几经易手,维护的同学也能快速上手,并且继续迭代下去。
最后
正向我们在 Pandora.js 发布时说的那样,midway 也是 MidwayJs 团队长期维护的一款产品,同样不会是最后一款,前几个月,我们就计划将我们的监控平台 Sandbox 带出来回馈给社区,虽然道阻且长,任务艰辛,我们依旧在努力前行,欢迎关注。
最后,midway 的地址在这 github.com/midwayjs/mi…,归属在 midwayJs Group 下。欢迎走过路过点个 Star,给我们提提建议,提提代码。
Midway 官网:midwayjs.org/midway/
