华为中兴腾讯获国家科学技术进步奖,中南大学一作奖项数全国第三

851 阅读5分钟
原文链接: zhuanlan.zhihu.com
郭一璞 发自 凹非寺
量子位 报道 | 公众号 QbitAI

2018年度国家科学技术奖励名单公布了,共评出285个项目(人选)。

名单很长,奖项也分了很多类,其中:

国家自然科学奖38项;

国家技术发明奖67项;

国家科学技术进步奖173项。

另外还有中华人民共和国国际科学技术合作奖,授予五名外国友人。

国家最高科学技术奖

最重磅的国家最高科学技术奖被授予了哈尔滨工业大学刘永坦院士和中国人民解放军陆军工程大学钱七虎院士。

来自新华视点

他们分别在雷达和防护工程方面有许多年的建树,根据科技部的奖金政策,两位院士每人获得了800万元的奖金。

华为腾讯中兴上榜

另外,量子位还在获奖名单里发现了两家我们熟悉的互联网科技公司。

一家是华为,凭借新一代刀片式基站解决方案研制与大规模应用项目,获得国家科学技术进步奖一等奖,在一等奖通用项目11项中占据了一个席位。

这个项目距是华为为了快速建设基站、降低部署运维成本开发的新一代基站,已经在全球实现了大规模部署。

2012年,刀片式基站正式推出,到现在全球累计已发货超1500万片,在中国移动、中国联通、中国电信、VDF集团等超过170个国家310张网络中成功商用部署,2015到2017年三年累计销售收入达2788.49亿元,利润达到418.3亿元。

另外,该项目成果还获得了2016年深圳市科技进步奖一等奖、2017年巴塞罗那通信展最佳移动网络基础设施奖,通过了日本的TELEC认证、欧盟WEEE认证等国内外权威机构的安全认证、设备入网许可证以及可靠性认证。

带领完成这个项目的,则是华为首批Fellow(技术线最高级别)吕劲松,系统设计工程师,一位早在1998年就加入华为的工程师。

二排右一为吕劲松,图片来自心声社区

不过,关于这项大奖,华为并没有对量子位做出进一步的表态。

另一家进入获奖名单的公司是腾讯,清华大学与腾讯合作的大规模街景系统及其位置服务关键技术,获得国家科学技术进步奖二等奖

该项目的第一完成人是清华大学计算机系副主任胡事民教授,他还是教育部长江学者特聘教授。

第二完成人则是腾讯公司副总裁王巨宏,她还是CCF副理事长。

腾讯公司向量子位表示,这个项目出自成立于2010年的“清华大学-腾讯互联网创新技术联合实验室”,清华大学和腾讯公司在科研合作、学术交流、人才培养等方面开展了密切的合作,共同承担国家重大科研项目,共同研发了几十项在腾讯得到实际应用的科研成果。

街景项目已经应用在了微信、QQ等各社交平台上,并且开放了API接口,服务超过10亿腾讯用户。

根据清华大学的项目介绍,这个项目是针对街景数据提出了街景处理、位置服务等技术,研发了大规模街景及位置服务系统,在国内最早开展了大规模街景数据采集,成为国内首家获得资质并正式运营的街景系统,总里程超过100万公里,覆盖296座城市,已经于2012年底正式上线。

除此之外,北京邮电大学与中兴通讯合作的高效融合的超大容量光接入技术及应用项目,也获得了国家科学技术进步奖二等奖

根据北邮的提名公示介绍,这个项目是为了解决高速宽带光接入网节点效率不高、系统容量受限、组网共享不足三大挑战,提升节点双效、系统容量和组网能力,新技术已经被广泛部署。

清华总数夺冠,上交紧随其后

整个获奖榜单中,全国各高校贡献了大批项目。

根据教育部科技发展中心统计的数据,无论是获奖项目总数,还是以第一单位(类似论文一作)身份完成的获奖项目数量,清华大学都是首屈一指的,总共获奖的有22个项目,其中一作有15个。

在清华之后,上海交通大学在总数榜和一作榜上都占据了第二的位置,总共获奖的有15个项目,其中一作有10个。

另外,获奖项目总数榜上第三名的高校是浙江大学,有14个项目获奖;紧随其后的中南大学获奖项目有9个,但其中一作项目有7个,稳稳占据了一作榜的第三名,没有并列。

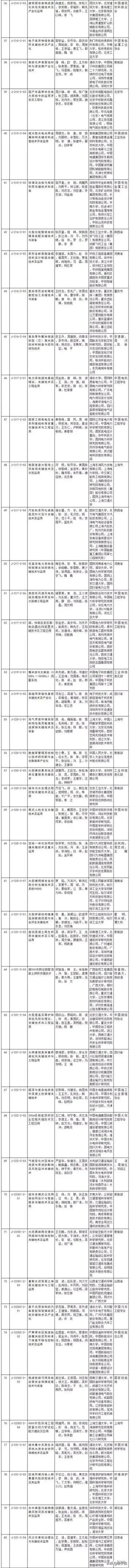
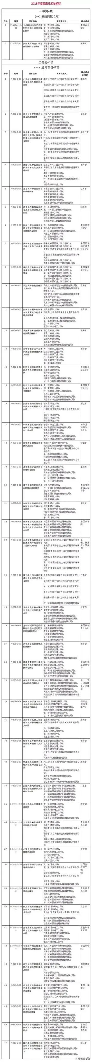
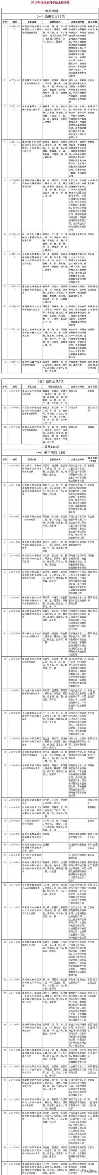
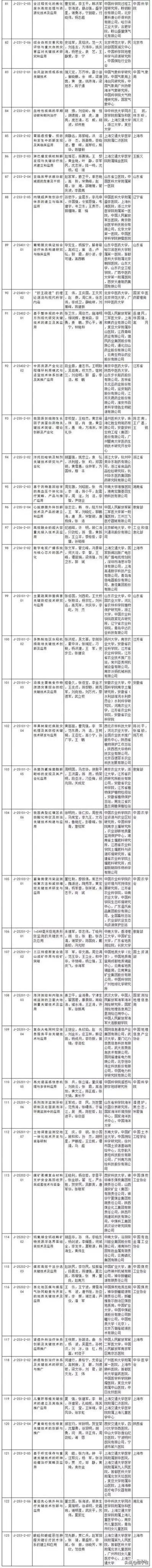
最后,附上完整名单(来自科技日报)。







量子位 · QbitAI

վ'ᴗ' ի 追踪AI技术和产品新动态

量子位www.zhihu.com图标

欢迎大家关注我们,以及订阅我们的知乎专栏