怎么才算掌握了JDK中的线程池

286 阅读9分钟

怎么才算掌握了JDK中的线程池

JDK并发包下面的线程池是面试中经常被考查的点,之前我写过一篇ThreadPoolExecutor源码分析的文章。因为篇幅有限当时没说面试中常见的考查点和哪些点是应该掌握。那篇文章着实有点长,更合适用电脑看,结合源码看。今天,我来谈谈自己觉得ThreadPoolExecutor哪些点是应该掌握的,这些点应该掌握的点正是面试中经常被问的东西。现在抛出几个问题,如果你都能答上来,可以不用往下面看啦。
1、ThreadPoolExecutor中常用参数有哪些,作用是什么?任务提交后,ThreadPoolExecutor会按照什么策略去创建线程用于执行提交任务?
2、ThreadPoolExecutor有哪些状态,状态之间流转是什么样子的?
3、ThreadPoolExecutor中的线程哪个时间点被创建?是任务提交后吗?可以在任务提交前创建吗?
4、ThreadPoolExecutor中创建的线程哪个时间被启动?
5、ThreadPoolExecutor竟然是线程池那么他是如何做到重复利用线程的?
6、ThreadPoolExecutor中创建的同一个线程同一时刻能执行多个任务吗?如果不能是通过什么机制保证ThreadPoolExecutor中的同一个线程只能执行完一个任务,才会机会去执行另一个任务?
7、ThreadPoolExecutor中关闲线程池的方法shutdown与shutdownNow的区别是什么?
8、通过submit方法向ThreadPoolExecutor提交任务后,当所有的任务都执行完后不调用shutdown或shutdownNow方法会有问题吗?
9、ThreadPoolExecutor有没有提供扩展点,方便在任务执行前或执行后做一些事情?
如果回答的上就pass吧,哈哈

1、ThreadPoolExecutor参数有哪些与创建线程策略?

ThreadPoolExecutor参数

1、corePoolSize
线程池中的核心线程数
2、maximumPoolSize
线程池中的最大线程数
3、keepAliveTime
当线程池中线程数量超过corePoolSize时,允许等待多长时间从workQueue中拿任务
4、unit
keepAliveTime对应的时间单位,为TimeUnit类。
5、workQueue
阻塞队列,当线程池中线程数超过corePoolSize时,用于存储提交的任务。
6、threadFactory
线程池采用,该线程工厂创建线程池中的线程。
7、handler
为RejectedExecutionHandler,当线程线中线程超过maximumPoolSize时采用的,拒绝执行处理器。

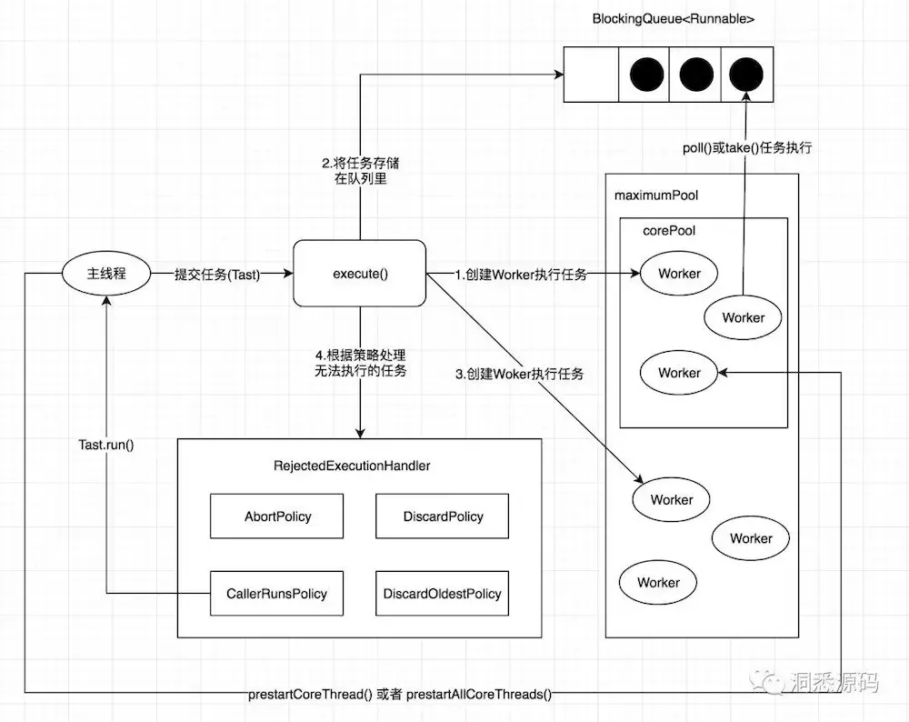
创建线程策略WX20190110-083109@2x.png

简单介绍一下,一个任务提交给线程池后,线程池创建线程来执行提交任务的流程。
1、当提交任务时线程池中的来用执行任务的线程数小于corePoolSize(核心线程数),则线程池利用ThreadFacory(线程工厂)创建线程用于执行提交的任务。否则执行第二2步。
2、当提交任务时线程池中的来用执行任务的线程数大于corePoolSize(核心线程数),但workQueue没有满,则线程池会将提交的任务先保存在workQueue(工作队列),等待线程池中的线程执行完其它已提交任务后会循环从workQueue中取出任务执行。否则执行第3步。
3、当提交任务时线程池中的来用执行任务大于corePoolSize(核心线程数),且workQueu已满,但没有超过maximunPoolSize(最大线程数),则线程池利用ThreadFacory(线程工厂)创建线程用于执行提交的任务。否则执行4。
4、当提交任务时线程池中的来用执行任务大于maximunPoolSize,执行线程池中配置的拒绝策略(RejectedExecutionHanlder)。
所以在设置ThreadPoolExecutor的参数时一定要特别小心,不建议采用很大的ArrayBlockQueue或不限大小的LinkedBlockQueue,同时corePoolSize也不应该设置过大。CUP密集的任务的话可以设置小一点(CUP数据+1这种)避免不必要的上下文切换;而对于IO密集的任务则corePoolSize则可以设置的大一点,可以避免长时间IO等待而CUP却空闲。threadFactory建议采用自己定义的,让其创建的线程容易区分,方便问题定位。

2、线程池有哪些状态,状态之间流转是什么样子的?

1、RUNNING:运行中,接收新的任务或处理队列中的任务。
2、SHUTDOWN:关闭,不再接收新的任务,但会处理队列中的任务值为0。
3、STOP:停止,不再接收新的任务,也不处理队列中的任务,并中断正在处理的任务。
4、TIDYING:所有任务已结束队列大小为0,转变TIDYING状态的线程将会执行terminated()方法。
5、TERMINATED:结束terminated()已被执行完。
状态流程如下图:

image

3、池程池中的线程哪个时间点被创建?

ThreadPoolExecutor中的线程哪个时间点被创建?是任务提交后吗?可以在任务提交前创建吗?
一般在任务被提交后,线程池会利用线程工厂去创建线程,但当线程池中线程数已为corePoolSize时或maxmumPoolSize时不会。可以在任务提交前通过prestartCoreThread方法或prestartAllCoreThreads方法预先创建核心线程。具体可以参考这下这个图:


image

在我之前的文章中有分析。

4、ThreadPoolExecutor中创建的线程哪个时间被启动?

线程池中线程实现是在addWorker方法中被创建的,详见之前文章中addWorker方法分析。创建后完,该线程就被启动。线程池中被创建的线程被封装到了Worker对象中,而Worker类又实现了Runnable接口,线程池中的线程又引用了worker。当线程被start后实际就有机会等待操作系统调度执行Worker类的run方法。

Worker(Runnable firstTask) { 
 setState(-1);  
 this.firstTask = firstTask;
 //创建的线程引用了
worker  this.thread = getThreadFactory().newThread(this);
}

5、ThreadPoolExecutor竟然是线程池那么他是如何做到重复利用线程的?

一旦线程池通过ThreadFactory创建好线程后,就会将创建的线程封装到了Worker对象中,同时启动该线程。新创建的线程会执行刚提交的任务,同时会不断地从workerQueue中取出任务执行。线程池的线程复用正是通过不断地从workerQueue中取出任务来执行达到的。源码分析见runWorkers方法分析

6、ThreadPoolExecutor中创建的同一个线程同一时刻能执行多个任务吗?

同时一时刻不能执行多个任务,只有一个任务执行完时才能去执行另一个任务。上面说到线程池中通过ThreadFacory创建的线程最后会被封装到Worker中,而该线程又引用了Worker,start线程后,任务其实是在Worker中的run方法中被执行,最终run又将任务执行代理给ThreadPoolExecutor的runWorker方法。

private final class Worker  extends AbstractQueuedSynchronizerimplements Runnable   {
...
}

Worder一方面实现了Runnable,另一方面又继承了AQS。通过实现AQS,Worker具有了排它锁的语义,每次在执行提交任务时都会先lock操作,执行完任务后再做unlock操作。正是这个加锁与解锁的操作,保证了同一个线程要执行完当前任务才有机再去执行另一个任务。

7、ThreadPoolExecutor中关闲线程池的方法shutdown与shutdownNow的区别是什么?

shutdown方法是将线程池的状态设置为SHUTDOWN,此时新任务不能被提交(提交会抛出异常),workerQueue的任务会被继续执行,同时线程池会向那些空闲的线程发出中断信号。空闲的线程实际就不没在执行任务的线程。如何被封装在worker里的线程能加锁,这里这个线程实现会就空闲的。下面是向空闲的线程发出中断信号源码。

 private void interruptIdleWorkers(boolean onlyOne) {      
    final ReentrantLock mainLock = this.mainLock; 
    mainLock.lock();
    try {
       for (Worker w : workers) { 
         Thread t = w.thread;                
         //w.tryLock()用于加锁,看线程是否在执行任务                
         if (!t.isInterrupted() && w.tryLock()) {                    
           try {                        
               t.interrupt();                    
           } catch (SecurityException ignore) {          
          } finally {                    
              w.unlock();                   
           }               
     }                
     if (onlyOne)   break; 
     }        
     } finally { 
      mainLock.unlock();
     }
}

shutdownNow方法是将线程池的状态设置为STOP,此时新任务不能被提交(提交会抛出异常),线程池中所有线程都会收到中断的信号。具体线程会作出什么响应,要看情况,如果线程因为调用了Object的wait、join方法或是自身的sleep方法而阻塞,那么中断状态会被清除,同时抛出InterruptedException。其它情况可以参考Thread.interrupt方法的说明。shutdownNow方法向所有线程发出中断信息源码如下:

private void interruptWorkers() {   
    final ReentrantLock mainLock = this.mainLock;    
    //加锁操作保证中断过程中不会新woker被创建   
    mainLock.lock();   
    try {        
           for (Worker w : workers)           
           w.interruptIfStarted();    
     } finally { 
          mainLock.unlock();  
    }
}

8、通过submit方法向ThreadPoolExecutor提交任务后,当所有的任务都执行完后不调用shutdown或shutdownNow方法会有问题吗?

如果没指核心线程允许超时将会有问题。核心线程允许超时是指在从wokerQueue中获取任务时,采用的阻塞的获取方式等待任务到来,还是通过设置超时的方式从同步阻塞队列中获取任务。即是通通过BlockingQueue的poll方法获取任务还是take方法获取任务。可参考之前的源码分析中的getTask方法分析。如果不调用shutdown或shutdownNow方法,核心线程由于在getTask方法调用BlockingQueue.take方法获取任务而处于一直被阻塞挂起状态。核心线程将永远处于Blocking的状态,导致内存泄漏,主线程也无法退出,除非强制kill。试着运行如下程序会发现,程序无法退出。

public class Test {
public static void main(String args[]) {
 ExecutorService executorService = new ThreadPoolExecutor(3, 3,10L, TimeUnit.SECONDS, new ArrayBlockingQueue<Runnable>(10));       
 executorService.submit(new Runnable() {            
@Override            
public void run() {
System.out.println("thread name " + Thread.currentThread().getName()); }        
});    
}
}

所在在使用线程池时一定要记得根本具体场景调用shutdown或shutdownNow方法关闭线程池。shutdown方法适用于提交任务都要被执行完的场景,shutdownNow方法适用于不关心提交任务是否执行完的场景。

9、ThreadPoolExecutor有没有提供扩展点,方便在任务执行前或执行后做一些事情?

线程池提供了三个扩展点,分别是提交任务的run方法或是call方法被调用前与被调后,即beforeExecutor与afaterExecutor方法;另外一个扩展点是线程池的状态从TIDYING状态流转为TERMINATED状态时terminated方法会被调用。

总结

本来只是想写一点点,写着写着就发现又有点长。这篇主要是介绍了ThreadPoolExecutor中个人认为比较重要点,同时也是把ThreadPoolExecutor再梳理一下发现自己之前理解有偏差的地方。最后欢迎拍砖指正,写文章不易欢迎转发。
欢迎关注公众号洞悉源码,会为大家不断提供优质文章