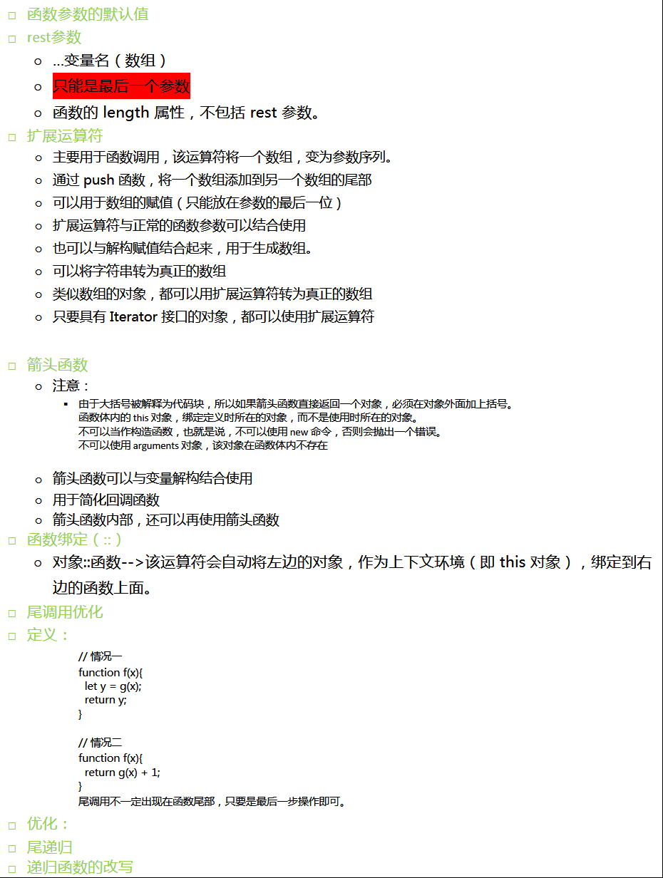
ES 6大纲总结——Function的扩展 赤天 2019-01-09 203 阅读1分钟 这是我在极客学院学习ES6时,自己总结的大纲,这样学习比较成体系吧,分享给大家。 点击查看大图 注:本章待完善补充