vue权限管理

2,934 阅读8分钟
原文链接: juejin.im

前两篇关于vue权限路由文章的填坑,说了一堆理论,是时候操作一波了。

vue权限路由实现方式总结

vue权限路由实现方式总结二

选择d2-admin是因为element-ui的相关开源项目里,d2-admin的结构和代码是让我感到最舒服的,而且基于d2-admin实现RBAC权限管理也很方便,对d2-admin没有大的侵入性的改动。

预览地址

Github

相关概念

不了解RBAC,可以看这里企业管理系统前后端分离架构设计 系列一 权限模型篇

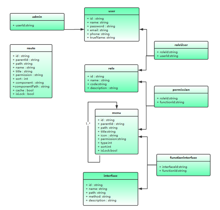
权限模型

  • 实现了RBAC模型权限控制
  • 菜单与路由独立管理,完全由后端返回
  • user存储用户
  • admin标识用户是否为系统管理员
  • role存储角色信息
  • roleUser存储用户与角色的关联关系
  • menu存储菜单信息,类型分为菜单功能,一个菜单下可以有多个功能,菜单类型的permission字段标识访问这个菜单需要的功能权限,功能类型的permission字段相当于此功能的别称,所以菜单类型的permission字段为其某个功能类型子节点的permission
  • permission存储角色与功能的关联关系
  • interface存储接口信息
  • functionInterface存储功能与接口关联关系,通过查找用户所属角色,再查找相关角色所具备的功能权限,再通过相关功能就可以查出用户所能访问的接口
  • route存储前端路由信息,通过permission字段过滤出用户所能访问的路由

运行流程及相关API

使用d2admin的原有登录逻辑,全局路由守卫中判断是否已经拉取权限信息,获取后标识为已获取。

const token = util.cookies.get('token')
    if (token && token !== 'undefined') {
      //拉取权限信息
      if (!isFetchPermissionInfo) {
        await fetchPermissionInfo();
        isFetchPermissionInfo = true;
        next(to.path, true)
      } else {
        next()
      }
    } else {
      // 将当前预计打开的页面完整地址临时存储 登录后继续跳转
      // 这个 cookie(redirect) 会在登录后自动删除
      util.cookies.set('redirect', to.fullPath)
      // 没有登录的时候跳转到登录界面
      next({
        name: 'login'
      })
    }
复制代码
//标记是否已经拉取权限信息
let isFetchPermissionInfo = false

let fetchPermissionInfo = async () => {
  //处理动态添加的路由
  const formatRoutes = function (routes) {
    routes.forEach(route => {
      route.component = routerMapComponents[route.component]
      if (route.children) {
        formatRoutes(route.children)
      }
    })
  }
  try {
    let userPermissionInfo = await userService.getUserPermissionInfo()
    permissionMenu = userPermissionInfo.accessMenus
    permissionRouter = userPermissionInfo.accessRoutes
    permission.functions = userPermissionInfo.userPermissions
    permission.roles = userPermissionInfo.userRoles
    permission.interfaces = util.formatInterfaces(userPermissionInfo.accessInterfaces)
    permission.isAdmin = userPermissionInfo.isAdmin == 1
  } catch (ex) {
    console.log(ex)
  }
  formatRoutes(permissionRouter)
  let allMenuAside = [...menuAside, ...permissionMenu]
  let allMenuHeader = [...menuHeader, ...permissionMenu]
  //动态添加路由
  router.addRoutes(permissionRouter);
  // 处理路由 得到每一级的路由设置
  store.commit('d2admin/page/init', [...frameInRoutes, ...permissionRouter])
  // 设置顶栏菜单
  store.commit('d2admin/menu/headerSet', allMenuHeader)
  // 设置侧边栏菜单
  store.commit('d2admin/menu/fullAsideSet', allMenuAside)
  // 初始化菜单搜索功能
  store.commit('d2admin/search/init', allMenuHeader)
  // 设置权限信息
  store.commit('d2admin/permission/set', permission)
  // 加载上次退出时的多页列表
  store.dispatch('d2admin/page/openedLoad')
  await Promise.resolve()
}
复制代码

后端需要返回的权限信息包括权限过滤后的角色编码集合,功能编码集合,接口信息集合,菜单列表,路由列表,以及是否系统管理员标识。格式如下

{
  "statusCode": 200,
  "msg": "",
  "data": {
    "userName": "MenuManager",
    "userRoles": [
      "R_MENUADMIN"
    ],
    "userPermissions": [
      "p_menu_view",
      "p_menu_edit",
      "p_menu_menu"
    ],
    "accessMenus": [
      {
        "title": "系统",
        "path": "/system",
        "icon": "cogs",
        "children": [
          {
            "title": "系统设置",
            "icon": "cogs",
            "children": [
              {
                "title": "菜单管理",
                "path": "/system/menu",
                "icon": "th-list"
              }
            ]
          },
          {
            "title": "组织架构",
            "icon": "pie-chart",
            "children": [
              {
                "title": "部门管理",
                "icon": "html5"
              },
              {
                "title": "职位管理",
                "icon": "opencart"
              }
            ]
          }
        ]
      }
    ],
    "accessRoutes": [
      {
        "name": "System",
        "path": "/system",
        "component": "layoutHeaderAside",
        "componentPath": "layout/header-aside/layout",
        "meta": {
          "title": "系统设置",
          "cache": true
        },
        "children": [
          {
            "name": "MenuPage",
            "path": "/system/menu",
            "component": "menu",
            "componentPath": "pages/sys/menu/index",
            "meta": {
              "title": "菜单管理",
              "cache": true
            }
          },
          {
            "name": "RoutePage",
            "path": "/system/route",
            "component": "route",
            "componentPath": "pages/sys/route/index",
            "meta": {
              "title": "路由管理",
              "cache": true
            }
          },
          {
            "name": "RolePage",
            "path": "/system/role",
            "component": "role",
            "componentPath": "pages/sys/role/index",
            "meta": {
              "title": "角色管理",
              "cache": true
            }
          },
          {
            "name": "UserPage",
            "path": "/system/user",
            "component": "user",
            "componentPath": "pages/sys/user/index",
            "meta": {
              "title": "用户管理",
              "cache": true
            }
          },
          {
            "name": "InterfacePage",
            "path": "/system/interface",
            "component": "interface",
            "meta": {
              "title": "接口管理"
            }
          }
        ]
      }
    ],
    "accessInterfaces": [
      {
        "path": "/menu/:id",
        "method": "get"
      },
      {
        "path": "/menu",
        "method": "get"
      },
      {
        "path": "/menu/save",
        "method": "post"
      },
      {
        "path": "/interface/paged",
        "method": "get"
      }
    ],
    "isAdmin": 0,
    "avatarUrl": "https://api.adorable.io/avatars/85/abott@adorable.png"
  }
}
复制代码

设置菜单

将固定菜单(/menu/header/menu/aside)与后端返回的权限菜单(accessMenus)合并后,存入相应的vuex store模块中

...
let allMenuAside = [...menuAside, ...permissionMenu]
let allMenuHeader = [...menuHeader, ...permissionMenu]
...
// 设置顶栏菜单
store.commit('d2admin/menu/headerSet', allMenuHeader)
// 设置侧边栏菜单
store.commit('d2admin/menu/fullAsideSet', allMenuAside)
// 初始化菜单搜索功能
store.commit('d2admin/search/init', allMenuHeader)
复制代码

处理路由

默认使用routerMapComponents 的方式处理后端返回的权限路由

//处理动态添加的路由
const formatRoutes = function (routes) {
    routes.forEach(route => {
        route.component = routerMapComponents[route.component]
        if (route.children) {
        formatRoutes(route.children)
        }
    })
}
...
formatRoutes(permissionRouter)
//动态添加路由
router.addRoutes(permissionRouter);
// 处理路由 得到每一级的路由设置
store.commit('d2admin/page/init', [...frameInRoutes, ...permissionRouter])
复制代码

路由处理方式及区别可看vue权限路由实现方式总结二

设置权限信息

将角色编码集合,功能编码集合,接口信息集合,以及是否系统管理员标识存入相应的vuex store模块中

...
permission.functions = userPermissionInfo.userPermissions
permission.roles = userPermissionInfo.userRoles
permission.interfaces = util.formatInterfaces(userPermissionInfo.accessInterfaces)
permission.isAdmin = userPermissionInfo.isAdmin == 1
...
// 设置权限信息
store.commit('d2admin/permission/set', permission)
复制代码

接口权限控制以及loading配置

支持使用角色编码,功能编码以及接口权限进行控制,如下

export function getMenuList() {
    return request({
        url: '/menu',
        method: 'get',
        interfaceCheck: true,
        permission:["p_menu_view"],
        loading: {
            type: 'loading',
            options: {
                fullscreen: true,
                lock: true,
                text: '加载中...',
                spinner: 'el-icon-loading',
                background: 'rgba(0, 0, 0, 0.8)'
            }
        },
        success: {
            type: 'message',
            options: {
                message: '加载菜单成功',
                type: 'success'
            }
        }
    })
}
复制代码

interfaceCheck: true表示使用接口权限进行控制,如果vuex store中存储的接口信息与当前要请求的接口想匹配,则可发起请求,否则请求将被拦截。

permission:["p_menu_view"]表示使用角色编码和功能编码进行权限校验,如果vuex store中存储的角色编码或功能编码与当前表示的编码相匹配,则可发起请求,否则请求将被拦截。

源码位置在libs/permission.js,可根据自己需求进行修改

loading配置相关源码在libs/loading.js,根据自己需求进行配置,success也是如此,源码在libs/loading.js。 照此思路可以自行配置其它功能,比如请求失败等。

页面元素权限控制

使用指令v-permission

 <el-button
    v-permission:function.all="['p_menu_edit']"
    type="primary"
    icon="el-icon-edit"
    size="mini"
    @click="batchEdit"
    >批量编辑</el-button>
复制代码

参数可为functionrole,表明以功能编码或角色编码进行校验,为空则使用两者进行校验。

修饰符all,表示必须全部匹配指令值中所有的编码。

源码位置在plugin/permission/index.js,根据自己实际需求进行修改。

使用v-if+全局方法:

<el-button
    v-if="canAdd"
    type="primary"
    icon="el-icon-circle-plus-outline"
    size="mini"
    @click="add"
    >添加</el-button>
复制代码
data() {
    return {
      canAdd: this.hasPermissions(["p_menu_edit"])
    };
  },
复制代码

默认同时使用角色编码与功能编码进行校验,有一项匹配即可。

类似的方法还要hasFunctionshasRoles

源码位置在plugin/permission/index.js,根据自己实际需求进行修改。

不要使用v-if="hasPermissions(['p_menu_edit'])"这种方式,会导致方法多次执行

也可以直接在组件中从vuex store读取权限信息进行校验。

开发建议

  • 页面级别的组件放到pages/目录下,并且在routerMapCompnonents/index.js中以key-value的形式导出

  • 不需要权限控制的固定菜单放到menu/aside.jsmenu/header.js

  • 不需要权限控制的路由放到router/routes.js frameIn

  • 需要权限控制的菜单与路由通过界面的管理功能进行添加,确保菜单的path与路由的path相对应,路由的name与页面组件的name一致才能使keep-alive生效,路由的componentrouterMapCompnonents/index.js中能通过key匹配到。

  • 开发阶段菜单与路由的添加可由开发人员自行维护,并维护一份清单,上线后将清单交给相关的人去维护即可。

如果觉得麻烦,不想菜单与路由由后端返回,可以在前端维护一份菜单和路由(路由中的component还是使用字符串,参考mock/permissionMenuAndRouter.js),并且在菜单和路由上面维护相应的权限编码,一般都是使用功能编码。后端就不需要返回菜单和路由信息了,但是其他权限信息,比如角色编码,功能编码等还是需要的。通过后端返回的功能编码列表,在前端过滤出用户具备权限的菜单和路由,过滤处理后后的菜单与路由格式与之前由后端返回的格式一致,然后将处理后的菜单与路由当做后端返回的一样处理即可。

数据mock与代码生成

数据mock使用lazy-mock修改而来的d2-admin-server,数据真实来源于后端,相比其他工具,支持数据持久化,存储使用的是json文件,不需要安装数据库。简单的配置即可自动生成增删改查的接口。

后端使用中间件控制访问权限,比如:

 .get('/menu', PermissionCheck(), controllers.menu.getMenuList)
复制代码

PermissionCheck默认使用接口进行校验,校验用户所能访问的API中是否匹配当前API,支持使用功能编码与角色编码进行校验PermissionCheck(["p_menu_edit"],["r_menu_admin"],true),第一个参数为功能编码,第二个为角色编码,第三个为是否使用接口进行校验。

更多详细用法可看lazy-mock文档

前端代码生成还在开发中...