React 生命周期详解

863 阅读2分钟

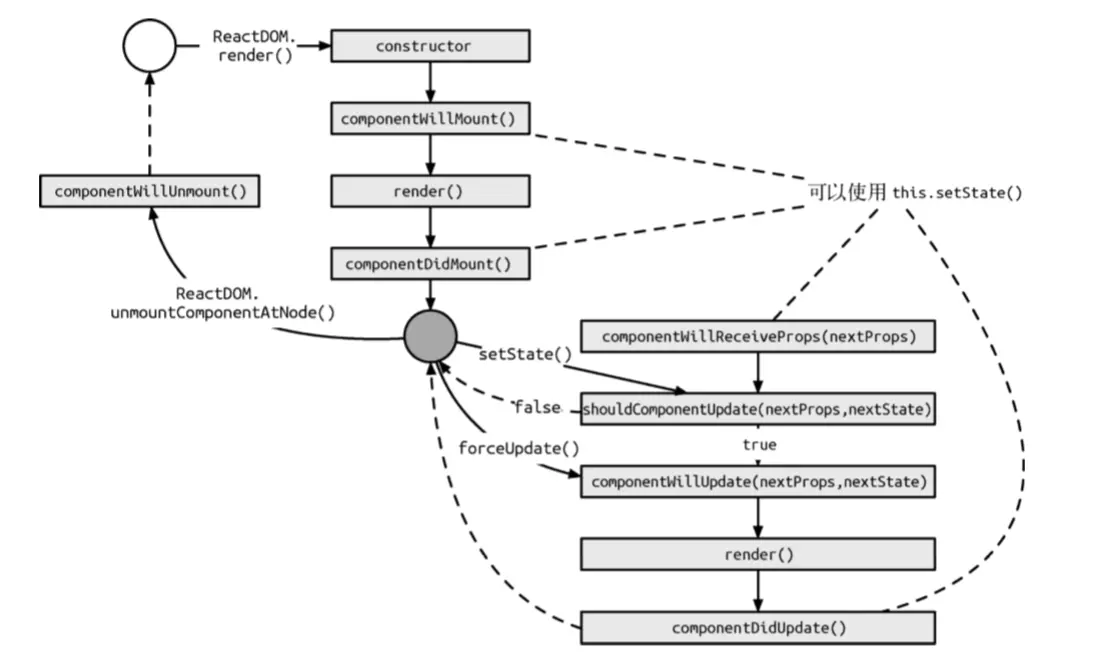
React生命周期概述

React生命周期大概有三个阶段,可以分为挂载、渲染和卸载。当渲染后的组件需要更新时,我们会重新渲染组件,直至卸载。因此生命周期又可以分为两类:

  • 当组件挂载或者卸载时;
  • 当组件接受新的数据时更新时;

下面按照分类的方式阐述生命周期(为了简洁代码只展示重要部分)

1.组件挂载与卸载

1.1组件的挂载(componentWillMount, componentWillMount)

组件的挂载主要是初始化组件的状态,把组件的dom插入到页面中。生命周期函数执行顺序: componentWillMount --> render --> componentDidMount;
如果组件不被卸载 componentWillMount 和 componentWillMount 之会执行一次;

...
class App extends Component {
  // 组件将要挂载到页面
  componentWillMount() {
      console.log(document.getElementById('con')); // null
  }
  // 组件已经挂载到页面
  componentDidMount() {
      console.log(document.getElementById('con')); // <div id="con">...</div>
  }
  
  render() {
    return (
      <div id="con">组件的挂载</div>
    );
  }
  
}
...

1.2组件的卸载(componentDidMount)

组件的卸载可以这么理解:该组件中所有的dom都从页面中删除(注意是删除不是隐藏);
通常在componentWillUnmount中我们常常会执行一些清理方法,比如定时器或者是时间回收

...
class App extends Component {
  // 组件将要卸载
  componentWillUnmount() {
      
  }
  
  render() {
    return (
      <div id="con">组件的卸载</div>
    );
  }
  
}
...

2.组件的数据更新过程

组件的数据更新过程的生命周期函数有:componentWillReceiveProps、shouldComponentUpdate、componentWillUpdate、componentWillUpdate、componentDidUpdate;
执行顺序:
1.如果父组件向下传递props时执行顺序为:
componentWillReceiveProps --> shouldComponentUpdate --> componentWillUpdate --> render --> componentDidUpdate
2.如果只是组件的自身state更新了执行顺序为: shouldComponentUpdate --> componentWillUpdate --> render --> componentDidUpdate

...
class Con extends Component {
  // nextProps 为父组件传递的新props
  // nextState 为子组件新的state

  // 只在父组件传递的props更新时执行
  componentWillReceiveProps(nextProps) {

  }
  
  // return 布尔值判断是否要重新渲染该组件
  shouldComponentUpdate(nextProps, nextState) {

  }
  
  // 组件更新前时执行
  componentWillUpdate(nextProps, nextState) {

  }
  
  // prevProps prevState 分别为更新前的props和state
  // 组件更新完成时执行
  componentDidUpdate(prevProps, prevState) {

  }
  
  render() {
    return (
      <div id="con">组件的更新</div>
    );
  }
  
}
...

shouldComponentUpdate是一个特别的方法,它接受新的props和state,让开发者增加必要的条件判断,让其在需要的时候更新,不需要的时候不更新。因此,当该方法返回false时,组件不再向下执行生命周期的方法。