Redis 多机房百万并发使用与经验
swordguan 发布时间:2018-01-18 20:43:35 浏览1881 评论0摘要: Codis-Plus 是一个分布式 Redis 解决方案, Codis-Plus是基于Codis 2.x 分支进行修改的.Codis-Plus (后面直接称为Codis) 本身无单点. 对于上层的应用来说, 连接到 Codis Proxy 和连接原生的 Redis Server 没有明显的区别 (不支持的命令列表), 上层应用可以像使用单机的 Redis 一样使用, Codis 底层会处理请求的转发, 不停机的数据迁移等工作, 所有后边的一切事情, 对于前面的客户端来说是透明的, 可以简单的认为后边连接的是一个内存无限大的 Redis 服务。
本篇的Codis 经过修改先定名为:Codis-Plus
Codis-Plus
简介:
Codis-Plus 是一个分布式 Redis 解决方案, Codis-Plus是基于Codis 2.x 分支进行修改的.Codis-Plus (后面直接称为Codis) 本身无单点. 对于上层的应用来说, 连接到 Codis Proxy 和连接原生的 Redis Server 没有明显的区别 (不支持的命令列表), 上层应用可以像使用单机的 Redis 一样使用, Codis 底层会处理请求的转发,
不停机的数据迁移等工作, 所有后边的一切事情, 对于前面的客户端来说是透明的, 可以简单的认为后边连接的是一个内存无限大的 Redis 服务。
Codis 由4部分组成:
1. Codis Proxy (codis-proxy)
2. Codis Dashboard (codis-config)
3. Codis Redis (codis-server, 基于redis-2.8.21修改, 增加一些命令)
4.ZooKeeper
注:官方的Codis 还有HA,在我们的版本中将HA合并到Dashboard 里了。
功能概述:
1. codis-proxy 是客户端连接的 Redis 代理服务, codis-proxy 本身实现了 Redis 协议, 表现得和一个原生的 Redis 没什么区别 (就像 Twemproxy), 对于一个业务来说, 可以部署多个 codis-proxy, codis-proxy 本身是无状态的.
2. codis-config 是 Codis 的管理工具, 支持包括, 添加/删除 Redis 节点, 添加/删除 Proxy 节点, 发起数据迁移等操作. codis-config 本身还自带了一个 http server, 会启动一个 dashboard, 用户可以直接在浏览器上观察 Codis 集群的运行状态. dashboard 可以同时开启多个. dashboard具有ha的功能, 如果开启ha, 则自动做主从切换.
3. codis-server 是 Codis 项目维护的一个 Redis 分支, 基于 2.8.21 开发, 加入了 slot 的支持和原子的数据迁移指令. Codis 上层的 codis-proxy 和 codis-config 只能和这个版本的 Redis 交互才能正常运行.
4. Codis 依赖 ZooKeeper 来存放数据路由表和 codis-proxy 节点的元信息, codis-config 发起的命令都会通过 ZooKeeper 同步到各个存活的 codis-proxy.
5. Codis 支持按照 Namespace 区分不同的产品, 拥有不同的 product name 的产品, 各项配置都不会冲突.
6. Zookeeper Codis将集群信息和状态保存到Zookeeper. codis-config和codis-ha都基于zookeeper实现 主从选举, 以实现无单点, 高可用!
原因Codis架构图:
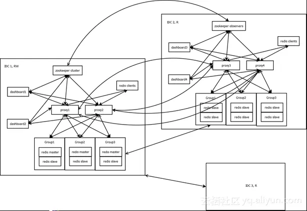
经我们更改后的Codis架构图:
未完待续,整理一下思路,把曾经做过的Redis多机房方案写出来!
【云栖快讯】云栖专辑 | 阿里开发者们的第10个感悟:产品经理最优秀的能力,是框架思维,脑海中有蓝图 详情请点击 评论 (0) 点赞 (0) 收藏 (2)相关文章
- 百万在线的美拍直播弹幕系统的实时推送技术实践之路
- 聚光灯下的熊猫TV技术架构演进
- 高并发秒杀系统总结
- 刘志勇:微博短视频百万级高并发架构
- 【转】单日峰值2T发送量邮件营销平台实践经验
- 实战讲解高并发和秒杀抢购系统设计
- 构建高效的EDM平台经验
- 专访高德地图开放平台的负责人童遥:跨机房同步和多路写入R…
- 从0开始搭建坚不可摧的Web系统主流架构
- 百万级访问量网站的技术准备工作