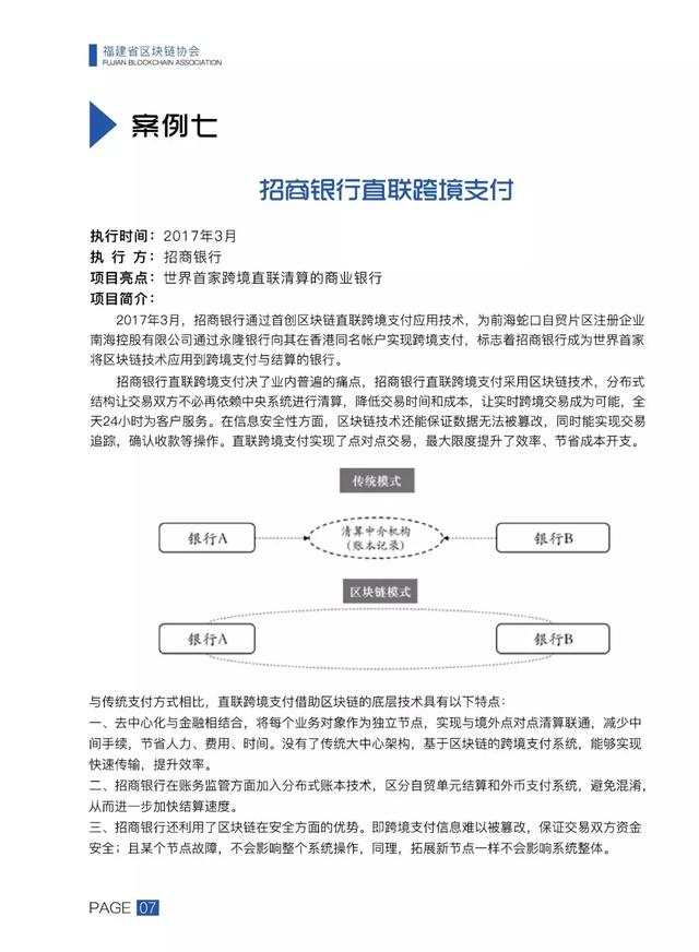
区块链是继互联网之后的又一革命性创新技术,它将改变人类社会价值的传递方式,重塑组织形态,促进资源重新整合,改变行业运行逻辑。在2016 年“十三五”国家信息化规划中,区块链技术被认定为国家重点加强的战略性前沿技术,与物联网、云计算、大数据、人工智能等同列其中。
目前,我国区块链技术持续创新,区块链产业处于高速发展阶段。即将对金融服务、工业生产、政务服务、文娱产业、防伪溯源等领域带来革命性的影响,区块链应用的有效落地,将积极推动商业模式创新,伴随而来的是将是行业的重新洗牌和发展新机遇。
学习和探索区块链应用对即将进入区块链行业的企业具有借鉴意义。福建省区块链协会旨在搭建区块链企业与政府部门对话的桥梁,提供会员企业之间区块链业务联动的平台,传播区块链行业前沿资讯,构建“区块链+”的共识组织与生态。协会通过区块链案例选集帮助会员企业普及和推广区块链赋能各行业的方式方法,拓展区块链创新思维,帮助会员企业深入理解区块链的变革力量,促进区块链行业发展。
以下是福建省区块链协会收集整理的《区块链应用案例》部分案例分享。
关注公众号:福建省区块链协会,回复:案例。获取下载链接。
关注公众号:福建省区块链协会,回复:案例。获取下载链接。










