使用Antd的checkbox实现全选功能(二)

2,924 阅读2分钟

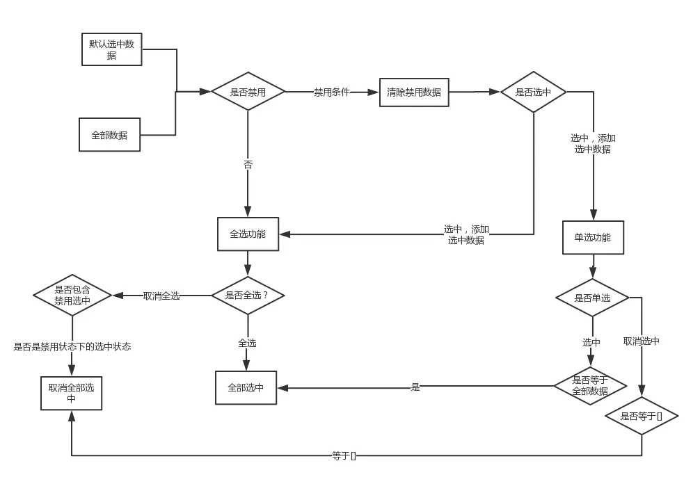
添加禁用的逻辑流程图


代码

/*

* @Author: wangxinyue

* @Date: 2018-12-28 18:13:04

* @Last Modified by: wangxinyue

* @Last Modified time: 2018-12-29 11:14:28

* groupList 全选的数组集合

* checkboxKey 对象型数组时使用(唯一标识)

* changeCheck 多选框的回调函数返回数据(isSelectAll是否全选,checked 是否选中, checkedArr选中数组, changeArr变化数组, checkedList选中集合数组, changeList变化集合数组)

* checkboxGroupChild 子元素node

* defaultCheckedArr 默认选中的数组

* selectAllClass 全选样式

* selectAllNode 全选node

* disabledOption 禁用函数

*/


import React, { Component } from 'react'

import { Checkbox } from 'antd';

import PropTypes from 'prop-types'


const CheckboxGroup = Checkbox.Group;


class WXYCheckboxGroup extends Component {

static propTypes = {

groupList: PropTypes.array.isRequired,//全选集合

checkboxGroupChild: PropTypes.node.isRequired,//多选框子元素

changeCheck: PropTypes.func,//获取数据变化信息

checkboxKey: PropTypes.string,//多选框的唯一标识

defaultCheckedArr: PropTypes.array,//默认选中的数组

}

state = {

checkedArr: [],//当前选中的多选框数组

indeterminate: true,//全选框状态

checkAll: false,//是否全选

lastcheckedArr: [],//上一次选中的多选框数组

allCheckedAll: [],//全选数组

disableAndCheckedArr: []

};

componentDidMount = () => {

const { defaultCheckedArr = [], checkboxKey, groupList, disabledOption } = this.props

let allCheckedAll = []

if (disabledOption) {

//过滤掉禁用未选中的数据

allCheckedAll = groupList.filter(one => !disabledOption(one) || defaultCheckedArr.includes(one[checkboxKey]))

}

allCheckedAll = checkboxKey ? allCheckedAll.map(one => one[checkboxKey]) : allCheckedAll

this.setState({

checkedArr: defaultCheckedArr,

lastcheckedArr: defaultCheckedArr,

allCheckedAll: allCheckedAll,

disableAndCheckedArr: this.getDisableAndChecked()

})

}

//获取禁用且选中的数据

getDisableAndChecked = () => {

const { defaultCheckedArr = [], checkboxKey, groupList, disabledOption } = this.props

let disableAndChecked = groupList.filter(one => disabledOption(one) && defaultCheckedArr.includes(one[checkboxKey]))

//只返回key

return disableAndChecked.map(one => one[checkboxKey])

}

//单选操作

onChange = (checkedArr) => {

const { allCheckedAll } = this.state

this.setState({

checkedArr,

lastcheckedArr: checkedArr,

indeterminate: !!checkedArr.length && (checkedArr.length < allCheckedAll.length),

checkAll: checkedArr.length === allCheckedAll.length,

});

this.getChangeObject(checkedArr, false)

}

//全选操作

onCheckAllChange = (e) => {

const { disabledOption } = this.props

const { allCheckedAll, disableAndCheckedArr } = this.state

let checkedArr = e.target.checked ? allCheckedAll : []

if (disabledOption) {

checkedArr = [...checkedArr, ...disableAndCheckedArr]

}

this.setState({

checkedArr: checkedArr,

lastcheckedArr: checkedArr,

indeterminate: false,

checkAll: e.target.checked,

});

this.getChangeObject(checkedArr, true)

}

//获取并返回变化数据

getChangeObject = (checkedArr, isSelectAll) => {

const { changeCheck } = this.props

const { lastcheckedArr } = this.state

let checked = checkedArr.length > lastcheckedArr.length

let changeArr = this.diff(checkedArr, lastcheckedArr)

changeCheck && changeCheck(isSelectAll, checked, checkedArr, changeArr, this.getListByArr(checkedArr), this.getListByArr(changeArr))

}

//根据字符串数组返回对象型数组

getListByArr = (arr) => {

const { groupList, checkboxKey } = this.props

return groupList && checkboxKey ? groupList.filter(one => arr.includes(one[checkboxKey])) : []

}

//比较两个数组中不同的元素[1,2,3] [1,2] 返回[3]

diff(arr1, arr2) {

var newArr = [];

var arr3 = [];

for (var i = 0; i < arr1.length; i++) {

if (arr2.indexOf(arr1[i]) === -1)

arr3.push(arr1[i]);

}

var arr4 = [];

for (var j = 0; j < arr2.length; j++) {

if (arr1.indexOf(arr2[j]) === -1)

arr4.push(arr2[j]);

}

newArr = arr3.concat(arr4);

return newArr;


}

render() {

const { checkboxGroupChild, selectAllClass, selectAllNode = "全选" } = this.props

return (

<div>

<div className={selectAllClass}>

<Checkbox

indeterminate={this.state.indeterminate}

onChange={this.onCheckAllChange}

checked={this.state.checkAll}>

{selectAllNode}

</Checkbox>

</div>

<CheckboxGroup value={this.state.checkedArr} onChange={(checkedValues) => this.onChange(checkedValues, this)}>

{checkboxGroupChild}

</CheckboxGroup>

</div>

);

}

}

class Test extends Component {

constructor(props) {

super(props);

this.state = {};

}

changeCheck = (checked, checkedArr, changeArr, checkedList, changeList) => {

console.log("checked", checked,

"checkedArr", checkedArr,

"changeArr", changeArr,

"checkedList", checkedList,

"changeList", changeList);

}

disabledOption = (one) => {

return one.disabled

}

render() {

const defaultcheckedArr = ['pite', 'jiake', 'xuzi'];

const plainList = [

{ name: "皮特", key: "pite" },

{ name: "夹克", key: "jiake" },

{ name: "徐子", key: "xuzi", disabled: true },

{ name: "孟获", key: "menghuo" },

{ name: "秋季", key: "qiuji" },

{ name: "子曰", key: "ziyue", disabled: true },

{ name: "雪儿", key: "xueer", disabled: true },

]

return (

<WXYCheckboxGroup

defaultCheckedArr={defaultcheckedArr}

groupList={plainList}

checkboxKey='key'

checkboxGroupChild={plainList.map(one => <Item key={one.key} one={one} />)}

changeCheck={this.changeCheck}

disabledOption={this.disabledOption} />

);

}

}


export default Test;

class Item extends Component {

constructor(props) {

super(props);

this.state = {};

}


render() {

const { one } = this.props

return (

<div>

<Checkbox value={one.key} disabled={one.disabled} />

{one.name}

</div>


);

}

}