微信公众号:I am CR7
如有问题或建议,请在下方留言;
最近更新:2018-12-29
前言
继上一篇Spring Cloud Netflix Zuul源码分析之预热篇,我们知道了两个重要的类:ZuulHandlerMapping和SimpleControllerHandlerAdapter。今天,ZuulHandlerMapping正式亮相,我们来分析它是何时注册的路由信息。
项目背景
zuul配置
1server:
2 port: 8558
3
4zuul:
5 routes:
6 user-api:
7 path: /user-api/**
8 stripPrefix: true
9 url: http://localhost:9091/
10 role-api:
11 path: /role-api/**
12 stripPrefix: true
13 url: http://localhost:9092/
14 resource:
15 path: /resource/**
16 stripPrefix: true
17 url: http://testi.phoenixpay.com/
测试请求
http://localhost:8558/role-api/info/7
资源
- jdk:1.8.0_51
- tomcat:8.5.34
tomcat处理请求
时序图

高清大图请访问:p1-jj.byteimg.com/tos-cn-i-t2…
http请求经由tomcat容器,会进入到StandardWrapperValve类的invoke()方法里。至于原因,不是本文讨论内容,后续会写tomcat源码分析做专门讲解,这里不做展开,请接着往下看。
简化版invoke()源码:
1public final void invoke(Request request, Response response)
2 throws IOException, ServletException {
3 StandardWrapper wrapper = (StandardWrapper) getContainer();
4 Servlet servlet = null;
5 // 第一篇文章中讲解的,DispatcherServlet初始化处理,返回DispatcherServlet实体
6 servlet = wrapper.allocate();
7 // Create the filter chain for this request
8 ApplicationFilterChain filterChain =
9 ApplicationFilterFactory.createFilterChain(request, wrapper, servlet);
10 // 调用ApplicationFilterChain的doFilter方法,处理请求
11 filterChain.doFilter(request.getRequest(),
12 response.getResponse());
13}
继续走进去,看核心类ApplicationFilterChain的doFilter方法。
简化版doFilter()源码:
1@Override
2public void doFilter(ServletRequest request, ServletResponse response)
3 throws IOException, ServletException {
4
5 if( Globals.IS_SECURITY_ENABLED ) {
6 final ServletRequest req = request;
7 final ServletResponse res = response;
8 java.security.AccessController.doPrivileged(
9 new java.security.PrivilegedExceptionAction<Void>() {
10 @Override
11 public Void run()
12 throws ServletException, IOException {
13 internalDoFilter(req,res);
14 return null;
15 }
16 }
17 );
18 } else {
19 internalDoFilter(request,response);
20 }
21}
22
23private void internalDoFilter(ServletRequest request,
24 ServletResponse response)
25 throws IOException, ServletException {
26
27 // 遍历过滤器链,依次执行过滤器的doFilter方法
28 if (pos < n) {
29 ApplicationFilterConfig filterConfig = filters[pos++];
30 Filter filter = filterConfig.getFilter();
31 filter.doFilter(request, response, this);
32 }
33 // 调用DispatcherServlet的service方法,正式处理请求
34 servlet.service(request, response);
35}
补充:ApplicationFilterChain的设计采用职责链模式,包含了一组过滤器,逐个遍历执行doFilter方法,最后在执行结束前会回调回ApplicationFilterChain。这组过滤器里WebMvcMetricsFilter是我们本文讨论的重点,至于其他过滤器您可以自行查看。对于DispatcherServlet的service方法会在下一篇文章中进行详细讲解。
断点情况:

到这一刻,本文讨论的主角,时序图中的WebMvcMetricsFilter,正式亮相了。
WebMvcMetricsFilter
该过滤器继承OncePerRequestFilter,是用来统计HTTP请求在经过SpringMVC处理后的时长和结果。doFilter()方法在父类中,具体逻辑由子类覆盖doFilterInternal方法去处理。我们来看下doFilterInternal()源码。
源码
1@Override
2protected void doFilterInternal(HttpServletRequest request,
3 HttpServletResponse response, FilterChain filterChain)
4 throws ServletException, IOException {
5 filterAndRecordMetrics(request, response, filterChain);
6}
7
8private void filterAndRecordMetrics(HttpServletRequest request,
9 HttpServletResponse response, FilterChain filterChain)
10 throws IOException, ServletException {
11 Object handler;
12 try {
13 handler = getHandler(request);
14 }
15 catch (Exception ex) {
16 logger.debug("Unable to time request", ex);
17 filterChain.doFilter(request, response);
18 return;
19 }
20 filterAndRecordMetrics(request, response, filterChain, handler);
21}
22
23private Object getHandler(HttpServletRequest request) throws Exception {
24 HttpServletRequest wrapper = new UnmodifiableAttributesRequestWrapper(request);
25 // 从ApplicationContext里获取HandlerMappingIntrospector实体
26 for (HandlerMapping mapping : getMappingIntrospector().getHandlerMappings()) {
27 HandlerExecutionChain chain = mapping.getHandler(wrapper);
28 if (chain != null) {
29 if (mapping instanceof MatchableHandlerMapping) {
30 return chain.getHandler();
31 }
32 return null;
33 }
34 }
35 return null;
36}
断点情况

这里根据HandlerMappingIntrospector获取所有的HandlerMapping,逐个遍历,获取请求匹配的Handler,封装进HandlerExecutionChain,交由WebMvcMetricsFilter进行相关的统计处理。这一系列HandlerMapping里就包含了我们要看的ZuulHandlerMapping。我们继续往里看。
ZuulHandlerMapping
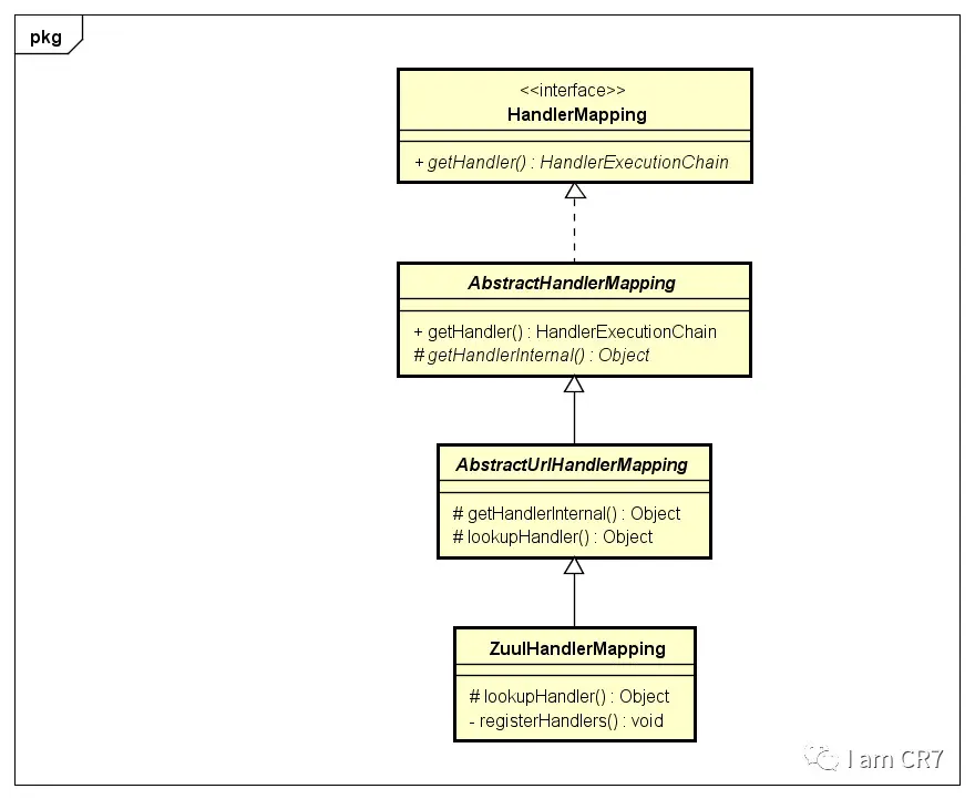
ZuulHandlerMapping作为MVC HandlerMapping的实现,用来将进入的请求映射到远端服务。为了便于理解其getHandler()原理,笔者画了一个类图。
类图

调用ZuulHandlerMapping的getHandler(),最终会进入lookupHandler(),这是本文分析的重点,往下看源码。
源码
1public class ZuulHandlerMapping extends AbstractUrlHandlerMapping {
2
3 private final RouteLocator routeLocator;
4 private final ZuulController zuul;
5 private ErrorController errorController;
6 private PathMatcher pathMatcher = new AntPathMatcher();
7 private volatile boolean dirty = true;
8
9 @Override
10 protected Object lookupHandler(String urlPath, HttpServletRequest request) throws Exception {
11 if (this.errorController != null && urlPath.equals(this.errorController.getErrorPath())) {
12 return null;
13 }
14 if (isIgnoredPath(urlPath, this.routeLocator.getIgnoredPaths())) return null;
15 RequestContext ctx = RequestContext.getCurrentContext();
16 if (ctx.containsKey("forward.to")) {
17 return null;
18 }
19 if (this.dirty) {
20 synchronized (this) {
21 if (this.dirty) {
22 // 首次会注册路由信息
23 registerHandlers();
24 this.dirty = false;
25 }
26 }
27 }
28 //调用父类方法根据urlPath查找Handler
29 return super.lookupHandler(urlPath, request);
30 }
31
32 private void registerHandlers() {
33 Collection<Route> routes = this.routeLocator.getRoutes();
34 if (routes.isEmpty()) {
35 this.logger.warn("No routes found from RouteLocator");
36 }
37 else {
38 // 遍历路由信息,将urlPath和ZuulController注册到父类handlerMap里
39 for (Route route : routes) {
40 registerHandler(route.getFullPath(), this.zuul);
41 }
42 }
43 }
如此一来,请求http://localhost:8558/role-api/info/7,就会由AbstractUrlHandlerMapping的lookupHandler方法,找到ZuulController。虽然WebMvcMetricsFilter对找到的ZuulController只是做统计相关的处理,但是这为后面讲述DispatcherServlet正式处理请求,由Zuul转发到后端微服务,打下了很好的基础。
日志
12018-12-28 14:32:11.939 [http-nio-8558-exec-9] DEBUG o.s.c.n.z.filters.SimpleRouteLocator - route matched=ZuulRoute{id='user-api', path='/user-api/**', serviceId='null', url='http://localhost:9091/', stripPrefix=true, retryable=null, sensitiveHeaders=[], customSensitiveHeaders=false, }
22018-12-28 14:32:11.940 [http-nio-8558-exec-9] DEBUG o.s.c.n.z.filters.SimpleRouteLocator - route matched=ZuulRoute{id='role-api', path='/role-api/**', serviceId='null', url='http://localhost:9092/', stripPrefix=true, retryable=null, sensitiveHeaders=[], customSensitiveHeaders=false, }
32018-12-28 14:32:11.940 [http-nio-8558-exec-9] DEBUG o.s.c.n.z.filters.SimpleRouteLocator - route matched=ZuulRoute{id='resource', path='/resource/**', serviceId='null', url='http://testi.phoenixpay.com/', stripPrefix=true, retryable=null, sensitiveHeaders=[], customSensitiveHeaders=false, }
4
52018-12-28 14:36:27.630 [http-nio-8558-exec-9] INFO o.s.c.n.zuul.web.ZuulHandlerMapping - Mapped URL path [/user-api/**] onto handler of type [class org.springframework.cloud.netflix.zuul.web.ZuulController]
62018-12-28 14:36:38.358 [http-nio-8558-exec-9] INFO o.s.c.n.zuul.web.ZuulHandlerMapping - Mapped URL path [/role-api/**] onto handler of type [class org.springframework.cloud.netflix.zuul.web.ZuulController]
72018-12-28 14:36:44.478 [http-nio-8558-exec-9] INFO o.s.c.n.zuul.web.ZuulHandlerMapping - Mapped URL path [/resource/**] onto handler of type [class org.springframework.cloud.netflix.zuul.web.ZuulController]
8
92018-12-28 14:38:36.556 [http-nio-8558-exec-9] DEBUG o.s.c.n.zuul.web.ZuulHandlerMapping - Matching patterns for request [/role-api/info/7] are [/role-api/**]
102018-12-28 14:39:11.325 [http-nio-8558-exec-9] DEBUG o.s.c.n.zuul.web.ZuulHandlerMapping - URI Template variables for request [/role-api/info/7] are {}
112018-12-28 14:39:56.557 [http-nio-8558-exec-9] DEBUG o.s.c.n.zuul.web.ZuulHandlerMapping - Mapping [/role-api/info/7] to HandlerExecutionChain with handler [org.springframework.cloud.netflix.zuul.web.ZuulController@399337] and 1 interceptor
断点情况

总结
读到这里,您可能会说,又被骗了,标题党,还是没有提到Zuul。我只想说,"宅阴阴"(泰国旅游时学到的唯一一句)。凡事都有个循序渐进的过程,本文依旧是在为后面Zuul分析做铺垫,一口吃一个胖子,往往容易消化不良。希望笔者的良苦用心,您能够明白,当然更希望对您能有所帮助。最后,感谢您的支持!!!祝进步,2018年12月29日,祁琛。
