Git简介
Git 是一个开源的分布式版本控制软件,用以有效、高速的处理从很小到非常大的项目版本管理。
GitHub是一个基于Git的远程文件托管平台。
1. Git本身完全可以做到版本控制,但其所有内容以及版本记录只能保存在本机,如果想要将文件内容以及版本记录同时保存在远程,则需要结合GitHub来使用。使用场景:
无GitHub:在本地 .git 文件夹内维护历时文件
有GitHub:在本地 .git 文件夹内维护历时文件,同时也将历时文件托管在远程仓库
2. 在Git出现以前,人们普遍采用Subversion等集中型版本管理系统,而现在Git已成为主流。集中型和分布型的区别:
集中型将所有数据集中存放在服务器当中,有便于管理的有点。但是一旦开发者所处的环境不能连接服务器,就无法获取最新的源代码,开发也就几乎无法进行。服务器宕机时也是同样的道理,而且万一服务器故障导致数据消失,恐怕开发者就再也见不到最新的源代码了。
以Git为代表的分散型,例如GitHub会将仓库Fork给每一个用户。Fork就是将GitHub的某个特定仓库复制到自己的账户下。Fork出的仓库与原仓库是两个不同的仓库,开发者可以随意编辑。分散型拥有多个仓库,相对而言稍显复杂。不过,由于本地的开发环境中就有仓库,所以开发者不必连接远程仓库就可以进行开发。
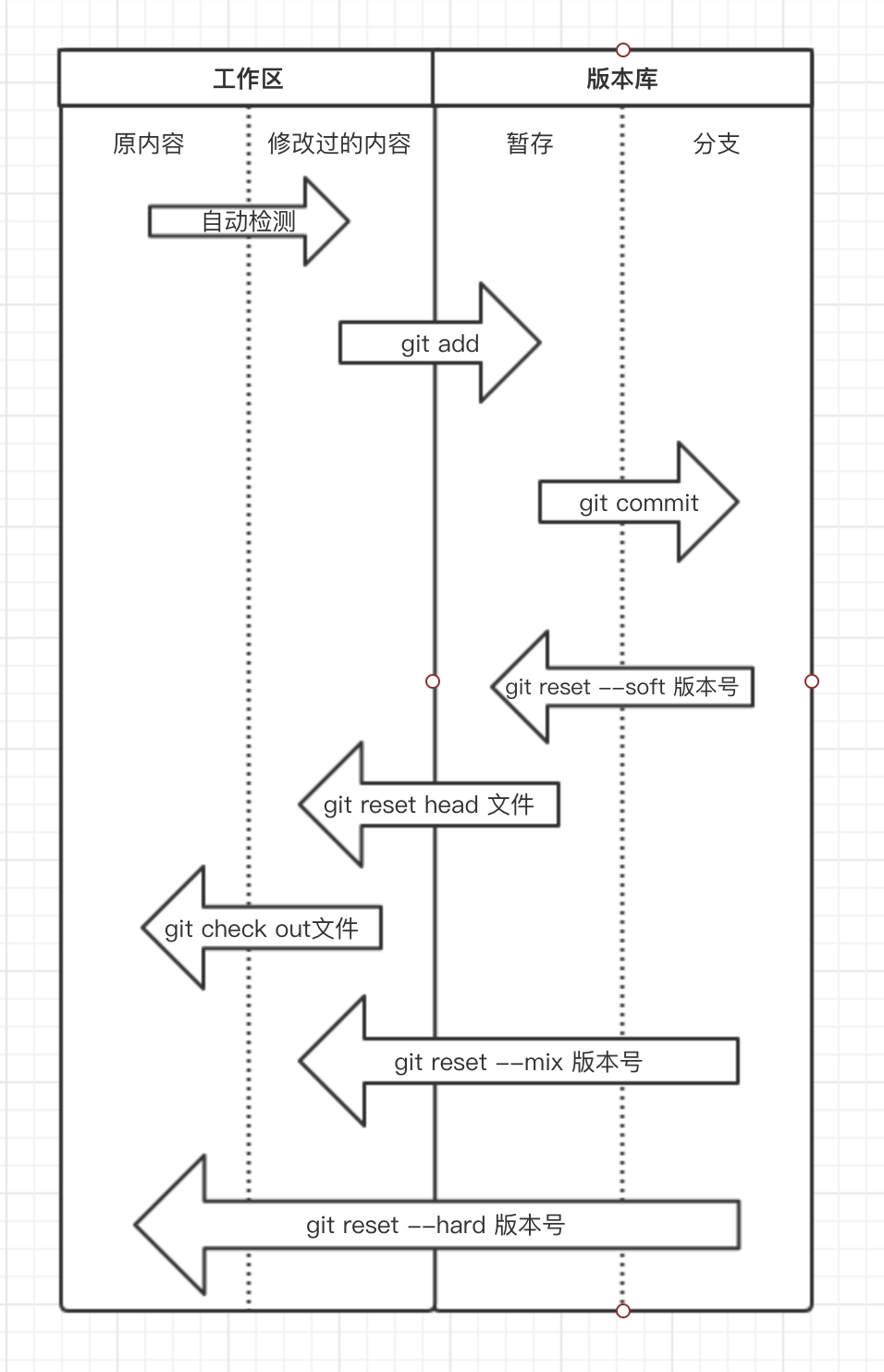
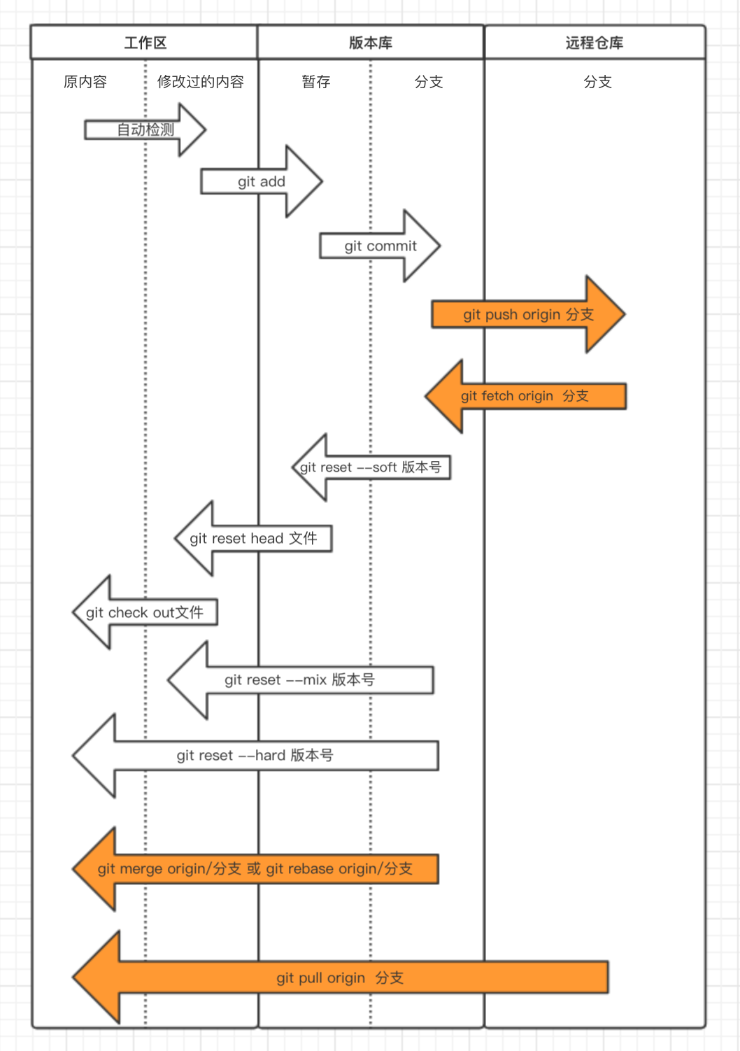
3.Git把管理的文件分为了两个区域四个状态。
工作区:当前开发程序所在目录称为工作区,即:工作开发都是在该目录,该区域的文件会有状态的变化且状态由git自动检测,如果程序中文件做任何操作(增、删、改),文件状态均会被检测到,可以使用 【git status】命令查看。
版本库:工作区检测到有文件发生变化,那么意味着较上一个版本之后对程序进行了修改,修改完成之后,可以当做下一版本进行提交,那么就是执行 【git add .】 将所有文件提交到暂存区,然后再执行【git commit -m '又一个版本'】提交到版本库的分支即可,之后可以使用【git log】命令查看版本记录。
本地多个文件保存版本的四个指令:
- git init,初始化,表示即将对当前文件夹进行版本控制。
- git status,查看Git当前状态,如:那些文件被修改过、那些文件还未提交到版本库等。
- git add 文件名,将指定文件添加到版本库的暂存状态。
- git commit -m '提交信息',将暂存区的文件提交到版本库的分支。 注意:执行git commit 命令时,可能会提示进行用户和邮箱的配置,该配置用于记录当前版本由那个用户提交 git config --local user.name '武沛齐' git config --local user.email 'you@example.com'
- git log,查看提交记录,即:历史版本记录
回滚

- 首次回滚到指定版本 git log git reset --hard 6c439d2fd0d943f36f3ee84e158ff86b052961d2
- 再次回滚回去 git reflog git reset --hard 0972f4b
stash:用于将工作区发生变化的所有文件获取临时存储在“某个地方”,将工作区还原当前版本未操作前的状态;stash还可以将临时存储在“某个地方”的文件再次拿回到工作区。
- git stash 将当前工作区所有修改过的内容存储到“某个地方”,将工作区还原到当前版本未修改过的状态
- git stash list 查看“某个地方”存储的所有记录
- git stash clear 清空“某个地方”
- git stash pop 将第一个记录从“某个地方”重新拿到工作区(可能有冲突)
- git stash apply 编号, 将指定编号记录从“某个地方”重新拿到工作区(可能有冲突)
- git stash drop 编号,删除指定编号的记录
branch相关常用命令:
- git branch 分支名称 创建分支
- git checkout 分支名称 切换分支
- git branch -m 分支名称 创建并切换到指定分支
- git branch 查看所有分支
- git branch -d 分支名称 删除分支
- git merge 分支名称 将指定分支合并到当前分支
基于GitHub实现代码托管,需要一下步骤:
- 注册GitHub
- 创建仓库,创建完仓库后会有一个URL代指该仓库
- git可以是用该URL进行向远程推送版本信息或获取版本信息
