tomcat从启动到接轨Servlet二三事

3,611 阅读24分钟

缘由

也是因为之前自己的不谨慎,在写Java编程方法论-Reactor与Webflux的时候,因觉得tomcat关于connector部分已经有不错的博文了,草草参考了下,并没有对源码进行深入分析,导致自己在录制分享视频的时候,发现自己文章内容展现的和源码并不一致,又通过搜索引擎搜索了一些中文博客的文章,并不尽如人意,索性,自己的就通过最新的源码来重新梳理一下关于tomcat connector部分内容,也是给自己一个警醒,凡事务必仔细仔细再仔细! 参考源码地址: github.com/apache/tomc…

关于Java编程方法论-Reactor与Webflux的视频分享,已经完成了Rxjava 与 Reactor,b站地址如下:

Rxjava源码解读与分享:www.bilibili.com/video/av345…

Reactor源码解读与分享:www.bilibili.com/video/av353…

Tomcat的启动过程详解

启动与结束Tomcat基本操作

在Linux系统下,启动和关闭Tomcat使用命令操作。

进入Tomcat下的bin目录:

cd /java/tomcat/bin

启动Tomcat命令:

./startup.sh

停止Tomcat服务命令:

./shutdown.sh

执行tomcat 的./shutdown.sh后,虽然tomcat服务不能正常访问了,但是ps -ef | grep tomcat 后,发现tomcat对应的java进程未随web容器关闭而销毁,进而存在僵尸java进程。网上看了下导致僵尸进程的原因可能是有非守护线程(即User Thread)存在,jvm不会退出(当JVM中所有的线程都是守护线程的时候,JVM就可以退出了;如果还有一个或以上的非守护线程则JVM不会退出)。通过一下命令查看Tomcat进程是否结束:

ps -ef|grep tomcat

如果存在用户线程,给kill掉就好了即使用kill -9 pid

启动过程Bootstrap详解

我们接着从startup.sh这个shell脚本中可以发现,其最终调用了catalina.sh start,于是,我们找到catalina.sh里,在elif [ "$1" = "start" ] ;处,我们往下走,可以发现,其调用了org.apache.catalina.startup.Bootstrap.java这个类下的start()方法:

/**
* org.apache.catalina.startup.Bootstrap
* Start the Catalina daemon.
* @throws Exception Fatal start error
*/
public void start()
    throws Exception {
    if( catalinaDaemon==null ) init();

    Method method = catalinaDaemon.getClass().getMethod("start", (Class [] )null);
    method.invoke(catalinaDaemon, (Object [])null);

}

这里,在服务器第一次启动的时候,会调用其init(),其主要用于创建org.apache.catalina.startup.Catalina.java的类实例:

/**
* org.apache.catalina.startup.Bootstrap
* Initialize daemon.
* @throws Exception Fatal initialization error
*/
public void init() throws Exception {

    initClassLoaders();

    Thread.currentThread().setContextClassLoader(catalinaLoader);

    SecurityClassLoad.securityClassLoad(catalinaLoader);

    // Load our startup class and call its process() method
    if (log.isDebugEnabled())
        log.debug("Loading startup class");
    Class<?> startupClass = catalinaLoader.loadClass("org.apache.catalina.startup.Catalina");
    Object startupInstance = startupClass.getConstructor().newInstance();

    // Set the shared extensions class loader
    if (log.isDebugEnabled())
        log.debug("Setting startup class properties");
    String methodName = "setParentClassLoader";
    Class<?> paramTypes[] = new Class[1];
    paramTypes[0] = Class.forName("java.lang.ClassLoader");
    Object paramValues[] = new Object[1];
    paramValues[0] = sharedLoader;
    Method method =
        startupInstance.getClass().getMethod(methodName, paramTypes);
    method.invoke(startupInstance, paramValues);

    catalinaDaemon = startupInstance;

}

启动过程Catalina详解

Catalina中start解读

接着,在Bootstrap的start()方法中会调用Catalina实例的start方法:

/**
* org.apache.catalina.startup.Catalina
* Start a new server instance.
*/
public void start() {

    if (getServer() == null) {
        load();
    }

    if (getServer() == null) {
        log.fatal(sm.getString("catalina.noServer"));
        return;
    }

    long t1 = System.nanoTime();

    // Start the new server
    try {
        getServer().start();
    } catch (LifecycleException e) {
        log.fatal(sm.getString("catalina.serverStartFail"), e);
        try {
            getServer().destroy();
        } catch (LifecycleException e1) {
            log.debug("destroy() failed for failed Server ", e1);
        }
        return;
    }

    long t2 = System.nanoTime();
    if(log.isInfoEnabled()) {
        log.info(sm.getString("catalina.startup", Long.valueOf((t2 - t1) / 1000000)));
    }

    // Register shutdown hook
    if (useShutdownHook) {
        if (shutdownHook == null) {
            shutdownHook = new CatalinaShutdownHook();
        }
        Runtime.getRuntime().addShutdownHook(shutdownHook);

        // If JULI is being used, disable JULI's shutdown hook since
        // shutdown hooks run in parallel and log messages may be lost
        // if JULI's hook completes before the CatalinaShutdownHook()
        LogManager logManager = LogManager.getLogManager();
        if (logManager instanceof ClassLoaderLogManager) {
            ((ClassLoaderLogManager) logManager).setUseShutdownHook(
                    false);
        }
    }

    if (await) {
        await();
        stop();
    }
}

在这里面,我们主要关心load()getServer().start(),对于后者,在它的前后我们看到有启动时间的计算,这也是平时我们在启动tomcat过程中所看到的日志打印输出所在,后面的我这里就不提了。

Catalina中load()解读

首先我们来看load(),这里,其会通过createStartDigester()创建并配置我们将用来启动的Digester,然后获取我们所配置的ServerXml文件,依次对里面属性进行配置,最后调用getServer().init():

/**
* org.apache.catalina.startup.Catalina
* Start a new server instance.
*/
public void load() {

    if (loaded) {
        return;
    }
    loaded = true;

    long t1 = System.nanoTime();

    initDirs();

    // Before digester - it may be needed
    initNaming();

    // Set configuration source
    ConfigFileLoader.setSource(new CatalinaBaseConfigurationSource(Bootstrap.getCatalinaBaseFile(), getConfigFile()));
    File file = configFile();

    // Create and execute our Digester
    Digester digester = createStartDigester();

    try (ConfigurationSource.Resource resource = ConfigFileLoader.getSource().getServerXml()) {
        InputStream inputStream = resource.getInputStream();
        InputSource inputSource = new InputSource(resource.getURI().toURL().toString());
        inputSource.setByteStream(inputStream);
        digester.push(this);
        digester.parse(inputSource);
    } catch (Exception e) {
        if  (file == null) {
            log.warn(sm.getString("catalina.configFail", getConfigFile() + "] or [server-embed.xml"), e);
        } else {
            log.warn(sm.getString("catalina.configFail", file.getAbsolutePath()), e);
            if (file.exists() && !file.canRead()) {
                log.warn(sm.getString("catalina.incorrectPermissions"));
            }
        }
        return;
    }

    getServer().setCatalina(this);
    getServer().setCatalinaHome(Bootstrap.getCatalinaHomeFile());
    getServer().setCatalinaBase(Bootstrap.getCatalinaBaseFile());

    // Stream redirection
    initStreams();

    // Start the new server
    try {
        getServer().init();
    } catch (LifecycleException e) {
        if (Boolean.getBoolean("org.apache.catalina.startup.EXIT_ON_INIT_FAILURE")) {
            throw new java.lang.Error(e);
        } else {
            log.error(sm.getString("catalina.initError"), e);
        }
    }

    long t2 = System.nanoTime();
    if(log.isInfoEnabled()) {
        log.info(sm.getString("catalina.init", Long.valueOf((t2 - t1) / 1000000)));
    }
}

这里,这个server从哪里来,我们从digester.addObjectCreate("Server", "org.apache.catalina.core.StandardServer", "className");中可以知道,其使用了这个类的实例,我们再回到digester.push(this); digester.parse(inputSource);这两句代码上来,可知,未开始解析时先调用Digester.push(this),此时栈顶元素是Catalina,这个用来为catalina设置server,这里,要对digester的解析来涉及下:

如解析到<Server>时就会创建StandardServer类的实例并反射调用Digesterstack栈顶对象的setter方法(调用的方法通过传入的name值确定)。 digester中涉及的IntrospectionUtils.setProperty(top, name, value)方法,即top为栈顶对象,name为这个栈顶对象要设置的属性名,value为要设置的属性值。 刚开始时栈顶元素是Catalina,即调用Catalina.setServer(Server object)方法设置Server为后面调用Server.start()做准备,然后将StandardServer对象实例放入Digesterstack对象栈中。

getServer().init()

接下来,我们来看getServer().init(),由上知,我们去找org.apache.catalina.core.StandardServer.java这个类,其继承LifecycleMBeanBase并实现了Server,通过LifecycleMBeanBase此类,说明这个StandardServer管理的生命周期,即通过LifecycleMBeanBase父类LifecycleBase实现的init()方法:

//org.apache.catalina.util.LifecycleBase.java

@Override
public final synchronized void init() throws LifecycleException {
    if (!state.equals(LifecycleState.NEW)) {
        invalidTransition(Lifecycle.BEFORE_INIT_EVENT);
    }

    try {
        setStateInternal(LifecycleState.INITIALIZING, null, false);
        initInternal();
        setStateInternal(LifecycleState.INITIALIZED, null, false);
    } catch (Throwable t) {
        handleSubClassException(t, "lifecycleBase.initFail", toString());
    }
}

于是,我们关注 initInternal()StandardServer中的实现,代码过多,这里就把过程讲下: 1、调用父类org.apache.catalina.util.LifecycleMBeanBase#initInternal方法,注册MBean

2、注册本类的其它属性的MBean

3、NamingResources初始化 : globalNamingResources.init();

4、从common ClassLoader开始往上查看,直到SystemClassLoader,遍历各个classLoader对应的查看路径,找到jar结尾的文件,读取Manifest信息,加入到ExtensionValidator#containerManifestResources属性中。

5、初始化service,默认实现是StandardService。

   i) 调用super.initInternal()方法

ii) container初始化,这里container实例是StandardEngine。 ​
iii) Executor初始化 ​
iv)Connector初始化: ​
​ a)org.apache.catalina.connector.Connector Connector[HTTP/1.1-8080] ​
​ b) org.apache.catalina.connector.Connector Connector[AJP/1.3-8009]

Catalina中start里的getServer().start()解读

这里,我们可以看到StandardServer的父类org.apache.catalina.util.LifecycleBase.java的实现:

@Override
public final synchronized void start() throws LifecycleException {

    if (LifecycleState.STARTING_PREP.equals(state) || LifecycleState.STARTING.equals(state) ||
            LifecycleState.STARTED.equals(state)) {

        if (log.isDebugEnabled()) {
            Exception e = new LifecycleException();
            log.debug(sm.getString("lifecycleBase.alreadyStarted", toString()), e);
        } else if (log.isInfoEnabled()) {
            log.info(sm.getString("lifecycleBase.alreadyStarted", toString()));
        }

        return;
    }

    if (state.equals(LifecycleState.NEW)) {
        init();
    } else if (state.equals(LifecycleState.FAILED)) {
        stop();
    } else if (!state.equals(LifecycleState.INITIALIZED) &&
            !state.equals(LifecycleState.STOPPED)) {
        invalidTransition(Lifecycle.BEFORE_START_EVENT);
    }

    try {
        setStateInternal(LifecycleState.STARTING_PREP, null, false);
        startInternal();
        if (state.equals(LifecycleState.FAILED)) {
            // This is a 'controlled' failure. The component put itself into the
            // FAILED state so call stop() to complete the clean-up.
            stop();
        } else if (!state.equals(LifecycleState.STARTING)) {
            // Shouldn't be necessary but acts as a check that sub-classes are
            // doing what they are supposed to.
            invalidTransition(Lifecycle.AFTER_START_EVENT);
        } else {
            setStateInternal(LifecycleState.STARTED, null, false);
        }
    } catch (Throwable t) {
        // This is an 'uncontrolled' failure so put the component into the
        // FAILED state and throw an exception.
        handleSubClassException(t, "lifecycleBase.startFail", toString());
    }
}

对于StandardServer,我们关注的是其对于startInternal();的实现,源码不贴了,具体过程如下: 1、触发CONFIGURE_START_EVENT事件。

2、设置本对象状态为STARTING

3、NameingResource启动:globalNamingResources.start(); 4、StandardService启动。

   i) 设置状态为STARTING

ii) container启动,即StandardEngine启动 ​
iii) Executor 启动 ​
iv) Connector启动: ​
​ a)org.apache.catalina.connector.Connector Connector[HTTP/1.1-8080] ​
​ b) org.apache.catalina.connector.Connector Connector[AJP/1.3-8009]

终于,我们探究到了我要讲的主角Connector

Connector解读

Connector构造器

我们由apache-tomcat-9.0.14\conf目录(此处请自行下载相应版本的tomcat)下的server.xml中的Connector配置可知,其默认8080端口的配置协议为HTTP/1.1

<Connector port="8080" protocol="HTTP/1.1"
            connectionTimeout="20000"
            redirectPort="8443" />
            <!-- Define an AJP 1.3 Connector on port 8009 -->
<Connector port="8009" protocol="AJP/1.3" redirectPort="8443" />

知道了这些,我们去看它的代码中的实现:

public Connector() {
    this("org.apache.coyote.http11.Http11NioProtocol");
}


public Connector(String protocol) {
    boolean aprConnector = AprLifecycleListener.isAprAvailable() &&
            AprLifecycleListener.getUseAprConnector();

    if ("HTTP/1.1".equals(protocol) || protocol == null) {
        if (aprConnector) {
            protocolHandlerClassName = "org.apache.coyote.http11.Http11AprProtocol";
        } else {
            protocolHandlerClassName = "org.apache.coyote.http11.Http11NioProtocol";
        }
    } else if ("AJP/1.3".equals(protocol)) {
        if (aprConnector) {
            protocolHandlerClassName = "org.apache.coyote.ajp.AjpAprProtocol";
        } else {
            protocolHandlerClassName = "org.apache.coyote.ajp.AjpNioProtocol";
        }
    } else {
        protocolHandlerClassName = protocol;
    }

    // Instantiate protocol handler
    ProtocolHandler p = null;
    try {
        Class<?> clazz = Class.forName(protocolHandlerClassName);
        p = (ProtocolHandler) clazz.getConstructor().newInstance();
    } catch (Exception e) {
        log.error(sm.getString(
                "coyoteConnector.protocolHandlerInstantiationFailed"), e);
    } finally {
        this.protocolHandler = p;
    }

    // Default for Connector depends on this system property
    setThrowOnFailure(Boolean.getBoolean("org.apache.catalina.startup.EXIT_ON_INIT_FAILURE"));
}

对于tomcat8.5以上,其默认就是Http11NioProtocol协议,这里,我们给其设定了HTTP/1.1,但根据上面的if语句的判断,是相等的,也就是最后还是选择的Http11NioProtocol

Connector初始化与启动

同样,由上一节可知,我们会涉及到Connector初始化,也就是其也会继承LifecycleMBeanBase,那么,我们来看其相关initInternal()实现:

@Override
protected void initInternal() throws LifecycleException {

    super.initInternal();

    if (protocolHandler == null) {
        throw new LifecycleException(
                sm.getString("coyoteConnector.protocolHandlerInstantiationFailed"));
    }

    // Initialize adapter
    adapter = new CoyoteAdapter(this);
    protocolHandler.setAdapter(adapter);
    if (service != null) {
        protocolHandler.setUtilityExecutor(service.getServer().getUtilityExecutor());
    }

    // Make sure parseBodyMethodsSet has a default
    if (null == parseBodyMethodsSet) {
        setParseBodyMethods(getParseBodyMethods());
    }

    if (protocolHandler.isAprRequired() && !AprLifecycleListener.isAprAvailable()) {
        throw new LifecycleException(sm.getString("coyoteConnector.protocolHandlerNoApr",
                getProtocolHandlerClassName()));
    }
    if (AprLifecycleListener.isAprAvailable() && AprLifecycleListener.getUseOpenSSL() &&
            protocolHandler instanceof AbstractHttp11JsseProtocol) {
        AbstractHttp11JsseProtocol<?> jsseProtocolHandler =
                (AbstractHttp11JsseProtocol<?>) protocolHandler;
        if (jsseProtocolHandler.isSSLEnabled() &&
                jsseProtocolHandler.getSslImplementationName() == null) {
            // OpenSSL is compatible with the JSSE configuration, so use it if APR is available
            jsseProtocolHandler.setSslImplementationName(OpenSSLImplementation.class.getName());
        }
    }

    try {
        protocolHandler.init();
    } catch (Exception e) {
        throw new LifecycleException(
                sm.getString("coyoteConnector.protocolHandlerInitializationFailed"), e);
    }
}

这里涉及的过程如下: 1、注册MBean

2、CoyoteAdapter实例化,CoyoteAdapter是请求的入口。当有请求时,CoyoteAdapter对状态进行了处理,结尾处对请求进行回收,中间过程交由pipeline来处理。

3、protocolHandler 初始化(org.apache.coyote.http11.Http11Protocol)

在这一步中,完成了endpoint的初始化

关于启动就不说了,其设定本对象状态为STARTING,同时调用protocolHandler.start();,接下来,就要进入我们的核心节奏了。

@Override
protected void startInternal() throws LifecycleException {

    // Validate settings before starting
    if (getPortWithOffset() < 0) {
        throw new LifecycleException(sm.getString(
                "coyoteConnector.invalidPort", Integer.valueOf(getPortWithOffset())));
    }

    setState(LifecycleState.STARTING);

    try {
        protocolHandler.start();
    } catch (Exception e) {
        throw new LifecycleException(
                sm.getString("coyoteConnector.protocolHandlerStartFailed"), e);
    }
}

Protocol的相关解读

这里,我们直接从其抽象实现org.apache.coyote.AbstractProtocol.java来看,其也是遵循生命周期的,所以其也要继承LifecycleMBeanBase并实现自己的init()start()等生命周期方法,其内部都是由相应的自实现的endpoint来执行具体逻辑:

//org.apache.coyote.AbstractProtocol.java
@Override
public void init() throws Exception {
    if (getLog().isInfoEnabled()) {
        getLog().info(sm.getString("abstractProtocolHandler.init", getName()));
        logPortOffset();
    }

    if (oname == null) {
        // Component not pre-registered so register it
        oname = createObjectName();
        if (oname != null) {
            Registry.getRegistry(null, null).registerComponent(this, oname, null);
        }
    }

    if (this.domain != null) {
        rgOname = new ObjectName(domain + ":type=GlobalRequestProcessor,name=" + getName());
        Registry.getRegistry(null, null).registerComponent(
                getHandler().getGlobal(), rgOname, null);
    }

    String endpointName = getName();
    endpoint.setName(endpointName.substring(1, endpointName.length()-1));
    endpoint.setDomain(domain);

    endpoint.init();
}


@Override
public void start() throws Exception {
    if (getLog().isInfoEnabled()) {
        getLog().info(sm.getString("abstractProtocolHandler.start", getName()));
        logPortOffset();
    }

    endpoint.start();
    monitorFuture = getUtilityExecutor().scheduleWithFixedDelay(
            new Runnable() {
                @Override
                public void run() {
                    if (!isPaused()) {
                        startAsyncTimeout();
                    }
                }
            }, 0, 60, TimeUnit.SECONDS);
}

org.apache.coyote.http11.Http11NioProtocol这个类来讲,其接收的是NioEndpoint来进行构造器的实现,其内部的方法的具体实现也经由此NioEndpoint来实现其逻辑:

public class Http11NioProtocol extends AbstractHttp11JsseProtocol<NioChannel> {

    private static final Log log = LogFactory.getLog(Http11NioProtocol.class);


    public Http11NioProtocol() {
        super(new NioEndpoint());
    }


    @Override
    protected Log getLog() { return log; }


    // -------------------- Pool setup --------------------

    public void setPollerThreadCount(int count) {
        ((NioEndpoint)getEndpoint()).setPollerThreadCount(count);
    }

    public int getPollerThreadCount() {
        return ((NioEndpoint)getEndpoint()).getPollerThreadCount();
    }

    public void setSelectorTimeout(long timeout) {
        ((NioEndpoint)getEndpoint()).setSelectorTimeout(timeout);
    }

    public long getSelectorTimeout() {
        return ((NioEndpoint)getEndpoint()).getSelectorTimeout();
    }

    public void setPollerThreadPriority(int threadPriority) {
        ((NioEndpoint)getEndpoint()).setPollerThreadPriority(threadPriority);
    }

    public int getPollerThreadPriority() {
      return ((NioEndpoint)getEndpoint()).getPollerThreadPriority();
    }


    // ----------------------------------------------------- JMX related methods

    @Override
    protected String getNamePrefix() {
        if (isSSLEnabled()) {
            return "https-" + getSslImplementationShortName()+ "-nio";
        } else {
            return "http-nio";
        }
    }
}

Endpoint相关解读

这里,EndPoint用于处理具体连接和传输数据,即用来实现网络连接和控制,它是服务器对外I/O操作的接入点。主要任务是管理对外的socket连接,同时将建立好的socket连接交到合适的工作线程中去。 里面两个主要的属性类是AcceptorPollerSocketProcessor。 我们以NioEndpoint为例,其内部请求处理具体的流程如下:

结合上一节最后,我们主要还是关注其对于Protocol有关生命周期方法的具体实现:

//org.apache.tomcat.util.net.AbstractEndpoint.java
public final void init() throws Exception {
    if (bindOnInit) {
        bindWithCleanup();
        bindState = BindState.BOUND_ON_INIT;
    }
    if (this.domain != null) {
        // Register endpoint (as ThreadPool - historical name)
        oname = new ObjectName(domain + ":type=ThreadPool,name=\"" + getName() + "\"");
        Registry.getRegistry(null, null).registerComponent(this, oname, null);

        ObjectName socketPropertiesOname = new ObjectName(domain +
                ":type=ThreadPool,name=\"" + getName() + "\",subType=SocketProperties");
        socketProperties.setObjectName(socketPropertiesOname);
        Registry.getRegistry(null, null).registerComponent(socketProperties, socketPropertiesOname, null);

        for (SSLHostConfig sslHostConfig : findSslHostConfigs()) {
            registerJmx(sslHostConfig);
        }
    }
}

public final void start() throws Exception {
    if (bindState == BindState.UNBOUND) {
        bindWithCleanup();
        bindState = BindState.BOUND_ON_START;
    }
    startInternal();
}

//org.apache.tomcat.util.net.AbstractEndpoint.java
private void bindWithCleanup() throws Exception {
    try {
        bind();
    } catch (Throwable t) {
        // Ensure open sockets etc. are cleaned up if something goes
        // wrong during bind
        ExceptionUtils.handleThrowable(t);
        unbind();
        throw t;
    }
}

这两个方法主要调用bind(此处可以查阅bindWithCleanup()的具体实现) 和startlntemal 方法,它们是模板方法,可以自行根据需求实现,这里,我们参考NioEndpoint 中的实现, bind 方法代码如下:

//org.apache.tomcat.util.net.NioEndpoint.java
@Override
public void bind() throws Exception {
    initServerSocket();

    // Initialize thread count defaults for acceptor, poller
    if (acceptorThreadCount == 0) {
        // FIXME: Doesn't seem to work that well with multiple accept threads
        acceptorThreadCount = 1;
    }
    if (pollerThreadCount <= 0) {
        //minimum one poller thread
        pollerThreadCount = 1;
    }
    setStopLatch(new CountDownLatch(pollerThreadCount));

    // Initialize SSL if needed
    initialiseSsl();

    selectorPool.open();
}

这里的bind 方法中首先初始化了ServerSocket(这个东西我们在jdk网络编程里都接触过,就不多说了,这里是封装了一个工具类,看下面实现),然后检查了代表AcceptorPoller 初始化的线程数量的acceptorThreadCount属性和pollerThreadCount 属性,它们的值至少为1。

// Separated out to make it easier for folks that extend NioEndpoint to
// implement custom [server]sockets
protected void initServerSocket() throws Exception {
    if (!getUseInheritedChannel()) {
        serverSock = ServerSocketChannel.open();
        socketProperties.setProperties(serverSock.socket());
        InetSocketAddress addr = new InetSocketAddress(getAddress(), getPortWithOffset());
        serverSock.socket().bind(addr,getAcceptCount());
    } else {
        // Retrieve the channel provided by the OS
        Channel ic = System.inheritedChannel();
        if (ic instanceof ServerSocketChannel) {
            serverSock = (ServerSocketChannel) ic;
        }
        if (serverSock == null) {
            throw new IllegalArgumentException(sm.getString("endpoint.init.bind.inherited"));
        }
    }
    serverSock.configureBlocking(true); //mimic APR behavior
}

这里,Acceptor 用于接收请求,将接收到请求交给Poller 处理,它们都是启动线程来处理的。另外还进行了初始化SSL 等内容。NioEndpointstartInternal 方法代码如下:

/**
* The socket pollers.
*/
private Poller[] pollers = null;

/**
* Start the NIO endpoint, creating acceptor, poller threads.
*/
@Override
public void startInternal() throws Exception {

    if (!running) {
        running = true;
        paused = false;

        processorCache = new SynchronizedStack<>(SynchronizedStack.DEFAULT_SIZE,
                socketProperties.getProcessorCache());
        eventCache = new SynchronizedStack<>(SynchronizedStack.DEFAULT_SIZE,
                        socketProperties.getEventCache());
        nioChannels = new SynchronizedStack<>(SynchronizedStack.DEFAULT_SIZE,
                socketProperties.getBufferPool());

        // Create worker collection
        if ( getExecutor() == null ) {
            createExecutor();
        }

        initializeConnectionLatch();

        // Start poller threads
        pollers = new Poller[getPollerThreadCount()];
        for (int i=0; i<pollers.length; i++) {
            pollers[i] = new Poller();
            Thread pollerThread = new Thread(pollers[i], getName() + "-ClientPoller-"+i);
            pollerThread.setPriority(threadPriority);
            pollerThread.setDaemon(true);
            pollerThread.start();
        }

        startAcceptorThreads();
    }
}

这里首先初始化了一些属性,初始化的属性中的processorCacheSynchronizedStack<SocketProcessor>类型, SocketProcessorNioEndpoint 的一个内部类, Poller 接收到请求后就会交给它处理, SocketProcessor 又会将请求传递到Handler。 然后启动了PollerAcceptor 来处理请求,这里我们要注意的的是,pollers是一个数组,其管理了一堆Runnable,由前面可知,假如我们并没有对其进行设定,那就是1,也就是说,其默认情况下只是一个单线程。这个线程创建出来后就将其设定为守护线程,直到tomcat容器结束,其自然也会跟着结束。 这里,我们想要对其进行配置的话,可以在server.xml中进行相应设定:

<Connector port="8080" protocol="org.apache.coyote.http11.Http11NioProtocol"  
               connectionTimeout="20000"  
               maxHeaderCount="64"  
               maxParameterCount="64"  
               maxHttpHeaderSize="8192"  
               URIEncoding="UTF-8"  
               useBodyEncodingForURI="false"  
               maxThreads="128"  
               minSpareThreads="12"  
               acceptCount="1024"  
               connectionLinger="-1"  
               keepAliveTimeout="60"  
               maxKeepAliveRequests="32"  
               maxConnections="10000"  
               acceptorThreadCount="1"  
               pollerThreadCount="2"  
               selectorTimeout="1000"  
               useSendfile="true"  
               selectorPool.maxSelectors="128"  
               redirectPort="8443" />  

启动AcceptorstartAcceptorThreads 方法在 AbstractEndpoint 中,代码如下:

protected void startAcceptorThreads() {
    int count = getAcceptorThreadCount();
    acceptors = new ArrayList<>(count);

    for (int i = 0; i < count; i++) {
        Acceptor<U> acceptor = new Acceptor<>(this);
        String threadName = getName() + "-Acceptor-" + i;
        acceptor.setThreadName(threadName);
        acceptors.add(acceptor);
        Thread t = new Thread(acceptor, threadName);
        t.setPriority(getAcceptorThreadPriority());
        t.setDaemon(getDaemon());
        t.start();
    }
}

这里的getAcceptorThreadCount 方法就是获取的init 方法中处理过的acceptorThreadCount属性,获取到后就会启动相应数量的Acceptor 线程来接收请求。默认同样是1,其创建线程的方式和Poller一致,就不多说了。

这里,我们再来看下webapps/docs/config/http.xml的文档说明:

<attribute name="acceptorThreadCount" required="false">
    <p>The number of threads to be used to accept connections. Increase this
    value on a multi CPU machine, although you would never really need more
    than <code>2</code>. Also, with a lot of non keep alive connections, you
    might want to increase this value as well. Default value is
    <code>1</code>.</p>
</attribute>

<attribute name="pollerThreadCount" required="false">
    <p>(int)The number of threads to be used to run for the polling events.
    Default value is <code>1</code> per processor but not more than 2.<br/>
    When accepting a socket, the operating system holds a global lock. So the benefit of
    going above 2 threads diminishes rapidly. Having more than one thread is for
    system that need to accept connections very rapidly. However usually just
    increasing <code>acceptCount</code> will solve that problem.
    Increasing this value may also be beneficial when a large amount of send file
    operations are going on.
    </p>
</attribute>

由此可知,acceptorThreadCount用于设定接受连接的线程数。 在多CPU机器上增加这个值,虽然你可能真的不需要超过2个。哪怕有很多非keep alive连接,你也可能想要增加这个值。 其默认值为1。 pollerThreadCount用于为轮询事件运行的线程数。默认值为每个处理器1个但不要超过2个(上面的优化配置里的设定为2)。接受socket时,操作系统将保持全局锁定。 因此,超过2个线程的好处迅速减少。 当系统拥有多个该类型线程,它可以非常快速地接受连接。 所以增加acceptCount就可以解决这个问题。当正在进行大量发送文件操作时,增加此值也可能是有益的。

Acceptor和Poller的工作方式

我们先来看一张NioEndpoint处理的的时序图:

Acceptor工作方式

我们由前面可知,Acceptor和Poller都实现了Runnable接口,所以其主要工作流程就在其实现的run方法内,这里我们先来看Acceptor对于run方法的实现:

//org.apache.tomcat.util.net.NioEndpoint.java
@Override
protected SocketChannel serverSocketAccept() throws Exception {
    return serverSock.accept();
}
//org.apache.tomcat.util.net.Acceptor.java
public class Acceptor<U> implements Runnable {

    private static final Log log = LogFactory.getLog(Acceptor.class);
    private static final StringManager sm = StringManager.getManager(Acceptor.class);

    private static final int INITIAL_ERROR_DELAY = 50;
    private static final int MAX_ERROR_DELAY = 1600;

    private final AbstractEndpoint<?,U> endpoint;
    private String threadName;
    protected volatile AcceptorState state = AcceptorState.NEW;


    public Acceptor(AbstractEndpoint<?,U> endpoint) {
        this.endpoint = endpoint;
    }


    public final AcceptorState getState() {
        return state;
    }


    final void setThreadName(final String threadName) {
        this.threadName = threadName;
    }


    final String getThreadName() {
        return threadName;
    }


    @Override
    public void run() {

        int errorDelay = 0;

        // Loop until we receive a shutdown command
        while (endpoint.isRunning()) {

            // Loop if endpoint is paused
            while (endpoint.isPaused() && endpoint.isRunning()) {
                state = AcceptorState.PAUSED;
                try {
                    Thread.sleep(50);
                } catch (InterruptedException e) {
                    // Ignore
                }
            }

            if (!endpoint.isRunning()) {
                break;
            }
            state = AcceptorState.RUNNING;

            try {
                //if we have reached max connections, wait
                endpoint.countUpOrAwaitConnection();

                // Endpoint might have been paused while waiting for latch
                // If that is the case, don't accept new connections
                if (endpoint.isPaused()) {
                    continue;
                }

                U socket = null;
                try {
                    // Accept the next incoming connection from the server
                    // socket
                    // 创建一个socketChannel,接收下一个从服务器进来的连接  
                    socket = endpoint.serverSocketAccept();
                } catch (Exception ioe) {
                    // We didn't get a socket
                    endpoint.countDownConnection();
                    if (endpoint.isRunning()) {
                        // Introduce delay if necessary
                        errorDelay = handleExceptionWithDelay(errorDelay);
                        // re-throw
                        throw ioe;
                    } else {
                        break;
                    }
                }
                // Successful accept, reset the error delay
                errorDelay = 0;

                // Configure the socket
                // 如果EndPoint处于running状态并且没有没暂停
                if (endpoint.isRunning() && !endpoint.isPaused()) {
                    // setSocketOptions() will hand the socket off to
                    // an appropriate processor if successful
                    if (!endpoint.setSocketOptions(socket)) {
                        endpoint.closeSocket(socket);
                    }
                } else {
                    endpoint.destroySocket(socket);
                }
            } catch (Throwable t) {
                ExceptionUtils.handleThrowable(t);
                String msg = sm.getString("endpoint.accept.fail");
                // APR specific.
                // Could push this down but not sure it is worth the trouble.
                if (t instanceof Error) {
                    Error e = (Error) t;
                    if (e.getError() == 233) {
                        // Not an error on HP-UX so log as a warning
                        // so it can be filtered out on that platform
                        // See bug 50273
                        log.warn(msg, t);
                    } else {
                        log.error(msg, t);
                    }
                } else {
                        log.error(msg, t);
                }
            }
        }
        state = AcceptorState.ENDED;
    }


    ...

    public enum AcceptorState {
        NEW, RUNNING, PAUSED, ENDED
    }
}

由上面run方法可以看到,Acceptor使用serverSock.accept()阻塞的监听端口,如果有连接进来,拿到了socket,并且EndPoint处于正常运行状态,则调用NioEndPointsetSocketOptions方法,对于setSocketOptions,概括来讲就是根据socket构建一个NioChannel,然后把这个的NioChannel注册到Poller的事件列表里面,等待poller轮询:

/**
* org.apache.tomcat.util.net.NioEndpoint.java
* Process the specified connection.
* 处理指定的连接
* @param socket The socket channel
* @return <code>true</code> if the socket was correctly configured
*  and processing may continue, <code>false</code> if the socket needs to be
*  close immediately
* 如果socket配置正确,并且可能会继续处理,返回true 
* 如果socket需要立即关闭,则返回false
*/
@Override
protected boolean setSocketOptions(SocketChannel socket) {
    // Process the connection
    try {
        //disable blocking, APR style, we are gonna be polling it
        socket.configureBlocking(false);
        Socket sock = socket.socket();
        socketProperties.setProperties(sock);
    //从缓存中拿一个nioChannel  若没有,则创建一个。将socket传进去
        NioChannel channel = nioChannels.pop();
        if (channel == null) {
            SocketBufferHandler bufhandler = new SocketBufferHandler(
                    socketProperties.getAppReadBufSize(),
                    socketProperties.getAppWriteBufSize(),
                    socketProperties.getDirectBuffer());
            if (isSSLEnabled()) {
                channel = new SecureNioChannel(socket, bufhandler, selectorPool, this);
            } else {
                channel = new NioChannel(socket, bufhandler);
            }
        } else {
            channel.setIOChannel(socket);
            channel.reset();
        }
    //从pollers数组中获取一个Poller对象,注册这个nioChannel
        getPoller0().register(channel);
    } catch (Throwable t) {
        ExceptionUtils.handleThrowable(t);
        try {
            log.error(sm.getString("endpoint.socketOptionsError"), t);
        } catch (Throwable tt) {
            ExceptionUtils.handleThrowable(tt);
        }
        // Tell to close the socket
        return false;
    }
    return true;
}

/**
* Return an available poller in true round robin fashion.
*
* @return The next poller in sequence
*/
public Poller getPoller0() {
    int idx = Math.abs(pollerRotater.incrementAndGet()) % pollers.length;
    return pollers[idx];
}

关于getPoller0(),默认情况下, 由前面可知,这个pollers数组里只有一个元素,这点要注意。我们来看NioEndPoint中的Poller实现的register方法,主要做的就是在Poller注册新创建的套接字。

/**
* Registers a newly created socket with the poller.
*
* @param socket    The newly created socket
*/
public void register(final NioChannel socket) {
    socket.setPoller(this);
    NioSocketWrapper ka = new NioSocketWrapper(socket, NioEndpoint.this);
    socket.setSocketWrapper(ka);
    ka.setPoller(this);
    ka.setReadTimeout(getConnectionTimeout());
    ka.setWriteTimeout(getConnectionTimeout());
    ka.setKeepAliveLeft(NioEndpoint.this.getMaxKeepAliveRequests());
    ka.setSecure(isSSLEnabled());
    //从缓存中取出一个PollerEvent对象,若没有则创建一个。将socket和NioSocketWrapper设置进去
    PollerEvent r = eventCache.pop();
    ka.interestOps(SelectionKey.OP_READ);//this is what OP_REGISTER turns into.
    if ( r==null) r = new PollerEvent(socket,ka,OP_REGISTER);
    else r.reset(socket,ka,OP_REGISTER);
    //添到到该Poller的事件列表
    addEvent(r);
}

对以上过程进行一下总结:

从Acceptor接收到请求,它做了如下工作:

  • 如果达到了最大连接数,则等待。否则,阻塞监听端口。
  • 监听到有连接,则创建一个socketChannel。若服务正常运行,则把socket传递给适当的处理器。如果成功,会关闭socket。

在这里,会调用NioEndPoint的setSocketOptions方法,处理指定的连接:

  • 将socket设置为非阻塞
  • 从缓存中拿一个nioChannel 若没有,则创建一个。将socket传进去。
  • 从pollers数组中获取一个Poller对象,把nioChannel注册到该Poller中。

其中最后一步注册的过程,是调用Poller的register()方法:

  • 创建一个NioSocketWrapper,包装socket。然后配置相关属性,设置interestOps为SelectionKey.OP_READ
  • 从缓存中取出一个PollerEvent对象,若没有则创建一个。初始化或者重置此Event对象,会将其interestOps设置为OP_REGISTER (Poller轮询时会用到)
  • 将新的PollerEvent添加到这个Poller的事件列表events,等待Poller线程轮询。

Poller工作方式

由前面可知,poller也实现了Runnable接口,并在start的这部分生命周期执行的过程中创建对应工作线程并加入其中,所以,我们来通过其run方法来看下其工作机制。

其实上面已经提到了Poller将一个事件注册到事件队列的过程。接下来Poller线程要做的事情其实就是如何处理这些事件。

Poller在run方法中会轮询事件队列events,将每个PollerEvent中的SocketChannel的interestOps注册到Selector中,然后将PollerEvent从队列里移除。之后就是SocketChanel通过Selector调度来进行非阻塞的读写数据了。

 /**
     * Poller class.
     */
    public class Poller implements Runnable {

        private Selector selector;
        private final SynchronizedQueue<PollerEvent> events =
                new SynchronizedQueue<>();

        private volatile boolean close = false;
        private long nextExpiration = 0;//optimize expiration handling

        private AtomicLong wakeupCounter = new AtomicLong(0);

        private volatile int keyCount = 0;

        public Poller() throws IOException {
            this.selector = Selector.open();
        }

        public int getKeyCount() { return keyCount; }

        public Selector getSelector() { return selector;}

      

        /**
         * The background thread that adds sockets to the Poller, checks the
         * poller for triggered events and hands the associated socket off to an
         * appropriate processor as events occur.
         */
        @Override
        public void run() {
            // Loop until destroy() is called
             // 循环直到 destroy() 被调用
            while (true) {

                boolean hasEvents = false;

                try {
                    if (!close) {
                        //遍历events,将每个事件中的Channel的interestOps注册到Selector中
                        hasEvents = events();
                        if (wakeupCounter.getAndSet(-1) > 0) {
                            //if we are here, means we have other stuff to do
                            //do a non blocking select
                            //如果走到了这里,代表已经有就绪的IO Channel
                            //调用非阻塞的select方法,直接返回就绪Channel的数量
                            keyCount = selector.selectNow();
                        } else {
                            //阻塞等待操作系统返回 数据已经就绪的Channel,然后被唤醒
                            keyCount = selector.select(selectorTimeout);
                        }
                        wakeupCounter.set(0);
                    }
                    if (close) {
                        events();
                        timeout(0, false);
                        try {
                            selector.close();
                        } catch (IOException ioe) {
                            log.error(sm.getString("endpoint.nio.selectorCloseFail"), ioe);
                        }
                        break;
                    }
                } catch (Throwable x) {
                    ExceptionUtils.handleThrowable(x);
                    log.error(sm.getString("endpoint.nio.selectorLoopError"), x);
                    continue;
                }
                //either we timed out or we woke up, process events first
                //如果上面select方法超时,或者被唤醒,先将events队列中的Channel注册到Selector上。
                if ( keyCount == 0 ) hasEvents = (hasEvents | events());

                Iterator<SelectionKey> iterator =
                    keyCount > 0 ? selector.selectedKeys().iterator() : null;
                // Walk through the collection of ready keys and dispatch
                // any active event.
                 // 遍历已就绪的Channel,并调用processKey来处理该Socket的IO。
                while (iterator != null && iterator.hasNext()) {
                    SelectionKey sk = iterator.next();
                    NioSocketWrapper attachment = (NioSocketWrapper)sk.attachment();
                    // Attachment may be null if another thread has called
                    // cancelledKey()
                    // 如果其它线程已调用,则Attachment可能为空
                    if (attachment == null) {
                        iterator.remove();
                    } else {
                        iterator.remove();
                    //创建一个SocketProcessor,放入Tomcat线程池去执行
                        processKey(sk, attachment);
                    }
                }//while

                //process timeouts
                timeout(keyCount,hasEvents);
            }//while

            getStopLatch().countDown();
        }
        ...
    }

上面读取已就绪Channel的部分,是十分常见的Java NIO的用法,即 Selector调用selectedKeys(),获取IO数据已经就绪的Channel,遍历并调用processKey方法来处理每一个Channel就绪的事件。而processKey方法会创建一个SocketProcessor,然后丢到Tomcat线程池中去执行。

这里还需要注意的一个点是,events()方法,用来处理PollerEvent事件,执行PollerEvent.run(),然后将PollerEvent重置再次放入缓存中,以便对象复用。

/**
* Processes events in the event queue of the Poller.
*
* @return <code>true</code> if some events were processed,
*   <code>false</code> if queue was empty
*/
public boolean events() {
    boolean result = false;

    PollerEvent pe = null;
    for (int i = 0, size = events.size(); i < size && (pe = events.poll()) != null; i++ ) {
        result = true;
        try {
            //把SocketChannel的interestOps注册到Selector中
            pe.run();
            pe.reset();
            if (running && !paused) {
                eventCache.push(pe);
            }
        } catch ( Throwable x ) {
            log.error(sm.getString("endpoint.nio.pollerEventError"), x);
        }
    }

    return result;
}

所以,PollerEvent.run()方法才是我们关注的重点:

/**
* PollerEvent, cacheable object for poller events to avoid GC
*/
public static class PollerEvent implements Runnable {

    private NioChannel socket;
    private int interestOps;
    private NioSocketWrapper socketWrapper;

    public PollerEvent(NioChannel ch, NioSocketWrapper w, int intOps) {
        reset(ch, w, intOps);
    }

    public void reset(NioChannel ch, NioSocketWrapper w, int intOps) {
        socket = ch;
        interestOps = intOps;
        socketWrapper = w;
    }

    public void reset() {
        reset(null, null, 0);
    }

    @Override
    public void run() {
        //Acceptor调用Poller.register()方法时,创建的PollerEvent的interestOps为OP_REGISTER,因此走这个分支
        if (interestOps == OP_REGISTER) {
            try {
                socket.getIOChannel().register(
                        socket.getPoller().getSelector(), SelectionKey.OP_READ, socketWrapper);
            } catch (Exception x) {
                log.error(sm.getString("endpoint.nio.registerFail"), x);
            }
        } else {
            final SelectionKey key = socket.getIOChannel().keyFor(socket.getPoller().getSelector());
            try {
                if (key == null) {
                    // The key was cancelled (e.g. due to socket closure)
                    // and removed from the selector while it was being
                    // processed. Count down the connections at this point
                    // since it won't have been counted down when the socket
                    // closed.
                    socket.socketWrapper.getEndpoint().countDownConnection();
                    ((NioSocketWrapper) socket.socketWrapper).closed = true;
                } else {
                    final NioSocketWrapper socketWrapper = (NioSocketWrapper) key.attachment();
                    if (socketWrapper != null) {
                        //we are registering the key to start with, reset the fairness counter.
                        int ops = key.interestOps() | interestOps;
                        socketWrapper.interestOps(ops);
                        key.interestOps(ops);
                    } else {
                        socket.getPoller().cancelledKey(key);
                    }
                }
            } catch (CancelledKeyException ckx) {
                try {
                    socket.getPoller().cancelledKey(key);
                } catch (Exception ignore) {}
            }
        }
    }

    @Override
    public String toString() {
        return "Poller event: socket [" + socket + "], socketWrapper [" + socketWrapper +
                "], interestOps [" + interestOps + "]";
    }
}

至此,可以看出Poller线程的作用

  • 将Acceptor接收到的请求注册到Poller的事件队列中
  • Poller轮询事件队列中,处理到达的事件,将PollerEvent中的通道注册到Poller的Selector中
  • 轮询已就绪的通道,对每个就绪通道创建一个SocketProcessor,交由Tomcat线程池去处理

剩下的事情,就是SocketProcessor怎么适配客户端发来请求的数据、然后怎样交给Servlet容器去处理了。

即Poller的run方法中最后调用的processKey(sk, attachment);:

protected void processKey(SelectionKey sk, NioSocketWrapper attachment) {
    try {
        if ( close ) {
            cancelledKey(sk);
        } else if ( sk.isValid() && attachment != null ) {
            if (sk.isReadable() || sk.isWritable() ) {
                if ( attachment.getSendfileData() != null ) {
                    processSendfile(sk,attachment, false);
                } else {
                    unreg(sk, attachment, sk.readyOps());
                    boolean closeSocket = false;
                    // Read goes before write
                    if (sk.isReadable()) {
                        if (!processSocket(attachment, SocketEvent.OPEN_READ, true)) {
                            closeSocket = true;
                        }
                    }
                    if (!closeSocket && sk.isWritable()) {
                        if (!processSocket(attachment, SocketEvent.OPEN_WRITE, true)) {
                            closeSocket = true;
                        }
                    }
                    if (closeSocket) {
                        cancelledKey(sk);
                    }
                }
            }
        } else {
            //invalid key
            cancelledKey(sk);
        }
    } catch ( CancelledKeyException ckx ) {
        cancelledKey(sk);
    } catch (Throwable t) {
        ExceptionUtils.handleThrowable(t);
        log.error(sm.getString("endpoint.nio.keyProcessingError"), t);
    }
}

即从processSocket这个方法中会用到SocketProcessor来处理请求:

/**
    * Process the given SocketWrapper with the given status. Used to trigger
    * processing as if the Poller (for those endpoints that have one)
    * selected the socket.
    *
    * @param socketWrapper The socket wrapper to process
    * @param event         The socket event to be processed
    * @param dispatch      Should the processing be performed on a new
    *                          container thread
    *
    * @return if processing was triggered successfully
    */
public boolean processSocket(SocketWrapperBase<S> socketWrapper,
        SocketEvent event, boolean dispatch) {
    try {
        if (socketWrapper == null) {
            return false;
        }
        SocketProcessorBase<S> sc = processorCache.pop();
        if (sc == null) {
            sc = createSocketProcessor(socketWrapper, event);
        } else {
            sc.reset(socketWrapper, event);
        }
        Executor executor = getExecutor();
        if (dispatch && executor != null) {
            executor.execute(sc);
        } else {
            sc.run();
        }
    } catch (RejectedExecutionException ree) {
        getLog().warn(sm.getString("endpoint.executor.fail", socketWrapper) , ree);
        return false;
    } catch (Throwable t) {
        ExceptionUtils.handleThrowable(t);
        // This means we got an OOM or similar creating a thread, or that
        // the pool and its queue are full
        getLog().error(sm.getString("endpoint.process.fail"), t);
        return false;
    }
    return true;
}

SocketProcessor处理请求

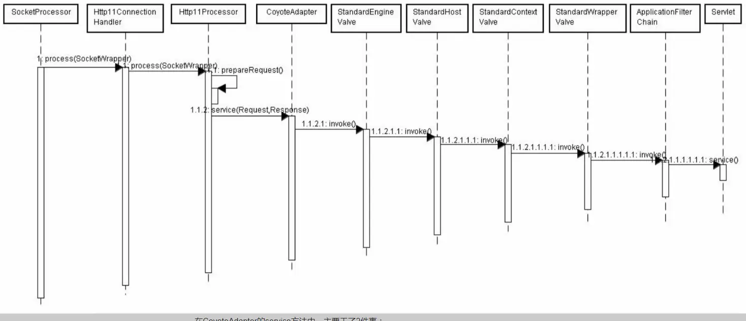
这里简单提一下SocketProcessor的处理过程,帮助大家对接到Servlet容器处理上。通过上面可以知道,具体处理一个请求,是在SocketProcessor通过线程池去执行的,这里,我们来看其执行一次请求的时序图:

由图中可以看到,SocketProcessor中通过Http11ConnectionHandler,拿到Htpp11Processor,然后Htpp11Processor会调用prepareRequest方法来准备好请求数据。接着调用CoyoteAdapterservice方法进行requestresponse的适配,之后交给Tomcat容器进行处理。

下面通过一个系列调用来表示下过程:

connector.getService().getContainer().getPipeline().getFirst().invoke(request,response);

这里首先从Connector 中获取到Service ( Connector 在initInternal 方法中创建CoyoteAdapter的时候已经将自己设置到了CoyoteAdapter 中),然后从Service 中获取Container ,接着获取管道,再获取管道的第一个Value,最后调用invoke 方法执行请求。Service 中保存的是最顶层的容器,当调用最顶层容器管道的invoke 方法时,管道将逐层调用各层容器的管道中Value 的invoke 方法,直到最后调用Wrapper 的管道中的BaseValue ( StandardWrapperValve)来处理Filter 和Servlet。

即将请求交给Tomcat容器处理后,然后将请求一层一层传递到Engine、Host、Context、Wrapper,最终经过一系列Filter,来到了Servlet,执行我们自己具体的代码逻辑。

至此关于Connector的一些东西就算涉及差不多了,剩下的假如以后有精力的话,继续探究下,接着分享Webflux的解读去。

补充: 感谢零度大佬(博客:www.jiangxinlingdu.com)的提问,这里我将自己的一些额外的问题理解进行内容补充:

这里对于其中NioEndpoint中其有关生命周期部分的实现所涉及的initServerSocket()再来关注下细节:

// Separated out to make it easier for folks that extend NioEndpoint to
// implement custom [server]sockets
protected void initServerSocket() throws Exception {
    if (!getUseInheritedChannel()) {
        serverSock = ServerSocketChannel.open();
        socketProperties.setProperties(serverSock.socket());
        InetSocketAddress addr = new InetSocketAddress(getAddress(), getPortWithOffset());
        serverSock.socket().bind(addr,getAcceptCount());
    } else {
        // Retrieve the channel provided by the OS
        Channel ic = System.inheritedChannel();
        if (ic instanceof ServerSocketChannel) {
            serverSock = (ServerSocketChannel) ic;
        }
        if (serverSock == null) {
            throw new IllegalArgumentException(sm.getString("endpoint.init.bind.inherited"));
        }
    }
    serverSock.configureBlocking(true); //mimic APR behavior
}

其最后一句,为什么tomcat这个不设置非阻塞?这会儿是刚初始化的时候,设定为阻塞状态,阻塞也只是阻塞在这个线程上,即Acceptor在一条线程内执行其run方法的时候,会调用endpoint.serverSocketAccept()来创建一个socketChannel,接收下一个从服务器进来的连接。当成功接收到,重新对此socket进行配置,即会调用endpoint.setSocketOptions(socket),在这个方法内,会调用 socket.configureBlocking(false);,此时,会开启SocketChannel在非阻塞模式,具体代码请回顾本文前面细节。