Spark2.4.0 Dataset head 源码分析

563 阅读3分钟
原文链接: yq.aliyun.com

Spark2.4.0 Dataset head 源码分析

更多资源

视频


前置条件

  • Hadoop版本: hadoop-2.9.2
  • Spark版本: spark-2.4.0-bin-hadoop2.7
  • JDK.1.8.0_191
  • scala2.11.12

主要内容描述

  • Dataset 如何转成RDD触发作业运行
  • Dataset head 是如何读到HDFS上文件前n行数据

图解

Dataset_head_

Spark_2_4_0_DataSet_head_001_jpeg

StartUML文件

github.com/opensourcet…

源码分析

输入数据

第一行数据
第二行数据
第三行数据
第四行数据

BaseSparkSession

package com.opensource.bigdata.spark.standalone.base

import java.io.File

import org.apache.spark.sql.SparkSession

/**
  * 得到SparkSession
  * 首先 extends BaseSparkSession
  * 本地: val spark = sparkSession(true)
  * 集群:  val spark = sparkSession()
  */
class BaseSparkSession {

  var appName = "sparkSession"
  var master = "spark://standalone.com:7077" //本地模式:local     standalone:spark://master:7077


  def sparkSession(): SparkSession = {
    val spark = SparkSession.builder
      .master(master)
      .appName(appName)
      .config("spark.eventLog.enabled","true")
      .config("spark.history.fs.logDirectory","hdfs://standalone.com:9000/spark/log/historyEventLog")
      .config("spark.eventLog.dir","hdfs://standalone.com:9000/spark/log/historyEventLog")
      .getOrCreate()
    spark.sparkContext.addJar("/opt/n_001_workspaces/bigdata/spark-scala-maven-2.4.0/target/spark-scala-maven-2.4.0-1.0-SNAPSHOT.jar")
    //import spark.implicits._
    spark
  }


  def sparkSession(isLocal:Boolean = false,isHiveSupport:Boolean = false,debug:Boolean=false): SparkSession = {

    val warehouseLocation = new File("spark-warehouse").getAbsolutePath

    if(isLocal){
      master = "local"
      var builder = SparkSession.builder
        .master(master)
        .appName(appName)
        .config("spark.sql.warehouse.dir",warehouseLocation)

      if(isHiveSupport){
        builder = builder.enableHiveSupport()
          //.config("spark.sql.hive.metastore.version","2.3.3")
      }

      val spark = builder.getOrCreate()

      //spark.sparkContext.addJar("/opt/n_001_workspaces/bigdata/spark-scala-maven-2.4.0/target/spark-scala-maven-2.4.0-1.0-SNAPSHOT.jar")
      //import spark.implicits._
      spark
    }else{

      var builder = SparkSession.builder
        .master(master)
        .appName(appName)
        .config("spark.sql.warehouse.dir",warehouseLocation)

        .config("spark.eventLog.enabled","true")
        .config("spark.eventLog.compress","true")
        .config("spark.history.fs.logDirectory","hdfs://standalone.com:9000/spark/log/historyEventLog")
        .config("spark.eventLog.dir","hdfs://standalone.com:9000/spark/log/historyEventLog")

       //executor debug,是在提交作的地方读取
        if(debug){
          builder.config("spark.executor.extraJavaOptions","-Xdebug -Xrunjdwp:transport=dt_socket,server=y,suspend=y,address=10002")
        }



      if(isHiveSupport){
        builder = builder.enableHiveSupport()
        //.config("spark.sql.hive.metastore.version","2.3.3")
      }

      val spark = builder.getOrCreate()
      //需要有jar才可以在远程执行
      spark.sparkContext.addJar("/opt/n_001_workspaces/bigdata/spark-scala-maven-2.4.0/target/spark-scala-maven-2.4.0-1.0-SNAPSHOT.jar")



      spark
    }

  }


  /**
    * 得到当前工程的路径
    * @return
    */
  def getProjectPath:String=System.getProperty("user.dir")
}

客户端程序

  • 功能:读取HDFS上文件前3行的数据
object Run extends BaseSparkSession{

  def main(args: Array[String]): Unit = {

    val spark = sparkSession(false,false,false)
    //返回dataFrame
    val df = spark.read.textFile("data/text/line.txt")
    //调用Dataset.head(n) 函数,该方法返回读取到的数据,并按行的数组返回
    val result = df.head(3)

    println(s"运行结果: ${result.mkString("\n")}")

    spark.stop()
  }

}

df.head

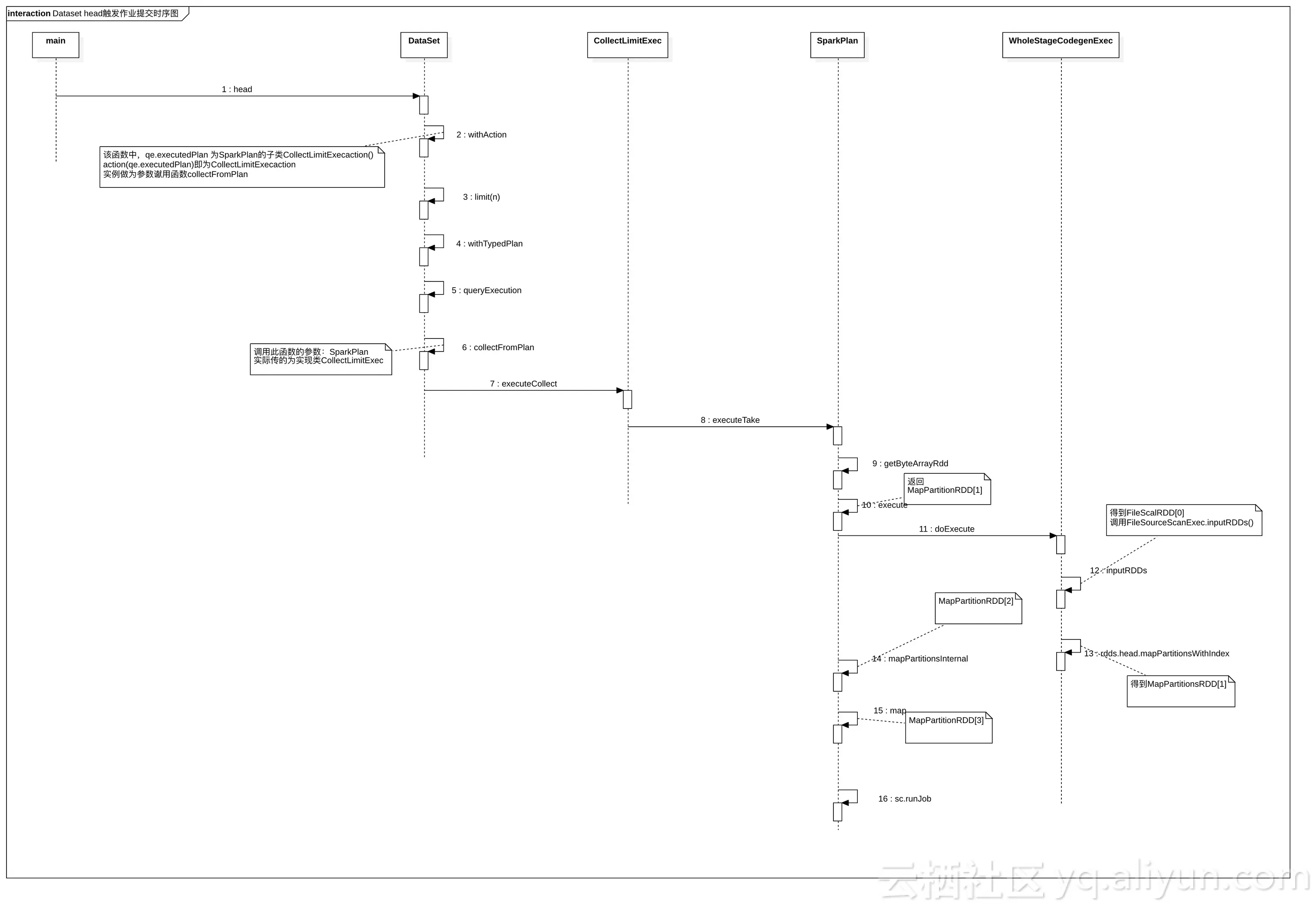
  • 调用Dataset.head(n) 函数,该方法返回读取到的数据,并按行的数组返回
  • 函数 collectFromPlan 的参数SparkPlan,是在函数withAction中赋值的
  /**
   * Returns the first `n` rows.
   *
   * @note this method should only be used if the resulting array is expected to be small, as
   * all the data is loaded into the driver's memory.
   *
   * @group action
   * @since 1.6.0
   */
  def head(n: Int): Array[T] = withAction("head", limit(n).queryExecution)(collectFromPlan)

Dataset.withAction

  • qe.executedPlan 返回的对象是CollectLimitExec
  • CollectLimitExec extends UnaryExecNode extends SparkPlan
  • 也说是说函数collectFromPlan的参数是CollectLimitExec实例
/**
   * Wrap a Dataset action to track the QueryExecution and time cost, then report to the
   * user-registered callback functions.
   */
  private def withAction[U](name: String, qe: QueryExecution)(action: SparkPlan => U) = {
    try {
      qe.executedPlan.foreach { plan =>
        plan.resetMetrics()
      }
      val start = System.nanoTime()
      val result = SQLExecution.withNewExecutionId(sparkSession, qe) {
        action(qe.executedPlan)
      }
      val end = System.nanoTime()
      sparkSession.listenerManager.onSuccess(name, qe, end - start)
      // result就是结果,文件的前n行数据做为一个数组
      result
    } catch {
      case e: Exception =>
        sparkSession.listenerManager.onFailure(name, qe, e)
        throw e
    }
  }

Dataset.collectFromPlan

  • 从SparkPlan中收集元素
  • plan.executeCollect()拿到文件前n行数据,每行数据的对象是UnsafeRow,所以还需要进行转换才变成字符串格式
  • plan.executeCollect() 等于是调用CollectLimitExec.executeCollect()
  /**
   * Collect all elements from a spark plan.
   */
  private def collectFromPlan(plan: SparkPlan): Array[T] = {
    // This projection writes output to a `InternalRow`, which means applying this projection is not
    // thread-safe. Here we create the projection inside this method to make `Dataset` thread-safe.
    val objProj = GenerateSafeProjection.generate(deserializer :: Nil)
    plan.executeCollect().map { row =>
      // The row returned by SafeProjection is `SpecificInternalRow`, which ignore the data type
      // parameter of its `get` method, so it's safe to use null here.
      objProj(row).get(0, null).asInstanceOf[T]
    }
  }

CollectLimitExec.executeCollect()

  • child为SparkPlan,所以是调用SparkPlan.executeTake(limit)
override def executeCollect(): Array[InternalRow] = child.executeTake(limit)

SparkPlan.executeTake(limit)

  • 最关键的方法
  • getByteArrayRdd(n) 得到RDD
  • sc.runJob 触发作业提交
 /**
   * Runs this query returning the first `n` rows as an array.
   *
   * This is modeled after `RDD.take` but never runs any job locally on the driver.
   */
  def executeTake(n: Int): Array[InternalRow] = {
    if (n == 0) {
      return new Array[InternalRow](0)
    }

    //得到RDD    MapPartitionsRDD[3]
    val childRDD = getByteArrayRdd(n).map(_._2)

    val buf = new ArrayBuffer[InternalRow]
    val totalParts = childRDD.partitions.length
    var partsScanned = 0
    //按rdd partition 来提交作业
    while (buf.size < n && partsScanned < totalParts) {
      // The number of partitions to try in this iteration. It is ok for this number to be
      // greater than totalParts because we actually cap it at totalParts in runJob.
      var numPartsToTry = 1L
      if (partsScanned > 0) {
        // If we didn't find any rows after the previous iteration, quadruple and retry.
        // Otherwise, interpolate the number of partitions we need to try, but overestimate
        // it by 50%. We also cap the estimation in the end.
        val limitScaleUpFactor = Math.max(sqlContext.conf.limitScaleUpFactor, 2)
        if (buf.isEmpty) {
          numPartsToTry = partsScanned * limitScaleUpFactor
        } else {
          val left = n - buf.size
          // As left > 0, numPartsToTry is always >= 1
          numPartsToTry = Math.ceil(1.5 * left * partsScanned / buf.size).toInt
          numPartsToTry = Math.min(numPartsToTry, partsScanned * limitScaleUpFactor)
        }
      }

      val p = partsScanned.until(math.min(partsScanned + numPartsToTry, totalParts).toInt)
      val sc = sqlContext.sparkContext
      //提交作业
      val res = sc.runJob(childRDD,
        (it: Iterator[Array[Byte]]) => if (it.hasNext) it.next() else Array.empty[Byte], p)

      buf ++= res.flatMap(decodeUnsafeRows)

      partsScanned += p.size
    }

    if (buf.size > n) {
      buf.take(n).toArray
    } else {
      buf.toArray
    }
  }

SparkPlan.getByteArrayRdd()得到RDD的方法

  • 调用函数 execute() 得到RDD,调用的是WholeStageCodegenExec.doExecute()函数
  • rdd.mapPartitionsInternal() 调用函数得到新的rdd MapPartitionsRDD
  /**
   * Packing the UnsafeRows into byte array for faster serialization.
   * The byte arrays are in the following format:
   * [size] [bytes of UnsafeRow] [size] [bytes of UnsafeRow] ... [-1]
   *
   * UnsafeRow is highly compressible (at least 8 bytes for any column), the byte array is also
   * compressed.
   */
  private def getByteArrayRdd(n: Int = -1): RDD[(Long, Array[Byte])] = {
     //MapPartitionsRDD[2]
    execute().mapPartitionsInternal { iter =>
      var count = 0
      val buffer = new Array[Byte](4 << 10)  // 4K
      val codec = CompressionCodec.createCodec(SparkEnv.get.conf)
      val bos = new ByteArrayOutputStream()
      val out = new DataOutputStream(codec.compressedOutputStream(bos))
      // `iter.hasNext` may produce one row and buffer it, we should only call it when the limit is
      // not hit.
      while ((n < 0 || count < n) && iter.hasNext) {
        val row = iter.next().asInstanceOf[UnsafeRow]
        out.writeInt(row.getSizeInBytes)
        row.writeToStream(out, buffer)
        count += 1
      }
      out.writeInt(-1)
      out.flush()
      out.close()
      Iterator((count, bos.toByteArray))
    }
  }

WholeStageCodegenExec.doExecute()

  • child.asInstanceOf[CodegenSupport].inputRDDs() 得到RDD
 override def doExecute(): RDD[InternalRow] = {
    val (ctx, cleanedSource) = doCodeGen()
    // try to compile and fallback if it failed
    val (_, maxCodeSize) = try {
      CodeGenerator.compile(cleanedSource)
    } catch {
      case NonFatal(_) if !Utils.isTesting && sqlContext.conf.codegenFallback =>
        // We should already saw the error message
        logWarning(s"Whole-stage codegen disabled for plan (id=$codegenStageId):\n $treeString")
        return child.execute()
    }

    // Check if compiled code has a too large function
    if (maxCodeSize > sqlContext.conf.hugeMethodLimit) {
      logInfo(s"Found too long generated codes and JIT optimization might not work: " +
        s"the bytecode size ($maxCodeSize) is above the limit " +
        s"${sqlContext.conf.hugeMethodLimit}, and the whole-stage codegen was disabled " +
        s"for this plan (id=$codegenStageId). To avoid this, you can raise the limit " +
        s"`${SQLConf.WHOLESTAGE_HUGE_METHOD_LIMIT.key}`:\n$treeString")
      child match {
        // The fallback solution of batch file source scan still uses WholeStageCodegenExec
        case f: FileSourceScanExec if f.supportsBatch => // do nothing
        case _ => return child.execute()
      }
    }

    val references = ctx.references.toArray

    val durationMs = longMetric("pipelineTime")

    //得到RDD,调用FileSourceScanExec.inputRDDs()
    val rdds = child.asInstanceOf[CodegenSupport].inputRDDs()
    assert(rdds.size <= 2, "Up to two input RDDs can be supported")
    if (rdds.length == 1) {
    //MapPartitionsRDD[1]
      rdds.head.mapPartitionsWithIndex { (index, iter) =>
        val (clazz, _) = CodeGenerator.compile(cleanedSource)
        val buffer = clazz.generate(references).asInstanceOf[BufferedRowIterator]
        buffer.init(index, Array(iter))
        new Iterator[InternalRow] {
          override def hasNext: Boolean = {
            val v = buffer.hasNext
            if (!v) durationMs += buffer.durationMs()
            v
          }
          override def next: InternalRow = buffer.next()
        }
      }
    } else {
      // Right now, we support up to two input RDDs.
      rdds.head.zipPartitions(rdds(1)) { (leftIter, rightIter) =>
        Iterator((leftIter, rightIter))
        // a small hack to obtain the correct partition index
      }.mapPartitionsWithIndex { (index, zippedIter) =>
        val (leftIter, rightIter) = zippedIter.next()
        val (clazz, _) = CodeGenerator.compile(cleanedSource)
        val buffer = clazz.generate(references).asInstanceOf[BufferedRowIterator]
        buffer.init(index, Array(leftIter, rightIter))
        new Iterator[InternalRow] {
          override def hasNext: Boolean = {
            val v = buffer.hasNext
            if (!v) durationMs += buffer.durationMs()
            v
          }
          override def next: InternalRow = buffer.next()
        }
      }
    }
  }

FileSourceScanExec.inputRDDs()

  • 调用 inputRDD函数
  override def inputRDDs(): Seq[RDD[InternalRow]] = {
    inputRDD :: Nil
  }

FileSourceScanExec.inputRDD()

  • 定义函数 readFile,返回值为 PartitionedFile 文件,是一个可迭代对象Iterator[InternalRow]
  • 调用函数 createNonBucketedReadRDD(readFile, selectedPartitions, relation)
 private lazy val inputRDD: RDD[InternalRow] = {
    val readFile: (PartitionedFile) => Iterator[InternalRow] =
      relation.fileFormat.buildReaderWithPartitionValues(
        sparkSession = relation.sparkSession,
        dataSchema = relation.dataSchema,
        partitionSchema = relation.partitionSchema,
        requiredSchema = requiredSchema,
        filters = pushedDownFilters,
        options = relation.options,
        hadoopConf = relation.sparkSession.sessionState.newHadoopConfWithOptions(relation.options))

    relation.bucketSpec match {
      case Some(bucketing) if relation.sparkSession.sessionState.conf.bucketingEnabled =>
        createBucketedReadRDD(bucketing, readFile, selectedPartitions, relation)
      case _ =>
        createNonBucketedReadRDD(readFile, selectedPartitions, relation)
    }
  }

FileSourceScanExec.createNonBucketedReadRDD()

  • 返回 FileScanRDD, FileScanRDD[0],以上三个RDD全部找到
  • MapPartitionsRDD[3],MapPartitionsRDD[2],MapPartitionsRDD[1],FileScanRDD[0]
/**
   * Create an RDD for non-bucketed reads.
   * The bucketed variant of this function is [[createBucketedReadRDD]].
   *
   * @param readFile a function to read each (part of a) file.
   * @param selectedPartitions Hive-style partition that are part of the read.
   * @param fsRelation [[HadoopFsRelation]] associated with the read.
   */
  private def createNonBucketedReadRDD(
      readFile: (PartitionedFile) => Iterator[InternalRow],
      selectedPartitions: Seq[PartitionDirectory],
      fsRelation: HadoopFsRelation): RDD[InternalRow] = {
    val defaultMaxSplitBytes =
      fsRelation.sparkSession.sessionState.conf.filesMaxPartitionBytes
    val openCostInBytes = fsRelation.sparkSession.sessionState.conf.filesOpenCostInBytes
    val defaultParallelism = fsRelation.sparkSession.sparkContext.defaultParallelism
    val totalBytes = selectedPartitions.flatMap(_.files.map(_.getLen + openCostInBytes)).sum
    val bytesPerCore = totalBytes / defaultParallelism

    val maxSplitBytes = Math.min(defaultMaxSplitBytes, Math.max(openCostInBytes, bytesPerCore))
    logInfo(s"Planning scan with bin packing, max size: $maxSplitBytes bytes, " +
      s"open cost is considered as scanning $openCostInBytes bytes.")

    val splitFiles = selectedPartitions.flatMap { partition =>
      partition.files.flatMap { file =>
        val blockLocations = getBlockLocations(file)
        if (fsRelation.fileFormat.isSplitable(
            fsRelation.sparkSession, fsRelation.options, file.getPath)) {
          (0L until file.getLen by maxSplitBytes).map { offset =>
            val remaining = file.getLen - offset
            val size = if (remaining > maxSplitBytes) maxSplitBytes else remaining
            val hosts = getBlockHosts(blockLocations, offset, size)
            PartitionedFile(
              partition.values, file.getPath.toUri.toString, offset, size, hosts)
          }
        } else {
          val hosts = getBlockHosts(blockLocations, 0, file.getLen)
          Seq(PartitionedFile(
            partition.values, file.getPath.toUri.toString, 0, file.getLen, hosts))
        }
      }
    }.toArray.sortBy(_.length)(implicitly[Ordering[Long]].reverse)

    val partitions = new ArrayBuffer[FilePartition]
    val currentFiles = new ArrayBuffer[PartitionedFile]
    var currentSize = 0L

    /** Close the current partition and move to the next. */
    def closePartition(): Unit = {
      if (currentFiles.nonEmpty) {
        val newPartition =
          FilePartition(
            partitions.size,
            currentFiles.toArray.toSeq) // Copy to a new Array.
        partitions += newPartition
      }
      currentFiles.clear()
      currentSize = 0
    }

    // Assign files to partitions using "Next Fit Decreasing"
    splitFiles.foreach { file =>
      if (currentSize + file.length > maxSplitBytes) {
        closePartition()
      }
      // Add the given file to the current partition.
      currentSize += file.length + openCostInBytes
      currentFiles += file
    }
    closePartition()

    new FileScanRDD(fsRelation.sparkSession, readFile, partitions)
  }

输出结果数据

第一行数据
第二行数据
第三行数据

end