版权声明:本套技术专栏是作者(秦凯新)平时工作的总结和升华,通过从真实商业环境抽取案例进行总结和分享,并给出商业应用的调优建议和集群环境容量规划等内容,请持续关注本套博客。QQ邮箱地址:1120746959@qq.com,如有任何技术交流,可随时联系。
1 广告点击数据模型
1.1 数据格式
timestamp province city userid adid
1.2 生成动态黑名单
数据格式
(timestamp province city userid adid)
统计单用户的统计次数
(date, userid,adid,clickCount)
阈值统计统计黑名单

1.3 计算广告点击流量实时统计结果
输入数据格式
(userid, timestamp province city userid adid)
计算后数据格式并持久化
(date,province,city,adid,clickCount)

1.4 实时统计每天每个省份top3热门广告
输入数据格式
(yyyyMMdd_province_city_adid,clickCount)
计算后数据格式并持久化
(date,province, adid,clickCount)
注册成表ROW_NUMBER()实现窗聚合
tmp_daily_ad_click_count_by_prov

1.5 实时统计每天每个广告在最近1小时的滑动窗口内的点击趋势(每分钟的点击量)
输入数据格式
(timestamp province city userid adid)
计算后数据格式并持久化
(date,hour,minute,adid,clickCount)

2 具体技术实现
2.1 SparkStreaming 与Kafka对接
-
构建Spark上下文
val sparkConf = new SparkConf().setAppName("streamingRecommendingSystem").setMaster("local[*]") // 创建Spark客户端 val spark = SparkSession.builder().config(sparkConf).getOrCreate() val sc = spark.sparkContext val ssc = new StreamingContext(sc, Seconds(5)) // 获取Kafka配置 val broker_list = ConfigurationManager.config.getString("kafka.broker.list") val topics = ConfigurationManager.config.getString("kafka.topics") -
kafka消费者配置
val kafkaParam = Map( "bootstrap.servers" -> broker_list,//用于初始化链接到集群的地址 "key.deserializer" -> classOf[StringDeserializer], "value.deserializer" -> classOf[StringDeserializer], //用于标识这个消费者属于哪个消费团体 "group.id" -> "commerce-consumer-group", //如果没有初始化偏移量或者当前的偏移量不存在任何服务器上,可以使用这个配置属性 //可以使用这个配置,latest自动重置偏移量为最新的偏移量 //earilist:提交过分区,从Offset处读取,如果没有提交过offset,从头读取 //latest:提交过分区,从Offset处读取,没有从最新的数据开始读取 //None:如果没有提交offset,就会报错,提交过offset,就从offset处读取 "auto.offset.reset" -> "latest", //如果是true,则这个消费者的偏移量会在后台自动提交 "enable.auto.commit" -> (false: java.lang.Boolean) ) -
设置检查点目录
ssc.checkpoint("./streaming_checkpoint") -
LocationStrategies 分配分区策略
// 创建DStream,返回接收到的输入数据 // LocationStrategies:根据给定的主题和集群地址创建consumer // LocationStrategies.PreferConsistent:持续的在所有Executor之间匀分配分区 (均匀分配,选中的每一个Executor都会分配 partition) // LocationStrategies.PreferBrokers: 如果executor和kafka brokers 在同一台机器上,选择该executor。 // LocationStrategies.PreferFixed: 如果机器不是均匀的情况下,可以指定特殊的hosts。当然如果不指定,采用 LocationStrategies.PreferConsistent模式 -
ConsumerStrategies 消费策略
// ConsumerStrategies:选择如何在Driver和Executor上创建和配置Kafka Consumer // ConsumerStrategies.Subscribe:订阅一系列主题 val adRealTimeLogDStream=KafkaUtils.createDirectStream[String,String](ssc, LocationStrategies.PreferConsistent,ConsumerStrategies.Subscribe[String,String](Array(topics),kafkaParam)) -
SparkStreaming开始消费
var adRealTimeValueDStream = adRealTimeLogDStream.map(consumerRecordRDD => consumerRecordRDD.value())
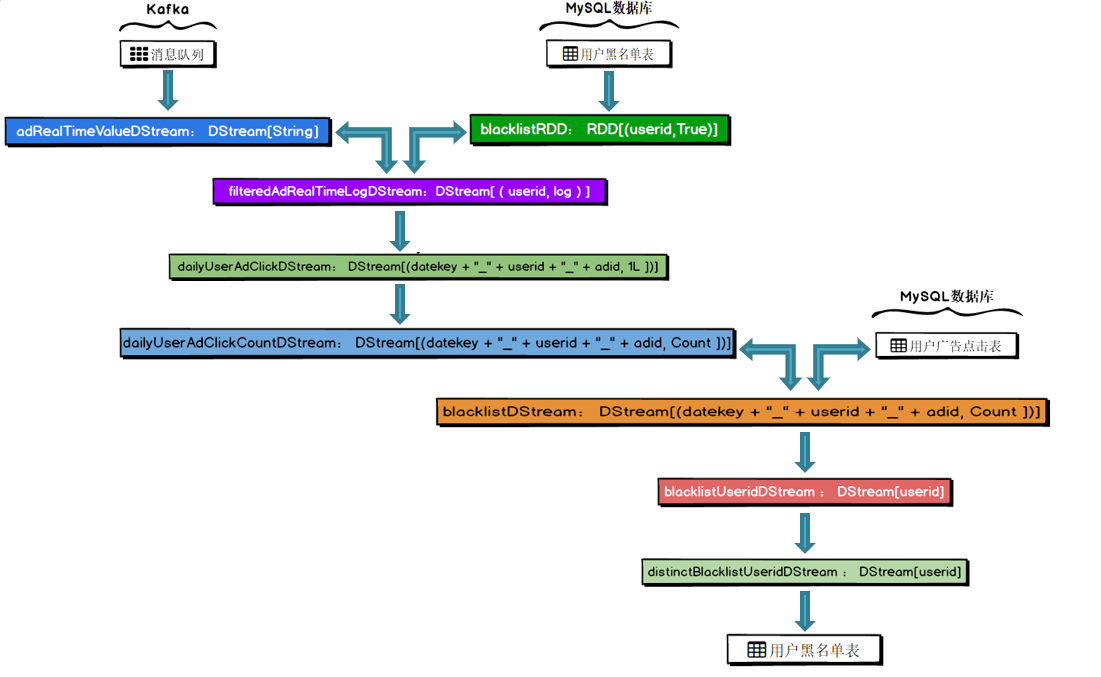
2.2 SparkStreaming 开始根据黑名单进行过滤
-
算法过程如下 (timestamp province city userid adid) -> (userid, timestamp province city userid adid)
-
根据userId进行过滤
用于Kafka Stream的线程非安全问题,重新分区切断血统 adRealTimeValueDStream = adRealTimeValueDStream.repartition(400) val filteredAdRealTimeLogDStream = filterByBlacklist(spark,adRealTimeValueDStream) def filterByBlacklist(spark: SparkSession, adRealTimeValueDStream:DStream[String]):DStream[(Long, String)] = { // 刚刚接受到原始的用户点击行为日志之后 // 根据mysql中的动态黑名单,进行实时的黑名单过滤(黑名单用户的点击行为,直接过滤掉,不要了) // 使用transform算子(将dstream中的每个batch RDD进行处理,转换为任意的其他RDD,功能很强大) val filteredAdRealTimeLogDStream = adRealTimeValueDStream.transform{ consumerRecordRDD => //格式 :timestamp province city userid adid //某个时间点 某个省份 某个城市 某个用户 某个广告 // 首先,从mysql中查询所有黑名单用户,将其转换为一个rdd val adBlacklists = AdBlacklistDAO.findAll() // (userid, timestamp province city userid adid) val blacklistRDD = spark.sparkContext.makeRDD(adBlacklists.map(item => (item.userid, true))) //格式 :timestamp province city userid adid val mappedRDD = consumerRecordRDD.map(consumerRecord => { val userid = consumerRecord.split(" ")(3).toLong (userid,consumerRecord) }) // 将原始日志数据rdd,与黑名单rdd,进行左外连接 // 如果说原始日志的userid,没有在对应的黑名单中,join不到,左外连接 // 用inner join,内连接,会导致数据丢失 val joinedRDD = mappedRDD.leftOuterJoin(blacklistRDD) val filteredRDD = joinedRDD.filter{ case (userid,(log, black)) => // 如果这个值存在,那么说明原始日志中的userid,join到了某个黑名单用户 if(black.isDefined && black.get) false else true } filteredRDD.map{ case (userid,(log, black)) => (userid, log)} } filteredAdRealTimeLogDStream }
2.3 SparkStreaming 生成动态黑名单
-
转化为用户粒度进行过滤,抛弃 province city ,格式为:(date, userid,adid,clickCount)
-
过滤次数大于阈值的userId,持久化到磁盘。
generateDynamicBlacklist(filteredAdRealTimeLogDStream) def generateDynamicBlacklist(filteredAdRealTimeLogDStream: DStream[(Long, String)]) { // (timestamp province city userid adid) // 计算出每5个秒内的数据中,每天每个用户每个广告的点击量 // 通过对原始实时日志的处理 // 将日志的格式处理成<yyyyMMdd_userid_adid, 1L>格式 val dailyUserAdClickDStream = filteredAdRealTimeLogDStream.map{ case (userid,log) => // 从tuple中获取到每一条原始的实时日志 val logSplited = log.split(" ") // 提取出日期(yyyyMMdd)、userid、adid val timestamp = logSplited(0) val date = new Date(timestamp.toLong) val datekey = DateUtils.formatDateKey(date) val userid = logSplited(3).toLong val adid = logSplited(4) // 拼接key val key = datekey + "_" + userid + "_" + adid (key, 1L) } // 针对处理后的日志格式,执行reduceByKey算子即可,(每个batch中)每天每个用户对每个广告的点击量 val dailyUserAdClickCountDStream = dailyUserAdClickDStream.reduceByKey(_ + _) // 源源不断的,每个5s的batch中,当天每个用户对每支广告的点击次数 // <yyyyMMdd_userid_adid, clickCount> dailyUserAdClickCountDStream.foreachRDD{ rdd => rdd.foreachPartition{ items => // 对每个分区的数据就去获取一次连接对象 // 每次都是从连接池中获取,而不是每次都创建 // 写数据库操作,性能已经提到最高了 val adUserClickCounts = ArrayBuffer[AdUserClickCount]() for(item <- items){ val keySplited = item._1.split("_") val date = DateUtils.formatDate(DateUtils.parseDateKey(keySplited(0))) // yyyy-MM-dd val userid = keySplited(1).toLong val adid = keySplited(2).toLong val clickCount = item._2 //批量插入 adUserClickCounts += AdUserClickCount(date, userid,adid,clickCount) } AdUserClickCountDAO.updateBatch(adUserClickCounts.toArray) } } // 现在我们在mysql里面,已经有了累计的每天各用户对各广告的点击量 // 遍历每个batch中的所有记录,对每条记录都要去查询一下,这一天这个用户对这个广告的累计点击量是多少 // 从mysql中查询 // 查询出来的结果,如果是100,如果你发现某个用户某天对某个广告的点击量已经大于等于100了 // 那么就判定这个用户就是黑名单用户,就写入mysql的表中,持久化 val blacklistDStream = dailyUserAdClickCountDStream.filter{ case (key, count) => val keySplited = key.split("_") // yyyyMMdd -> yyyy-MM-dd val date = DateUtils.formatDate(DateUtils.parseDateKey(keySplited(0))) val userid = keySplited(1).toLong val adid = keySplited(2).toLong // 从mysql中查询指定日期指定用户对指定广告的点击量 val clickCount = AdUserClickCountDAO.findClickCountByMultiKey(date, userid, adid) // 判断,如果点击量大于等于100,ok,那么不好意思,你就是黑名单用户 // 那么就拉入黑名单,返回true if(clickCount >= 100) { true }else{ // 反之,如果点击量小于100的,那么就暂时不要管它了 false } }
2.4 计算广告点击流量实时统计结果(yyyyMMdd_province_city_adid,clickCount)
-
转化为省城市粒度进行过滤,抛弃userId,格式为:(yyyyMMdd_province_city_adid,clickCount)
val adRealTimeStatDStream = calculateRealTimeStat(filteredAdRealTimeLogDStream) def calculateRealTimeStat(filteredAdRealTimeLogDStream:DStream[(Long, String)]):DStream[(String, Long)] = { // 计算每天各省各城市各广告的点击量 // 设计出来几个维度:日期、省份、城市、广告 // 2015-12-01,当天,可以看到当天所有的实时数据(动态改变),比如江苏省南京市 // 广告可以进行选择(广告主、广告名称、广告类型来筛选一个出来) // 拿着date、province、city、adid,去mysql中查询最新的数据 // 等等,基于这几个维度,以及这份动态改变的数据,是可以实现比较灵活的广告点击流量查看的功能的 // date province city userid adid // date_province_city_adid,作为key;1作为value // 通过spark,直接统计出来全局的点击次数,在spark集群中保留一份;在mysql中,也保留一份 // 我们要对原始数据进行map,映射成<date_province_city_adid,1>格式 // 然后呢,对上述格式的数据,执行updateStateByKey算子 // spark streaming特有的一种算子,在spark集群内存中,维护一份key的全局状态 //(userid, timestamp province city userid adid) val mappedDStream = filteredAdRealTimeLogDStream.map{ case (userid, log) => val logSplited = log.split(" ") val timestamp = logSplited(0) val date = new Date(timestamp.toLong) val datekey = DateUtils.formatDateKey(date) val province = logSplited(1) val city = logSplited(2) val adid = logSplited(4).toLong val key = datekey + "_" + province + "_" + city + "_" + adid (key, 1L) } // 在这个dstream中,就相当于,有每个batch rdd累加的各个key(各天各省份各城市各广告的点击次数) // 每次计算出最新的值,就在aggregatedDStream中的每个batch rdd中反应出来 val aggregatedDStream = mappedDStream.updateStateByKey[Long]{ (values:Seq[Long], old:Option[Long]) => // 举例来说 // 对于每个key,都会调用一次这个方法 // 比如key是<20151201_Jiangsu_Nanjing_10001,1>,就会来调用一次这个方法7 // 10个 // values,(1,1,1,1,1,1,1,1,1,1) // 首先根据optional判断,之前这个key,是否有对应的状态 var clickCount = 0L // 如果说,之前是存在这个状态的,那么就以之前的状态作为起点,进行值的累加 if(old.isDefined) { clickCount = old.get } // values,代表了,batch rdd中,每个key对应的所有的值 for(value <- values) { clickCount += value } Some(clickCount) } // 将计算出来的最新结果,同步一份到mysql中,以便于j2ee系统使用 aggregatedDStream.foreachRDD{ rdd => rdd.foreachPartition{ items => //批量保存到数据库 val adStats = ArrayBuffer[AdStat]() for(item <- items){ val keySplited = item._1.split("_") val date = keySplited(0) val province = keySplited(1) val city = keySplited(2) val adid = keySplited(3).toLong val clickCount = item._2 adStats += AdStat(date,province,city,adid,clickCount) } AdStatDAO.updateBatch(adStats.toArray) } } aggregatedDStream }
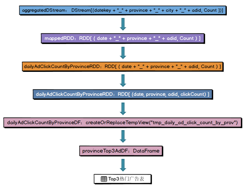
2.5 实时统计每天每个省份top3热门广告
-
转化为省粒度进行过滤,抛弃userId ,cityid,格式为:(yyyyMMdd_province_adid,clickCount)
-
注册成表,基于ROW_NUMBER()实现窗聚合,按照province分区,实现top3排序,
tmp_daily_ad_click_count_by_prov calculateProvinceTop3Ad(spark,adRealTimeStatDStream) def calculateProvinceTop3Ad(spark:SparkSession, adRealTimeStatDStream:DStream[(String, Long)]) { // 每一个batch rdd,都代表了最新的全量的每天各省份各城市各广告的点击量 //(yyyyMMdd_province_city_adid,clickCount) val rowsDStream = adRealTimeStatDStream.transform{ rdd => // <yyyyMMdd_province_city_adid, clickCount> // <yyyyMMdd_province_adid, clickCount> // 计算出每天各省份各广告的点击量 val mappedRDD = rdd.map{ case (keyString, count) => val keySplited = keyString.split("_") val date = keySplited(0) val province = keySplited(1) val adid = keySplited(3).toLong val clickCount = count val key = date + "_" + province + "_" + adid (key, clickCount) } val dailyAdClickCountByProvinceRDD = mappedRDD.reduceByKey( _ + _ ) // 将dailyAdClickCountByProvinceRDD转换为DataFrame // 注册为一张临时表 // 使用Spark SQL,通过开窗函数,获取到各省份的top3热门广告 val rowsRDD = dailyAdClickCountByProvinceRDD.map{ case (keyString, count) => val keySplited = keyString.split("_") val datekey = keySplited(0) val province = keySplited(1) val adid = keySplited(2).toLong val clickCount = count val date = DateUtils.formatDate(DateUtils.parseDateKey(datekey)) (date, province, adid, clickCount) } import spark.implicits._ val dailyAdClickCountByProvinceDF = rowsRDD.toDF("date","province","ad_id","click_count") // 将dailyAdClickCountByProvinceDF,注册成一张临时表 dailyAdClickCountByProvinceDF.createOrReplaceTempView("tmp_daily_ad_click_count_by_prov") // 使用Spark SQL执行SQL语句,配合开窗函数,统计出各身份top3热门的广告 val provinceTop3AdDF = spark.sql( "SELECT " + "date," + "province," + "ad_id," + "click_count " + "FROM ( " + "SELECT " + "date," + "province," + "ad_id," + "click_count," + "ROW_NUMBER() OVER(PARTITION BY province ORDER BY click_count DESC) rank " + "FROM tmp_daily_ad_click_count_by_prov " + ") t " + "WHERE rank<=3" ) provinceTop3AdDF.rdd } // 每次都是刷新出来各个省份最热门的top3广告,将其中的数据批量更新到MySQL中 rowsDStream.foreachRDD{ rdd => rdd.foreachPartition{ items => // 插入数据库 val adProvinceTop3s = ArrayBuffer[AdProvinceTop3]() for (item <- items){ val date = item.getString(0) val province = item.getString(1) val adid = item.getLong(2) val clickCount = item.getLong(3) adProvinceTop3s += AdProvinceTop3(date,province,adid,clickCount) } AdProvinceTop3DAO.updateBatch(adProvinceTop3s.toArray) } }}
2.6 实时统计每天每个广告在最近1小时的滑动窗口内的点击趋势(每分钟的点击量)
-
版权声明:本套技术专栏是作者(秦凯新)平时工作的总结和升华,通过从真实商业环境抽取案例进行总结和分享,并给出商业应用的调优建议和集群环境容量规划等内容,请持续关注本套博客。QQ邮箱地址:1120746959@qq.com,如有任何技术交流,可随时联系。
-
转化为时间粒度进行过滤,抛弃province,userId ,cityid,格式为: <yyyyMMddHHMM_adid,1L>,基于reduceByKeyAndWindow进行聚合
-
最终结果展开 (date,hour,minute,adid,clickCount)
calculateAdClickCountByWindow(adRealTimeValueDStream) def calculateAdClickCountByWindow(adRealTimeValueDStream:DStream[String]) { // 映射成<yyyyMMddHHMM_adid,1L>格式 //(timestamp province city userid adid) val pairDStream = adRealTimeValueDStream.map{ case consumerRecord => val logSplited = consumerRecord.split(" ") val timeMinute = DateUtils.formatTimeMinute(new Date(logSplited(0).toLong)) val adid = logSplited(4).toLong (timeMinute + "_" + adid, 1L) } // 计算窗口函数,1小时滑动窗口内的广告点击趋势 val aggrRDD = pairDStream.reduceByKeyAndWindow((a:Long,b:Long) => (a + b),Minutes(60L), Seconds(10L)) // 最近1小时内,各分钟的点击量,并保存到数据库 aggrRDD.foreachRDD{ rdd => rdd.foreachPartition{ items => //保存到数据库 val adClickTrends = ArrayBuffer[AdClickTrend]() for (item <- items){ val keySplited = item._1.split("_") // yyyyMMddHHmm val dateMinute = keySplited(0) val adid = keySplited(1).toLong val clickCount = item._2 val date = DateUtils.formatDate(DateUtils.parseDateKey(dateMinute.substring(0, 8))) val hour = dateMinute.substring(8, 10) val minute = dateMinute.substring(10) adClickTrends += AdClickTrend(date,hour,minute,adid,clickCount) } AdClickTrendDAO.updateBatch(adClickTrends.toArray) } } }
3 总结
温故而知新,本文为了综合复习,进行代码总结,内容粗鄙,勿怪
版权声明:本套技术专栏是作者(秦凯新)平时工作的总结和升华,通过从真实商业环境抽取案例进行总结和分享,并给出商业应用的调优建议和集群环境容量规划等内容,请持续关注本套博客。QQ邮箱地址:1120746959@qq.com,如有任何技术交流,可随时联系。
秦凯新 于深圳
来源:掘金
著作权归作者所有。商业转载请联系作者获得授权,非商业转载请注明出处。