Java 字节的常用封装

340 阅读5分钟

  一. Java 的字节

  byte (字节) 是 Java 中的基本数据类型,一个 byte 包含8个 bit(位),byte 的取值范围是-128到+127。

  byte 跟 Java 其他基本类型的关系:

  


  二. 常用封装

  由于工作关系,我封装了一个操作字节的库

  github 地址:https://github.com/fengzhizi715/bytekit

  2.1 bytekit 的特点:

  支持多种方式创建 Bytes

  支持字节数组、ByteBuffer 的操作

  支持 Immutable 对象:ByteArrayBytes、ByteBufferBytes

  支持 Transformer: 内置 copy、contact、reverse、xor、and、or、not,也支持自定义 Transformer

  支持 Hash: 内置 md5、sha1、sha256

  支持转换成16进制字符串

  支持 mmap 常用读写操作:readByte/writeByte、readBytes/writeBytes、readInt/writeInt、readLong/writeLong、readDouble/writeDouble、readObject/writeObject

  支持对象的序列化、反序列化、深拷贝

  不依赖任何第三方库

  

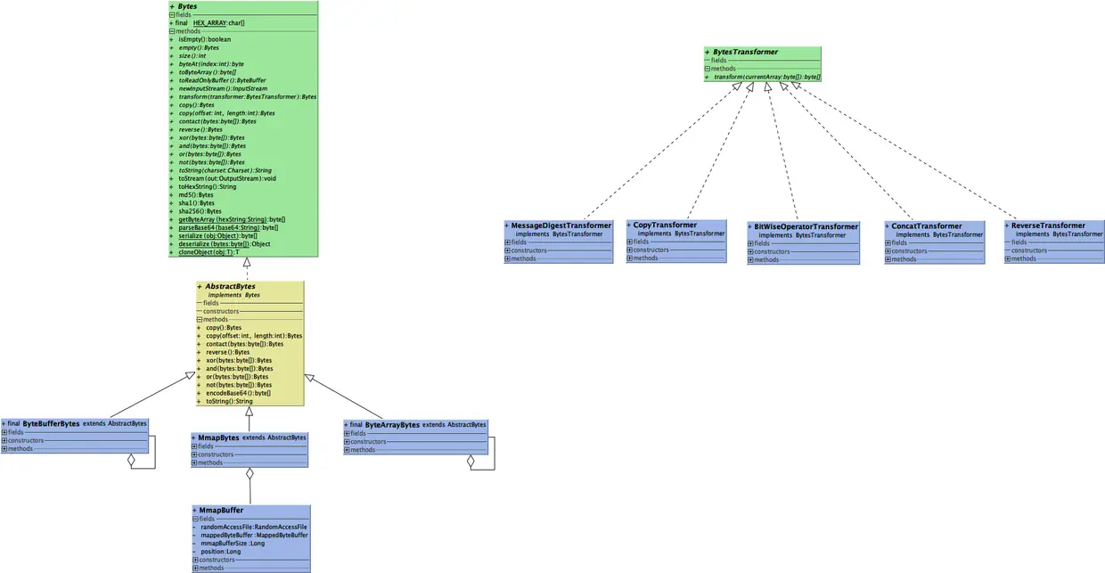
bytes.png


  Bytes 是一个接口,它有三个实现类:ByteArrayBytes、ByteBufferBytes、MmapBytes。其中,前面两个实现类是 Immutable 对象。

  2.2 支持 Immutable 对象

  Immutable 对象(不可变对象),即对象一旦被创建它的状态(对象的数据,也即对象属性值)就不能改变。

  它的优点:

  构造、测试和使用都很简单

  线程安全

  当用作类的属性时不需要保护性拷贝

  可以很好的用作Map键值和Set元素

  2.3 支持 Hash 加密

  对 Bytes 中的 byte[] 进行加密。在 Bytes 接口中,包含下面的默认函数:

  /**

  * 使用md5加密

  * @return

  */

  default Bytes md5() {

  return transform(new MessageDigestTransformer(MD5));

  }

  /**

  * 使用sha1加密

  * @return

  */

  default Bytes sha1() {

  return transform(new MessageDigestTransformer(SHA-1));

  }

  /**

  * 使用sha256加密

  * @return

  */

  default Bytes sha256() {

  return transform(new MessageDigestTransformer(SHA-256));

  }

  进行单元测试:

  @Test

  public void testHash() {

  Bytes bytes = ByteArrayBytes.create(hello world);

  assertEquals(5eb63bbbe01eeed093cb22bb8f5acdc3, bytes.md5().toHexString());

  assertEquals(2aae6c35c94fcfb415dbe95f408b9ce91ee846ed, bytes.sha1().toHexString());

  assertEquals(b94d27b9934d3e08a52e52d7da7dabfac484efe37a5380ee9088f7ace2efcde9, bytes.sha256().toHexString());

  }

  2.4 序列化、反序列化、深拷贝

  支持对象的序列化、反序列化以及深拷贝。在 Bytes 接口中,包含下面的静态函数:

  /**

  * 序列化对象,转换成字节数组

  * @param obj

  * @return

  */

  static byte[] serialize(Object obj) {

  byte[] result = null;

  ByteArrayOutputStream fos = null;

  try {

  fos = new ByteArrayOutputStream();

  ObjectOutputStream o = new ObjectOutputStream(fos);

  o.writeObject(obj);

  result = fos.toByteArray();

  } catch (IOException e) {

  System.err.println(e);

  } finally {

  IOUtils.closeQuietly(fos);

  }

  return result;

  }

  /**

  * 反序列化字节数字,转换成对象

  * @param bytes

  * @return

  */

  static Object deserialize(byte[] bytes) {

  InputStream fis = null;

  try {

  fis = new ByteArrayInputStream(bytes);

  ObjectInputStream o = new ObjectInputStream(fis);

  return o.readObject();

  } catch (IOException e) {

  System.err.println(e);

  } catch (ClassNotFoundException e) {

  System.err.println(e);

  } finally {

  IOUtils.closeQuietly(fis);

  }

  return null;

  }

  /**

  * 通过序列化/反序列化实现对象的深拷贝

  * @param obj

  * @param

  * @return

  */

  staticT cloneObject(T obj) {

  return (T) deserialize(serialize(obj));

  }

  进行单元测试:

  @Test

  public void testSerializeAndDeserialize() {

  User u = new User();

  u.name = tony;

  u.password = 123456;

  byte[] bytes = Bytes.serialize(u);

  User newUser = (User)Bytes.deserialize(bytes);

  assertEquals(u.name, newUser.name);

  assertEquals(u.password,newUser.password);

  }

  @Test

  public void testDeepCopy() {

  User u = new User();

  u.name = tony;

  u.password = 123456;

  User newUser = Bytes.cloneObject(u);

  System.out.println(u);

  System.out.println(newUser);

  assertNotSame(u,newUser);

  assertNotSame(u.name,newUser.name);

  }

  testDeepCopy() 执行后,u 和 newUser 地址的不同,u.name 和 newUser.name 指向的内存地址也不同。

  com.safframework.bytekit.domain.User@2b05039f

  com.safframework.bytekit.domain.User@17d10166

  2.5 copy、contact、reverse

  copy、contact、reverse 都是采用 Transformer 的方式。在 AbstractBytes 类中,包含下面的函数:

  @Override

  public Bytes copy() {

  return transform(new CopyTransformer(0, size()));

  }

  @Override

  public Bytes copy(int offset, int length) {

  return transform(new CopyTransformer(offset, length));

  }

  @Override

  public Bytes contact(byte[] bytes) {

  return transform(new ConcatTransformer(bytes));

  }

  @Override

  public Bytes reverse() {

  return transform(new ReverseTransformer());

  }

  进行单元测试:

  @Test

  public void testContact() {

  Bytes bytes = ByteBufferBytes.create(hello world).contact( tony.getBytes());

  assertEquals(bytes.toString(), hello world tony);

  }

  @Test

  public void testCopy() {

  Bytes bytes = ByteBufferBytes.create(hello world).contact( tony.getBytes());

  assertEquals(bytes.toString(), bytes.copy().toString());

  }

  @Test

  public void testReverse() {

  Bytes bytes = ByteBufferBytes.create(hello world).contact( tony.getBytes());

  assertEquals(bytes.toString(), bytes.reverse().reverse().toString());

  }

  2.6 位操作

  xor、and、or、not 也是采用 Transformer 的方式。在 AbstractBytes 类中,包含下面的函数:

  @Override

  public Bytes xor(byte[] bytes) {

  return transform(new BitWiseOperatorTransformer(bytes,BitWiseOperatorTransformer.Mode.XOR));

  }

  @Override

  public Bytes and(byte[] bytes) {

  return transform(new BitWiseOperatorTransformer(bytes, BitWiseOperatorTransformer.Mode.AND));

  }

  @Override

  public Bytes or(byte[] bytes) {

  return transform(new BitWiseOperatorTransformer(bytes, BitWiseOperatorTransformer.Mode.OR));

  }

  @Override

  public Bytes not(byte[] bytes) {

  return transform(new BitWiseOperatorTransformer(bytes, BitWiseOperatorTransformer.Mode.NOT));

  }

  进行单元测试:

  @Test

  public void testBitWise() {

  ByteBufferBytes bytes = (ByteBufferBytes)ByteBufferBytes.create(hello world).contact( tony.getBytes());

  assertEquals(bytes.toString(), bytes.and(bytes.toByteArray()).or(bytes.toByteArray()).toString());

  assertEquals(bytes.toString(), bytes.not(bytes.toByteArray()).not(bytes.toByteArray()).toString());

  assertEquals(bytes.toString(), bytes.xor(bytes.toByteArray()).xor(bytes.toByteArray()).toString()); //两次xor 返回本身

  }

  2.7 Base64 编码、解码

  @Test

  public void testBase64() {

  ByteBufferBytes bytes = (ByteBufferBytes)ByteBufferBytes.create(hello world).contact( tony.getBytes());

  String base64 = new String(bytes.encodeBase64());

  assertEquals(bytes.toString(), new String(Bytes.parseBase64(base64)));

  }

  2.8 Bytes 转换成字节数组

  @Test

  public void testToByteArray() {

  Bytes bytes = ByteBufferBytes.create(hello world).contact( tony.getBytes());

  assertEquals(bytes.toString(), new String(bytes.toByteArray()));

  }

  三. mmap 的操作

  Linux 的 mmap 是一种内存映射文件的方法。

  mmap将一个文件或者其它对象映射进内存。文件被映射到多个页上,如果文件的大小不是所有页的大小之和,最后一个页不被使用的空间将会清零。mmap在用户空间映射调用系统中作用很大。 mmap系统调用是将一个打开的文件映射到进程的用户空间,mmap系统调用使得进程之间通过映射同一个普通文件实现共享内存。普通文件被映射到进程地址空间后,进程可以像访问普通内存一样对文件进行访问,不必再调用read()、write()等操作。

  import com.safframework.bytekit.domain.User;

  import com.safframework.bytekit.jdk.mmap.MmapBytes;

  import org.junit.After;

  import org.junit.Before;

  import org.junit.Test;

  import static junit.framework.TestCase.assertEquals;

  /**

  * Created by tony on 2018-12-24.

  */

  public class MmapBytesTest {

  private MmapBytes mmapBytes;

  private String file;

  @Before

  public void setUp() {

  file = test;

  mmapBytes = new MmapBytes(file, (long) 1024 * 10); // 10M

  }

  @Test

  public void testWriteAndRead() throws Exception {

  mmapBytes.writeInt(12);

  mmapBytes.writeInt(34);

  mmapBytes.writeByte((byte) 5);

  mmapBytes.writeBytes((this is tony).getBytes());

  mmapBytes.writeLong(6666L);

  mmapBytes.writeDouble(3.14d);

  assertEquals(12, mmapBytes.readInt());

  assertEquals(34, mmapBytes.readInt());

  assertEquals((byte) 5, mmapBytes.readByte());

  assertEquals(this is tony, new String(mmapBytes.readBytes(12)));

  assertEquals(6666L, mmapBytes.readLong());

  assertEquals(3.14d, mmapBytes.readDouble());

  }

  @Test

  public void testObject() throws Exception {

  User u = new User();

  u.name = tony;

  u.password = 123456;

  mmapBytes.writeObject(u);

  User temp = (User)mmapBytes.readObject(117);

  assertEquals(u.name, temp.name);

  assertEquals(u.password, temp.password);

  }

  @Test

  public void testFree() throws Exception {

  mmapBytes.writeInt(12);

  mmapBytes.writeInt(34);

  mmapBytes.writeByte((byte) 5);

  mmapBytes.free();

  mmapBytes = new MmapBytes(file, (long) 1024 * 10); // 10M

  mmapBytes.writeInt(67);

  assertEquals(67, mmapBytes.readInt());

  }

  @After

  public void tearDown() {

  mmapBytes.free();

  }

  }

  四. 总结

  bytekit 是一个操作字节的工具库,不依赖任何第三方库。它封装了字节数组、ByteBuffer 的操作,支持 mmap 常用的读写。

  当然,它还可以封装 protobuf 的 ByteString 或者 Android 中的 Parcel,只需实现 Bytes 接口即可。