Flutter exception
闲鱼技术团队于2018年上半年率先引入了Flutter技术实现客户端开发,到目前为止成功改造并上线了复杂的商品详情和发布业务。随着flutter比重越来越多,我们开始大力治理flutter的exception,起初很长一段时间内闲鱼内flutter的exception率一直在千分之几左右。经过我们的整理和解决,解决了90%以上的flutter exception。
我们对exception进行了归类,大头主要分为两大类,这两大类堆栈数量很多,占到整体90%左右:
第一大类的堆栈都指向了setstate
#0 State.setState (package:flutter/src/widgets/framework.dart:1141)
#1 _DetailCommentWidgetState.replyInput.<anonymous closure>.<anonymous closure> (package:fwn_idlefish/biz/item_detail/fx_detail_comment.dart:479)
#2 FXMtopReq.sendReq.<anonymous closure> (package:fwn_idlefish/common_lib/network/src/mtop_req.dart:32)
#3 NetService.requestWithModel.<anonymous closure> (package:fwn_idlefish/common_lib/network/src/net_service.dart:58)
#4 _rootRunUnary (dart:async/zone.dart:1132)
#5 _CustomZone.runUnary (dart:async/zone.dart:1029)
#6 _FutureListener.handleValue (dart:async/future_impl.dart:129)
第二大类堆栈都与buildContext相关
#0 Navigator.of (package:flutter/src/widgets/navigator.dart:1270)
#1 Navigator.pop (package:flutter/src/widgets/navigator.dart:1166)
#2 UploadProgressDialog.hide (package:fwn_idlefish/biz/publish/upload_progress_dialog.dart:35)
#3 PublishSubmitReducer.doPost.<anonymous closure> (package:fwn_idlefish/biz/publish/reducers/publish_submit_reducer.dart:418)
<asynchronous suspension>
#4 FXMtopReq.sendReq.<anonymous closure> (package:fwn_idlefish/common_lib/network/src/mtop_req.dart:32)
#5 NetService.requestWithModel.<anonymous closure> (package:fwn_idlefish/common_lib/network/src/net_service.dart:58)
#6 _rootRunUnary (dart:async/zone.dart:1132)
#7 _CustomZone.runUnary (dart:async/zone.dart:1029)
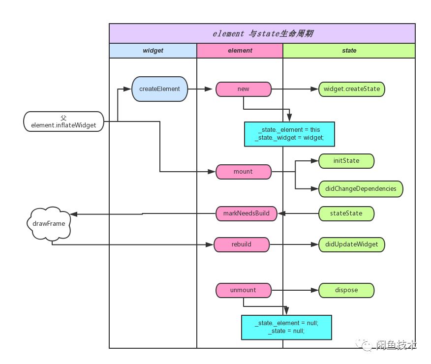
第一类明显与element和sate的生命周期有关。第二类与buildContext有关。
buildContext是什么?
下面是一段state中获取buildContext的实现
Element get _currentElement => _registry[this];
BuildContext get currentContext => _currentElement;
很明显buildContext其实就是element实例。buildContext是一个接口,element是buildContext的具体实现。所以上面的exception都指向了flutter element和state的生命周期。
Flutter 生命周期
state生命周期

element与state生命周期
element是由widget createElement所创建。state的生命周期状态由element调用触发。

最核心的是在new elment的时候element的state的双向绑定正式建立。在umount的时候element和state的双向绑定断开。
activity生命周期与state关系
flutter提供WidgetsBindingObserver给开发者来监听AppLifecycleState。 AppLifecycleState有4种状态:
1.resumed
界面可见,比如应用从后台到前台
2.inactive
页面退到后台或者弹出dialog等情况下
这种状态下接收不到很任何用户输入,但是还会有drawframe的回调
3.paused
应用挂起,比如退到后台。进入这种状态代表不在有任何drawframe的回调
4.suspending
ios中没用,puased之后进入的状态,进入这种状态代表不在有任何drawframe的回调
看下android生命周期和appLifecycleState、state关系,
1.创建

2.按home键退到后台

3.从后台回到前台

4.back键退出当前页面(route pop)

5.back键退出应用

常见的exception例子
工程开发中容易忽略state的dispose状态
看一段例子:

这个例子可能会在某些情况下excetion。
在state dispose后,element会和state断开相互引用,如果在这个时候开发者去拿element的位置信息或者调用setstate 刷新布局时就会报异常。
最常见的是在一些timer、animate、网络请求等异步逻辑后调用setstate导致的excetion。安全的做法是在调用setstate前判断一下state是否是mounted状态。如下:

buildContext使用错误
看一段错误使用buildcontext例子:

上面的错误在于在跨堆栈使用了buildcontext。由于outcontext的生命周期与buttomcontext不一致,在弹出bottomsheet的时候outcontext可以已经处于umount或者deactivite。上面例子正确的做法是使用bottomcontext获取focusScopeNode。
我们在跨堆栈传递参数(如bottomsheet、dialog、alert、processdialog等)场景时特别要注意buildcontext的使用。
不过瘾?如果你还想了解更多关于flutter开发更多有趣的实战经验,就来关注微信公众号 "闲鱼技术"。
参考
https://github.com/flutter/flutter
https://flutter.io/docs
深度|10分钟读懂阿里巴巴高级专家在Flutter Live2018的分享
谷歌开发者大会2018·TensorFlow应用“UI 2 Code"

关注二维码,前瞻技术尽在掌握