murmur3哈希算法
alex_gobin 2018-12-25 14:43:44 浏览38 评论0摘要: murmur3哈希算法 murmur3非加密哈希算法 murmur3非加密哈希算法导图 据算法作者Austin Appleby描述,有c1, c2, n 三个常量用大量测试数据调测出来的,可以对数值进行微调。
murmur3哈希算法
murmur3非加密哈希算法

murmur3非加密哈希算法导图

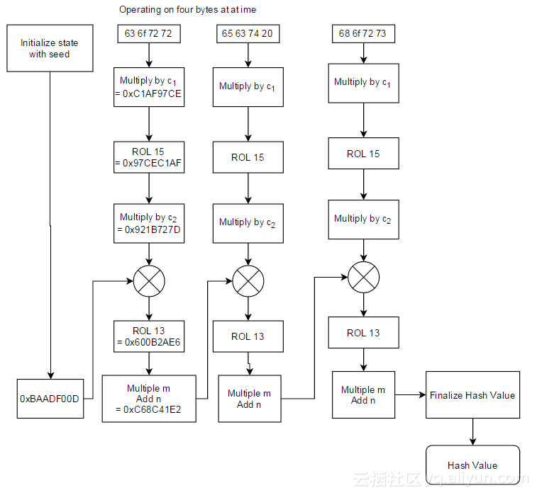
据算法作者Austin Appleby描述,有c1, c2, n 三个常量用大量测试数据调测出来的,可以对数值进行微调。
murmur3哈希算法实现
//-----------------------------------------------------------------------------
// MurmurHash3 was written by Austin Appleby, and is placed in the public
// domain. The author hereby disclaims copyright to this source code.
// Note - The x86 and x64 versions do _not_ produce the same results, as the
// algorithms are optimized for their respective platforms. You can still
// compile and run any of them on any platform, but your performance with the
// non-native version will be less than optimal.
#include "MurmurHash3.h"
//-----------------------------------------------------------------------------
// Platform-specific functions and macros
// Microsoft Visual Studio
#if defined(_MSC_VER)
#define FORCE_INLINE __forceinline
#include <stdlib.h>
#define ROTL32(x,y) _rotl(x,y)
#define ROTL64(x,y) _rotl64(x,y)
#define BIG_CONSTANT(x) (x)
// Other compilers
#else // defined(_MSC_VER)
#define FORCE_INLINE inline __attribute__((always_inline))
inline uint32_t rotl32 ( uint32_t x, int8_t r )
{
return (x << r) | (x >> (32 - r));
}
inline uint64_t rotl64 ( uint64_t x, int8_t r )
{
return (x << r) | (x >> (64 - r));
}
#define ROTL32(x,y) rotl32(x,y)
#define ROTL64(x,y) rotl64(x,y)
#define BIG_CONSTANT(x) (x##LLU)
#endif // !defined(_MSC_VER)
//-----------------------------------------------------------------------------
// Block read - if your platform needs to do endian-swapping or can only
// handle aligned reads, do the conversion here
FORCE_INLINE uint32_t getblock32 ( const uint32_t * p, int i )
{
return p[i];
}
FORCE_INLINE uint64_t getblock64 ( const uint64_t * p, int i )
{
return p[i];
}
//-----------------------------------------------------------------------------
// Finalization mix - force all bits of a hash block to avalanche
FORCE_INLINE uint32_t fmix32 ( uint32_t h )
{
h ^= h >> 16;
h *= 0x85ebca6b;
h ^= h >> 13;
h *= 0xc2b2ae35;
h ^= h >> 16;
return h;
}
//----------
FORCE_INLINE uint64_t fmix64 ( uint64_t k )
{
k ^= k >> 33;
k *= BIG_CONSTANT(0xff51afd7ed558ccd);
k ^= k >> 33;
k *= BIG_CONSTANT(0xc4ceb9fe1a85ec53);
k ^= k >> 33;
return k;
}
//-----------------------------------------------------------------------------
void MurmurHash3_x86_32 ( const void * key, int len,
uint32_t seed, void * out )
{
const uint8_t * data = (const uint8_t*)key;
const int nblocks = len / 4;
uint32_t h1 = seed;
const uint32_t c1 = 0xcc9e2d51;
const uint32_t c2 = 0x1b873593;
//----------
// body
const uint32_t * blocks = (const uint32_t *)(data + nblocks*4);
for(int i = -nblocks; i; i++)
{
uint32_t k1 = getblock32(blocks,i);
k1 *= c1;
k1 = ROTL32(k1,15);
k1 *= c2;
h1 ^= k1;
h1 = ROTL32(h1,13);
h1 = h1*5+0xe6546b64;
}
//----------
// tail
const uint8_t * tail = (const uint8_t*)(data + nblocks*4);
uint32_t k1 = 0;
switch(len & 3)
{
case 3: k1 ^= tail[2] << 16;
case 2: k1 ^= tail[1] << 8;
case 1: k1 ^= tail[0];
k1 *= c1; k1 = ROTL32(k1,15); k1 *= c2; h1 ^= k1;
};
//----------
// finalization
h1 ^= len;
h1 = fmix32(h1);
*(uint32_t*)out = h1;
}
//-----------------------------------------------------------------------------
void MurmurHash3_x86_128 ( const void * key, const int len,
uint32_t seed, void * out )
{
const uint8_t * data = (const uint8_t*)key;
const int nblocks = len / 16;
uint32_t h1 = seed;
uint32_t h2 = seed;
uint32_t h3 = seed;
uint32_t h4 = seed;
const uint32_t c1 = 0x239b961b;
const uint32_t c2 = 0xab0e9789;
const uint32_t c3 = 0x38b34ae5;
const uint32_t c4 = 0xa1e38b93;
//----------
// body
const uint32_t * blocks = (const uint32_t *)(data + nblocks*16);
for(int i = -nblocks; i; i++)
{
uint32_t k1 = getblock32(blocks,i*4+0);
uint32_t k2 = getblock32(blocks,i*4+1);
uint32_t k3 = getblock32(blocks,i*4+2);
uint32_t k4 = getblock32(blocks,i*4+3);
k1 *= c1; k1 = ROTL32(k1,15); k1 *= c2; h1 ^= k1;
h1 = ROTL32(h1,19); h1 += h2; h1 = h1*5+0x561ccd1b;
k2 *= c2; k2 = ROTL32(k2,16); k2 *= c3; h2 ^= k2;
h2 = ROTL32(h2,17); h2 += h3; h2 = h2*5+0x0bcaa747;
k3 *= c3; k3 = ROTL32(k3,17); k3 *= c4; h3 ^= k3;
h3 = ROTL32(h3,15); h3 += h4; h3 = h3*5+0x96cd1c35;
k4 *= c4; k4 = ROTL32(k4,18); k4 *= c1; h4 ^= k4;
h4 = ROTL32(h4,13); h4 += h1; h4 = h4*5+0x32ac3b17;
}
//----------
// tail
const uint8_t * tail = (const uint8_t*)(data + nblocks*16);
uint32_t k1 = 0;
uint32_t k2 = 0;
uint32_t k3 = 0;
uint32_t k4 = 0;
switch(len & 15)
{
case 15: k4 ^= tail[14] << 16;
case 14: k4 ^= tail[13] << 8;
case 13: k4 ^= tail[12] << 0;
k4 *= c4; k4 = ROTL32(k4,18); k4 *= c1; h4 ^= k4;
case 12: k3 ^= tail[11] << 24;
case 11: k3 ^= tail[10] << 16;
case 10: k3 ^= tail[ 9] << 8;
case 9: k3 ^= tail[ 8] << 0;
k3 *= c3; k3 = ROTL32(k3,17); k3 *= c4; h3 ^= k3;
case 8: k2 ^= tail[ 7] << 24;
case 7: k2 ^= tail[ 6] << 16;
case 6: k2 ^= tail[ 5] << 8;
case 5: k2 ^= tail[ 4] << 0;
k2 *= c2; k2 = ROTL32(k2,16); k2 *= c3; h2 ^= k2;
case 4: k1 ^= tail[ 3] << 24;
case 3: k1 ^= tail[ 2] << 16;
case 2: k1 ^= tail[ 1] << 8;
case 1: k1 ^= tail[ 0] << 0;
k1 *= c1; k1 = ROTL32(k1,15); k1 *= c2; h1 ^= k1;
};
//----------
// finalization
h1 ^= len; h2 ^= len; h3 ^= len; h4 ^= len;
h1 += h2; h1 += h3; h1 += h4;
h2 += h1; h3 += h1; h4 += h1;
h1 = fmix32(h1);
h2 = fmix32(h2);
h3 = fmix32(h3);
h4 = fmix32(h4);
h1 += h2; h1 += h3; h1 += h4;
h2 += h1; h3 += h1; h4 += h1;
((uint32_t*)out)[0] = h1;
((uint32_t*)out)[1] = h2;
((uint32_t*)out)[2] = h3;
((uint32_t*)out)[3] = h4;
}
//-----------------------------------------------------------------------------
void MurmurHash3_x64_128 ( const void * key, const int len,
const uint32_t seed, void * out )
{
const uint8_t * data = (const uint8_t*)key;
const int nblocks = len / 16;
uint64_t h1 = seed;
uint64_t h2 = seed;
const uint64_t c1 = BIG_CONSTANT(0x87c37b91114253d5);
const uint64_t c2 = BIG_CONSTANT(0x4cf5ad432745937f);
//----------
// body
const uint64_t * blocks = (const uint64_t *)(data);
for(int i = 0; i < nblocks; i++)
{
uint64_t k1 = getblock64(blocks,i*2+0);
uint64_t k2 = getblock64(blocks,i*2+1);
k1 *= c1; k1 = ROTL64(k1,31); k1 *= c2; h1 ^= k1;
h1 = ROTL64(h1,27); h1 += h2; h1 = h1*5+0x52dce729;
k2 *= c2; k2 = ROTL64(k2,33); k2 *= c1; h2 ^= k2;
h2 = ROTL64(h2,31); h2 += h1; h2 = h2*5+0x38495ab5;
}
//----------
// tail
const uint8_t * tail = (const uint8_t*)(data + nblocks*16);
uint64_t k1 = 0;
uint64_t k2 = 0;
switch(len & 15)
{
case 15: k2 ^= ((uint64_t)tail[14]) << 48;
case 14: k2 ^= ((uint64_t)tail[13]) << 40;
case 13: k2 ^= ((uint64_t)tail[12]) << 32;
case 12: k2 ^= ((uint64_t)tail[11]) << 24;
case 11: k2 ^= ((uint64_t)tail[10]) << 16;
case 10: k2 ^= ((uint64_t)tail[ 9]) << 8;
case 9: k2 ^= ((uint64_t)tail[ 8]) << 0;
k2 *= c2; k2 = ROTL64(k2,33); k2 *= c1; h2 ^= k2;
case 8: k1 ^= ((uint64_t)tail[ 7]) << 56;
case 7: k1 ^= ((uint64_t)tail[ 6]) << 48;
case 6: k1 ^= ((uint64_t)tail[ 5]) << 40;
case 5: k1 ^= ((uint64_t)tail[ 4]) << 32;
case 4: k1 ^= ((uint64_t)tail[ 3]) << 24;
case 3: k1 ^= ((uint64_t)tail[ 2]) << 16;
case 2: k1 ^= ((uint64_t)tail[ 1]) << 8;
case 1: k1 ^= ((uint64_t)tail[ 0]) << 0;
k1 *= c1; k1 = ROTL64(k1,31); k1 *= c2; h1 ^= k1;
};
//----------
// finalization
h1 ^= len; h2 ^= len;
h1 += h2;
h2 += h1;
h1 = fmix64(h1);
h2 = fmix64(h2);
h1 += h2;
h2 += h1;
((uint64_t*)out)[0] = h1;
((uint64_t*)out)[1] = h2;
}
//-----------------------------------------------------------------------------
官方测试用例和个人理解
Murmur3 可用性测试验证示例
template < typename hashtype >
void test ( hashfunc<hashtype> hash, HashInfo * info )
{
const int hashbits = sizeof(hashtype) * 8;
printf("-------------------------------------------------------------------------------\n");
printf("--- Testing %s (%s)\n\n",info->name,info->desc);
//-----------------------------------------------------------------------------
// Sanity tests 可用性测试
if(g_testSanity || g_testAll)
{
printf("[[[ Sanity Tests ]]]\n\n");
VerificationTest(hash,hashbits,info->verification,true);
SanityTest(hash,hashbits);
AppendedZeroesTest(hash,hashbits);
printf("\n");
}
验证测试代码:
对于数组作为键值的用法来说,影响hash值的因素可以通过VerificationTest函数窥探出:
1、数组的大小(如{1,2}和{1,2,3})
2、数组的内容填充(如{1,2}和{2,3})
3、数组的排列组合顺序(如{2,1}和{1,2})
实现逻辑:
如数组{0,1,2,...,n}
先对{0}取murmur3取hashes[0*4],
再对{0,1}取murmur3取hashes[1*4],
再对{0,1,2}取murmur3取hashes[2*4],
...
再对{0,1,2,...,n-1}取murmur3取hashes[(n-1)*4],
最后以hashes数组为key值进行取hash.
//-----------------------------------------------------------------------------
// This should hopefully be a thorough and uambiguous test of whether a hash
// is correctly implemented on a given platform
//hash是否在给定平台上正确实现,对其进行彻底且明确的测试。
bool VerificationTest ( pfHash hash, const int hashbits, uint32_t expected, bool verbose )
{
const int hashbytes = hashbits / 8;
uint8_t * key = new uint8_t[256];
uint8_t * hashes = new uint8_t[hashbytes * 256];
uint8_t * final = new uint8_t[hashbytes];
memset(key,0,256);
memset(hashes,0,hashbytes*256);
memset(final,0,hashbytes);
// Hash keys of the form {0}, {0,1}, {0,1,2}... up to N=255,using 256-N as the seed
for(int i = 0; i < 256; i++)
{
key[i] = (uint8_t)i;
//{0}, {0,1}, {0,1,2}...{0,1,...,255}
// 0 , 1 , 2 ...255
//256 , 255 , 254 ...1
//0 , 4*1 , 4*2 ...4*255
hash(key,i,256-i,&hashes[i*hashbytes]);
}
// Then hash the result array
hash(hashes,hashbytes*256,0,final);
// The first four bytes of that hash, interpreted as a little-endian integer, is our
// verification value
uint32_t verification = (final[0] << 0) | (final[1] << 8) | (final[2] << 16) | (final[3] << 24);
delete [] key;
delete [] hashes;
delete [] final;
//----------
if(expected != verification)
{
if(verbose) printf("Verification value 0x%08X : Failed! (Expected 0x%08x)\n",verification,expected);
return false;
}
else
{
if(verbose) printf("Verification value 0x%08X : Passed!\n",verification);
return true;
}
}
指定Murmur3的hash算法调用
HashInfo * g_hashUnderTest = NULL;
void VerifyHash ( const void * key, int len, uint32_t seed, void * out )
{
//g_inputVCode = MurmurOAAT(key,len,g_inputVCode);
//printf("hash key g_inputVCode: %u ...\n",g_inputVCode);
//g_inputVCode = MurmurOAAT(&seed,sizeof(uint32_t *),g_inputVCode);
//printf("hash seed g_inputVCode: %u ...\n",g_inputVCode);
g_hashUnderTest->hash(key,len,seed,out);
printf("hash key hash out: %u ...\n",(uint32_t *)out);
//g_outputVCode = MurmurOAAT(out,g_hashUnderTest->hashbits/8,g_outputVCode);
//printf("hash out g_outputVCode: %u ...\n",g_outputVCode);
} 【云栖快讯】阿里开发者们的第3个感悟:从身边开源开始学习,用过才能更好理解代码 详情请点击 评论 (0) 点赞 (0) 收藏 (0)
相关文章
- murmurhash3 学习笔记
- .NET平台开源项目速览(12)哈希算法集合类库Hash…
- .NET平台开源项目速览(12)哈希算法集合类库Hash…
- 悟空分词的搜索和排序源码分析之——索引
- Ubuntu 16.04安装Memcached(单机)
- 一致性哈希算法的应用及实现
- 一致性哈希算法的应用及实现
- 哈希(Hash)与加密(Encrypt)的基本原理、区别…
- 哈希(Hash)与加密(Encrypt)的基本原理、区别…
- 哈希(Hash)与加密(Encrypt)的基本原理、区别…