Vue 中的compile操作方式

2,501 阅读9分钟

这篇文章主要介绍了Vue 中的compile操作方法,写的十分的全面细致,具有一定的参考价值,对此有需要的朋友可以参考学习下。如有不足之处,欢迎批评指正。

在 Vue 里,模板编译也是非常重要的一部分,里面也非常复杂,这次探究不会深入探究每一个细节,而是走一个全景概要,来吧,大家和我一起去一探究竟。

初体验

我们看了 Vue 的初始化函数就会知道,在最后一步,它进行了 vm.mount(el) 的操作,而这个mount 在两个地方定义过,分别是在 entry-runtime-with-compiler.js(简称:eMount) 和 runtime/index.js(简称:rMount) 这两个文件里,那么这两个有什么区别呢?

// entry-runtime-with-compiler.js
const mount = Vue.prototype.$mount // 这个 $mount 其实就是 rMount
Vue.prototype.$mount = function (
 el?: string | Element,
 hydrating?: boolean
): Component {
 const options = this.$options
 if (!options.render) {
 ...
//欢迎加入前端全栈开发交流圈一起吹水聊天学习交流:864305860
 if(template) {
  const { render, staticRenderFns } = compileToFunctions(template, {
  shouldDecodeNewlines,
  shouldDecodeNewlinesForHref,
  delimiters: options.delimiters,
  comments: options.comments
  }, this)
  options.render = render
  options.staticRenderFns = staticRenderFns
 }
 ...
 }
 return mount.call(this, el, hydrating)
}//欢迎加入前端全栈开发交流圈一起吹水聊天学习交流:864305860

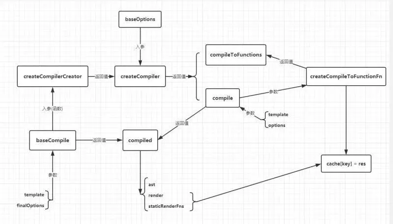
其实 eMount 最后还是去调用的 rMount,只不过在 eMount 做了一定的操作,如果你提供了 render 函数,那么它会直接去调用 rMount,如果没有,它就会去找你有没有提供 template,如果你没有提供 template,它就会用 el 去查询 dom 生成 template,最后通过编译返回了一个 render 函数,再去调用 eMount。 从上面可以看出,最重要的一部分就是 compileToFunctions 这个函数,它最后返回了 render 函数,关于这个函数,它有点复杂,我画了一张图来看一看它的关系,可能会有误差,希望大侠们可以指出。

编译三步走

看一下这个编译的整体过程,我们其实可以发现,最核心的部分就是在这里传进去的 baseCompile 做的工作: parse: 第一步,我们需要将 template 转换成抽象语法树(AST)。 optimizer: 第二步,我们对这个抽象语法树进行静态节点的标记,这样就可以优化渲染过程。 generateCode: 第三步,根据 AST 生成一个 render 函数字符串。 好了,我们接下来就一个一个慢慢看。

解析器

在解析器中有一个非常重要的概念 AST,大家可以去自行了解一下。 在 Vue 中,ASTNode 分几种不同类型,关于 ASTNode 的定义在 flow/compile.js 里面,请看下图:

我们用一个简单的例子来说明一下:

<div id="demo">
 <h1>Latest Vue.js Commits</h1>
 <p>{{1 + 1}}</p>
</div>

我们想一想这段代码会生成什么样的 AST 呢?

我们这个例子最后生成的大概就是这么一棵树,那么 Vue 是如何去做这样一些解析的呢?我们继续看。 在 parse 函数中,我们先是定义了非常多的全局属性以及函数,然后调用了 parseHTML 这么一个函数,这也是 parse 最核心的函数,这个函数会不断的解析模板,填充 root,最后把 root(AST) 返回回去。

parseHTML

在这个函数中,最重要的是 while 循环中的代码,而在解析过程中发挥重要作用的有这么几个正则表达式。

const attribute = /^\s*([^\s"'<>\/=]+)(?:\s*(=)\s*(?:"([^"]*)"+|'([^']*)'+|([^\s"'=<>`]+)))?/
const ncname = '[a-zA-Z_][\\w\\-\\.]*'
const qnameCapture = `((?:${ncname}\\:)?${ncname})`
const startTagOpen = new RegExp(`^<${qnameCapture}`)
const startTagClose = /^\s*(\/?)>/
const endTag = new RegExp(`^<\\/${qnameCapture}[^>]*>`)
const doctype = /^<!DOCTYPE [^>]+>/i
const comment = /^<!\--/
const conditionalComment = /^<!\[/
//欢迎加入前端全栈开发交流圈一起吹水聊天学习交流:864305860

Vue 通过上面几个正则表达式去匹配开始结束标签、标签名、属性等等。 关于 while 的详细注解我放在我仓库里了,有兴趣的可以去看看。 在 while 里,其实就是不断的去用 html.indexOf('<') 去匹配,然后根据返回的索引的不同去做不同的解析处理:

  • __等于 0:__这就代表这是注释、条件注释、doctype、开始标签、结束标签中的某一种
  • __大于等于 0:__这就说明是文本、表达式
  • __小于 0:__表示 html 标签解析完了,可能会剩下一些文本、表达式

parse 函数就是不断的重复这个工作,然后将 template 转换成 AST,在解析过程中,其实对于标签与标签之间的空格,Vue 也做了优化处理,有些元素之间的空格是没用的。 compile 其实要说要说非常多的篇幅,但是这里只能简单的理一下思路,具体代码还需要各位下去深扣。

优化器

从代码中的注释我们可以看出,优化器的目的就是去找出 AST 中纯静态的子树: 把纯静态子树提升为常量,每次重新渲染的时候就不需要创建新的节点了 在 patch 的时候就可以跳过它们 optimize 的代码量没有 parse 那么多,我们来看看:

export function optimize (root: ?ASTElement, options: CompilerOptions) {
 // 判断 root 是否存在
 if (!root) return
 // 判断是否是静态的属性
 // 'type,tag,attrsList,attrsMap,plain,parent,children,attrs'
 isStaticKey = genStaticKeysCached(options.staticKeys || '')
 // 判断是否是平台保留的标签,html 或者 svg 的
 isPlatformReservedTag = options.isReservedTag || no
 // 第一遍遍历: 给所有静态节点打上是否是静态节点的标记
 markStatic(root)
 // 第二遍遍历:标记所有静态根节点
 markStaticRoots(root, false)
}//欢迎加入前端全栈开发交流圈一起吹水聊天学习交流:864305860

下面两段代码我都剪切了一部分,因为有点多,这里就不贴太多代码了,详情请参考我的仓库。

第一遍遍历

function markStatic (node: ASTNode) {
 node.static = isStatic(node)
 if (node.type === 1) {
 ...
 }
}

其实 markStatic 就是一个递归的过程,不断地去检查 AST 上的节点,然后打上标记。 刚刚我们说过,AST 节点分三种,在 isStatic 这个函数中我们对不同类型的节点做了判断:

function isStatic (node: ASTNode): boolean {
 if (node.type === 2) { // expression
 return false
 }
 if (node.type === 3) { // text
 return true
 }
 return !!(node.pre || (
 !node.hasBindings && // no dynamic bindings
 !node.if && !node.for && // not v-if or v-for or v-else
 !isBuiltInTag(node.tag) && // not a built-in
 isPlatformReservedTag(node.tag) && // not a component
 !isDirectChildOfTemplateFor(node) &&
 Object.keys(node).every(isStaticKey)
 ))//欢迎加入前端全栈开发交流圈一起吹水聊天学习交流:864305860
}

可以看到 Vue 对下面几种情况做了处理:

当这个节点的 type 为 2,也就是表达式节点的时候,很明显它不是一个静态节点,所以返回 false 当 type 为 3 的时候,也就是文本节点,那它就是一个静态节点,返回 true 如果你在元素节点中使用了 v-pre 或者使用了

 标签,就会在这个节点上加上 pre 为 true,那么这就是个静态节点
如果它是静态节点,那么需要它不能有动态的绑定、不能有 v-if、v-for、v-else 这些指令,不能是 slot 或者 component 标签、不是我们自定义的标签、没有父节点或者元素的父节点不能是带 v-for 的 template、 这个节点的属性都在 type,tag,attrsList,attrsMap,plain,parent,children,attrs 里面,满足这些条件,就认为它是静态的节点。
接下来,就开始对 AST 进行递归操作,标记静态的节点,至于里面做了哪些操作,可以到上面那个仓库里去看,这里就不展开了。

第二遍遍历

第二遍遍历的过程是标记静态根节点,那么我们对静态根节点的定义是什么,首先根节点的意思就是他不能是叶子节点,起码要有子节点,并且它是静态的。在这里 Vue 做了一个说明,如果一个静态节点它只拥有一个子节点并且这个子节点是文本节点,那么就不做静态处理,它的成本大于收益,不如直接渲染。 同样的,我们在函数中不断的递归进行标记,最后在所有静态根节点上加上 staticRoot 的标记,关于这段代码也可以去上面的仓库看一看。

代码生成器

在这个函数中,我们将 AST 转换成为 render 函数字符串,代码量还是挺多的,我们可以来看一看。

export function generate (
 ast: ASTElement | void,
 options: CompilerOptions
): CodegenResult {
 // 这就是编译的一些参数
 const state = new CodegenState(options)
 // 生成 render 字符串
 const code = ast ? genElement(ast, state) : '_c("div")'
 return {
 render: `with(this){return $[code]}`,
 staticRenderFns: state.staticRenderFns
 }//欢迎加入前端全栈开发交流圈一起吹水聊天学习交流:864305860
}

可以看到在最后代码生成阶段,最重要的函数就是 genElement 这个函数,针对不同的指令、属性,我们会选择不同的代码生成函数。最后我们按照 AST 生成拼接成一个字符串,如下所示:

with(this){return _c('div',{attrs:{"id":"demo"}},[(1>0)?_c('h1',[_v("Latest Vue.js Commits")]):_e(),...}

在 render 这个函数字符串中,我们会看到一些函数,那么这些函数是在什么地方定义的呢?我们可以在 core/instance/index.js 这个文件中找到这些函数:

// v-once
target._o = markOnce
// 转换
target._n = toNumber
target._s = toString
// v-for
target._l = renderList
// slot
target._t = renderSlot
// 是否相等
target._q = looseEqual
// 检测数组里是否有相等的值
target._i = looseIndexOf
// 渲染静态树
target._m = renderStatic
// 过滤器处理
target._f = resolveFilter
// 检查关键字
target._k = checkKeyCodes
// v-bind
target._b = bindObjectProps
// 创建文本节点
target._v = createTextVNode
// 创建空节点
target._e = createEmptyVNode
// 处理 scopeslot
target._u = resolveScopedSlots
// 处理事件绑定
target._g = bindObjectListeners
// 创建 VNode 节点
vm._c = (a, b, c, d) => createElement(vm, a, b, c, d, false)
//欢迎加入前端全栈开发交流圈一起吹水聊天学习交流:864305860

在编译结束后,我们根据不同的指令、属性等等去选择需要调用哪一个处理函数,最后拼接成一个函数字符串。 我们可以很清楚的看到,最后生成了一个 render 渲染字符串,那么我们要如何去使用它呢?其实在后面进行渲染的时候,我们进行了 new Function(render) 的操作,然后我们就能够正常的使用 render 函数了。

结语

感谢您的观看,如有不足之处,欢迎批评指正。

本次给大家推荐一个免费的学习群,里面概括移动应用网站开发,css,html,webpack,vue node angular以及面试资源等。 对web开发技术感兴趣的同学,欢迎加入Q群:864305860,不管你是小白还是大牛我都欢迎,还有大牛整理的一套高效率学习路线和教程与您免费分享,同时每天更新视频资料。 最后,祝大家早日学有所成,拿到满意offer,快速升职加薪,走上人生巅峰。