dataX的入门到入土

1,311 阅读1分钟

github.com/alibaba/Dat… 先去这个地方把datax下载下来,解压后的目录结构如下


打开cmd 如下图

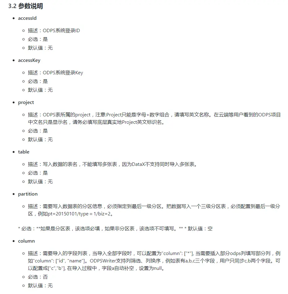
其中的mysqlToodps.json就是数据提取的配置文件,得自己生成,可以去看看他的参数,github上没有显眼的连接,没错就是这么折磨人,直接到文件夹里面去看.md文件


通过 python datax.py -r mysqlreader -w odpswriter 得到给出的json配置模板


把红框里面的复制到你的配置文件中去 修改 为你自己的参数 





对于这种靠猜的工具 真的是无fuck说 

help.aliyun.com/document_de…

中间遇见一个小问题 cmd中文乱码 解决 :在命令窗口 输入 CHCP 65001 就可以完美解决掉

结果图敬上:


先写到这吧。。。。