Vue
是一套用于构建用户界面的渐进式框架。与其他框架不同的是,vue被设计为可以自底向上的逐层应用。Vue 的核心库只关注视图层,不仅易于上手,还便于与第三方库或既有项目整合。另一方面,当与现代化的工具链以及各种支持类库结合使用时,Vue 也完全能够为复杂的单页应用提供驱动。
声明式渲染
Vue.js的核心是一个允许采用简洁的模板语法来声明式地将数据渲染进DOM的系统:
<div id='app'>{{ msg }}</div>
var app = new Vuew({
el: '#app',
data:{
msg:'Hello Vue!'
}
})
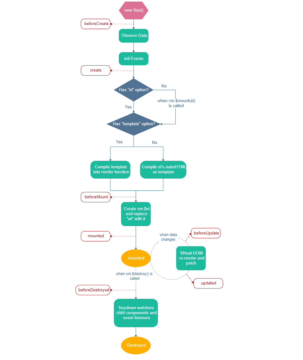
Vue实例的生命周期
每个Vue实例在被创建之前都要经过一系列的初始化过程。例如,实例需要配置数据观测(data observer)、编译模板、挂载实例到DOM,然后在数据变化时更新DOM。下图展示的就是一个vue实例对象的生命周期。

Vue在生命周期中的状态有:
- beforeCreate
- created
- beforeMount
- mounted
- beforeUpdate
- updated
- beforeDestroy
- destroyed
Vue在实例化的过程中,会调用这些生命周期的钩子,提供了执行自定义逻辑的机会。在这些vue钩子中,vue实例执行了以下操作:
var vm = new Vue({
el: "#container",
data: {
test : 'hello world'
},
beforeCreate: function(){
console.log(this);
showData('创建vue实例前',this);
},
created: function(){
showData('创建vue实例后',this);
},
beforeMount:function(){
showData('挂载到dom前',this);
},
mounted: function(){
showData('挂载到dom后',this);
},
beforeUpdate:function(){
showData('数据变化更新前',this);
},
updated:function(){
showData('数据变化更新后',this);
},
beforeDestroy:function(){
vm.test ="3333";
showData('vue实例销毁前',this);
},
destroyed:function(){
showData('vue实例销毁后',this);
}
});
function realDom(){
console.log('真实dom结构:' + document.getElementById('container').innerHTML);
}
function showData(process,obj){
console.log(process);
console.log('data 数据:' + obj.test)
console.log('挂载的对象:')
console.log(obj.$el)
realDom();
console.log('------------------')
console.log('------------------')
}
vue对象初始化过程中,会执行到beforeCreate,create吗,beforeMount,mounted这几个钩子的内容
beforeCreate:数据还没有监听,还没有绑到vue对象实例,同时也没有挂载对象
created:数据已经绑定到对象实例,但是还没有挂载对象
beforeMount:模板已经编译好了,根据数据和模板已经生成了对应的元素对象,将数据对象关联到了对象的el属性是一个HTMLElement对象,也就是这个阶段,vue实例通过原生的createElement等方法来创建这个HTML片段,准备注入我们vue实例指明的el属性对应的挂载点
mounted:将
(el).html(
el元素是一致的。在此之后,我们就能够用方法来获取到el元素下的dom对象,并进行各种操作
当我们的data发生改变时,会调用beforeUpdate和Updated方法
beforeUpdate:数据更新到dom之前,我们可以看到$el对象已经修改,但是我们页面上dom的数据还没有发生改变 updated:dom结构会通过虚拟dom的原则,找到需要更新页面dom结构的最小路径,将改变更新到dom上面,完成更新
实例的销毁
beforeDestroy:实例的销毁,vue实例还是存在的,只是解绑了事件的监听还有watch对象数据与view的绑定,即数据驱动