设计师必知的法律知识,不看后悔就晚了

321 阅读3分钟
原文链接: www.zcool.com.cn


 

在这个法律社会,人人都应该懂一些相应的法律,特别是工作当中,避免陷入雷区很重要,我们先来看看这条通知,来自某公司关于字体使用责任归属

做为设计师,很多人应该都知道做设计时一不小心就会造成侵权的事件,比如:使用了未经授权的字体,临摹稿做商业用途,使用了某人物的照片,未经许可使用了某摄影师的作品等等。

一不小心将会面临法律责任,公司不仅要赔钱,设计师不仅要面临走人的危险,还有可能要承担相应的法律责任。那么设计师为了避免一些不必要的麻烦就应该提前了解这些相关的法律知识。


关于字体版权问题

首先要知道你在很多网站上下载的字体并不是免费使用的,例如我们常用的:方正,造字工房 等都有其生产商,都是有版权的,字体设计费心费力,背后的设计师辛苦付出,更新维护,因此字体使用都是付费的。在做设计时要使用到字体该怎么办,那就需要在这些字体的基础上进行再设计,就是所谓的字体变形,成为自己的字体。当然不会字体设计也没关系,也还是有一些免费字体可以使用,例如思源体,站酷等等,在这里我就不一一赘述了,我整理了一些免费的字体大家可以下载使用,关注微信公总号【传奇设计】发送  Z01  即可获取


关于图片等素材问题

关于图片,那就不得不提到人物图片的问题,大家都应该知道一旦有人物就会涉及到肖像权的问题。然而素材图片是提升设计逼格的一个重要因素,因此设计师有很多个人非常喜欢素材网站,我们可以从上下载想用的素材。但是这些网站只是提供素材和图片的平台,并没有给你授权使用,有的网站上的素材都有标注能否商用,下载的时候注意看清楚。那我们做设计的图片怎么来,想要某张图片的话可以让作者给予授权,或者自己拍。也可以找一些免费使用的,当然也可以买。


关于抄袭还是借鉴的问题

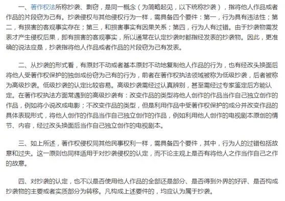
以下是我查找的关于如何鉴定抄袭的问题鉴定标准。

设计师想要进步都不可能是固步自封的,经常要欣赏优秀作品来获取灵感。有意抄袭挪用自然是不可的,做为设计师,可以临摹自己认为好的作品,从而在这个高度上进行更深刻的思考,探索,实践,创造出更好的作品。