Android 技能图谱、学习路线

779 阅读7分钟

目录.jpeg

Java基础

  • Java Object类方法
  • HashMap原理,Hash冲突,并发集合,线程安全集合及实现原理
  • HashMap 和 HashTable 区别
  • HashCode 作用,如何重载hashCode方法
  • ArrayList与LinkList区别与联系
  • GC机制
  • Java反射机制,Java代理模式
  • Java泛型
  • Synchronized原理
  • Volatile实现原理
  • 方法锁、对象锁、类锁的意义和区别
  • 线程同步的方法:Synchronized、lock、reentrantLock分析
  • Java锁的种类: 公平锁、乐观锁、互斥锁、分段锁、偏向锁、自旋锁等
  • ThreadLocal的原理和用法
  • ThreadPool的用法和示例
  • wait()和sleep()的区别

Java高阶

  • Java虚拟机,Java运行,Java GC机制(可达性分析法,引用计数法)
  • Java对象的完整生命周期
  • JVM内存模型
  • 进程间通信,线程间通信
  • JVM类加载机制
  • Java引用类型
  • 设计模式:除常用设计模式之外,特别的,反射机制,代理模式
  • HTTP协议和HTTPS协议
  • Socket协议,Socket实现长连接
  • TCP和UDP协议
  • HTTP协议中GET和POST的具体实现
  • 序列化和反序列化
  • 线程池的实现原理
  • 数据库基础知识:多表查询、索引、数据库事务

数据结构及算法

数据结构

  • 栈和队列
  • 数组和链表,自定义一个动态数组
  • Hash表,及Hash冲突的解决
  • 二叉树
  • B+ B-树
  • 基础排序算法:重点 快排、归并排序、堆排序(大根堆、小根堆)
  • 快排的优化
  • 二分查找与变种二分查找
  • 哈夫曼树、红黑树
  • 字符串操作,字符串查找,KMP算法
  • 图的BFS、DFS、prim、Dijkstra算法(高阶技能)
  • 经典问题:海量数据的处理 (10亿个数中找出最大的10000个数 TOP K问题)

算法

  • 分治算法
  • 动态规划
  • 贪心算法
  • 分支限界法

Android基础

  • Application生命周期
  • Android Activity生命周期
  • Android Service、IntentService,Service和组件间通信
  • Activity的onNewIntent
  • Fragment的懒加载实现,参数传递与保存
  • ContentProvider实例详解
  • BroadcastReceiver使用总结
  • Android消息机制
  • Binder机制,共享内存实现原理
  • Android 事件分发机制
  • Android 多线程的实现:Thread、HandlerThread、AsyncTask、IntentService、RxJava
  • ActivityThread工作原理
  • 嵌套滑动实现原理
  • RecyclerView与ListView(缓存原理,区别联系,优缺点)
  • View的绘制原理,自定义View,自定义ViewGroup
  • View、SurfaceView 与 TextureView
  • 主线程Looper.loop为什么不会造成死循环,相应的,Handler、Message、MessageQueue、Looper之间的关系
  • ViewPager的缓存实现
  • requestLayout,invalidate,postInvalidate区别与联系
  • AndroidP新特性
  • Android两种虚拟机
  • ADB常用命令
  • Asset目录与res目录的区别
  • Android SQLite的使用入门

Android开发高级

引子:Android高级工程师招聘要求

  1. 熟悉Android SDK,熟悉Android UI,熟悉Android各种调试工具;
  2. 有丰富的Android应用架构能力,能够独立主导并架构App;
  3. Mobile Web 开发经验;具备各种复合技能:熟悉iOS、H5、Python、.NET等多种开发语言的优先考虑;
  4. 对Android性能优化,安全,软件加固,自动化测试有深刻认识;
  5. 博客,开源项目

Android技术难点

AIDL、Binder、多进程、View的绘制流程、事件分发、消息队列等。这类知识对于定位自己为高级Android工程师的人来说是必须掌握的,同时他也是能鉴别高级和初中级工程师的一块试金石,其中binder是Android系统进程间通信最重要的手段之一,现阶段app的发展离不开多进程的运用,经常会启动例如定位、推送等需要在后台开启动的进程来来保证主进程的内存运行;所以合理的使用多进程也是十分必要的;view的绘制是我们自定义控件的理论基础,只有掌握了view是如何绘制的才能个性化的自定义控件;事件分发一直是Android开发的难点之一,也是必须掌握的;关于handler机制也是android的一块难点,因为包括Asynctask、系统启动、Intentservice等底层都是通过handler来实现的,所以掌握后handler机制不仅能提高你的实战开发能力,更能让你系统的了解整个android系统运作的情况。

Android框架层源码掌握

Android框架层有很多东西,以下几个是高级程序员必须要掌握的:

  1. Android包管理机制,核心PackageManagerService
  2. Window管理,核心WindowManagerService
  3. Android Activity启动和管理,核心ActivityManagerService
  4. 根Activity工作流程
  5. Context关联类

各种原理,经典第三方库源码系列

  • 自定义LayoutManager,RecyclerView中如何自定义LayoutManager
  • VLayout实现原理,即如何自定义LayoutManager
  • Glide加载原理,缓存方案,LRU算法
  • Retrofit的实现与原理
  • OKHttp3的使用,网络请求中的Intercept
  • EventBus实现原理
  • ButterKnife实现原理
  • RxJava实现原理
  • Dagger依赖注入
  • 热修复实现原理,解决方案
  • 组件化原理和解决方案

Android进程通信以及多进程开发

Android 多进程和Application关系

经典解决方案:多进程通信解决方案:Andromeda

Android动画机制

经典学习资料:HenCoder: 给高级Android工程师的进阶手册

Android绘图原理

经典学习资料:HenCoder: 给高级Android工程师的进阶手册

Android页面恢复

Android的页面恢复采用以下两个方法: onSaveInstanceState(Bundle outState) onRestoreInstanceState(Bundle savedInstanceState)

onSaveInstanceState: 当Activity容易被系统销毁时,会触发该方法。具体的说

  1. 用户点击Home键
  2. 用户点击Home键,切换到其他应用程序
  3. 有电话来了等附加操作

混合开发及Android WebView应用

混合开发涉及到的知识点主要包括:

  1. APP调用WebView加载url
  2. 掌握WebView的封装,了解所有的WebSettings配置,掌握WebViewClient、WebChromeClient
  3. 掌握WebView和Native双向通信机制,会自己封装双向通信中间件

对WebView的封装可参考:GitHub: AgentWeb 对通信中间件原理理解:GitHub:webprogress

Gradle,自动化构建,持续集成相关

Android系统

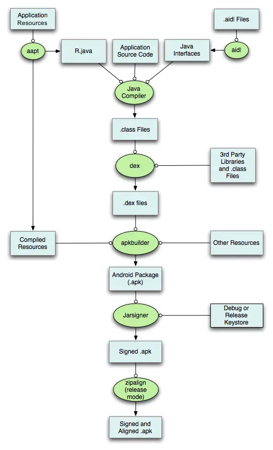
Android Studio编译过程

其中使用到的编译工具: aapt、aidl、Java Compiler、dex、 zipalign

主要步骤描述:

  1. 通过aapt打包res资源文件,生成R.java、resources.arsc和res文件(二进制 & 非二进制如res/raw和pic保持原样)
  2. 处理.aidl文件,生成对应的Java接口文件
  3. 通过Java Compiler编译R.java、Java接口文件、Java源文件,生成.class文件
  4. 通过dex命令,将.class文件和第三方库中的.class文件处理生成classes.dex
  5. 通过apkbuilder工具,将aapt生成的resources.arsc和res文件、assets文件和classes.dex一起打包生成apk
  6. 通过Jarsigner工具,对上面的apk进行debug或release签名
  7. 通过zipalign工具,将签名后的apk进行对齐处理。

image

image

App启动加载过程

Android虚拟机 Android App运行的沙箱原则

Android架构

在Android源码中最重要的三个类:ActivityManagerService/PackageManagerService/View,推荐大家周末的时候可以去阅读下这部分的源码,阅读源码能提高我们今后设计架构自己代码的能力,同时也能从底层了解整个android系统的运行原理,其他一些比如主线程的消息循环、主线程如何和AMS如何跨进程交互、SystemServer进程中的各种Service的工作方式、AsyncTask的工作原理等。这些知识也是作为一个Android高级开发工程师必须掌握的,不能整天沉溺于ui和四大组件的交互,要站在更高的角度去考虑Android的有些问题。

参考资料: 我对移动端架构的思考

  • MVC模式
  • MVP模式
  • MVVM模式
  • CLEAN模式
  • 组件化开发
  • 跨平台开发:Flutter、ReactNative(RN未来要黄,了解一下就好)

Android 优化

android优化.jpg

移动开发外围

服务器开发相关

  • SpringBoot技术
  • Restful API开发
  • 网络协议理解:TCP/IP、HTTP/HTTPS、OSI七层协议
  • 授权认证协议: OAuth2.0 等
  • 基本的数据库技术
  • 数据缓存技术:Memcached、Redis,Web缓存原理
  • 消息队列技术
  • 监控、日志分析技术

前端开发相关

前端开发知识很多,框架层出不穷,本质的东西却只有以下这些。

  • 核心必备:HTML、CSS、JavaScript
  • 入门提高:浏览器兼容性、自定义UI和动效
  • 中级技能:框架层出不穷,当前以vue.js、react.js 为核心
  • 协作开发技能:包管理、模块化,工具采用 npm、webpack等
  • 高级技能:框架原理源码研究

开发调试各种工具

  • 性能分析工具:Memory Monitor
  • 性能追踪及方法执行分析: TraceView
  • 视图分析:Hierarchy Viewer
  • ApkTool- 用于反向工程Android Apk文件的工具
  • Lint- Android lint工具是一个静态代码分析工具
  • Dex2Jar- 使用android .dex和java .class文件的工具