寒冬之下,你需要一份Android基础面试题

1,208 阅读44分钟
原文链接: blog.csdn.net

2019年的冬天有点冷,一份基础面试题送给还在奋斗在Android领域的同学.


Android基础问题

Activity&View系列

简述Android的布局分类?

早期Android官方提供以下五种布局:

  • LinearLayout
  • RelativeLayout
  • FrameLayout
  • GridLayout
  • TableLayout

以上传统的布局,以LinearLayout和RelativeLayout最为常用,但是或多或少有些缺陷,比如RelativeLayout需要两次measure它的子View才能之道确切的大小;而LinearLayout布局的子View在使用layout_weight属性后,同样也需要两次measure过程.

为此Android官方推出了两种新的布局:

  • ConstraintLayout: 约束布局,类似RelativeLayout,但更加灵活,再复杂的界面也可以只有2层
  • FlexboxLayout: 弹性布局,类似前端FlexBox,一种更高级的LinearLayout

如何分析布局问题?

判断布局是否有问题,可以借助Hierarchy Viewer工具,简称HV,该工作可以分析每个布局的measure,layout,draw三个过程的耗时.

需要注意的是在Root设备或者Dev版的ROM上可以直接使用,而在没有Root的手机需要在PC端添加环境变量ANDROID_HVPROTO=ddm

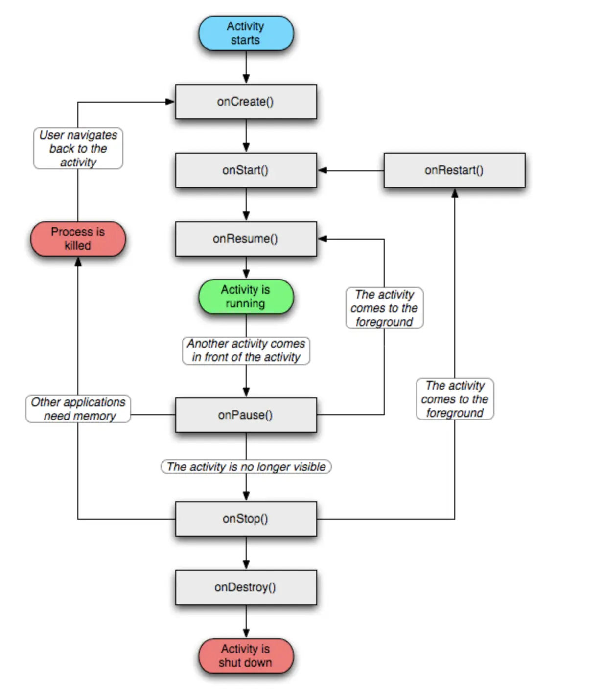
谈谈Activity的生命周期

image-20181111193213312

Activity实例是由系统自动创建,并在不同的状态期间回调相应的方法.一个最简单的完整的Activity生命周期会按照如下顺序回调:onCreate -> onStart -> onResume -> onPause -> onStop -> onDestroy.

  • 启动Activity:onCreate() -> onStart() -> onResume(),Activity进入运行状态
  • Activity退居后台: 当前Activity转到新的Activity界面或按Home键回到主屏:onPause() -> onStop()
  • Activity返回前台:onRestart() -> onStart() -> onResume(),再次回到运行状态

介绍不同场景下Activity生命周期的变化过程

假设A Activity位于栈顶,此时用户操作,从A Activity跳转到B Activity.那么对AB来说.具体会回调哪些生命周期中的方法呢?回调方法的具体回调顺序又是怎么样的呢?

  1. 当用户点击A中按钮来到B时,假设B全部遮挡住了A,将依次执行A:onPause -> B:onCreate -> B:onStart -> B:onResume -> A:onStop.
  2. 此时如果点击Back键,将依次执行B:onPause -> A:onRestart -> A:onStart -> A:onResume -> B:onStop -> B:onDestroy

至此,Activity栈中只有A.在Android中,有两个按键在影响Activity生命周期这块需要格外区分下,即Back键和Home键.

  • 此时如果按下Back键,系统返回到桌面,并依次执行A:onPause -> A:onStop -> A:onDestroy
  • 此时如果按下Home键(非长按),系统返回到桌面,并依次执行A:onPause -> A:onStop.由此可见Back键和Home键主要区别在于是否会执行onDestroy.

开启开发者选项中"不保留活动"对Activity生命周期有什么影响?

开启此设置项后,当A到B时,假设B全部遮挡住了A,将依次执行:

A:onPause -> B:onCreate -> B:onStart -> B:onResume -> A:onStop -> A:onDestroy

不难看出,A在系统原本的生命周期回调中增加了onDestroy,此即“用户离开后即销毁每个活动”的含义.需要注意的是,只要没有人为的调用A的finish()方法,虽然A执行了onDestroy,但Activity栈中依然保留有A,此时B处于栈顶.

那么在B中按Back键回到A时,将依次执行:

B:onPause -> A:onCreate -> A:onStart -> A:onResume -> B:onStop -> B:onDestroy

可以看出A从onCreate开始执行.

Activity的finish()onDestory()联系?

  • 对于finish()方法:当调用此方法的时候系统只是将最上面的Activity移出了栈,并没有及时的调用onDestory()方法,其占用的资源也没有被及时释放.因为移出了栈,所以当你点击手机上面的“back”按键的时候,也不会再找到这个Activity

  • 对于onDestory()方法:系统销毁了这个Activity的实例在内存中占据的空间.在Activity的生命周期中,onDestory()方法是他生命的最后一步,资源空间等就被回收了.当重新进入此Activity的时候,必须重新创建,执行onCreate()方法

简单来说就是:finish()方法用于结束一个Activity的生命周期,而onDestory()方法则是Activity的一个生命周期方法,其作用是在一个Activity对象被销毁之前,Android系统会调用该方法,用于释放此Activity之前所占用的资源.

如何判断Activity是否已经被销毁?简写代码

        if (activity == null || activity.isDestroyed() || activity.isFinishing()) {
            return;
        }

需要注意isFinishing()只有在主动调用finish()方法主动结束一个Activity时才会返回true.

Activity销毁但Task如果没有销毁掉,当Activity重启时这个AsyncTask该如何解决?

当一个屏幕发生旋转时,当前Activity会被销毁和重建.在当Activity重启时,AsyncTask持有该Activity将失效,因此onPostExecute()不会起作用.若AsynTask正在执行,此时会报 view not attached to window manager 异常.

通常对于生命周期问题,一般的解决思路是将其进行同步,对于AsyncTask而言可以在Activity的onDestory()方法中调用Asyntask.cancel()方法.

现在有两个应用A和B,先打开A应用,假设依次打开其A-Page1,A-Page2,A-Page3三个Activity,此时回到桌面,打开B应用,假设由于B应用非常大,促使系统杀死了A应用,此时回到桌面,点击A应用图标,请问出现什么情况?

对于由于系统原因导致进程被杀死的情况,在重新打开该应用的时候,系统会恢复进程被杀死之前栈顶的元素,此时我们看到的是A-Page3,按back键后A-Page2会被重建,继续按back键后A-Page1会被重建.

应用被杀死之前:

image-20181202144912953

后台被杀死的情况:

image-20181202145009010

应用恢复后的情况:

image-20181202145049663

继续点back键的情况:

image-20181202145144423

image-20181202145215779

内存不足时,系统会杀死后台的Activity,此时如何保存当前Activity的某些状态?如何恢复?

有A,B两个Activity,当从A进入B之后一段时间,可能系统会把A回收,这时候按back,执行的不是A的onRestart而是onCreate方法即A被重新创建一次,这A中的临时数据和状态可能就丢失了.在Activity中,提供了onSaveInstanceState()/onRestoreInstanceState()回调方法用于临时保存/恢复数据,其使用实例代码如下:

    @Override
    protected void onCreate(Bundle savedInstanceState) {
        super.onCreate(savedInstanceState);
        setContentView(R.layout.activity_main);

        if( savedInstanceState != null ){
            savedInstanceState.getString("anAnt");
        }
    }

    @Override
    protected void onSaveInstanceState(Bundle outState) {
        // 将需要的数据保存到outState中
        super.onSaveInstanceState(outState);
    }

	@Override
	public void onRestoreInstanceState(Bundle savedInstanceState) {
        super.onRestoreInstanceState(savedInstanceState);
		// 从savedInstanceState中取出数据
    }

}

onSaveInstanceState()的工作原理是什么?

当某个Activity变得“容易”被系统销毁时,该Activity的onSaveInstanceState()就会被调用,除非该activity是被用户主动销毁的,例如当用户按BACK键的时候.

那Activity什么时候处在"容易"被销毁时呢?在以下几种情况中,Activity处在易被销毁的状态:

  1. 按下HOME键后,该Activity进入后台,由于系统不知道我们按下HOME后要可能要运行多少其他的程序,也就不知道该Activity是否会被销毁,此时系统会调用onSaveInstanceState()
  2. 长按HOME键,选择运行其他应用程序,原理同上
  3. 按下电源按键(关闭屏幕显示)
  4. 从Activity A中启动一个新的Activity时,由于系统可能会在某些时机回收掉A,因此系统会调用onSaveInstanceState()
  5. 屏幕方向切换时,会导致Activity实例重建,因此系统需要调用onSaveInstanceState()以便在重建后的Activity显示之前的Activity状态.

简单来说,只要系统未经你许可而销毁了你的Activity是,系统一定会调用onSaveInstanceState().对于该方法,需要注意一下几点:

  • 只有你为布局中的每个View设置了id,且实现了其onSaveInstanceState()时,系统才会对这个UI的任何改变自动存储及恢复.
  • 重写该方法时,最好需要显示调用super.onSaveInstanceState(),如果需要额外保存自己的UI数据,那么在进行额外操作.
  • 不要滥用onSaveInstanceState(),需要谨记其目的是为了保存当前界面的瞬时状态.

onRestoreInstanceState()的工作原理是什么?

onRestoreInstanceState()被调用的前提是,Activity A“确实”被系统销毁了,而不是处在可能被销毁的状态下.比如当正在显示Activity A的时候,按下HOME键回到主界面,紧接着又返回到Activity A,这种情况下Activity A一般不会因为内存的原因被系统销毁,因此Activity A的onRestoreInstanceState()方法不会被执行.

onRestoreInstanceState()onStart()后进行回调,此外onRestoreInstanceState()中的bundle参数也会传递到onCreate(Bundle savedInstanceState)方法中.

那在什么时候进行数据恢复呢?或者说恢复在这两个方法中进行恢复操作有什么不同?当在onCreate()中恢复数据时,需要对savedInstanceState进行判空操作,而在onRestoreInstanceState(Bundle savedInstanceState)进行数据操作时不需要对savedInstanceState判空.

简述Activity任务栈

为了对应用中的Activity进行管理,Google采用了栈结构(后进先出)来管理Activity,即所谓的任务栈.默认情况下,每启动一个应用,系统便会为其创建一个包名为名的任务栈.

默认情况下,一个Activity启动另一个Activity时,两个Activity是放置在同一个task中的,后者被压入前者所在的task栈.当用户按下后退键,后者从task被弹出,前者又显示在幕前,特别是启动其他应用中的Activity时,两个Activity对用户来说就好像是属于同一个应用;

系统中task和task之间是互相独立的,当我们运行一个应用时,按下Home键回到主屏,启动另一个应用,这个过程中,之前的task被转移到后台,新的task被转移到前台,其根Activity也会显示到幕前.过了一会之后,在此按下Home键回到主屏,再选择之前的应用,之前的task会被转移到前台,系统仍然保留着task内的所有Activity实例,而那个新的task会被转移到后台,如果这时用户再做后退等动作,就是针对该task内部进行操作了.

处于栈顶的Activity为当前活动栈,处在焦点状态.当按下Back键或调用Activity的finish()时,栈内Activity会依次出栈,并调用其onDestory().当所有的Activity被销毁后,系统会回收该栈.

请介绍下Activity中的luancheMode

LancheMode即所谓的启动模式,系统会根据该模式来控制Activity打开时对任务栈的影响.该选项有以下四个值选项:standard,singleTop,singleTask,singleInstance.其含义如下:

  1. standard:默认模式,每次启动都会创建一个新的activity对象,放到目标任务栈中
  2. singleTop:判断当前的任务栈顶是否存在相同的activity对象,如果存在,则直接使用,会调用onNewIntent();如果不存在,那么创建新的activity对象放入栈中.适合于消息推送页等.
  3. singleTask:在任务栈中会判断是否存在相同的activity,如果存在,那么会清除该activity之上的其他activity对象显示;如果不存在,则会创建一个新的activity放入栈顶,适合于应用主页等.
  4. singleIntance:会在一个新的任务栈中创建activity,并且该任务栈种只允许存在一个activity实例,其他调用该activity的组件会直接使用该任务栈种的activity对象,适合于闹钟等场景.

控制任务栈的方式有两种方式,一种是在manifest中配置android:launchMode="standard|singleInstance|single Task|singleTop"来控制Acivity任务栈,另一种则是在启动Activity的Intent中指定Intent Flags:

Intent intent=new Intent();
intent.setClass(MainActivity.this, MainActivity2.class);
intent.addFlags(Intent. FLAG_ACTIVITY_CLEAR_TOP);
startActivity(intent);

Flags有很多中,常见的有:

  • Intent.FLAG_ACTIVITY_NEW_TASK相当于singleTask
  • Intent. FLAG_ACTIVITY_CLEAR_TOP相当于singleTop

简述Scroller原理

在Scroller进行滑动过程中,离不开以下三个方法:

  • Scroller#startScroll(): 为滑动做了一些初始化准备,如起始坐标,滑动的距离和方向以及持续时间(有默认值),动画开始时间等
  • Scroller#computeScrollOffset(): 根据当前已经消逝的时间来计算当前的坐标点.由于startScroll()设置了动画的时间,因此就可以根据已经消逝的时间计算当前时刻应该所处的位置,其返回结果表示滚动是否结束
  • View#computeScroll(): View在绘制的过程中,会触发调用该方法

具体来说就是,首先通过Scroller的startScroll()方法来进行一些滚动的初始化设置,然后调用View的invalidate()postInvalidate()来请求绘制View.在绘制View(即其draw()方法执行)时内部会触发执行computeScroll()方法.computeScroll()是个空方法,需要我们自己实现.在实现该方法时,需要我们调用computeScrollOffset()计算当前的坐标,并根据其返回结果来确定已经滚动完成.如果滚动没有完成就调用scrollTo()方法来继续滚动操作.scrollTo()虽然会重新绘制View,但仍然需要我们手动调用invalidate()postInvalidate()来触发界面重绘.重新绘制View时又会触发computeScroll(),这样就进入循环计算当前位置和绘制的过程,直到最终滚动完成,最终就实现了在时间段内平滑滚动的效果.

Scroller典型用法如下所示:


public class OwnView extends LinearLayout {  
    private Scroller mScroller;  
  
    public OwnView(Context context, AttributeSet attrs) {  
        super(context, attrs);  
        mScroller = new Scroller(context);  
    }  
  
    public void toPos(int fx, int fy) {  
        int dx = fx - mScroller.getFinalX();  
        int dy = fy - mScroller.getFinalY();  
        mScroller.startScroll(mScroller.getFinalX(), mScroller.getFinalY(), dx, dy);  
        invalidate();
    }  
  
    @Override  
    public void computeScroll() {  
        if (mScroller.computeScrollOffset()) {  
            scrollTo(mScroller.getCurrX(), mScroller.getCurrY());  
            postInvalidate();  
        }  
        super.computeScroll();  
    }  
} 

简述requestLayout(),onLayout(),onDraw(),drawChild()区别与联系

  • requestLayout()方法 会导致调用measure()过程 和layout()过程 ,同时会根据标志位判断是否需要onDraw()
  • onLayout()方法,如果该View是ViewGroup对象,需要实现该方法,对每个子视图进行布局
  • 调用onDraw()方法绘制视图本身,每个View都需要重载该方法,ViewGroup通常不需要实现该方法
  • drawChild()去重新回调每个子视图的draw()方法

如何解决TextView性能问题?

在有大量图文混排的情况下,使用原生的TextView会出现性能问题.要解决该问题需要了解TextView的实现原理.在TextView中,包含三种布局:

  • StaticLayout:当文本为非单行文本,且非Spannable的时候,就会使用StaticLayout.其内部并不会监听span的变化,因此效率上会比DynamicLayout高,只需一次布局的创建即可,但其实内部也能显示SpannableString,只是不能在span变化之后重新进行布局而已
  • BoringLayout:主要负责显示单行文本,并提供了isBoring方法来判断是否满足单行文本的条件
  • DynamicLayout:多行可编辑复杂文本,当文本为Spannable的时候,TextView就会使用它来负责文本的显示,在内部设置了SpanWatcher,当检测到span改变的时候,会进行reflow,重新计算布局

其中StaticLayout适应于以下场景:

  • 文中高频度大量textview刷新优化
  • 一个textview显示大量的文本,如阅读app
  • 在控件上画文本,比如一个ImageView中心画文本
  • 一些排版效果,比如多行文本文字居中对齐等

LinearLayout和RelativeLayout性能对比?

查阅这两者的onMeasure(int widthMeasureSpec,int heightMeasureSpec)实现代码,发现RelativeLayout会对子View进行2次measure,即调用子View 2次onMeasure;而对于LinearLayout如果不使用weight属性,LinearLayout会在当前方向上进行一次measure的过程;如果使用weight属性,LinearLayout会避开设置过weight属性的view做第一次measure,完了再对设置过weight属性的view做第二次measure.

同时,当RelativeLayout的子View高度和RelativeLayout不同,则会引发效率问题,如果子View非常复杂时,那这个问题会更加严重,因此在很多情况下尽量使用padding代替margin.

从哪几个角度进行布局优化?

布局优化的首要任务是减少嵌套层次,其次是延迟布局创建.在Android中,提供了三个标签帮助开发者更好进行布局优化:

  • <include>: 将布局抽取出来,以实现复用
  • <merge>: 作为<include>标签的一种辅助扩展来使用的,它的主要作用是为了防止在引用布局文件时产生多余的布局嵌套
  • <ViewStub>:有些布局仅在特殊情况下出现,可以通过该标签实现在需要时加载布局

Android中动画的分类?

Android中动画分为两大类:视图动画和属性动画.其中视图动画又分为逐帧动画和补间动画.属性动画是在Android 3.0之后提供的.

属性动画和补间动画的有什么区别?

如果我们只需要对View进行移动,缩放,旋转和淡入淡出操作,那么使用补间动画足够.但如果我们的需求超出了这四种对View的操作,那么补间动画就无能为力了,简单来说就是补间动画功能有限,这具体表现在以下:

  • 无法作用于非View对象: 首先补间动画只能够作用在View上的,简单点说我们可以对任何一个继承自View的组件进行动画操作,但是如果我们想要对一个非View的对象进行动画操作,补间动画就没办法了,举个例子,我们自定义的View时,在这个View当中有一个Point对象用于管理坐标,在onDraw()方法中就是根据这个Point对象的坐标值来进行绘制的,此时我们如果我们可以对这个Point对象进行动画操作的话,那么整个自定义View的动画效果就有了.但是补间动画无法作用于该Point对象
  • 动画有限: 只能够实现移动,缩放,旋转和淡入淡出这四种动画操作.有时候我们希望可以对View的背景色进行动态地改变呢,就无法使用补间动画来实现了.
  • 只是显示效果的变化:这也是补间动画致命的缺陷,就是它只是改变了View的显示效果而已,而不会真正去改变View的属性.什么意思呢?比如说,屏幕的顶端有一个按钮,然后我们通过补间动画将它移动到了屏幕下端,此时点击这个按钮你会发现无法触发点击事件,而在原来位置点击却触发了点击事件.

在补间动画执行的过程中,调用其invalidate()方法会出现什么现象?为什么?

setX()setTranslationX()的区别?

setX()就是单纯的位置,包含了子View到父View的左边距(例如marginLeft),而setTranslationX()则是是View移动的距离

SurfaceView与View的区别?

  • View一般在onDraw方法里面绘图,而onDraw在UI主线程执行.onDraw默认只在View初始化的时候调用一遍,所以View不会自动刷新画面,一般需要调用invalidate()或者postInvalidate()来重新执行onDraw里面的代码实现刷新画面.UI主线程一般用来渲染组件,处理组件与用户之间的交互事件,比如说按钮的点击事件,文本框的输入事件.

  • SurfaceView是一个专门用于做频繁绘制的View子类,内部使用双缓冲机制,它的绘制操作是在子线程中执行,所以频繁绘制不会阻塞线程,使用它去做一些需要频繁绘制和长时间绘制效果会高很多,而如果这种操作放入到View中去做的话就不合适了:首先View的刷新UI操作都是需要在UI线程中,也就是我们的主线程中,如果去执行一些需要长时间绘制,就会造成UI阻塞造成无法响应其他时间.

请简单讲述为什么非UI线程不能更新View.

对于大多数图形系统而言,目前基本上都是采用单线程UI模型,这样能够有效的减少多线程更新UI模型造成的锁问题,事实上在早期发展中曾经有基于多线程的UI模型,但最终都因为过于复杂且性能问题最终被淘汰.因此Android非UI线程不能更新View的本质原因是因为其设计就采用单线程UI模型.

在哪些场景下需要使用SurfaceView?

根据SurfaceView特性,它一般用在游戏,视频,摄影等一些复杂UI且需要高效的图像的显示的场景,这类的图像处理都需要开单独的线程来处理.

View中setOnTouchListener钟的onTouch,onTouchEvent,onClick的执行顺序?

onTouch优于onTouchEvent,onTouchEvent优于onClick

自定义控件这中滑动冲突该如何解决?

ListView常用的优化策略

对于ListView的优化策略相对比较固定,一般从以下三个角度出发:

  1. convertView复用:如子view不改变宽高,重用View可以减少重新分配缓存造成的内存频繁分配/回收压力
  2. 使用ViewHolder:使用ViewHolder的原因是findViewById()方法耗时较大,在控件个数过多时会严重影响性能,通过使用ViewHolder可以减少控件的查找次数
  3. 提高getView()效率:在该方法中避免创建大量对象,避免耗时操作
  4. 控制异步任务创建频率:在滑动过程中控制好异步的创建,比如在快速滑动过程中,停止图片加载
  5. 开启硬件加速:在很多情况下,开启硬件加速提升巨大

ListView中的ViewHolder为什么要设计成静态内部类?

静态内部类和非静态内部类最大的区别在于非静态内部类会隐式持有外部类的引用.将ViewHolder设计成静态内部能够有效的避免内存泄露.

ListView跟RecyleView的区别?

Fragment系列

谈谈Fragment的用途以及为什么google要设计Fragment?

简述Fragment的生命周期

image-20181111212552021

需要注意和Activity相比,主要增加了以下方法:

  • onAttach(),onDetach()
  • onCreateView(),onDestroyView()

Fragment重叠问题遇到过么?为什么?

Fragment和父Activity通信方式有哪些?

Service系列

Service分类

Android服务包括系统服务和应用服务,系统服务是有Android系统提供,并跟随系统启动的服务.根据服务所实现的方式,系统服务又分为Java服务和Native服务,其中Java服务是由Java代码编写而成,由SystemServer进程提供,而本地服务是由C/C++实现的服务,由Init进程在系统启动时启动的服务.我们常说的服务是指应用服务,即有开发者继承Service而实现的特定服务.

对于应用服务而言,根据其运行方式和使用分类,可以分成两类:

  1. 运行方式可以分为前台服务和后台服务.所谓的前台服务是指那些经常会被用户关注的服务因,在内存过低时它不会成为被杀的对象.在Android中,前台服务需要提供一个状态栏通知,并会置于“正在进行的”(“Ongoing”)组之下.只有在服务被终止或从前台移除之后,该通知才能被清除.比如对于音乐播放器,通常在状态栏显示当前正在播放的音乐.

  2. 使用分类可以分为本地服务和远程服务.本地服务通常用于应用同一进程内执行耗时的任务,而远程服务通常用于多进程之间.

启动Service的两种方式以及区别是什么?

Service存在两种启动方式:startService和bindService.通过startService启动的Service,其生命周期和调用者不相关;通过bindService启动的Service其生命和调用者一致.

image-20180806163026754

谈谈Service的生命周期

先来看以startService方式启动Service时的生命周期.该种方式启动的Service会一直运行下去(不考虑系统杀死的情况),必须显式的调用Context.stopService或Service内部调用stopSelf来停止该Service.

  • onCreate:startService时,如果对应的Service未处于运行状态,则会执行onCreate进行Service初始化操作.
  • onStartCommand:startService时,如果Service已经处于运行状态,则会直接执行该方法;否则会先调用onCreate,然后再执行.该方法的返回值决定改Service被系统销毁之后的重建行为.
  • onDestroy:Service被销毁时将会调用该方法.

再来看以bindService进行绑定的Service的生命周期.

  • onCreate:bindService时如果Service未处于运行状态,同样会执行该方法进行Service创建和初始化操作.
  • onBind:onCreate执行成功后,会继续执行onBind方法,需要返回相应的IBinder对象给调用方.
  • onUnbind:调用方调用该方法来解绑Service对象,断开调用方和Service之间的绑定关系
  • onDestroy:onUnbind执行后,onDestroy方法会被调用

onStartCommand返回值解释

当Android系统内存吃紧时,可能会销毁当前正在运行的某些Service,将来在内存充足的时
候可以重建Service.其重建行为依赖于Service中onStartCommand方法的返回值:

  • START_CONTINUATION_MASK
  • START_STICKY_COMPATIBILITY:是对START_STICKY进行兼容的版本,不保证被杀后一定能重建
  • START_STICKY:Service被杀死后,保留Service为开始状态,在系统内存充足后会重建该Service,并调用onStartCommand方法,不过此时Intent为null
  • START_NOT_STICKY:Service被杀死后,在系统内存充足后也不会重建该Service
  • START_TASK_REMOVED_COMPLETE
  • START_FLAG_REDELIVERY:Service被杀死时会保存最后接受到的Intent,并在重建时调用onStartCommand,并将该Intent传入
  • START_FLAG_RETRY

IntentService的用途是什么?简述其工作原理.

IntentService是Service的子类,是一个异步的,会自动停止的服务类,有效解决了传统的Service中处理完耗时操作必须显式调用stopService()来停止并销毁Service实例.IntentService内部基于HandlerThread实现,HandlerThread是一个支持串行处理任务的线程.

Service和Activity通信的手段有哪些?

实现Service和Activity通信的两种常见方式是广播和Binder.

说一说你知道绑定Service时常用的flag.

  • Context.BIND_AUTO_CREATE: 请求绑定服务时,如果服务尚未创建,则先创建该服务.当系统内存不足需要先销毁组件来释放内存且该服务所在进程成为被销毁对象时,服务才被摧毁
  • BIND_DEBUG_UNBIND: 用于调试场景中判断绑定的服务是否正确,但容易引起内存泄漏,一般情况下不建议使用
  • Context.BIND_NOT_FOREGROUND: 系统将阻止该服务具有前台优先级,仅在后台运行

如何保证Service在后台不被kill?

  • 提交进程的优先级,降低进程被杀死的概率.

    方法一 :监控手机锁屏解锁事件,在屏幕锁屏时启动1个像素的 Activity,在用户解锁时将 Activity 销毁掉
    方法二:启动前台service
    方法三:提升service优先级
    在AndroidManifest.xml文件中对于intent-filter可以通过android:priority = "1000"这个属性设置最高优先级,1000是最高值,如果数字越小则优先级越低,同时适用于广播。

  • 在进程被杀死后,进行拉活
    方法一:注册高频率广播接收器,唤起进程。如网络变化,解锁屏幕,开机等
    方法二:双进程相互唤起,比较有效的方法是两个Service进行远程绑定.
    方法三:依靠系统唤起。
    方法四:onDestroy方法里重启service:service +broadcast 方式,就是当service走ondestory的时候,发送一个自定义的广播,当收到广播的时候,重新启动service

  • 根据终端厂家不同,接入相应的推送.如在小米手机接入小米推送,在华为手机接入华为推送

  • 如果是做系统开发这,那就直接申请加入白名单.

Broadcast系列

广播注册的几种方式?有什么区别?

  • 静态注册:在清单文件中注册,常见的有监听设备启动,静态注册不会随程序生命周期改变
  • 动态注册:在代码中注册,随着程序的结束,也就停止接受广播了

需要注意有些广播只能通过动态方式注册,比如时间变化事件,屏幕亮灭事件,电量变更事件,因为这些事件触发频率通常很高,如果允许后台监听,会导致进程频繁创建和销毁,从而影响系统整体性能.

本地广播和全局广播有什么区别?

本地广播在本应用范围内传播,不用担心隐私数据泄露,不用担心别的应用伪造广播.相比全局广播,本地广播更高效.

同一个广播分别使用静态注册和动态注册时,谁先收的到?

当广播为普通广播时,无视接收器的优先级:

  • 动态广播接收器优先于静态广播接收器
  • 同优先级的动态广播接受器,先注册的优先于后注册的
  • 同优先级的静态广播接受器,先扫描的优先于后扫描的

当广播为有序广播时,动态广播接收器和静态广播接受器会结合起来处理,排序之后最终确定广播接收器的顺序:

  • 优先级高的先接受
  • 同优先级的,动态广播优先于静态广播接收器
  • 同优先级的动态广播接收器,先注册的优先于后注册的
  • 同优先级的静态广播接收器,先扫描的优先于后扫描的

静态广播和动态广播最终由谁来处理?

静态广播接收的处理器由PackageManagerService负责.当手机启动或者新安装了应用的时候,PackageManagerService会扫描手机中所有已安装的APP应用,将AndroidManifest.xml中有关注册广播的信息解析出来,存储至一个全局静态变量当中.

动态广播接收的处理器由ActivityManagerService负责.当APP的服务或者进程起来之后,执行到注册广播接收的代码逻辑时进行加载,最后会存储在一个另外的全局静态变量中.

ContentProvider系列

ContentProvider数据共享过程简述?

当一个应用程序需要把自己的数据暴露给其他程序使用时,该就用程序就可通过提供ContentProvider来实现.其他应用程序就可通过ContentResolver来操作ContentProvider暴露的数据.需要注意, 一旦某个应用程序通过ContentProvider暴露了自己的数据操作接口,无论该应用程序是否启动,其他应用程序都可以通过该接口来操作该应用程序的内部数据,包括增加数据,删除数据,修改数据,查询数据等.

ContentProvider以某种Uri的形式对外提供数据,允许其他应用访问或修改数据.其他应用程序使用ContentResolver根据Uri去访问操作指定数据,使用步骤如下:

  1. 定义自己的ContentProvider,该类需要继承Android提供的ContentProvider基类
  2. 为自定义的ContentProvider类在AndroidManifest.xml进行配置<ContentProvider>标签,同时需要为它绑定一个Uri, 如 android:authorities=”com.myit.providers.MyProvider” /> ,此处authorities就相当于为该ContentProvider指定Uri. 其他应用程序就可以通过该Uri来访问MyProvider所暴露的数据了.
  3. 接下来,就是使用ContentResolver操作数据了.Context提供了getContentResolver()来获取ContentResolver对象,然后调用对应的insert(),delete(),update(),query()即可.

ContentProvider如何支持多线程操作?

除了ContentProvider的onCreate()运行在UI线程,其他操作都运行在子线程(Binder线程池)中.

多个进程同时调用一个ContentProvider,ContentProvider如何反应?

一个ContentProvider可以同时接受来自其他多个进程的请求操作,但具体的细节对开发者隐藏.需要知道的是ContentProvider所提供的query(),insert(),delete(),update()操作都运行在ContentProvider所在进行的Binder线程池中.

ContentProvider和SQL的联系与区别?或者说ContentProvider的设计原理?

ContentProvider存在的首要目的是隐藏数据的实现方式,对外提供统一的数据访问接口.其次,能够更好的对数据访问权限进行管理,可以为不同的URI提供不同的权限设定,只有通过授权的URI才能真正进行数据访问操作.然后,ContentProvider封装跨进程数据共享的逻辑,对开发者而言只需要关注如何URI,而其具体的创建,生命周期以及线程管理则交给系统,能够有效的减少开发难度.

ContextProvider启动时机?

当一个应用启动时,最终执行ActivityThread入口方法main().在main()中会创建ActivityThread的实例并创建主线程的消息队列,然后在会调用ActivityThread的attach(),在该方法中通过远程调用的方式调用ActivityManagerService的attachApplication()将ApplicationThread对象提供给ActivityManagerService.

我们知道ApplicationThread是一个Binder对象,它的Binder接口是IApplicationThread,主要用于ActivityThread和ActivityManagerService之间的通讯.在ActivityManagerService的attachApplication()中,会收集所有的ContentProvider的信息,这些ContentProvide的信息会在接下来远程调用应用的ApplicationThread的bindApplication()中作为参数传递过来,最终调用到handleBindApplication().

handleBindApplication()方法中,ActivityThread首先会创建Application对象并调用其方法attachBaseContext(),然后通过installContentProviders()创建ContentProvider对象并调用其onCreate(),接着将Provider的信息保存到AMS中,完成上述操作后会继续调用Application的onCreate(),即:Application#attachBaseContext() -> ContentProvider#onCreate() -> Application#onCreate()

Context系列

简述Android中Context的体系?

image-20181111230945060

  • Activity和Service以及Application的Context是不一样的,除了Activity继承自ContextThemeWraper.其他的继承自ContextWrapper.
  • 每个Activity和Service以及Application的Context都是一个新的ContextImpl对象
  • 尽管Application,Activity,Service都有自己的ContextImpl,并且每个ContextImpl都有自己的mResources成员,但是由于它们的mResources成员都来自于唯一的ResourcesManager实例,所以它们看似不同的mResources其实都指向的是同一块内存.

在一个应用中,Context的数量=Activity的个数 + Service的个数 + 至少1个Application

你经常使用Context的哪些方法?

  • bindService(),startService(),stopService()

  • startActivity()

  • getContentResolver()

  • sendBroadcast(),sendOrderedBroadcast(),sendStickyBroadcast()

  • registerReceiver(),unregisterReceiver()

  • getResources(),getAssets(),getPackageManager(),getString()

  • createPackageContext(),getApplicationContext(),getClassLoader(),getMainLooper(),checkPermission()

Context可以手动创建么?在哪些情况下需要手动创建?

通常状态下,我们不会有手动创建Context的需求,但是当我们需要在一个apk中加载运行另一个apk中代码或者资源时,我们会调用createPackageContext().当然在一切插件化的过程找那个,我们也会主动创建Context的实例,以便对一些地方进行Hook.

适配相关

dp,dip,dpi,px,sp含义及换算公式

屏幕适配

RTL布局适配

mipmap文件夹和drawable文件加的区别

其他

Android为什么引入Parcelable?

Java原生提供的Serializable序列化机制,可能会触发频繁的IO操作,效率比较低,适合将对象存储到磁盘上的情况,但不适合进程间数据传递.

Parcelable是Android提供一套序列化机制,它将序列化后的字节流写入到一个共享内存中,其他对象可以从这块共享内存中读出字节流,并反序列化成对象,因此效率比较高,适合在对象间或者进程间传递信息。

数据存储系列

简单介绍你所知的数据存储方式

  • 文件存储
  • 数据库存储
  • 网络存储
  • SharedPreferences
  • 使用ContentProvider

使用SharedPreferences,是用commit()还是apply()提交数据修改?

commit()在提交数据时,其修改会同步写入到磁盘中,并返回一个boolean类型的值.而apply()则只是提交了一个异步写入任务后就返回,该方法不会返回执行结果.

当不需要关注修改数据的结果时,优先考虑使用apply()而非commit(),这样在I/O性能较差的设备上,也可以较好的体验.

需要注意,要尽可能的减少apply()调用,原因是因为在每次apply()时,会新增写入任务到QueuedWork(QueuedWork是用来保存和执行SharedPreferences异步写入磁盘任务的串行工作队列).如果该工作队列中任务太多,可能会阻塞Activity中onPause()onStop(),进而会阻塞UI线程的操作,如ActivityThread中以下两个方法所示:

    private void handlePauseActivity(IBinder token, boolean finished,
            boolean userLeaving, int configChanges, boolean dontReport, int seq) {
       	......
            
        if (r != null) {
         	......
            // 等待QueuedWork中所有的写入任务执行完
            if (r.isPreHoneycomb()) {
                QueuedWork.waitToFinish();
            }
			......
        }
    }

    private void handleStopActivity(IBinder token, boolean show, int configChanges, int seq) {
        ......

		// 等待QueuedWork中所有的写入任务执行完
        if (!r.isPreHoneycomb()) {
            QueuedWork.waitToFinish();
        }
		......
    }

如何发布数据库文件到apk中?

将原数据库文件放置项目的res/raw中,在应用第一次启动的时候,将该数据文件拷贝到/data/packagname/databases/即可.

SQLite支持事务么?如何有效的提供操作数据库的性能?

虽然SQLite是一种轻量级的数据库,但它同样支持事务操作.当有大量数据操作时,可以考虑批操作.除此之外,要尽可能减少直接操作数据库次数,以减少不必要的I/O.

你对SQLite有优化经验么?如果让你来优化,你会从哪些角度进行?

网络相关

对WebView熟么?简单讲讲你在使用WebView中遇到过哪些坑?

你知道哪些WebView中的漏洞?

WebView中Android原生代码与JS代码交互

既然是交互,必然涉及到两个方向:原生代码调动JS,以及JS调用原生代码,其中WebView是两者交互的媒介.

对于原生代码调用JS代码,目前Android为我们提供了以下两种方法:

  • WebView#loadUrl(): 效率低,无法直接获取返回值,但兼容性高
  • WebView#evaluateJavascript(): 效率高,支持获取JS返回结果,但仅支持Android 4.4之上

在具体使用时,通常我们需要根据系统版本来使用,Android 4.4之前使用loadUrl(),Android 4.4及之前使用evaluateJavascript():

final int version = Build.VERSION.SDK_INT;
// doJsWork() 为需要执行的js方法
if (version < 18) {
    mWebView.loadUrl("javascript:doJsWork()");
} else {
    mWebView.evaluateJavascript("javascript:doJsWork()", new ValueCallback<String>() {
        @Override
        public void onReceiveValue(String value) {
            // 省略js执行结果
        }
    });
}

对于JS调用原生代码,主要由两种方式:

  • 基于Android提供对象映射方式,使用addJavascriptInterface()映射本地对象和JS对象,然后使用@JavascriptInterface标注原生需要被JS调用的方法
  • 基与拦截思想:在shouldOverrideUrlLoading()拦截请求url,然后根据url确定具体要调用的本地方法;拦截WebView 的onJsAlert(),onJsConfirm(),onJsPrompt()中的消息然后根据消息确定具体要调用的本地方法.这两者都需要实现自定义好方法调用协议.在实际开发中,由于onJsPrompt()更为灵活,且对Android常见较少用,因此通常我们选择利用它来拦截.除了这几个方法外,我们还可以使用onConsoleMessage(),该方法可以获得JS控制台的一些信息,进而可以做一些单向的事情,比如根据网页传过来的高度信息,动态调整WebView的大小等.

对网络请求有过优化方案么?有哪些思路?

移动端进行网络优化时一般需要从以下几个角度进行考量:

  • 连接复用

  • 请求合并

  • 减少传输数据大小

  • 更加网络情况决定内容显示策略

    如何防止重复发送网络请求?

如何解决域名被运营商拦截问题?

  • 客户端采用自己的DNS服务,比如使用HttpDNS
  • 采用IP直连

网页被运行商篡改问题?

简单有效的方案是升级到Https协议,这样能够有效的避免网页被运营商被篡改.

Android中如何实现长连接?

所谓的长连接是客户端和服务端建立连接之后,不主动断开,以便双方互相发送数据.为了保持长连接需要实现心跳包机制,心跳包主要是为了解决NAT超时问题,客户端每个一段时间就主动向服务端发送一个数据,探测连接是否断开.服务端接受到客户端的心跳包之后会更新客户端在线状态,如果超过某个时间(根据实际情况动态调整,但存在一个最大值)仍然没有收到心跳包,可以认为客户端已经掉线,继而可以关掉该连接.此外,如果服务器通过TCP连接主动给客户端发消息出现写超时,可以直接认为对方掉线.

协议选择json,xml还是protobuf?

XML是一种扩展标记语言 (Extensible Markup Language, XML) ,是一种结构性的标记语言,可以用来标记数据,定义数据类型,是一种允许用户对自己的标记语言进行定义的源语言. 而JSON只是一种轻量级的数据交换格式.

相比于JSON,XML具有更高的扩展性(毕竟XML是一种语言,而JSON知识一种数据协议而已),JSON能做的事情,XML都能做.但对于传输相同语义的数据时,JSON所占的带宽小于XML,传输速度更快.另外由于JSON数据设计简单,通常其解析速度更快.

Protobuf是一种序列化协议,能够对结构化数据进行序列化.被序列化的数据已二进制的格式进行传输.相比于JSON/XML,Protobuf生成序列化数据占用空间更小且更高效,除此之外,由于序列化的数据已二进制的方式进行传输,因此具有很高保密性,比如当你看到下述二进制字符串时,能立刻理解么?

1001111011000001110111111001011001000001010011101110000001111101101101100110101100110111001101011100101000101010011101010100100011100110000111111

当前,对于移动端而言,多数采用的是JSON作为网络数据传输协议,如果追求更高的安全性和性能,那么可以采用Protobuf.

跨进程通信

Linux中常见的进程通信方式有哪些呢?Android呢?

在传统的Linux中,跨进程方式有以下方式

  • 管道
  • 信号机制
  • 共享内存
  • 消息队列
  • 信号量
  • Socket,UDS

AIDL的实现原理?

AIDL(Android Interface Definition Language)即我们所说的Android接口定义语言.我们知道Android中提供了Binder作为跨进程通信的机制,但直接基于Binder相关类进行开发的前提是需要开发者具有相关的领域知识,这对开发者并不友好.为了简化开发难度,Android定义了一种简单描述语言,开发者只需要根据规则来描述自己想做的事即可,这种语言就是我们说的AIDL.使用AIDL描述的信息,将在编译阶段自动被翻译为相关Binder类.

如何实现跨进程回调?

在使用Binder实现跨进程回调时,需要借助RemoteCallbackList类.

Android应用如何开进程?最多可以开多少个进程?

通过配置android:process即可实现多进程.基于Linux内核实现的Android系统并没有限制一个应用最多可以开多少个进程,这些参数都是可以配置的,可以通过adb shell ulimit -a查看:

time(cpu-seconds)    unlimited
file(blocks)         unlimited
coredump(blocks)     0
data(KiB)            unlimited
stack(KiB)           8192
lockedmem(KiB)       unlimited
nofiles(descriptors) 1024
processes            3619
sigpending           3619
msgqueue(bytes)      819200
maxnice              40
maxrtprio            0
resident-set(KiB)    unlimited
address-space(KiB)   unlimited

进程保活技术

随着厂商对进程管理策略越来越严格,基本上可认为之前的保活方案成功率都不高.事实上,多数的APP不需要常驻,提高APP内容质量和性能才是应该发展的方向.

  • 利用 Activity 提升权限,屏幕锁屏时创建一个像素透明的Activity,使得系统误认为当前应用比较重要而减少被杀的可能性
  • 使用前台Service,对于像滴滴打车这种产品,在通知栏显示车辆信息就是如此
  • 监控系统广播,利用系统广播拉活,该方案对于8.0及以后机器可行性很小,再加上各种广播管控,可作为辅助方案
  • 利用第三方广播,有些应用比如微信基本上在各大手机都设置了白名单,如果你可以监控他们发出的广播就可以实现拉活了,但是可行性不高.因为目前稍微有点安全意识的都是采用应用内广播的.
  • 利用Service进行拉活,在其onStartCommand()返回Service.START_STICKY.但是如果该Service被频繁杀死,后续系统将不会拉起该Service,除此之外该Service所在进程很可能被禁止导致根本起不来
  • 利用Native进程进行拉活,利用fork机制在Native层创建一个子进程.主线程启动时创建文件锁并持有,当Native层的子进程检测到可以获得该文件锁时,意味着主进程已经挂了,此时就可以拉起该应用了.Android 5.0之后该方案基本作废,按组杀进程时,该应用对应的所有进程都会被杀死.
  • 利用JobScheduler机制拉活,在原生Android系统中还是比较靠谱的,但是由于国内基本都对其进行了管控,因此也不定靠谱.
  • 利用Android账号机制进行拉活.Android N后该方案失效.

常见问题分析

ANR问题

ANR类型?

要排查ANR首先要明确ANR发生的原因,其本质是在主线程进行耗时操作,一般有三种类型:

  • KeyDispatchTimeout:主要是按键或触摸事件在特定时间内(5秒)无响应
  • BoadcastTimeout:BroadcastReceiver在特定时间内(前台广播10秒,后台60秒)无法处理完成
  • ServiceTimeout:Service在特定的时间内(前台Service 20秒,后台Service200秒)无法处理完成

ANR产生的原因?

针对开发场景,ANR一般产生的原因一般有以下几种:

  1. 主线程中进行网络访问
  2. 主线程大量的数据读写
  3. 主线程中进行数据库操作,如打开数据操作
  4. 系统资源吃紧,比如CPU,导致主线程无法得到时间片而无法执行
  5. 硬件操作(比如camera)
  6. 调用thread的join()方法、sleep()方法、wait()方法或者等待线程锁的时候
  7. service binder的数量达到上限
  8. system server中发生WatchDog ANR
  9. service忙导致超时无响应
  10. 其他线程持有锁,导致主线程等待超时
  11. 其它线程终止或崩溃导致主线程一直等待

如何避免ANR?

要解决ANR问题,需要从两方面下手:避免主线程做耗时操作及优化APP性能,减少资源占用.凡是涉及IO操作,如网络请求,文件读写,数据库操作的地方都要尽力避免发生在主线程.优化APP性能,能够从全局的角度减少对系统的占用,使得系统良好的工作.

如何排查ANR?

ANR发生时都会在log中输出错误信息,从log中可以获得ANR的类型,CPU的使用情况,CPU使用率情况.

对于开发阶段产生的ANR,首先可以通过跟踪日志输出及审读代码的方式进行排查,有条件的可以使用APM追踪应用运行状态.另外,系统会在data/anr目录下生成trace.txt来保存anr日志,除了以上两种方式外,还需要关注系统负载情况,有些ANR很可能是在系统资源极其吃紧的情况下造成的,比如CPU饥饿导致的ANR.

内存泄露与内存溢出

内存泄露和内存溢出的区别?

前者是指已经申请的内存区域无法被正常释放,后者是在申请内存时,由于内存不足导致内存申请失败的情况.这两者非对立关系.严重的内存泄露汪汪会导致内存溢出的情况.

内存泄漏产生的原因是什么?

内存泄漏(Memory Leak)是指程序在申请内存后,无法释放已申请的内存空间,通俗的说就是本该被会受到对象无法被判定为垃圾,通常发生在长生命周期对象持有对短周期对象的引用,因而导致短生命周期周期对象不能被及时回收.

在Android中通常发生在以下几种情况:

  • 单利模式持有Activity引用导致Activity无法被正常释放
  • 静态变量导致的内存泄露,尤其是当该静态变量是一个集合时体现最为严重
  • 资源未及时关闭或注销导致的内存泄露,比如Cursor,File使用后未及时关闭,Bitmap使用后未调用recycle(),动画未及时停止
  • 以匿名内部类存在的异步任务导致的内存泄露.比如在Activity中直接以匿名内部类的形式开启耗时任务
  • 以匿名内部类形式存在的Handler导致的内存泄露,这种在Android开发中最为常见.通常时采用WeakReference和静态内部Handler的形式解决,并在合适的实际主动清空消息队列.

哪些情况下容易造成内存溢出?

严重的内存泄露往往导致内存溢出,此外创建"大对象"时也容易导致内存溢出,如Bitmap加载时.

如何追踪某个对象的回收情况?

在Java中引用被分为四种类型,其中WeakReference引用的对象在GC时会被回收.同在Java提供ReferenceQueue用来存储对象被回收时的引用.如果ReferenceQueue中存在对象,意味着引用指向堆中的对象已经被回收了.

介于这种思想,当我们需要追踪某个对象是否被回收时,可以通过WeakReference包裹该对象,并为WeakReference关联ReferenceQueue.一旦检测到ReferenceQueue存在元素,那么说明该对象已经被回收了.比如:

ReferenceQueue< Person> rq=new ReferenceQueue<Person>();
Person person=new Person();
SoftReference sr=new SoftReference(person,rq);

.......
System.gc();

SoftReference ref=null;
while((ref=(Person)rq.poll())!=null){
    //意味着person所指向堆中的引用已经被回收了
}
    

Android方法数不能超过65535的原因?

Dalvik虚拟机并不直接执行Java源代码编译后生成的字节码文件,而是执行dex文件.在生成apk时,所有的的字节码文件会通过dx工具被合并到一个dex文件中.在早期Dalvik的设计过程中,调用方法的invokde-kind指令中,用于表示方法索引的method reference index采用16位来表示,即最多支持65535个方法.因此,在生成dex文件的过程,如果方法数超过65535就会报错.可以说这是个bug,类似的错误还存在于field和class的index中,但一般来说由于method数据会远多于field和class数目,因此大多数情况下我们会首先遇到method产生的65535问题.

如果果一个项目中有10W个方法,需要打几个dex?

MultiDex是Google官方用来解决单个Dex中方法数不能超过65535限制的方案.当启用MultiDex后,如果项目超过65535个方法,编译后的项目会包含多个dex文件. 比如一个包含10w个方法的app打包后应该有两个dex文件:第一个dex中方法数达到上限,另一个为100000-65535=34465.