集众家之力,打造我的第一个 “App”

141 阅读2分钟
原文链接: blog.csdn.net
版权声明:本文为博主原创文章,未经博主允许不得转载。 https://blog.csdn.net/syb001chen/article/details/84875839

项目地址:紫玉乐 【听起来像那么回事?是吧?】

不知不觉中,毕业已经两年多了,这期间一直在做程序猿,工作中酸甜苦辣都已经历过,都说没经历过这些的不能叫做生活,不敢说人生,搞得太凸起,哈哈哈。。。   之前一直都在加班加班加班ing,没有一点空闲的时间,当然你会说,时间就像海绵挤出来的水,是可以挤出来的。好像这句话是谁给说的,忘了!!!现在换了家公司节奏还算正常,可以抽出来时间好好研磨一下新的知识,以及做一些记录,整理一下凌乱的思维。。。

好了不多说了,开启正题,直接上正餐:

 

该项目主要涉及的技术:

  1. 网络框架使用目前主流 : [Retrofit2 + OkHttp + RxJava2]
  2. 项目基本架构为 MVP模式以及MVVM
  3. Android Jetpack组件(LiveData、ViewModel、DataBindin等)
  4. 图片加载库目前使用的是glide。后期会扩展封装以支持随时切换
  5. 动态请求库则是使用的[RxPermissions]
  6. 目前项目使用的是语言是kotlin+Java,毕竟kotlin是Google的亲儿子嘛
  7. 列表展示则是采用了BRVAH库、电商类型的列表则是采用了阿里的vlayout库【不过在试用过程中碰到不少坑】
  8. 后面研究了组件化方案DDComponentForAndroid,觉得采用GradlePlugin来控制各个组件之间的联系,不失为一个好的方案,所以在@luojilab大神的原有基础尝试一下,结果还不错

目前就完成的部分稍微介绍一下哈:

  1.  网络库的封装
  2. 图片加载库的封装
  3. 项目中依赖的插件库,全部归类统一依赖
  4. 引入阿里ARouter路由协议库
  5. 换肤功能接入SkinLoader
  6. 组件化GradlePlugin插件

后期需要完善部分:

  1. 视频播放模块[暂时粗糙完成,采用的是jiaozivideoplayer库]  

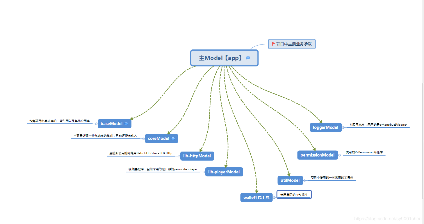
项目结构: 

结构图 

 

上面内容仅供个人学习记录而已,如果侵权,请联系本人进行删除,有什么好的建议 还请指出,谢谢!