版权声明:本套技术专栏是作者(秦凯新)平时工作的总结和升华,通过从真实商业环境抽取案例进行总结和分享,并给出商业应用的调优建议和集群环境容量规划等内容,请持续关注本套博客。QQ邮箱地址:1120746959@qq.com,如有任何学术交流,可随时联系。
1 Python环境安装



- shift + Enter :换行
- ctrl + Enter :执行

2 Python IDE 环境安装



3 数据预处理
-
头几行展示
import numpy as np import pandas as pd import matplotlib.pyplot as plt %matplotlib inline from sklearn.ensemble import RandomForestClassifier from sklearn.cross_validation import KFold # import data filename= "C:\\ML\\MLData\\data.csv" raw = pd.read_csv(filename) print (raw.shape) raw.head()

-
尾几行展示

-
去除空值


-
matplot列属性绘制分布
#plt.subplot(211) first is raw second Column # 透明程度 (颜色深度和密度) alpha = 0.02 # 指定图大概占用的区域 plt.figure(figsize=(10,10)) # loc_x and loc_y(一行两列第一个位置) plt.subplot(121) # scatter 散点图 plt.scatter(kobe.loc_x, kobe.loc_y, color='R', alpha=alpha) plt.title('loc_x and loc_y') # lat and lon(一行两列第二个位置) plt.subplot(122) plt.scatter(kobe.lon, kobe.lat, color='B', alpha=alpha) plt.title('lat and lon')

-
角度和极坐标预处理
raw['dist'] = np.sqrt(raw['loc_x']**2 + raw['loc_y']**2) loc_x_zero = raw['loc_x'] == 0 #print (loc_x_zero) raw['angle'] = np.array([0]*len(raw)) raw['angle'][~loc_x_zero] = np.arctan(raw['loc_y'][~loc_x_zero] / raw['loc_x'][~loc_x_zero]) raw['angle'][loc_x_zero] = np.pi / 2 -
时间处理
raw['remaining_time'] = raw['minutes_remaining'] * 60 + raw['seconds_remaining'] -
属性唯一值及分组统计打印出来
投篮方式 print(kobe.action_type.unique()) print(kobe.combined_shot_type.unique()) print(kobe.shot_type.unique()) 分组统计 print(kobe.shot_type.value_counts())

-
按列进行特殊符号处理
kobe['season'].unique() array(['2000-01', '2001-02', '2002-03', '2003-04', '2004-05', '2005-06', '2006-07', '2007-08', '2008-09', '2009-10', '2010-11', '2011-12', '2012-13', '2013-14', '2014-15', '2015-16', '1996-97', '1997-98', '1998-99', '1999-00'], dtype=object) raw['season'] = raw['season'].apply(lambda x: int(x.split('-')[1]) ) raw['season'].unique() array([ 1, 2, 3, 4, 5, 6, 7, 8, 9, 10, 11, 12, 13, 14, 15, 16, 97, 98, 99, 0], dtype=int64) -
pd的DataFrame使用技巧(matchup两队对决,opponent对手是谁)
pd.DataFrame({'matchup':kobe.matchup, 'opponent':kobe.opponent})

版权声明:本套技术专栏是作者(秦凯新)平时工作的总结和升华,通过从真实商业环境抽取案例进行总结和分享,并给出商业应用的调优建议和集群环境容量规划等内容,请持续关注本套博客。QQ邮箱地址:1120746959@qq.com,如有任何学术交流,可随时联系。
-
属性相关性展示是否是线性关系(位置和投篮位置)
plt.figure(figsize=(5,5)) plt.scatter(raw.dist, raw.shot_distance, color='blue') plt.title('dist and shot_distance')

-
pd的groupby对kebe的投射位置进行分组
gs = kobe.groupby('shot_zone_area') print (kobe['shot_zone_area'].value_counts()) print (len(gs)) Center(C) 11289 Right Side Center(RC) 3981 Right Side(R) 3859 Left Side Center(LC) 3364 Left Side(L) 3132 Back Court(BC) 72 Name: shot_zone_area, dtype: int64 6 -
区域划分拉链展示
import matplotlib.cm as cm plt.figure(figsize=(20,10)) def scatter_plot_by_category(feat): alpha = 0.1 gs = kobe.groupby(feat) cs = cm.rainbow(np.linspace(0, 1, len(gs))) for g, c in zip(gs, cs): plt.scatter(g[1].loc_x, g[1].loc_y, color=c, alpha=alpha) # shot_zone_area plt.subplot(131) scatter_plot_by_category('shot_zone_area') plt.title('shot_zone_area') # shot_zone_basic plt.subplot(132) scatter_plot_by_category('shot_zone_basic') plt.title('shot_zone_basic') # shot_zone_range plt.subplot(133) scatter_plot_by_category('shot_zone_range') plt.title('shot_zone_range')

-
去除某一列
drops = ['shot_id', 'team_id', 'team_name', 'shot_zone_area', 'shot_zone_range', 'shot_zone_basic', \ 'matchup', 'lon', 'lat', 'seconds_remaining', 'minutes_remaining', \ 'shot_distance', 'loc_x', 'loc_y', 'game_event_id', 'game_id', 'game_date'] for drop in drops: raw = raw.drop(drop, 1) -
独热编码(one-hot编码)(一列变多列(0000000)prefix指定添加列前缀)
print (raw['combined_shot_type'].value_counts()) pd.get_dummies(raw['combined_shot_type'], prefix='combined_shot_type')[0:2] Jump Shot 23485 Layup 5448 Dunk 1286 Tip Shot 184 Hook Shot 153 Bank Shot 141 Name: combined_shot_type, dtype: int64

-
独热编码之后,拼接成1列后,删除对应列。
categorical_vars = ['action_type', 'combined_shot_type', 'shot_type', 'opponent', 'period', 'season'] for var in categorical_vars: raw = pd.concat([raw, pd.get_dummies(raw[var], prefix=var)], 1) raw = raw.drop(var, 1)
版权声明:本套技术专栏是作者(秦凯新)平时工作的总结和升华,通过从真实商业环境抽取案例进行总结和分享,并给出商业应用的调优建议和集群环境容量规划等内容,请持续关注本套博客。QQ邮箱地址:1120746959@qq.com,如有任何学术交流,可随时联系。
4 模型建立
-
1 测试集和训练集准备
train_kobe = raw[pd.notnull(raw['shot_made_flag'])] train_kobe = train_kobe.drop('shot_made_flag', 1) train_label = train_kobe['shot_made_flag'] test_kobe = raw[pd.isnull(raw['shot_made_flag'])] test_kobe = test_kobe.drop('shot_made_flag', 1) -
2 随机森林分类
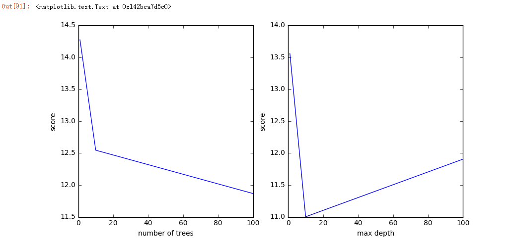
from sklearn.ensemble import RandomForestRegressor from sklearn.metrics import confusion_matrix,log_loss import time # find the best n_estimators for RandomForestClassifier print('Finding best n_estimators for RandomForestClassifier...') min_score = 100000 best_n = 0 scores_n = [] range_n = np.logspace(0,2,num=3).astype(int) for n in range_n: print("the number of trees : {0}".format(n)) t1 = time.time() rfc_score = 0. rfc = RandomForestClassifier(n_estimators=n) for train_k, test_k in KFold(len(train_kobe), n_folds=10, shuffle=True): rfc.fit(train_kobe.iloc[train_k], train_label.iloc[train_k]) #rfc_score += rfc.score(train.iloc[test_k], train_y.iloc[test_k])/10 pred = rfc.predict(train_kobe.iloc[test_k]) rfc_score += log_loss(train_label.iloc[test_k], pred) / 10 scores_n.append(rfc_score) if rfc_score < min_score: min_score = rfc_score best_n = n t2 = time.time() print('Done processing {0} trees ({1:.3f}sec)'.format(n, t2-t1)) print(best_n, min_score) # find best max_depth for RandomForestClassifier print('Finding best max_depth for RandomForestClassifier...') min_score = 100000 best_m = 0 scores_m = [] range_m = np.logspace(0,2,num=3).astype(int) for m in range_m: print("the max depth : {0}".format(m)) t1 = time.time() rfc_score = 0. rfc = RandomForestClassifier(max_depth=m, n_estimators=best_n) for train_k, test_k in KFold(len(train_kobe), n_folds=10, shuffle=True): rfc.fit(train_kobe.iloc[train_k], train_label.iloc[train_k]) #rfc_score += rfc.score(train.iloc[test_k], train_y.iloc[test_k])/10 pred = rfc.predict(train_kobe.iloc[test_k]) rfc_score += log_loss(train_label.iloc[test_k], pred) / 10 scores_m.append(rfc_score) if rfc_score < min_score: min_score = rfc_score best_m = m t2 = time.time() print('Done processing {0} trees ({1:.3f}sec)'.format(m, t2-t1)) print(best_m, min_score)

plt.figure(figsize=(10,5))
plt.subplot(121)
plt.plot(range_n, scores_n)
plt.ylabel('score')
plt.xlabel('number of trees')
plt.subplot(122)
plt.plot(range_m, scores_m)
plt.ylabel('score')
plt.xlabel('max depth')

model = RandomForestClassifier(n_estimators=best_n, max_depth=best_m)
model.fit(train_kobe, train_label)
# 474241623
5 总结
综上所述, numpy与pandas与matplotlit与sklearn四剑客组成了强大的数据分析预处理支持。
秦凯新 于深圳 201812081439