| 《Dubbo 实现原理与源码解析 —— 精品合集》 | 《Netty 实现原理与源码解析 —— 精品合集》 |
| 《Spring 实现原理与源码解析 —— 精品合集》 | 《MyBatis 实现原理与源码解析 —— 精品合集》 |
| 《Spring MVC 实现原理与源码解析 —— 精品合集》 | 《数据库实体设计合集》 |
摘要: 原创出处 www.iocoder.cn/Elastic-Job… 「芋道源码」欢迎转载,保留摘要,谢谢!
本文基于 Elastic-Job V2.1.5 版本分享

🙂🙂🙂关注微信公众号:【芋道源码】有福利:
- RocketMQ / MyCAT / Sharding-JDBC 所有源码分析文章列表
- RocketMQ / MyCAT / Sharding-JDBC 中文注释源码 GitHub 地址
- 您对于源码的疑问每条留言都将得到认真回复。甚至不知道如何读源码也可以请教噢。
- 新的源码解析文章实时收到通知。每周更新一篇左右。
- 认真的源码交流微信群。
1. 概述
本文主要分享 Elastic-Job-Lite 作业事件追踪。
另外,Elastic-Job-Cloud 作业事件追踪 和 Elastic-Job-Lite 基本类似,不单独开一篇文章,记录在该文章里。如果你对 Elastic-Job-Cloud 暂时不感兴趣,可以跳过相应部分。
Elastic-Job 提供了事件追踪功能,可通过事件订阅的方式处理调度过程的重要事件,用于查询、统计和监控。Elastic-Job 目前订阅两种事件,基于关系型数据库记录事件。
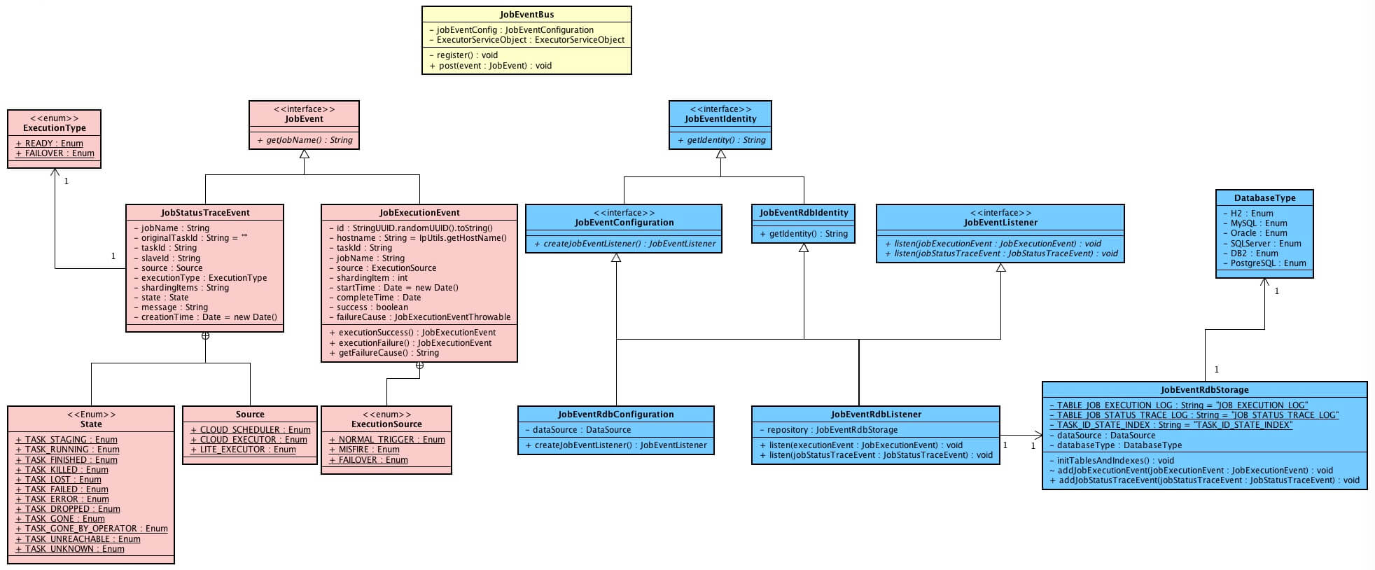
涉及到主要类的类图如下( 打开大图 ):

- 以上类在
com.dangdang.ddframe.job.event包,不仅为 Elastic-Job-Lite,而且为 Elastic-Job-Cloud 实现了事件追踪功能。 - 作业事件:粉色的类。
- 作业事件总线:黄色的类。
- 作业事件监听器:蓝色的类。
你行好事会因为得到赞赏而愉悦
同理,开源项目贡献者会因为 Star 而更加有动力
为 Elastic-Job 点赞!传送门
2. 作业事件总线
JobEventBus,作业事件总线,提供了注册监听器、发布事件两个方法。
创建 JobEventBus 代码如下:
public final class JobEventBus {
/**
* 作业事件配置
*/
private final JobEventConfiguration jobEventConfig;
/**
* 线程池执行服务对象
*/
private final ExecutorServiceObject executorServiceObject;
/**
* 事件总线
*/
private final EventBus eventBus;
/**
* 是否注册作业监听器
*/
private boolean isRegistered;
public JobEventBus() {
jobEventConfig = null;
executorServiceObject = null;
eventBus = null;
}
public JobEventBus(final JobEventConfiguration jobEventConfig) {
this.jobEventConfig = jobEventConfig;
executorServiceObject = new ExecutorServiceObject("job-event", Runtime.getRuntime().availableProcessors() * 2);
// 创建 异步事件总线
eventBus = new AsyncEventBus(executorServiceObject.createExecutorService());
// 注册 事件监听器
register();
}
}
- JobEventBus 基于 Google Guava EventBus,在《Sharding-JDBC 源码分析 —— SQL 执行》「4.1 EventBus」有详细分享。这里要注意的是 AsyncEventBus( 异步事件总线 ),注册在其上面的监听器是异步监听执行,事件发布无需阻塞等待监听器执行完逻辑,所以对性能不存在影响。
-
使用 JobEventConfiguration( 作业事件配置 ) 创建事件监听器,调用
#register()方法进行注册监听。private void register() { try { eventBus.register(jobEventConfig.createJobEventListener()); isRegistered = true; } catch (final JobEventListenerConfigurationException ex) { log.error("Elastic job: create JobEventListener failure, error is: ", ex); } }- 该方法是私有(
private)方法,只能使用 JobEventConfiguration 创建事件监听器注册。当不传递该配置时,意味着不开启事件追踪功能。
- 该方法是私有(
发布作业事件
发布作业事件( JobEvent ) 代码如下:
// JobEventBus.java
public void post(final JobEvent event) {
if (isRegistered && !executorServiceObject.isShutdown()) {
eventBus.post(event);
}
}
在 Elaistc-Job-Lite 里,LiteJobFacade 对 JobEventBus#post(...) 进行封装,提供给作业执行器( AbstractElasticJobExecutor )调用( Elastic-Job-Cloud 实际也进行了封装 ):
// LiteJobFacade.java
@Override
public void postJobExecutionEvent(final JobExecutionEvent jobExecutionEvent) {
jobEventBus.post(jobExecutionEvent);
}
@Override
public void postJobStatusTraceEvent(final String taskId, final State state, final String message) {
TaskContext taskContext = TaskContext.from(taskId);
jobEventBus.post(new JobStatusTraceEvent(taskContext.getMetaInfo().getJobName(), taskContext.getId(),
taskContext.getSlaveId(), Source.LITE_EXECUTOR, taskContext.getType(), taskContext.getMetaInfo().getShardingItems().toString(), state, message));
if (!Strings.isNullOrEmpty(message)) {
log.trace(message);
}
}
- TaskContext 通过
#from(...)方法,对作业任务ID(taskId) 解析,获取任务上下文。TaskContext 代码注释很完整,点击链接直接查看。
3. 作业事件
目前有两种作业事件( JobEvent ):
- JobStatusTraceEvent,作业状态追踪事件。
- JobExecutionEvent,作业执行追踪事件。
本小节分享两方面:
- 作业事件发布时机。
- Elastic-Job 基于关系型数据库记录事件的表结构。
3.1 作业状态追踪事件
JobStatusTraceEvent,作业状态追踪事件。
代码如下:
public final class JobStatusTraceEvent implements JobEvent {
/**
* 主键
*/
private String id = UUID.randomUUID().toString();
/**
* 作业名称
*/
private final String jobName;
/**
* 原作业任务ID
*/
@Setter
private String originalTaskId = "";
/**
* 作业任务ID
* 来自 {@link com.dangdang.ddframe.job.executor.ShardingContexts#taskId}
*/
private final String taskId;
/**
* 执行作业服务器的名字
* Elastic-Job-Lite,作业节点的 IP 地址
* Elastic-Job-Cloud,Mesos 执行机主键
*/
private final String slaveId;
/**
* 任务来源
*/
private final Source source;
/**
* 任务执行类型
*/
private final ExecutionType executionType;
/**
* 作业分片项
* 多个分片项以逗号分隔
*/
private final String shardingItems;
/**
* 任务执行状态
*/
private final State state;
/**
* 相关信息
*/
private final String message;
/**
* 记录创建时间
*/
private Date creationTime = new Date();
}
-
ExecutionType,执行类型。
public enum ExecutionType { /** * 准备执行的任务. */ READY, /** * 失效转移的任务. */ FAILOVER } -
Source,任务来源。
public enum Source { /** * Elastic-Job-Cloud 调度器 */ CLOUD_SCHEDULER, /** * Elastic-Job-Cloud 执行器 */ CLOUD_EXECUTOR, /** * Elastic-Job-Lite 执行器 */ LITE_EXECUTOR } -
State,任务执行状态。
public enum State { /** * 开始中 */ TASK_STAGING, /** * 运行中 */ TASK_RUNNING, /** * 完成(正常) */ TASK_FINISHED, /** * 完成(异常) */ TASK_ERROR, TASK_KILLED, TASK_LOST, TASK_FAILED, TASK_DROPPED, TASK_GONE, TASK_GONE_BY_OPERATOR, TASK_UNREACHABLE, TASK_UNKNOWN }- Elastic-Job-Lite 使用 TASK_STAGING、TASK_RUNNING、TASK_FINISHED、TASK_ERROR 四种执行状态。
- Elastic-Job-Cloud 使用所有执行状态。
关系数据库表 JOB_STATUS_TRACE_LOG 结构如下:
CREATE TABLE `JOB_STATUS_TRACE_LOG` (
`id` varchar(40) COLLATE utf8_bin NOT NULL,
`job_name` varchar(100) COLLATE utf8_bin NOT NULL,
`original_task_id` varchar(255) COLLATE utf8_bin NOT NULL,
`task_id` varchar(255) COLLATE utf8_bin NOT NULL,
`slave_id` varchar(50) COLLATE utf8_bin NOT NULL,
`source` varchar(50) COLLATE utf8_bin NOT NULL,
`execution_type` varchar(20) COLLATE utf8_bin NOT NULL,
`sharding_item` varchar(100) COLLATE utf8_bin NOT NULL,
`state` varchar(20) COLLATE utf8_bin NOT NULL,
`message` varchar(4000) COLLATE utf8_bin DEFAULT NULL,
`creation_time` timestamp NULL DEFAULT NULL,
PRIMARY KEY (`id`),
KEY `TASK_ID_STATE_INDEX` (`task_id`,`state`)
) ENGINE=InnoDB DEFAULT CHARSET=utf8 COLLATE=utf8_bin
-
Elastic-Job-Lite 一次作业执行记录如下( 打开大图 ):

JobStatusTraceEvent 在 Elastic-Job-Lite 发布时机:
-
State.TASK_STAGING:
// AbstractElasticJobExecutor.java public final void execute() { // ... 省略无关代码 // 发布作业状态追踪事件(State.TASK_STAGING) if (shardingContexts.isAllowSendJobEvent()) { jobFacade.postJobStatusTraceEvent(shardingContexts.getTaskId(), State.TASK_STAGING, String.format("Job '%s' execute begin.", jobName)); } // ... 省略无关代码 } -
State.TASK_RUNNING:
// AbstractElasticJobExecutor.java private void execute(final ShardingContexts shardingContexts, final JobExecutionEvent.ExecutionSource executionSource) { // ... 省略无关代码 // 发布作业状态追踪事件(State.TASK_RUNNING) if (shardingContexts.isAllowSendJobEvent()) { jobFacade.postJobStatusTraceEvent(taskId, State.TASK_RUNNING, ""); } // ... 省略无关代码 } -
State.TASK_FINISHED、State.TASK_ERROR【第一种】:
// AbstractElasticJobExecutor.java public final void execute() { // ... 省略无关代码 // 跳过 存在运行中的被错过作业 if (jobFacade.misfireIfRunning(shardingContexts.getShardingItemParameters().keySet())) { // 发布作业状态追踪事件(State.TASK_FINISHED) if (shardingContexts.isAllowSendJobEvent()) { jobFacade.postJobStatusTraceEvent(shardingContexts.getTaskId(), State.TASK_FINISHED, String.format( "Previous job '%s' - shardingItems '%s' is still running, misfired job will start after previous job completed.", jobName, shardingContexts.getShardingItemParameters().keySet())); } return; } }
-
State.TASK_FINISHED、State.TASK_ERROR【第二种】:
// AbstractElasticJobExecutor.java private void execute(final ShardingContexts shardingContexts, final JobExecutionEvent.ExecutionSource executionSource) { // ... 省略无关代码 try { process(shardingContexts, executionSource); } finally { // ... 省略无关代码 // 根据是否有异常,发布作业状态追踪事件(State.TASK_FINISHED / State.TASK_ERROR) if (itemErrorMessages.isEmpty()) { if (shardingContexts.isAllowSendJobEvent()) { jobFacade.postJobStatusTraceEvent(taskId, State.TASK_FINISHED, ""); } } else { if (shardingContexts.isAllowSendJobEvent()) { jobFacade.postJobStatusTraceEvent(taskId, State.TASK_ERROR, itemErrorMessages.toString()); } } } }
JobStatusTraceEvent 在 Elastic-Job-Cloud 发布时机:
Elastic-Job-Cloud 除了上文 Elastic-Job-Lite 会多一个场景下记录作业状态追踪事件( State.TASK_STAGING ),实现代码如下:
// TaskLaunchScheduledService.java
private JobStatusTraceEvent createJobStatusTraceEvent(final TaskContext taskContext) {
TaskContext.MetaInfo metaInfo = taskContext.getMetaInfo();
JobStatusTraceEvent result = new JobStatusTraceEvent(metaInfo.getJobName(), taskContext.getId(), taskContext.getSlaveId(),
Source.CLOUD_SCHEDULER, taskContext.getType(), String.valueOf(metaInfo.getShardingItems()), JobStatusTraceEvent.State.TASK_STAGING, "");
// 失效转移
if (ExecutionType.FAILOVER == taskContext.getType()) {
Optional<String> taskContextOptional = facadeService.getFailoverTaskId(metaInfo);
if (taskContextOptional.isPresent()) {
result.setOriginalTaskId(taskContextOptional.get());
}
}
return result;
}
- 任务提交调度服务( TaskLaunchScheduledService )提交任务时,记录发布作业状态追踪事件(State.TASK_STAGING)。
Elastic-Job-Cloud 根据 Mesos Master 通知任务状态变更,记录多种作业状态追踪事件,实现代码如下:
// SchedulerEngine.java
@Override
public void statusUpdate(final SchedulerDriver schedulerDriver, final Protos.TaskStatus taskStatus) {
String taskId = taskStatus.getTaskId().getValue();
TaskContext taskContext = TaskContext.from(taskId);
String jobName = taskContext.getMetaInfo().getJobName();
log.trace("call statusUpdate task state is: {}, task id is: {}", taskStatus.getState(), taskId);
//
jobEventBus.post(new JobStatusTraceEvent(jobName, taskContext.getId(), taskContext.getSlaveId(), Source.CLOUD_SCHEDULER,
taskContext.getType(), String.valueOf(taskContext.getMetaInfo().getShardingItems()), State.valueOf(taskStatus.getState().name()), taskStatus.getMessage()));
// ... 省略无关代码
}
3.2 作业执行追踪事件
JobExecutionEvent,作业执行追踪事件。
代码如下:
public final class JobExecutionEvent implements JobEvent {
/**
* 主键
*/
private String id = UUID.randomUUID().toString();
/**
* 主机名称
*/
private String hostname = IpUtils.getHostName();
/**
* IP
*/
private String ip = IpUtils.getIp();
/**
* 作业任务ID
*/
private final String taskId;
/**
* 作业名字
*/
private final String jobName;
/**
* 执行来源
*/
private final ExecutionSource source;
/**
* 作业分片项
*/
private final int shardingItem;
/**
* 开始时间
*/
private Date startTime = new Date();
/**
* 结束时间
*/
@Setter
private Date completeTime;
/**
* 是否执行成功
*/
@Setter
private boolean success;
/**
* 执行失败原因
*/
@Setter
private JobExecutionEventThrowable failureCause;
}
-
ExecutionSource,执行来源
public enum ExecutionSource { /** * 普通触发执行 */ NORMAL_TRIGGER, /** * 被错过执行 */ MISFIRE, /** * 失效转移执行 */ FAILOVER }
关系数据库表 JOB_EXECUTION_LOG 结构如下:
CREATE TABLE `JOB_EXECUTION_LOG` (
`id` varchar(40) COLLATE utf8_bin NOT NULL,
`job_name` varchar(100) COLLATE utf8_bin NOT NULL,
`task_id` varchar(255) COLLATE utf8_bin NOT NULL,
`hostname` varchar(255) COLLATE utf8_bin NOT NULL,
`ip` varchar(50) COLLATE utf8_bin NOT NULL,
`sharding_item` int(11) NOT NULL,
`execution_source` varchar(20) COLLATE utf8_bin NOT NULL,
`failure_cause` varchar(4000) COLLATE utf8_bin DEFAULT NULL,
`is_success` int(11) NOT NULL,
`start_time` timestamp NULL DEFAULT NULL,
`complete_time` timestamp NULL DEFAULT NULL,
PRIMARY KEY (`id`)
) ENGINE=InnoDB DEFAULT CHARSET=utf8 COLLATE=utf8_bin
-
Elastic-Job-Lite 一次作业多作业分片项执行记录如下( 打开大图 ):

JobExecutionEvent 在 Elastic-Job-Lite 发布时机:
private void process(final ShardingContexts shardingContexts, final int item, final JobExecutionEvent startEvent) {
// 发布执行事件(开始)
if (shardingContexts.isAllowSendJobEvent()) {
jobFacade.postJobExecutionEvent(startEvent);
}
JobExecutionEvent completeEvent;
try {
// 执行单个作业
process(new ShardingContext(shardingContexts, item));
// 发布执行事件(成功)
completeEvent = startEvent.executionSuccess();
if (shardingContexts.isAllowSendJobEvent()) {
jobFacade.postJobExecutionEvent(completeEvent);
}
} catch (final Throwable cause) {
// 发布执行事件(失败)
completeEvent = startEvent.executionFailure(cause);
jobFacade.postJobExecutionEvent(completeEvent);
// ... 省略无关代码
}
}
JobExecutionEvent 在 Elastic-Job-Cloud 发布时机:
和 Elastic-Job-Cloud 一致。
3.3 作业事件数据库存储
JobEventRdbStorage,作业事件数据库存储。
创建 JobEventRdbStorage 代码如下:
JobEventRdbStorage(final DataSource dataSource) throws SQLException {
this.dataSource = dataSource;
initTablesAndIndexes();
}
private void initTablesAndIndexes() throws SQLException {
try (Connection conn = dataSource.getConnection()) {
createJobExecutionTableAndIndexIfNeeded(conn);
createJobStatusTraceTableAndIndexIfNeeded(conn);
databaseType = DatabaseType.valueFrom(conn.getMetaData().getDatabaseProductName());
}
}
- 调用
#createJobExecutionTableAndIndexIfNeeded(...)创建JOB_EXECUTION_LOG表和索引。 - 调用
#createJobStatusTraceTableAndIndexIfNeeded(...)创建JOB_STATUS_TRACE_LOG表和索引。
存储 JobStatusTraceEvent 代码如下:
// JobEventRdbStorage.java
boolean addJobStatusTraceEvent(final JobStatusTraceEvent jobStatusTraceEvent) {
String originalTaskId = jobStatusTraceEvent.getOriginalTaskId();
if (State.TASK_STAGING != jobStatusTraceEvent.getState()) {
originalTaskId = getOriginalTaskId(jobStatusTraceEvent.getTaskId());
}
boolean result = false;
String sql = "INSERT INTO `" + TABLE_JOB_STATUS_TRACE_LOG + "` (`id`, `job_name`, `original_task_id`, `task_id`, `slave_id`, `source`, `execution_type`, `sharding_item`, "
+ "`state`, `message`, `creation_time`) VALUES (?, ?, ?, ?, ?, ?, ?, ?, ?, ?, ?);";
// ... 省略你懂的代码
}
private String getOriginalTaskId(final String taskId) {
String sql = String.format("SELECT original_task_id FROM %s WHERE task_id = '%s' and state='%s'", TABLE_JOB_STATUS_TRACE_LOG, taskId, State.TASK_STAGING);
// ... 省略你懂的代码
return original_task_id;
}
originalTaskId,原任务作业ID。- Elastic-Job-Lite 暂未使用到该字段,存储空串(
"")。 - Elastic-Job-Cloud 在作业失效转移场景下使用该字段,存储失效转移的任务作业ID。
- Elastic-Job-Lite 暂未使用到该字段,存储空串(
存储 JobExecutionEvent 代码如下:
// JobEventRdbStorage.java
boolean addJobExecutionEvent(final JobExecutionEvent jobExecutionEvent) {
if (null == jobExecutionEvent.getCompleteTime()) { // 作业分片项执行开始
return insertJobExecutionEvent(jobExecutionEvent);
} else {
if (jobExecutionEvent.isSuccess()) { // 作业分片项执行完成(正常)
return updateJobExecutionEventWhenSuccess(jobExecutionEvent);
} else { // 作业分片项执行完成(异常)
return updateJobExecutionEventFailure(jobExecutionEvent);
}
}
}
- 作业分片项执行完成进行的是更新操作。
3.4 作业事件数据库查询
JobEventRdbSearch,作业事件数据库查询,提供给运维平台调用查询数据。感兴趣的同学点击链接直接查看。
4. 作业监听器
在上文我们看到,作业监听器通过传递作业事件配置( JobEventConfiguration )给作业事件总线( JobEventBus ) 进行创建监听器,并注册监听器到事件总线。
我们来看下 Elastic-Job 提供的基于关系数据库的事件配置实现。
// JobEventConfiguration.java
public interface JobEventConfiguration extends JobEventIdentity {
/**
* 创建作业事件监听器.
*
* @return 作业事件监听器.
* @throws JobEventListenerConfigurationException 作业事件监听器配置异常
*/
JobEventListener createJobEventListener() throws JobEventListenerConfigurationException;
}
// JobEventRdbConfiguration.java
public final class JobEventRdbConfiguration extends JobEventRdbIdentity implements JobEventConfiguration, Serializable {
private final transient DataSource dataSource;
@Override
public JobEventListener createJobEventListener() throws JobEventListenerConfigurationException {
try {
return new JobEventRdbListener(dataSource);
} catch (final SQLException ex) {
throw new JobEventListenerConfigurationException(ex);
}
}
}
- JobEventRdbConfiguration,作业数据库事件配置。调用
#createJobEventListener()创建作业事件数据库监听器( JobEventRdbListener )。
JobEventRdbListener,作业事件数据库监听器。实现代码如下:
// JobEventListener.java
public interface JobEventListener extends JobEventIdentity {
/**
* 作业执行事件监听执行.
*
* @param jobExecutionEvent 作业执行事件
*/
@Subscribe
@AllowConcurrentEvents
void listen(JobExecutionEvent jobExecutionEvent);
/**
* 作业状态痕迹事件监听执行.
*
* @param jobStatusTraceEvent 作业状态痕迹事件
*/
@Subscribe
@AllowConcurrentEvents
void listen(JobStatusTraceEvent jobStatusTraceEvent);
}
// JobEventRdbListener.java
public final class JobEventRdbListener extends JobEventRdbIdentity implements JobEventListener {
private final JobEventRdbStorage repository;
public JobEventRdbListener(final DataSource dataSource) throws SQLException {
repository = new JobEventRdbStorage(dataSource);
}
@Override
public void listen(final JobExecutionEvent executionEvent) {
repository.addJobExecutionEvent(executionEvent);
}
@Override
public void listen(final JobStatusTraceEvent jobStatusTraceEvent) {
repository.addJobStatusTraceEvent(jobStatusTraceEvent);
}
}
- 通过 JobEventRdbStorage 存储作业事件到关系型数据库。
如何自定义作业监听器?
有些同学可能希望使用 ES 或者其他数据库存储作业事件,这个时候可以通过实现 JobEventConfiguration、JobEventListener 进行拓展。
Elastic-Job-Cloud JobEventConfiguration 怎么配置?
-
Elastic-Job-Cloud-Scheduler:从
conf/elastic-job-cloud-scheduler.properties配置文件读取如下属性,生成 JobEventConfiguration 配置对象。event_trace_rdb_driverevent_trace_rdb_urlevent_trace_rdb_usernameevent_trace_rdb_password
-
Elastic-Job-Cloud-Executor:通过接收到任务执行信息里读取JobEventConfiguration,实现代码如下:
// TaskExecutor.java @Override public void registered(final ExecutorDriver executorDriver, final Protos.ExecutorInfo executorInfo, final Protos.FrameworkInfo frameworkInfo, final Protos.SlaveInfo slaveInfo) { if (!executorInfo.getData().isEmpty()) { Map<String, String> data = SerializationUtils.deserialize(executorInfo.getData().toByteArray()); BasicDataSource dataSource = new BasicDataSource(); dataSource.setDriverClassName(data.get("event_trace_rdb_driver")); dataSource.setUrl(data.get("event_trace_rdb_url")); dataSource.setPassword(data.get("event_trace_rdb_password")); dataSource.setUsername(data.get("event_trace_rdb_username")); jobEventBus = new JobEventBus(new JobEventRdbConfiguration(dataSource)); } }
666. 彩蛋

旁白君:瞎比比了这么长,能不能简单粗暴一点。
芋道君:是是是。

道友,赶紧上车,分享一波朋友圈!