经历了纯手工、自定义脚本,到后来的grunt/gulp,前端自动化工具来到了Webpack时代。Webpack是目前使用最广泛的前端打包工具,之所以能提到之前的grunt/gulp类的自动化构建工具,是因为它不仅解决了前端工程化中“自动化”这个问题,更很好的解决了“模块化”这个问题。
前端模块化经历了从全局变量满天飞、命名空间的时代,终于来到了模块化时代,模块化的带来是可以说是前端工程化的至关重要一步。
项目中,我们经常拿着脚手架或各种cli工具生成的Webpack配置,就开始项目的开发的构建了,几乎不太需要理解Webpack的技术细节。但是当我们需要针对项目工程进行定制的时候,看着复杂的配置,就束手无策了。知其然,还得知其所以然,否则就没法完全驾驭好你的工具。Webpack的官方文档对其原理也有非常详尽的描述,本文尝试用更直观的方式对Webpack工作原理进行分析和总结。
模块化
早期的js并不是一个支持模块化的语言,为了提高js工程的可维护性和可复用性,模块化是前端工程化的必要一步。于是出现了很多第三方js模块化工具,比较典型的有CommonJS、AMD、CMD等,在es6中也出现了官方的模块化支持。
无论什么js模块化工具,核心做的事情主要就两个:代码封装和依赖管理。以CommonJS为例,我们用下面的简单代码来示例(以下示例和实现只是为了方便演示的简化版本,并不代表webpack的真实实现,但是原理都是类似的):
// foo.js
module.exports = function() {
console.log('foo');
};
// bar.js
module.exports = function() {
console.log('bar');
}
// main.js
var foo = require("./foo");
var bar = require("./bar");
foo();
bar();
代码封装
上面的示例代码中我们可以看到,有几个变量(函数)是浏览器不存在的。他们是module,exports,require,那么模块化工具首先需要实现这几个变量并添加到模块代码中,以foo.js为例,包装后的代码可能如下:
define('foo.js', function(module, exports, require) {
// +++++ begin of original foo.js +++++
module.exports = function() {
console.log('foo');
};
// +++++ end of original foo.js +++++
);
然后再实现好关键的define和require两个函数,就可以实现基本的模块代码封装了。这里我们思路也很简单,定一个全局对象存储模块名到具体模块实现代码的映射,这样:
define函数就负责根据模块名将模块代码加载到该全局对象。require函数负责从模块映射中查找模块代码并将其exports的变量返回给引用模块。
var modules = {
};
function define(name, fn) {
modules[name] = fn
};
function require(name) {
var mod = modules[name];
if (!mod) throw new Error('failed to require "' + name + '"');
if (!mod.exports) {
mod.exports = {};
mod.call(mod.exports,
mod, mod.exports, require);
}
return mod.exports;
};
将上面的定义和包装后的模块代码合并到一个文件,并执行我们的入口模块,最后我们的bundle.js就如下了:
var modules = {
};
function define(name, fn) {
...
};
function require(name) {
...
};
define('./foo.js', function(module, exports, require) {
// +++++ begin of original foo.js +++++
module.exports = function() {
console.log('foo');
};
// +++++ end of original foo.js +++++
);
define('./bar.js', function(module, exports, require) {
// +++++ begin of original foo.js +++++
module.exports = function() {
console.log('foo');
};
// +++++ end of original foo.js +++++
);
define('./main.js', function(module, exports, require) {
// +++++ begin of original foo.js +++++
var foo = require("./foo.js");
var bar = require("./bar.js");
foo();
bar();
// +++++ end of original foo.js +++++
);
require('./main.js')
哇,就是这么简单,就实现了模块封装的核心思想,No more magic :-)
依赖管理
上面的代码有几个重要问题没有得到很好的解决:
- 我们引用模块的时候很多时候都是采用相对路径,不同模块甚至不在同一个目录,怎么区分呢?
- 假如模块并没有引用,我们也都打进bundle岂不是浪费么?
- 如果一个模块被多个模块引用,怎么避免被重复打包?
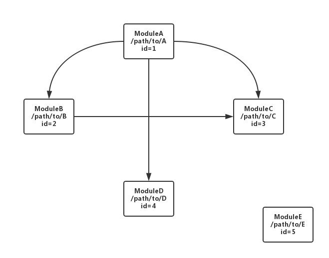
所以打包工具还要去分析模块间的引用关系,在进行代码封装前,先解析出如下所示的依赖关系,一般称作依赖图。
这里的解析方法也比较简单,从我们的入口文件(一个或多个)开始分析其require,通过递归(深度优先)或者迭代(广度优先),最终遍历出完整的依赖关系图。
- 对于上面说的第一个问题,在遍历相对路径的过程中可能会将模块路径先转换为绝对路径,并给模块分配一个唯一的id以示区分。
- 对于没有引用的模块,可以看到并不会被遍历到,所以不需要打包。
- 由于遍历时我们给模块分配了唯一id(如模块文件绝对路径或文件hash值),如果模块已经被标记我们也不会重复遍历。
扩展模块的边界
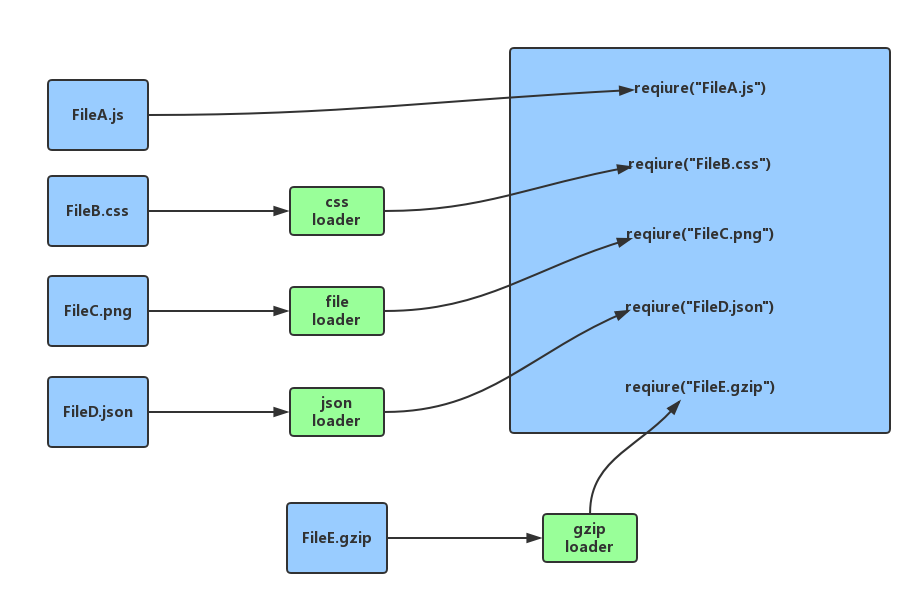
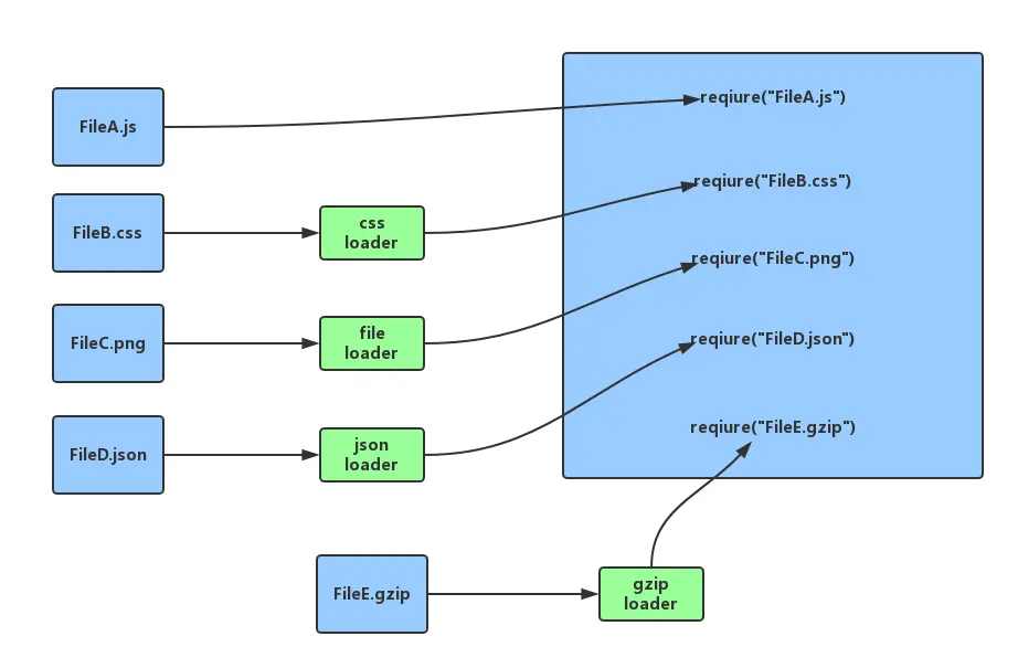
前面的这些模块化工具之解决了js代码的模块化,但是在前端项目中,我们除了js还有各种其他资源,如html模板、css代码、甚至一些json配置文件、图片等,如果能把这些资源都通过类似模块的方式管理起来,岂不美哉?Webpack就是基于这个(创新的)想法应运而生了!
为此,对于以上的模块化的扩充,webpack提出了Loader的概念来实现:
由于模块本身只支持JavaScript,Webpack的loader相当于一个中间层,一个loader可以接收一种指定类型的文件,将其转化为js模块以供其他j模块使用。
Webpack官方以及非官方提供了几十上百种Loader,可以将各种类型的文件都转换成js模块来使用,这也是Webpack最好用的特性之一。
这里以一个比较简单的Loader json-loader 源码为例,我们可以看到一个Loader是如何实现的:
// 所谓 loader 只是一个导出为函数的 JavaScript 模块。loader runner 会调用这个函数,然后把上一个 loader 产生的结果或者资源文件(resource file)传入进去
module.exports = function (source) {
// 参数source是文件的字符串内容,Webpack会读取后传给Loader
if (this.cacheable) this.cacheable();
// 函数的 this 上下文将由 webpack 绑定,在this可以访问到很多实用的方法;
// 比如this.cacheable告诉webpack此模块是可以缓存的,通过缓存可提高编译效率
var value = typeof source === "string" ? JSON.parse(source) : source;
// 将JSON字符串解析为js对象
value = JSON.stringify(value)
.replace(/\u2028/g, '\\u2028')
.replace(/\u2029/g, '\\u2029');
// 去掉JSON字符串文本中的特殊字符(行分隔符、段落分隔符)避免JS解释器解析失败
return `module.exports = ${value}`;
// loader 返回的是可执行的JS字符串,和js模块文件相同格式
}
当然这是最简单的loader,Wepback官方和第三方提供了很多不同的loader,甚至可支持链式传递等特性,实现loader的复用。具体Loader的实现和使用本文就不做深入了。
Plugin
有了强大的Loader,我们实现了泛模块-即一切皆是模块,然而这还不够。Loader的行为被定义的比较固定:接受某种类型文件输入->转换成JS模块。但是很多时候我们想做更多事情,比如分析打包文件资源大小,执行某些自动化任务等,单单靠Loader这个东东是不够的。所以Webpack引入了Plugin的概念,可以在编译过程的任何环境插入自己的逻辑进行定制化处理。换句话说,Loader搞不定的,我们通过Plugin解决。
只要是提供apply方法的对象,就可以作为Plugin。apply方法会被webpack运行时传入compiler参数,可以直接调用webpack编译器的接口API,只要接口支持,就可以随意发挥了。
我们可以看看Webpack提供的compiler对象,提供了很多生命周期钩子(hook),可供监听并进行自定义处理。在插件开发中最重要的两个资源就是 compiler 和 compilation 对象。
- compiler 对象代表了完整的 webpack 环境配置。这个对象在启动 webpack 时被一次性建立,并配置好所有可操作的设置,包括 options,loader 和 plugin。Plugin可以使用它来访问 webpack 的主环境。
- compilation 对象代表了一次资源版本构建。当每次构建被触发时,就会创建一个新的 compilation。一个 compilation 对象表现了当前的模块资源(含依赖关系)、编译生成资源、变化的文件、以及被跟踪依赖的状态信息。compilation 对象也提供了很多关键时机的回调,以供插件做自定义处理时选择使用。
还是以一个简单的插件-(FileListPlugin)为例,说明插件写法:
class FileListPlugin {
apply(compiler) {
// emit is asynchronous hook, tapping into it using tapAsync, you can use tapPromise/tap(synchronous) as well
compiler.hooks.emit.tapAsync('FileListPlugin', (compilation, callback) => {
// Create a header string for the generated file:
var filelist = 'In this build:\n\n';
// Loop through all compiled assets,
// adding a new line item for each filename.
for (var filename in compilation.assets) {
filelist += '- ' + filename + '\n';
}
// Insert this list into the webpack build as a new file asset:
compilation.assets['filelist.md'] = {
source: function() {
return filelist;
},
size: function() {
return filelist.length;
}
};
callback();
});
}
}
module.exports = FileListPlugin;
HMR(热模块替换)及webpack-dev-server
早期,调试前端页面代码的经典流程是,修改代码->刷新浏览器->查看效果;针对此,Webpack提出了另一个很不错的特性:热模块替换。得益于模块化开发,由于模块(包括js代码和其他资源)被划分为一个个相对独立的单元,我们可以实现在浏览器环境中动态替换部分模块代码,就可以实现整个应用的更新,期间无需刷新页面。HMR大大提升了开发效率:对JS/CSS的代码修改可以实时在浏览器更新,并可以保留应用状态(如路由,缓存数据,当前UI状态),不像刷新浏览器,所有状态都丢失了。
Webpack通过在bundle.js中加入HMR Runtime库,这些额外的代码能够接受模块的更新并将模块代码替换为新的版本:
需要注意的是,runtime仅仅替换掉模块代码是不够的,所有依赖被更新模块的模块,都需要被重新加载,否则热更新的函数或对象是没有被其他模块产生及时影响的。
以上逻辑都是在浏览器的客户端中执行,在加上与之配合的服务器HMR server能够通知客户端代码更新。webpack官方提供的webpack-dev-server,集成了一整套工具链方便应用开发,相信很多人都用过,这里不用过多介绍了。下图是webpack-dev-server的数据流程图:
如图,webpack-dev-server主要功能:
- File Server:普通的http文件服务器,用于给浏览器提供html文件以及图片、js等静态资源访问。采用内存文件系统。
- HMR Server:接收webpack编译器的编译通知,当有更新时通知给浏览器,浏览器请求后发送模块更新数据。
- HMR Runtime:如上文介绍,runtime接收模块更新通知并拉取更新后的chunk,将更新应用到js代码。
性能优化
webpack打包(特别是首次打包)需要扫描、分析依赖,很多Plugin还会进行大量的代码分析和计算工作(如UglifyJsPlugin)。打包的过程是非常吃CPU的,这也是为什么我们的电脑经常在webpack运行的时候嗡嗡作响 😯。提升打包性能,社区也开发出一些方案,下面简单介绍下。
Webpack cache
通过缓存打包过程中的中间chunk文件,可以避免未经修改的模块被重复打包。不过此配置只用于watch模式的增量更新。但对于从头开始的编译并无法作用,所以很多时候只用于开发场景。
HappyPack
用于NodeJS的单进程模型,应对CPU负载型应用很容易出现单核运算瓶颈。HappyPack的核心思想是利用多进程模型,将编译和打包任务分配各多个绑定到不同核心运行的编译任务,从而利用多核优势。
Dll
如果有很大一部分代码(特别是核心依赖库、node_modules这种)极少被改变,每次都重复编译,岂不是白白浪费了很多重复工作量?DllPlugin的想法是将不长变得代码另外单独打包成一个被称为dll的bundle,并包含manifest文件描述模块依赖关系。这样每次打包都忽略掉这些文件只打包经常变动的业务代码,可以大大提升打包速度。加载页面时同时加载业务bundle和dll bundle并通过manifest重建模块间关系,形成完成的模块树。
HardSourcePlugin
CachePlugin因为依赖watch功能,通过watch可以实时知道具体哪个模块的源文件发生了改变,所以可能很容易进行增量编译和更新。但是对于从头编译的场景,我们并不知道哪些文件相对之前的编译时更新的,哪些是没有修改的,所以如何将编译中间cache组织起来并在再次编译时进行快速的验证成了解决这个问题的关键。HardSourcePlugin的作者深入分析的webpack的源码并进行了很多尝试,最终实现了相当高效的cache算法和方案。详情参考 这里。





