git 分支管理规范

1,065 阅读1分钟

写在前面

  • 规范无好坏之分,每个公司都存在差异,适合自己团队最重要

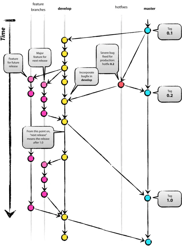
基础分支:

  • master (主分支)
  • develop (开发分支)
  • feature*(功能开发分支,多个)
  • hotfix (生产bug修复分支)

操作流程:

  1. 项目迭代开始时由组长从develop拉取新的feature分支
  2. 测试完成后将feature合并到develop,由组长或指定小组长完成
  3. feature分支开发人员应该定期(每天)拉取最新的develop到自己feature开发分支中
  4. 预发时develop分支合并到master分支,此时如果存在bug,需在原来的feature分支中进行修改测试通过后再合并到develop分支中,再由develop合并到master分支
  5. 如果遇到生产BUG,需要从master拉取hotfix进行修正,测试通过后合并到master和develop中;

注意点:

  1. feature命名参考:feature/项目功能名称/版本号
  2. master权限只限于组长或项目负责人
  3. 不可在develop进行代码修改,所有修改都需要通过feature或hotfix完成
  4. feature从develop拉取
  5. feature测试完成没有问题才能合并到develop
  6. master上生产后,打tag(日期+版本号)
  7. 预发期间生产bug由tag版本来修复,修复版本需要在预发环境验证过才能上生产

分支管理示意图:

点击我呀