【小宅按】面试7份靠能力,3份靠技能,而刚开始时的介绍项目又是技能中的重中之重,所以本文将从“介绍”和“引导”两大层面给大家介绍如何准备面试时的项目介绍。
一、在面试前准备项目描述,别害怕,因为面试官什么都不知道
面试官拿到你的简历的时候,是没法核实你的项目细节的(一般公司会到录用后,用背景调查的方式来核实)。更何况,你做的项目是以月为单位算的,而面试官最多用30分钟来从你的简历上了解你的项目经验,你对项目的熟悉程度要远远超过面试官,所以你一点也不用紧张。如果你的工作经验比面试官还丰富的话,甚至还可以控制整个面试流程。

既然面试官无法了解你的底细,那么他们怎么来验证你的项目经验和技术?下面总结了一些常用的提问方式。

二、准备项目的各种细节,一旦被问倒了,就说明你没做过
一般来说,在面试前,大家应当准备项目描述的说辞,自信些,因为这部分你说了算,流利些,因为你经过充分准备后,可以知道你要说些什么。而且这些是你实际的项目经验,那么一旦让面试官感觉你都说不上来,那么可信度就很低了。
不少人是拘泥于“项目里做了什么业务,以及代码实现的细节”,这就相当于把后续提问权直接交给面试官。下表列出了一些不好的回答方式。

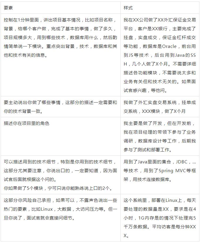
在避免上述不好的回答的同时,大家可以按下表所给出的要素准备项目介绍。

面试前,你一定要准备,一定要有自信,但也要避免如下的一些情况。

三、不露痕迹地说出面试官爱听的话
在项目介绍的时候(当然包括后续的面试),面试官其实很想要听一些关键点,只要你说出来,而且回答相关问题比较好,这绝对是加分项。我在面试别人的时候,一旦这些关键点得到确认,我是绝对会在评语上加上一笔的。
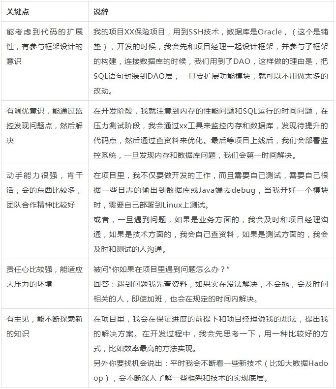
下面列些面试官爱听的关键点和对应的说辞。

四、一定要主动,面试官没有义务挖掘你的亮点
面试的时候,有时面试官会特别提问:你项目里有什么亮点?或者你作为应聘者,有什么其他加分项能帮你成功应聘到这个岗位。即使这样问,还有些人直接说没有。
其实这样问已经是处于角色错位了,作为面试者,应当主动说出,而不是等着问,但请注意,说的时候要有技巧,找机会说,通常是找一些开放性的问题说。
比如:在这个项目里用到了什么技术?你除了说一些基本的技术,比如Spring MVC,Hibernate,还有数据库方面的常规技术时,还得说,用到了Java内存管理,这样能减少对虚拟机内存的压力,或者说用到了大数据处理技术等。也就是说,得找一切机会说出你拿得出手的而且当前也非常热门的技术。
或者找个相关的问题做扩展性说明,比如被问到:你有没有用到过一对多和多对多?你除了说基本知识点以外,还可以说,一般我还会根据需求适当地设置cascade和inverse关键字,随后通过一个实际的案例来说明合理设计对你项目的帮助,这样就能延伸性地说明你的技能了。相反如果你不说,面试话一定会认为你只会简单的一对一和一对多操作。
面试的时候,如果候选人回答问题很简单,有一说一,不会扩展,或者用非常吝啬的语句来回答我的问题,那么笔者一般会给机会让他们深入讲述(但我不敢保证不是每个面试官都会深入提问),如果回答再简洁,那么也会很吝啬地给出好的评语。
记住:面试官不是你的亲戚,面试官很忙,能挖掘出你的亮点的面试官很少,而说出你的亮点是你的义务。
笔者在面试别人过程中,根据不同的情况一般会给出如下的评语。
1. 回答很简答,但回答里能证明出他对框架等技术确实是做过,会在评语里些“对框架了解一般,不知道一些深层次的知识(我都问了多次了你都回答很简答,那么对不起了,我只能这么写,或许你确实技术很强,那也没办法,谁让你不肯说呢?)”,同时会加一句“表达能力很一般,沟通能力不强”,这样即使他通过技术面试,后面的面试他也会很吃力。
2. 回答很简单,通过回答我没法验证他是在项目里做过这个技术,还是仅仅在平时学习中学过这个技术。我就会写“在简历中说用过XX技术,但对某些细节说不上来,没法看出在项目里用到这个技术”,如果这个技术是职务必需点,那么他通过面试的可能性就非常小。
3. 回答很简单,而且只通过嗯啊之类的虚词回答,经过提醒还这样,我会敷衍几句结束面试,直接写“技术很薄弱,没法通过面试”。
4. 虽然通过回答能很好地展示自己的技能,但逻辑调理不清晰,那么我会让他通过技术面试,但会写上“技能很好,但表达能力一般(或有待提高),请后续面试经理斟酌”。这样通过后继综合面试的机会就一般了,毕竟综合面试会着重考察表达能力交往能力等非技术因素。
不管怎样,一旦回答简单,不主动说出你的擅长点,或没有条理很清楚地说出你的亮点,就算让你通过面试,也不会写上“框架细节了解比较深,数据库应用比较熟练”等之类的好评语,你即使通过技术和后面的综合面试,工资也是比较低的。
五、一旦有低级错误,可能会直接出局
面试过程中有些方面你是绝对不能出错,所以你在准备过程中需要尤其注意如下的因素。下面列了些会导致你直接出局的错误回答。

六、引导篇:准备些加分点,在介绍时有意提到,但别说全
在做项目介绍的时候,你可以穿插说出一些你的亮点,但请记住,不论在介绍项目还是在回答问题,你当前的职责不是说明亮点而是介绍项目,一旦你详细说,可能会让面试官感觉你跑题了。
所以这时你可以一笔带过,比如你可以说,“我们的项目对数据要求比较大,忙的时候平均每小时要处理几十万条数据”,这样就可以把面试官引入“大数据”的方向。
你在面试前可以根据职位的需求,准备好这种“一笔带过”的话。比如这个职位的需求点是Spring MVC框架,大数据高并发,要有数据库调优经验,那么介绍以往项目时,你就最好突出这些方面你的实际技能。
再给大家举个例子,比如Java虚拟机内存管理和数据库优化是绝大多数项目都要遇到的两大问题,大家都可以在叙述项目经验时说,在这个项目里,我们需要考虑内存因素,因为我们的代码只允许在2G内存环境中运行,而且对数据库性能要求比较高,所以我们经常要监控优化内存和数据库里的SQL语句。这样当面试官深入提问时,就能抛出自己准备好的虚拟机内存优化和数据库优化方面的说辞。
实在不行,你也可以说“我除了做开发,也做了了解需求,测试和部署的工作,因为这个项目人手比较少,压力比较大”,这样你也能展示你有过独挡一面的经历。
我在面试过程中,一旦听到有亮点,就会等到他说好当前问题后,顺口去问,一般技术面试最多办半小时,你把时间用在回答准备好的问题点上的时候,被问其他问题的时间就会少了。
七、你可以引导,但不能自说自话
我面试的时候,也会遇到些有准备的人,其实如果你真的想应聘的话,一定要事先准备,只要别露出太明显的痕迹,我不会写上“似乎有准备,没法考察真实技能”这种话,更何况未必每个面试官都能感觉出你准备过。 但你不能凭着有准备而太强势,毕竟面试是面试官主导的。
我遇到个别面试的人,他们说话太多,一般会主动扩展,比如我问他数据库用什么,他不仅回答数据库是什么,自己做了什么,甚至顺便会把大数据处理技术都说出来。
其实过犹不及,我就会重点考察你说的每个细节,因为我怀疑你说的都是你从网上看的,而不是你项目中用到的,我甚至会直接威胁:“你先和我说实话这个技术你真在项目里用到,我后面会重点考察,一旦被认为你项目里没做,这个性质就是蒙混过关了”,往往这些人会主动坦白。
不过话说回来,他如果仅仅说,数据量比较大,但点到为止,不继续说后面的话,我就会深入去问,他自然有机会表达。同时请注意,一般在面试过程中,一旦你亮出加分点,但面试官没接嘴,这个加分点可能就不是项目必备的,也不是他所关注的,当前你就可以别再说了,或者等到你提问题的时候再说。
八、不是结尾的总结
到这里,我们已经给出了介绍项目的一些技巧:1.面试前一定要准备;2.本文给出是的方法,不是教条,大家可以按本文给出的方向结合自己的项目背景做准备,而不是死记硬背本文给出的一些说辞。
本文给出的一些方法和说辞是从面试上百个候选人的经历中抽取出来的,其中有不少血泪,也有不少人成功的途径,希望这篇文章多少对大家(尤其是经验不满3年的初级程序员)有帮助。
程序员是一个需要不断学习的岗位,一日不读书面目可憎,一日不写代码手爪痒痒。只有不断进步,才能在竞争中立于不败之地。
更多精彩内容,请滑至顶部点击右上角关注小宅哦~

来源:晋中达内