抽象工厂模式

282 阅读4分钟

目的

通过一个工厂获取一个产品族的一系列产。

定义

需要引入两个概念 1、产品等级:即产品之间的继承关系。 2、产品族:表示由同一个抽象工厂生成的一系列产品的集合;例如:美的工厂会生产美的空调、美的风扇、美的电饭煲等,空调、电扇、电饭煲他们不是由同一父类派生出来的,但是是由同一个工厂生产的,所以把他们归于一个产品族。 抽象工厂模式:用于产生不同产品族一系列产品的模式。

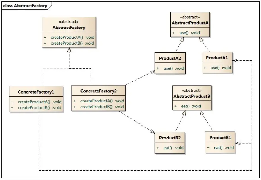
结构

  • abstractFactory:抽象工厂,定义创建一系列产品的接口
  • ConcreteFactory:具体工厂,抽象工厂的具体实现,实现定义的接口创建同一产品族中一系列的产品
  • abstractproduct:抽象产品
  • ConcreteProduct:具体产品

demo

创建产品A及其各个产品族的具体产品

public abstract class ProductA {
    //表示A产品等级的最高类,定义了一个接口
    abstract void excute();
}
public class CdProductA extends ProductA {
    //表示A产品等级,Cd产品族的具体产品
    @Override
    void excute() {

    }
}
public class ShProcutA extends ProductA {
    //表示A产品等级,Sh产品族的具体产品
    @Override
    void excute() {

    }
}

创建产品B及其各个产品族的具体产品

public abstract class ProductB {
    abstract void excute();
}
public class CdProuctB extends ProductB {
    //表示B产品等级,Cd产品族的具体产品
    @Override
    void excute() {

    }
}
public class ShProductB extends ProductB {
    //表示B产品等级,Sh产品族的具体产品
    @Override
    void excute() {

    }
}

创建工厂及其各个产品族的具体gc

public interface Factory {
    ProductA createA();
    ProductB createB();
}
//创建Cd产品族的具体工厂
public class CdFactory implements Factory {
    @Override
    public ProductA createA() {
        return new CdProductA();
    }

    @Override
    public ProductB createB() {
        return new CdProuctB();
    }
}
//创建Sh产品族的具体工厂
public class ShFactory  implements Factory {
    @Override
    public ProductA createA() {
        return new ShProcutA();
    }

    @Override
    public ProductB createB() {
        return new ShProductB();
    }
}

优点

隔离了产品的创建,client并不需要创建的具体产品,只需使用对应产品族的工厂获取对象使用就行,这样在新增加一个产品族时无需更改现有代码,只需增加一个产品工厂以及对应的具体产品即可,符合开闭原则

缺点

增加一个新产品等级时需要对已有的每个产品族的工厂进行修改,不利于维护。

总结

  • 抽象工厂模式提供一个创建一系列相关或相互依赖对象的接口,而无须指定它们具体的类。抽象工厂模式又称为Kit模式,属于对象创建型模式。
  • 抽象工厂模式包含四个角色:抽象工厂用于声明生成抽象产品的方法;具体工厂实现了抽象工厂声明的生成抽象产品的方法,生成一组具体产品,这些产品构成了一个产品族,每一个产品都位于某个产品等级结构中;抽象产品为每种产品声明接口,在抽象产品中定义了产品的抽象业务方法;具体产品定义具体工厂生产的具体产品对象,实现抽象产品接口中定义的业务方法。
  • 抽象工厂模式是所有形式的工厂模式中最为抽象和最具一般性的一种形态。抽象工厂模式与工厂方法模式最大的区别在于,工厂方法模式针对的是一个产品等级结构,而抽象工厂模式则需要面对多个产品等级结构。
  • 抽象工厂模式的主要优点是隔离了具体类的生成,使得客户并不需要知道什么被创建,而且每次可以通过具体工厂类创建一个产品族中的多个对象,增加或者替换产品族比较方便,增加新的具体工厂和产品族很方便;主要缺点在于增加新的产品等级结构很复杂,需要修改抽象工厂和所有的具体工厂类,对“开闭原则”的支持呈现倾斜性。
  • 抽象工厂模式适用情况包括:一个系统不应当依赖于产品类实例如何被创建、组合和表达的细节;系统中有多于一个的产品族,而每次只使用其中某一产品族;属于同一个产品族的产品将在一起使用;系统提供一个产品类的库,所有的产品以同样的接口出现,从而使客户端不依赖于具体实现。