在本篇文章中,将会介绍如何在spring中进行事务管理,之后对其内部原理进行分析。主要涉及
- @EnableTransactionManagement注解为我们做了什么?
- 为什么标注了@Transactional注解的方法就可以具有事务的特性,保持了数据的ACID特性?spring到底是如何具有这样的偷梁换柱之术的?
- 中间涉猎到一些spring关于注解配置的解析逻辑分析,这一部分比较通用,并不是spring事务管理模块特有的功能。在往后分析spring其他模块代码的时候可以借鉴
如何在spring应用中使用事务
我们可以在配置类上标记注解@EnableTransactionManagement,这样就可以设置spring应用开启事务管理。 之后我们可以在需要开启事务的方法上标注@Transactional,spring将利用AOP框架,生成代理类,为方法配置事务增强。下面看一个具体的例子
demo
配置类
@Configuration
@EnableTransactionManagement // 我们这一节的重点研究对象
public class MybatisConfig {
// 各种其他配置,如数据源配置、mybatis的SqlSessionFactory等
}
需要事务增强的接口类
// 接口类
public interface CountryService {
int createCountry(Country country);
}
// 实现,我们故意让其抛出异常
public class CountryServiceImpl implements CountryService {
// ... 注入countryMapper
@Override
@Transactional
public int createCountry(Country country) {
// 使用mybatis mapper来操作数据库
int result = countryMapper.insert(country);
int i = 1 / 0; // 抛出RuntimeException,事务回滚
return result;
}
}
使用接口
public class ContextTest {
public static void main(String[] args) {
ApplicationContext context = new AnnotationConfigApplicationContext(MybatisConfig.class);
CountryService countryService = context.getBean(CountryService.class);
Country country = new Country();
country.setCountryName("中国");
country.setCountryCode("CN");
// 由于我们在countryService中,抛出了异常。因此这里的数据将发生回滚,不会写入到数据库中
countryService.createCountry(country);
}
}
demo说明了什么?
从以上的demo,我们可以看出来。利用spring的事务管理框架,我们只需要三个步骤即可:
- 通过注解@EnableTransactionManagement,开启spring的事务管理功能
- 在接口类的需要事务增强的方法上,标注@Transactional
- 在容器中使用增强后的代理类的事务方法,如countryService.createCountry(country)
spring是如何做到的呢?
区区三个步骤,就可以让我们解耦数据访问、事务管理这两个功能模块。神奇的背后,到底隐藏着什么原理呢?
从@EnableTransactionManagement开始探险
EnableTransactionManagement
@Target(ElementType.TYPE)
@Retention(RetentionPolicy.RUNTIME)
@Documented
@Import(TransactionManagementConfigurationSelector.class)
public @interface EnableTransactionManagement {
boolean proxyTargetClass() default false;
AdviceMode mode() default AdviceMode.PROXY;
int order() default Ordered.LOWEST_PRECEDENCE;
}
从注解的代码中,可以看出在其内部通过@Import注解导入了TransactionManagementConfigurationSelector类
TransactionManagementConfigurationSelector
public class TransactionManagementConfigurationSelector extends AdviceModeImportSelector<EnableTransactionManagement> {
/**
* {@inheritDoc}
* @return {@link ProxyTransactionManagementConfiguration} or
* {@code AspectJTransactionManagementConfiguration} for {@code PROXY} and
* {@code ASPECTJ} values of {@link EnableTransactionManagement#mode()}, respectively
*/
@Override
protected String[] selectImports(AdviceMode adviceMode) {
switch (adviceMode) {
case PROXY:
return new String[] {AutoProxyRegistrar.class.getName(), ProxyTransactionManagementConfiguration.class.getName()};
case ASPECTJ:
return new String[] {TransactionManagementConfigUtils.TRANSACTION_ASPECT_CONFIGURATION_CLASS_NAME};
default:
return null;
}
}
}

spring加载配置流程
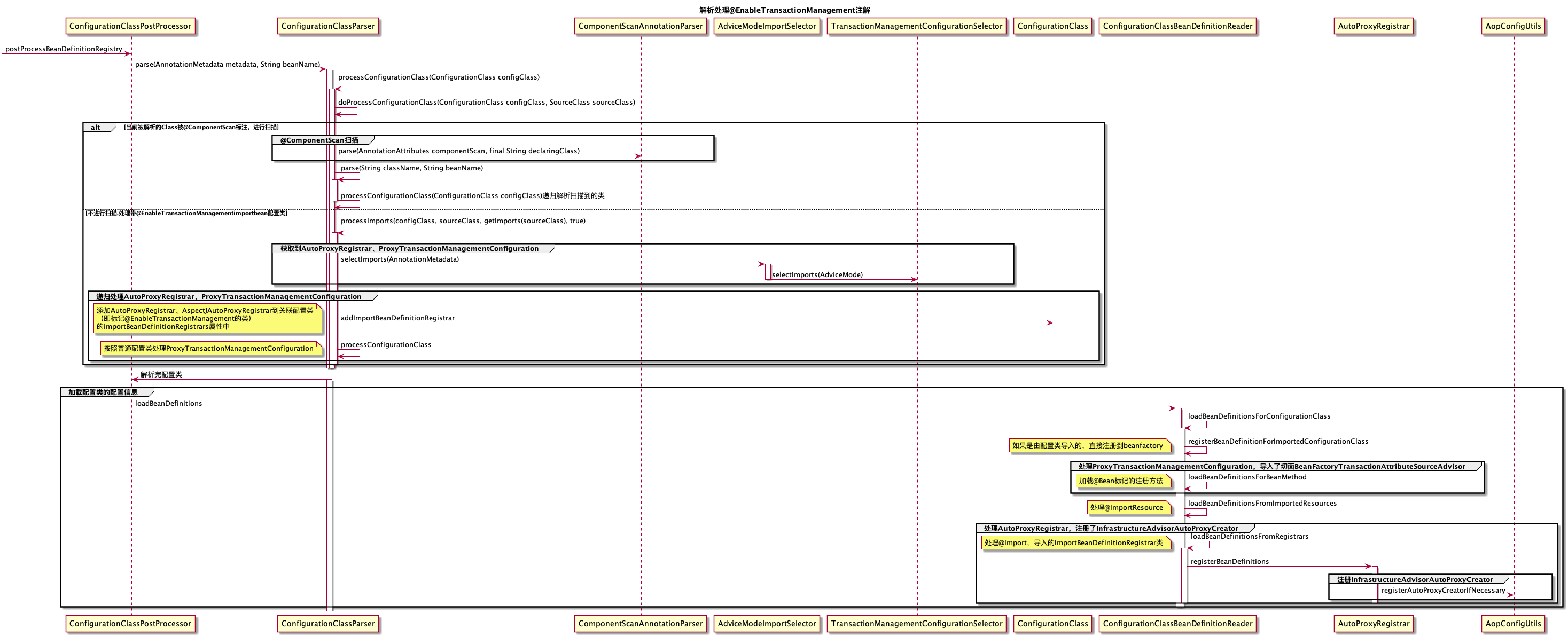
由于整个解析配置的流程过于复杂,代码量繁多。这里就不一一列出具体代码了。下面提供一个主流程的时序图,有兴趣的看官可以跟着流程图去浏览一下相关源码。

@Override
public void registerBeanDefinitions(AnnotationMetadata importingClassMetadata, BeanDefinitionRegistry registry) {
boolean candidateFound = false;
Set<String> annoTypes = importingClassMetadata.getAnnotationTypes();
for (String annoType : annoTypes) {
AnnotationAttributes candidate = AnnotationConfigUtils.attributesFor(importingClassMetadata, annoType);
if (candidate == null) {
continue;
}
Object mode = candidate.get("mode");
Object proxyTargetClass = candidate.get("proxyTargetClass");
if (mode != null && proxyTargetClass != null && AdviceMode.class == mode.getClass() &&
Boolean.class == proxyTargetClass.getClass()) {
candidateFound = true;
if (mode == AdviceMode.PROXY) {
// 该方法内部将注册一个自动生成代理类(InfrastructureAdvisorAutoProxyCreator)
AopConfigUtils.registerAutoProxyCreatorIfNecessary(registry);
if ((Boolean) proxyTargetClass) {
AopConfigUtils.forceAutoProxyCreatorToUseClassProxying(registry);
return;
}
}
}
}
if (!candidateFound) {
String name = getClass().getSimpleName();
logger.warn(String.format("%s was imported but no annotations were found " +
"having both 'mode' and 'proxyTargetClass' attributes of type " +
"AdviceMode and boolean respectively. This means that auto proxy " +
"creator registration and configuration may not have occurred as " +
"intended, and components may not be proxied as expected. Check to " +
"ensure that %s has been @Import'ed on the same class where these " +
"annotations are declared; otherwise remove the import of %s " +
"altogether.", name, name, name));
}
}
而且,在解析配置的过程中,将处理Import进来的配置类ProxyTransactionManagementConfiguration。 其内部存在三个用@Bean注解标注的方法如下,将向容器注册其各自返回的bean。
@Configuration
public class ProxyTransactionManagementConfiguration extends AbstractTransactionManagementConfiguration {
// 注册一个切面
@Bean(name = TransactionManagementConfigUtils.TRANSACTION_ADVISOR_BEAN_NAME)
@Role(BeanDefinition.ROLE_INFRASTRUCTURE)
public BeanFactoryTransactionAttributeSourceAdvisor transactionAdvisor() {
BeanFactoryTransactionAttributeSourceAdvisor advisor = new BeanFactoryTransactionAttributeSourceAdvisor();
advisor.setTransactionAttributeSource(transactionAttributeSource());
advisor.setAdvice(transactionInterceptor());
advisor.setOrder(this.enableTx.<Integer>getNumber("order"));
return advisor;
}
//
@Bean
@Role(BeanDefinition.ROLE_INFRASTRUCTURE)
public TransactionAttributeSource transactionAttributeSource() {
return new AnnotationTransactionAttributeSource();
}
// 切面逻辑(Advice)
@Bean
@Role(BeanDefinition.ROLE_INFRASTRUCTURE)
public TransactionInterceptor transactionInterceptor() {
TransactionInterceptor interceptor = new TransactionInterceptor();
interceptor.setTransactionAttributeSource(transactionAttributeSource());
if (this.txManager != null) {
interceptor.setTransactionManager(this.txManager);
}
return interceptor;
}
}
解析配置后的成果
- 注册了自动代理生成器InfrastructureAdvisorAutoProxyCreator
- 注册了ProxyTransactionManagementConfiguration,其内部会通过@Bean标注的方法,进而注册BeanFactoryTransactionAttributeSourceAdvisor、AnnotationTransactionAttributeSource、TransactionInterceptor
spring是如何为我们进行事务增强的
spring通过AOP框架在容器启动时,自动发现需要事务增强的类或方法(即标注了@Transactional的类或方法),为这些方法嵌入事务切面(即BeanFactoryTransactionAttributeSourceAdvisor)生成代理类,之后我们从容器获取到的对应的bean就是进行事务增强后的代理类。大致的步骤包括:
- InfrastructureAdvisorAutoProxyCreator作为BeanPostProcessor,在容器启动期间其postProcessAfterInitialization方法被调用,作为创建事务增强代理对象的入口
- 之后从beanfactory中获取所有Advisor实现类的实例,使用每一个获取到的Advisor中的Pointcut对当前正在创建的bean进行匹配,在这里Advisor为BeanFactoryTransactionAttributeSourceAdvisor、Pointcut为TransactionAttributeSourcePointcut
- 匹配过程中会调用TransactionAttributeSourcePointcut的matches(Method method, Class targetClass)方法来进行匹配判断,判断的工作需要借助AnnotationTransactionAttributeSource#getTransactionAttribute(Method method, Class targetClass)来解析注解@Transactional
- 如果匹配成功,则证明需要生成事务增强代理。会返回BeanFactoryTransactionAttributeSourceAdvisor实例,作为切面设置到ProxyFactory中,用于生成代理
- 通过ProxyFactory来生成事务增强代理
大致的流程图如下所示

事务增强代理生成过程的源码分析
InfrastructureAdvisorAutoProxyCreator(BeanPostProcessor)
public class InfrastructureAdvisorAutoProxyCreator extends AbstractAdvisorAutoProxyCreator {
// postProcessAfterInitialization接口在其父类中实现
}
public abstract class AbstractAutoProxyCreator extends ProxyProcessorSupport
implements SmartInstantiationAwareBeanPostProcessor, BeanFactoryAware {
@Override
public Object postProcessAfterInitialization(Object bean, String beanName) throws BeansException {
if (bean != null) {
Object cacheKey = getCacheKey(bean.getClass(), beanName);
if (!this.earlyProxyReferences.contains(cacheKey)) {
// 代理生成逻辑
return wrapIfNecessary(bean, beanName, cacheKey);
}
}
return bean;
}
protected Object wrapIfNecessary(Object bean, String beanName, Object cacheKey) {
if (beanName != null && this.targetSourcedBeans.contains(beanName)) {
return bean;
}
if (Boolean.FALSE.equals(this.advisedBeans.get(cacheKey))) {
return bean;
}
if (isInfrastructureClass(bean.getClass()) || shouldSkip(bean.getClass(), beanName)) {
this.advisedBeans.put(cacheKey, Boolean.FALSE);
return bean;
}
// Create proxy if we have advice.
// 在这个方法内部将调用TransactionAttributeSourcePointcut#match方法进行匹配,如果匹配成功那么会返回BeanFactoryTransactionAttributeSourceAdvisor实例
// 这个方法完成了以下几个工作
// 1. 从beanfactory中获取所有注册到beanfactory中的Advisor,将Advisor进行实例化
// 2. 调用Advisor中的Pointcut的matches方法,进行匹配。匹配成功则返回当前Advisor
// 3. 在事务管理的框架中,匹配细节由TransactionAttributeSourcePointcut#matches方法负责,其内部会调用AnnotationTransactionAttributeSource#getTransactionAttribute方法解析@Transactional注解
// 4. 对于局部事务来说,解析@Transactional的解析将委托给SpringTransactionAnnotationParser
Object[] specificInterceptors = getAdvicesAndAdvisorsForBean(bean.getClass(), beanName, null);
if (specificInterceptors != DO_NOT_PROXY) {
this.advisedBeans.put(cacheKey, Boolean.TRUE);
// 在这个方法内部将使用ProxyFactory来生成代理
Object proxy = createProxy(
bean.getClass(), beanName, specificInterceptors, new SingletonTargetSource(bean));
this.proxyTypes.put(cacheKey, proxy.getClass());
return proxy;
}
this.advisedBeans.put(cacheKey, Boolean.FALSE);
return bean;
}
}
BeanFactoryTransactionAttributeSourceAdvisor(Advisor)
这里先看一下BeanFactoryTransactionAttributeSourceAdvisor的类图,大概了解下这个类是在整个事务管理体系中是属于什么角色。

public class BeanFactoryTransactionAttributeSourceAdvisor extends AbstractBeanFactoryPointcutAdvisor {
private TransactionAttributeSource transactionAttributeSource;
// 切面内的Pointcut,用于在生成代理的过程中进行匹配方法
private final TransactionAttributeSourcePointcut pointcut = new TransactionAttributeSourcePointcut() {
@Override
protected TransactionAttributeSource getTransactionAttributeSource() {
return transactionAttributeSource;
}
};
/**
* Set the transaction attribute source which is used to find transaction
* attributes. This should usually be identical to the source reference
* set on the transaction interceptor itself.
* @see TransactionInterceptor#setTransactionAttributeSource
*/
public void setTransactionAttributeSource(TransactionAttributeSource transactionAttributeSource) {
this.transactionAttributeSource = transactionAttributeSource;
}
/**
* Set the {@link ClassFilter} to use for this pointcut.
* Default is {@link ClassFilter#TRUE}.
*/
public void setClassFilter(ClassFilter classFilter) {
this.pointcut.setClassFilter(classFilter);
}
@Override
public Pointcut getPointcut() {
return this.pointcut;
}
}
可以看出,这个类间接实现了接口PointcutAdvisor,这是一个切面类(即组合了Pointcut、Advice)。其内部定义的Pointcut为抽象类TransactionAttributeSourcePointcut的匿名实现类。关于AOP的这些概念,可以参考:spring-AOP原理分析一和spring-AOP原理分析二,这里不再赘述。
TransactionAttributeSourcePointcut(Pointcut)

abstract class TransactionAttributeSourcePointcut extends StaticMethodMatcherPointcut implements Serializable {
// 通过AnnotationTransactionAttributeSource来获取
@Override
public boolean matches(Method method, Class<?> targetClass) {
if (targetClass != null && TransactionalProxy.class.isAssignableFrom(targetClass)) {
return false;
}
// 获取到的tas为AnnotationTransactionAttributeSource实例,
// 在ProxyTransactionManagementConfiguration中注册而来
TransactionAttributeSource tas = getTransactionAttributeSource();
return (tas == null || tas.getTransactionAttribute(method, targetClass) != null);
}
@Override
public boolean equals(Object other) {
if (this == other) {
return true;
}
if (!(other instanceof TransactionAttributeSourcePointcut)) {
return false;
}
TransactionAttributeSourcePointcut otherPc = (TransactionAttributeSourcePointcut) other;
return ObjectUtils.nullSafeEquals(getTransactionAttributeSource(), otherPc.getTransactionAttributeSource());
}
@Override
public int hashCode() {
return TransactionAttributeSourcePointcut.class.hashCode();
}
@Override
public String toString() {
return getClass().getName() + ": " + getTransactionAttributeSource();
}
/**
* Obtain the underlying TransactionAttributeSource (may be {@code null}).
* To be implemented by subclasses.
*/
protected abstract TransactionAttributeSource getTransactionAttributeSource();
}
AnnotationTransactionAttributeSource

public class AnnotationTransactionAttributeSource extends AbstractFallbackTransactionAttributeSource
implements Serializable {
// ... 省略code
}
public abstract class AbstractFallbackTransactionAttributeSource implements TransactionAttributeSource {
@Override
public TransactionAttribute getTransactionAttribute(Method method, Class<?> targetClass) {
if (method.getDeclaringClass() == Object.class) {
return null;
}
// First, see if we have a cached value.
Object cacheKey = getCacheKey(method, targetClass);
Object cached = this.attributeCache.get(cacheKey);
if (cached != null) {
// Value will either be canonical value indicating there is no transaction attribute,
// or an actual transaction attribute.
if (cached == NULL_TRANSACTION_ATTRIBUTE) {
return null;
}
else {
return (TransactionAttribute) cached;
}
}
else {
// We need to work it out.
TransactionAttribute txAttr = computeTransactionAttribute(method, targetClass);
// Put it in the cache.
if (txAttr == null) {
this.attributeCache.put(cacheKey, NULL_TRANSACTION_ATTRIBUTE);
}
else {
String methodIdentification = ClassUtils.getQualifiedMethodName(method, targetClass);
if (txAttr instanceof DefaultTransactionAttribute) {
((DefaultTransactionAttribute) txAttr).setDescriptor(methodIdentification);
}
if (logger.isDebugEnabled()) {
logger.debug("Adding transactional method '" + methodIdentification + "' with attribute: " + txAttr);
}
this.attributeCache.put(cacheKey, txAttr);
}
return txAttr;
}
}
// 解析@Transaction注解的属性值
protected TransactionAttribute computeTransactionAttribute(Method method, Class<?> targetClass) {
// Don't allow no-public methods as required.
// 1. 只有public方法可以切入事务管理
if (allowPublicMethodsOnly() && !Modifier.isPublic(method.getModifiers())) {
return null;
}
// Ignore CGLIB subclasses - introspect the actual user class.
Class<?> userClass = ClassUtils.getUserClass(targetClass);
// The method may be on an interface, but we need attributes from the target class.
// If the target class is null, the method will be unchanged.
Method specificMethod = ClassUtils.getMostSpecificMethod(method, userClass);
// If we are dealing with method with generic parameters, find the original method.
specificMethod = BridgeMethodResolver.findBridgedMethod(specificMethod);
// First try is the method in the target class.
TransactionAttribute txAttr = findTransactionAttribute(specificMethod);
if (txAttr != null) {
return txAttr;
}
// Second try is the transaction attribute on the target class.
txAttr = findTransactionAttribute(specificMethod.getDeclaringClass());
if (txAttr != null && ClassUtils.isUserLevelMethod(method)) {
return txAttr;
}
if (specificMethod != method) {
// Fallback is to look at the original method.
txAttr = findTransactionAttribute(method);
if (txAttr != null) {
return txAttr;
}
// Last fallback is the class of the original method.
txAttr = findTransactionAttribute(method.getDeclaringClass());
if (txAttr != null && ClassUtils.isUserLevelMethod(method)) {
return txAttr;
}
}
return null;
}
@Override
protected TransactionAttribute findTransactionAttribute(Method method) {
return determineTransactionAttribute(method);
}
protected TransactionAttribute determineTransactionAttribute(AnnotatedElement ae) {
if (ae.getAnnotations().length > 0) {
// TransactionAnnotationParser的实现类有Ejb3TransactionAnnotationParser、JtaTransactionAnnotationParser、SpringTransactionAnnotationParser
// 对于局部失误,我们使用SpringTransactionAnnotationParser来进行解析
for (TransactionAnnotationParser annotationParser : this.annotationParsers) {
TransactionAttribute attr = annotationParser.parseTransactionAnnotation(ae);
if (attr != null) {
return attr;
}
}
}
return null;
}
}
public class SpringTransactionAnnotationParser implements TransactionAnnotationParser, Serializable {
@Override
public TransactionAttribute parseTransactionAnnotation(AnnotatedElement ae) {
AnnotationAttributes attributes = AnnotatedElementUtils.getMergedAnnotationAttributes(ae, Transactional.class);
if (attributes != null) {
return parseTransactionAnnotation(attributes);
}
else {
return null;
}
}
public TransactionAttribute parseTransactionAnnotation(Transactional ann) {
return parseTransactionAnnotation(AnnotationUtils.getAnnotationAttributes(ann, false, false));
}
protected TransactionAttribute parseTransactionAnnotation(AnnotationAttributes attributes) {
RuleBasedTransactionAttribute rbta = new RuleBasedTransactionAttribute();
Propagation propagation = attributes.getEnum("propagation");
rbta.setPropagationBehavior(propagation.value());
Isolation isolation = attributes.getEnum("isolation");
rbta.setIsolationLevel(isolation.value());
rbta.setTimeout(attributes.getNumber("timeout").intValue());
rbta.setReadOnly(attributes.getBoolean("readOnly"));
rbta.setQualifier(attributes.getString("value"));
ArrayList<RollbackRuleAttribute> rollBackRules = new ArrayList<RollbackRuleAttribute>();
Class<?>[] rbf = attributes.getClassArray("rollbackFor");
for (Class<?> rbRule : rbf) {
RollbackRuleAttribute rule = new RollbackRuleAttribute(rbRule);
rollBackRules.add(rule);
}
String[] rbfc = attributes.getStringArray("rollbackForClassName");
for (String rbRule : rbfc) {
RollbackRuleAttribute rule = new RollbackRuleAttribute(rbRule);
rollBackRules.add(rule);
}
Class<?>[] nrbf = attributes.getClassArray("noRollbackFor");
for (Class<?> rbRule : nrbf) {
NoRollbackRuleAttribute rule = new NoRollbackRuleAttribute(rbRule);
rollBackRules.add(rule);
}
String[] nrbfc = attributes.getStringArray("noRollbackForClassName");
for (String rbRule : nrbfc) {
NoRollbackRuleAttribute rule = new NoRollbackRuleAttribute(rbRule);
rollBackRules.add(rule);
}
rbta.getRollbackRules().addAll(rollBackRules);
return rbta;
}
@Override
public boolean equals(Object other) {
return (this == other || other instanceof SpringTransactionAnnotationParser);
}
@Override
public int hashCode() {
return SpringTransactionAnnotationParser.class.hashCode();
}
}
总结
以上我们从一个demo入手,了解了如何使用spring来管理事务;之后我们从配置的注解@EnableTransactionManagement切入到spring事务框架的内部原理。期间涉及了几个主要的类:
- AutoProxyRegistrar其主要职责是注册InfrastructureAdvisorAutoProxyCreator 1.1 InfrastructureAdvisorAutoProxyCreator,负责在容器启动期间利用配置信息生成事务增强的代理类对象
- ProxyTransactionManagementConfiguration其主要职责是注册AnnotationTransactionAttributeSource、TransactionInterceptor、BeanFactoryTransactionAttributeSourceAdvisor 2.1 AnnotationTransactionAttributeSource负责解析@Transactional注解 2.2 BeanFactoryTransactionAttributeSourceAdvisor作为切面,组合了Pointcut和Advice提供了事务管理的功能
- TransactionAttributeSourcePointcut作为Pointcut,负责匹配方法
- TransactionInterceptor作为Advice,事务管理的逻辑都在这个类中进行实现。
悬念
鉴于篇幅过长了,O(≧口≦)O。。。下一节我们再对事务管理的逻辑进行剖析,即对TransactionInterceptor进行分析