说在前面
Apache RocketMQ-4.3.0正式Release了事务消息的特性,顺着最近的这个热点。第一篇文章,就来聊一下在软件工程学上的长久的难题——分布式事务(Distributed Transaction)。
这个技术也在各个诸如阿里,腾讯等大厂的内部,被广泛地实现,利用及优化。但是由于理论上就有难点,所以分布式事务就隐晦得成了大厂对于小厂的技术壁垒。相信来看这篇文章的同学,一定都听过很多关于分布式事务的术语,比较二阶段提交,TCC,最终一致性等,所以这里也不多普及概念。
基于RocketMQ的分布式事务
我们直接上正题,利用RocketMQ设计自己的分布式事务组件。
举个虚拟场景引出问题
用户从农行 转账100元去招行 ,农行的系统和招行的系统分别部署在自己的机房,系统之间通过消息 进行通信,防止过度耦合。
整个模型可以不恰当得描述为:农行扣了100元后,发送“已经扣款”的消息给招行,招行收到消息,知道农行扣款成功了,然后在招行账户上加100元。
问题是,农行这边,方案1. 先扣100元再发消息,方案2. 先发消息再扣100元
整理下整个事务不一致的场景:
方案1,
农行扣100后成功,但是消息发送失败,招行没有加100
方案2,
消息发送成功,但是农行扣100元失败,招行收到消息加了100
各位同学应该已经发现问题所在了,扣款和发送消息这两个事情,没有办法通过调换顺序实现「同时成功」,或者「同时失败」。如果前者成功,后者失败,就会造成不一致。
RocketMQ,以下简称RMQ,为了实现事务消息引入了一种新的消息类型: TransactionMsg
一个完整的事务消息分成两个部分:
HalfMsg(Prepare) + Commit/RollbackMsg
Producer发送了HalfMsg后,由于HalfMsg不是一个完整的事务消息,Consumer无法立刻就消费到该消息,Producer可以对HalfMsg进行Commit或者Rollback来终结事务(EndTransacaction)。只有当Commit了HalfMsg后,Consumer才能消费到这条消息。RMQ会定期去向Producer询问,是否可以Commit或者Rollback那些由于错误没有被终结的HalfMsg来结束它们的生命周期,以达成事务最终的一致。
依然是刚刚的转账场景,我们用RMQ事务消息来优化下流程:
-
农行向RMQ同步发送HalfMsg,消息中携带农行即将要扣100元的信息
-
农行HalfMsg成功发送后,执行数据库本地事务,在自己的系统中扣100元
-
农行查看本地事务执行情况
-
本地事务返回成功,农行向RMQ提交(Commit)HalfMsg
-
招行系统订阅了RMQ,顺利收到农行已经扣款100元的信息
-
招行系统执行本地事务,在招行的系统中加100元
图1:RMQ事务消息原理
同样得,我们逐个来分析下这个流程是不是会出现不一致:
-
农行发送HalfMsg是同步发送(Sync),如果HalfMsg发送不成功,压根就不会执行本地事务
-
发送HalfMsg成功,但是农行扣款本地事务失败,也没事,如果本地事务没有成功,立刻就发送Rollback去回滚HalfMsg。就当之前啥事都没有发生过
-
农行本地事务成功了,但是Commit却失败了,但是由于HalfMsg已经在RMQ中,RMQ就能通过定时程序让农行重新检测本地事务是否成功,重新Commit。Rollback失败了也是同理
-
招行消费了消息后,加钱本地事务失败了,但是招行收到的消息持久化在MQ,甚至可以持久化在招行数据库,可以进行事务重试
刚刚讨论的案例是非常理想化的,整个分布式事务中,只涉及到了金额的变化,但是,真正的线上系统,作为消息发送方的本地事务可能就非常复杂,可能涉及到了几十张不同的表,那RMQ用定时器来Check HalfMsg,难道去查下涉及该事务的每一张表的数据是否提交成功?显然这种方案非常业务侵入非常大,并且很难组件化。所以需要在本地事务中设计一张Transaction表,将业务表和Transaction绑定在同一个本地事务中,如果农行的扣款本地事务成功时,Transaction中应当已经记录该TransactionId的状态为「已完成」。当最后需要检查时,只需要检查对应的TransactionId的状态是否是「已完成」就好,而不用关心具体的业务数据。
再谈一个小细节,
细心的同学可能发现,刚刚No.3的讨论其实是有点不严谨的,RMQ在调用Commit或者Rollback时,用的是 Oneway的方式,熟悉RMQ源码的话,知道这种网络调用是只单向发送Request,不会去获取Response。消息发送性能上是有非常大的提升的,但是如果真的发送失败,Producer是不会知晓的,最后只能通过定时检查HalfMsg才能终结事务 。
public void endTransactionOneway( final String addr, final EndTransactionRequestHeader requestHeader, final String remark, final long timeoutMillis ) throws RemotingException, MQBrokerException, InterruptedException { RemotingCommand request = RemotingCommand.createRequestCommand(RequestCode.END_TRANSACTION, requestHeader); request.setRemark(remark); // 使用Oneway发送end transaction类型的msg this.remotingClient.invokeOneway(addr, request, timeoutMillis); }
脱离RocketMQ的分布式事务
不是所有的MQ都能支持事务消息,如何使用一般的MQ来搭建分布式事务组件,甚至抽象成一个事务SOA服务?
其实仔细分析下RMQ的事务消息,我们可以把它拆解成两个部分:
事务管理器 + 消息
所谓的事务管理器,就是对于事务的预备(Prepare)、提交(Commit)和回滚(Rollback)的管理,另外还包含预备事务的定时检查器。
消息,指的就是一般的同步消息,发送后能明确得到发送结果,用于事务系统与业务系统解耦。几乎所有的分布式MQ都是支持这种消息的。
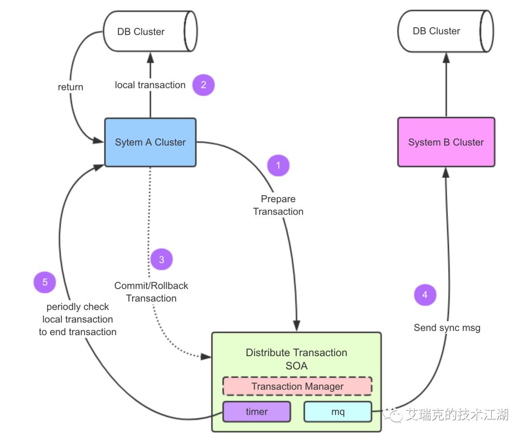
我们来设计下自己的DistributedTransaction SOA,以下简称DT-SOA
图2:分布式事务服务化
流程还是没有变,但分布式事务不再强依赖RMQ,而是用一般的MQ代替:-
系统A发送事务,首先调用DT-SOA的Prepare方法准备开启事务,由于是同步调用,获取SendResult,如果发送成功,拿到全局分布式事务的ID——TID
-
系统A用获取到的TID执行本地事务,本地事务中包含Transaction状态表,成功后将TID对应的状态置为“已完成”
-
系统A调用DT-SOA提交事务,DT-SOA用MQ发送同步消息给系统B
-
系统B监听对应Topic,接收到消息后,执行对应的本地事务
(完)
说在后面
第一次写公号文章,如果各位同学有啥意见或者建议,可以后台给我留言,水平有限,难免有误,欢迎来喷,喷了反正大家也看不到
。
之后计划写几个系列:
-
RocketMQ的实现原理分析
-
分库分表系统实现
-
Java并发
-
Golang调度器原理分析
-
杂七杂八的热门技术与理念
-
好看的电影推荐
