Linux学习

358 阅读13分钟

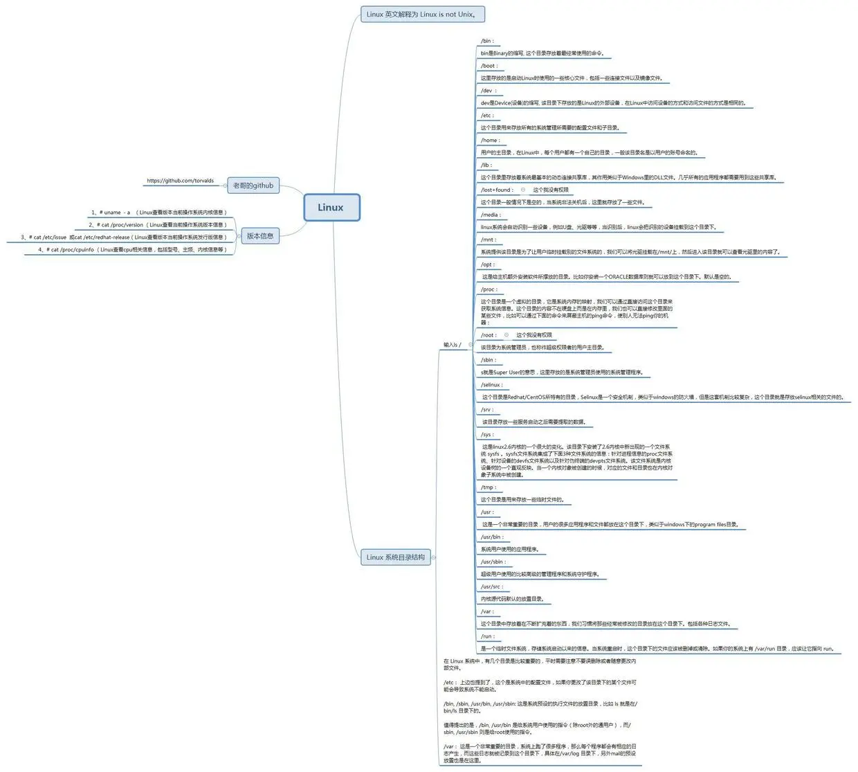
历史

通常情况下,Linux被打包成供个人计算机和服务器使用的Linux发行版,一些流行的主流Linux发布版,包括Debian(及其派生版本UbuntuLinux Mint)、Fedora(及其相关版本Red Hat Enterprise LinuxCentOS)和openSUSE等。Linux发行版包含Linux内核和支撑内核的实用程序和库,通常还带有大量可以满足各类需求的应用程序。个人计算机使用的Linux发行版通常包含X Window和一个相应的桌面环境,如GNOMEKDE。桌面Linux操作系统常用的应用程序,包括Firefox网页浏览器、LibreOffice办公软件、GIMP图像处理工具等。由于Linux是自由软件,任何人都可以创建一个匹配自己需求的Linux发行版。

正面

  • 开放源代码的Linux可以让知识延续下去,新兴的软件公司可以从开放源代码上快速、低价的创建专业能力,丰富市场的竞争,防止独霸软件巨兽的存在。
  • 个人使用很少有版权问题,绝大多数都是免费使用,几乎无所谓盗版问题。
  • 新的Linux发行版大多数软件都有服务器的服务,只要点击就可以自动下载、安装经过认证的软件,不需要到市面购买、安装。
  • Linux学习的投资有效时间较长。旧版软件、系统都还是存在,有源代码可以派生、分支,维护周期普遍比Windows长很多。就算被放弃,还是可以凭借源代码派生。新的软件更新发展多样化,容易养成用户习惯掌握原理,而不是养成操作习惯。
  • 强大的Shell脚本支持,容易组合出匹配需求的环境或创造自动程序。
  • 默认安全设置相对于目前主流的Windows操作系统安全很多。[47]Windows操作系统为了非专业用户降低了默认安全性的设置,导致系统容易受到木马、病毒的侵害。盗版的Windows更糟糕,可能随盗版操作系统捆绑木马恶意程序,部分默认超级用户(Administrator)登录、关闭安全更新等问题导致安全性更差。

负面

  • BSD的开发人员曾经批评过Linux内核开发人员过于重视新功能的添加而不是踏踏实实的把代码写好、整理好。
  • Minix爱好者认为微内核是将来技术发展的方向,Linux在技术上是落伍陈旧的。(参见塔能鲍姆-林纳斯辩论
  • 软硬件支持性较差。大部分的软、硬件厂商没有或者不会优先开发Linux平台的版本,或者Linux平台的版本功能较少,致使可用的应用程序、硬件周边支持性相较于WindowsMac平台差。
  • 相当多的发行版(超过200个以上),使程序开发者无法针对所有发行版做测试,使用Linux平台的应用软件安装在非主流发行版可能遭遇预料之外的问题或甚至于无法使用。
  • Linux系统及相关应用软件主要是由黑客程序员及其它Linux爱好者共同合作开发出来的,所以缺少了商业软件基于商业利益而调整操作界面使之更适合不同用户的行为。对Linux使用方式的不习惯,以及不同软件操作方式缺乏一致性使得用户产生Linux系统难以使用的感受。

Linux 系统目录结构(以公司服务器为准)

  • ls/ bin boot data dev etc home lib lib64 lost+found media mnt nohup.out opt proc root run sbin srv sys tmp usr var

  • bin 是Binary的缩写, 这个目录存放着最经常使用的命令。

image.png

ls 的命令就存在这里面,还有sz,sz 的命令就是下载jar包,一般是工程的依赖,架构师会打成jar 我们没有权限看,那我就去把它下载下来,反编译即可

  • boot: 这里存放的是启动Linux时使用的一些核心文件,包括一些连接文件以及镜像文件。
[dev@dev-lhn1d-retail-api1 /]$ cd boot
[dev@dev-lhn1d-retail-api1 boot]$ ls
config-3.10.0-693.2.2.el7.x86_64  grub                                                     initramfs-3.10.0-693.2.2.el7.x86_64.img       initramfs-3.10.0-693.el7.x86_64kdump.img  symvers-3.10.0-693.el7.x86_64.gz      vmlinuz-0-rescue-f0f31005fb5a436d88e3c6cbf54e25aa
config-3.10.0-693.el7.x86_64      grub2                                                    initramfs-3.10.0-693.2.2.el7.x86_64kdump.img  initrd-plymouth.img                       System.map-3.10.0-693.2.2.el7.x86_64  vmlinuz-3.10.0-693.2.2.el7.x86_64
efi                               initramfs-0-rescue-f0f31005fb5a436d88e3c6cbf54e25aa.img  initramfs-3.10.0-693.el7.x86_64.img           symvers-3.10.0-693.2.2.el7.x86_64.gz      System.map-3.10.0-693.el7.x86_64      vmlinuz-3.10.0-693.el7.x86_64
[dev@dev-lhn1d-retail-api1 boot]$ 


  • data : 这个目录是我么服务器自己的目录,我感觉是放了一堆文件一样
[dev@dev-lhn1d-retail-api1 home]$ cd /
[dev@dev-lhn1d-retail-api1 /]$ ls
bin  boot  data  dev  etc  home  lib  lib64  lost+found  media  mnt  nohup.out  opt  proc  root  run  sbin  srv  sys  tmp  usr  var
[dev@dev-lhn1d-retail-api1 /]$ cd data
[dev@dev-lhn1d-retail-api1 data]$ ls
www  wxcert
[dev@dev-lhn1d-retail-api1 data]$ cd www
[dev@dev-lhn1d-retail-api1 www]$ ls
retail-admin_v0.0.3                      retail-admin_V0.11.10A01_20181121         retail-admin_V0.11.3A01_20181119         retail-admin_V0.11.9A01_20181121         retail-admin_V0.7.1A01_20181109         retail-admin_V0.9.1A01_20181114
retail-admin_v0.0.3.tar.gz               retail-admin_V0.11.10A01_20181121.tar.gz  retail-admin_V0.11.3A01_20181119.tar.gz  retail-admin_V0.11.9A01_20181121.tar.gz  retail-admin_V0.7.1A01_20181109.tar.gz  retail-admin_V0.9.1A01_20181114.tar.gz
retail-admin_V0.0.4                      retail-admin_V0.11.11A01_20181121         retail-admin_V0.11.4A01_20181120         retail-admin_V0.12.0A01_20181121         retail-admin_V0.7.2A01_20181109         retail-admin_V0.9.2A01_20181114
retail-admin_V0.0.4.tar.gz               retail-admin_V0.11.11A01_20181121.tar.gz  retail-admin_V0.11.4A01_20181120.tar.gz  retail-admin_V0.12.0A01_20181121.tar.gz  retail-admin_V0.7.2A01_20181109.tar.gz  retail-admin_V0.9.2A01_20181114.tar.gz
retail-admin_V0.0.5                      retail-admin_V0.11.12A01_20181122         retail-admin_V0.11.5A01_20181120         retail-admin_V0.6.0A01_20181109          retail-admin_V0.8.0A01_20181114         retail-admin_V0.9.3A01_20181116
retail-admin_V0.0.5.tar.gz               retail-admin_V0.11.12A01_20181122.tar.gz  retail-admin_V0.11.5A01_20181120.tar.gz  retail-admin_V0.6.0A01_20181109.tar.gz   retail-admin_V0.8.0A01_20181114.tar.gz  retail-admin_V0.9.3A01_20181116.tar.gz
retail-admin_V0.0.6                      retail-admin_V0.11.13A01_20181122         retail-admin_V0.11.6A01_20181120         retail-admin_V0.6.1A01_20181113          retail-admin_V0.8.1A01_20181114         retailWeb
retail-admin_V0.0.6.tar.gz               retail-admin_V0.11.13A01_20181122.tar.gz  retail-admin_V0.11.6A01_20181120.tar.gz  retail-admin_V0.6.1A01_20181113.tar.gz   retail-admin_V0.8.1A01_20181114.tar.gz
retail-admin_V0.1.0                      retail-admin_V0.11.1A01_20181119          retail-admin_V0.11.7A01_20181121         retail-admin_V0.6.2A01_20181109          retail-admin_V0.8.2A01_20181114
retail-admin_V0.10.0A01_20181116         retail-admin_V0.11.1A01_20181119.tar.gz   retail-admin_V0.11.7A01_20181121.tar.gz  retail-admin_V0.6.2A01_20181109.tar.gz   retail-admin_V0.8.2A01_20181114.tar.gz
retail-admin_V0.10.0A01_20181116.tar.gz  retail-admin_V0.11.2A01_20181119          retail-admin_V0.11.8A01_20181121         retail-admin_V0.7.0A01_20181109          retail-admin_V0.9.0A01_20181114
retail-admin_V0.1.0.tar.gz               retail-admin_V0.11.2A01_20181119.tar.gz   retail-admin_V0.11.8A01_20181121.tar.gz  retail-admin_V0.7.0A01_20181109.tar.gz   retail-admin_V0.9.0A01_20181114.tar.gz

  • dev :dev是Device(设备)的缩写, 该目录下存放的是Linux的外部设备,在Linux中访问设备的方式和访问文件的方式是相同的。
[dev@dev-lhn1d-retail-api1 /]$ cd dev
[dev@dev-lhn1d-retail-api1 dev]$ ls
autofs         console          disk  fuse       initctl       mapper  network_latency     port    raw       snd     tty0   tty13  tty18  tty22  tty27  tty31  tty36  tty40  tty45  tty5   tty54  tty59  tty63  ttyS1   urandom  vcs2  vcsa   vcsa5  vga_arbiter   zero
block          core             dri   hidraw0    input         mcelog  network_throughput  ppp     rtc       stderr  tty1   tty14  tty19  tty23  tty28  tty32  tty37  tty41  tty46  tty50  tty55  tty6   tty7   ttyS2   usbmon0  vcs3  vcsa1  vcsa6  vhci
btrfs-control  cpu              fb0   hpet       kmsg          mem     null                ptmx    rtc0      stdin   tty10  tty15  tty2   tty24  tty29  tty33  tty38  tty42  tty47  tty51  tty56  tty60  tty8   ttyS3   usbmon1  vcs4  vcsa2  vda    vhost-net
bus            cpu_dma_latency  fd    hugepages  log           mqueue  nvram               pts     shm       stdout  tty11  tty16  tty20  tty25  tty3   tty34  tty39  tty43  tty48  tty52  tty57  tty61  tty9   uhid    vcs      vcs5  vcsa3  vda1   virtio-ports
char           crash            full  hwr

  • etc :这个目录用来存放所有的系统管理所需要的配置文件和子目录。
[dev@dev-lhn1d-retail-api1 /]$ cd etc
[dev@dev-lhn1d-retail-api1 etc]$ ls
adjtime            centos-release-upstream  csh.login                ethertypes          group-       iproute2       localtime                 motd               os-release      profile     redhat-release  sestatus.conf  sudo-ldap.conf      virc
aliases            chkconfig.d              dbus-1                   exports             grub2.cfg    issue          login.defs                mtab               pam.d           profile.d   resolv.conf     shadow         sysconfig           wgetrc
aliases.db         chrony.conf              default                  favicon.png         grub.d       issue.net      logrotate.conf            my.cnf             passwd          protocols   rpc             shadow-        sysctl.conf         wpa_supplicant
alternatives       chrony.keys              depmod.d                 filesystems         gshadow      kdump.conf     logrotate.d               my.cnf.d           passwd-         python      rpm             shells         sysctl.d            X11
anacrontab         cloud                    dhcp                     firewalld           gshadow-     kernel         lsb-release.d             NetworkManager     pkcs11          rc0.d       rsyncd.conf     skel           systemd             xdg
asound.conf        cron.d                   DIR_COLORS               fonts               gss          krb5.conf      machine-id                networks           pki             rc1.d       rsyslog.conf    ssh            system-release      xinetd.d
at.deny            cron.daily               DIR_COLORS.256color      fstab               host.conf    krb5.conf.d    machine-info              nginx              plymouth        rc2.d       rsyslog.d       ssl            system-release-cpe  yum
audisp             cron.deny                DIR_COLORS.lightbgcolor  gcrypt              hostname     ld.so.cache    magic                     nscd.conf          pm              rc3.d       rwtab           statetab       terminfo            yum.conf
audit              cron.hourly              dracut.conf              GeoIP.conf          hosts        ld.so.conf     mail.rc                   nsswitch.conf      polkit-1        rc4.d       rwtab.d         statetab.d     timezone            yum.repos.d
backup             cron.monthly             dracut.conf.d            GeoIP.conf.default  hosts.allow  ld.so.conf.d   makedumpfile.conf.sample  nsswitch.conf.bak  popt.d          rc5.d       sasl2           subgid         tmpfiles.d
bash_completion.d  crontab                  dracut.conf.d?           gnupg               hosts.deny   libaudit.conf  man_db.conf               ntp                postfix         rc6.d       securetty       subuid         tuned
bashrc             cron.weekly              e2fsck.conf              GREP_COLORS         init.d       libnl          mke2fs.conf               ntp.conf           ppp             rc.d        security        sudo.conf      udev
binfmt.d           crypttab                 eni_utils                groff               inittab      libuser.conf   modprobe.d                openldap           prelink.conf.d  rc.local    selinux         sudoers        vconsole.conf
centos-release     csh.cshrc                environment              group               inputrc      locale.conf    modules-load.d            opt                printcap        redhat-lsb  services        sudoers.d      vimrc
[dev@dev-lhn1d-retail-api1 etc]$ 

  • home:用户的主目录,在Linux中,每个用户都有一个自己的目录,一般该目录名是以用户的账号命名的。
[dev@dev-lhn1d-retail-api1 /]$ cd home
[dev@dev-lhn1d-retail-api1 home]$ ls
dev  oper  ops
[dev@dev-lhn1d-retail-api1 home]$ 
  • lib :这个目录里存放着系统最基本的动态连接共享库,其作用类似于Windows里的DLL文件。几乎所有的应用程序都需要用到这些共享库。
[dev@dev-lhn1d-retail-api1 /]$ cd lib
[dev@dev-lhn1d-retail-api1 lib]$ ls
binfmt.d    cpp    dracut     firmware  gcc   kbd    kernel  lsb         modules         NetworkManager  python2.7  sendmail          sse2      systemd     tuned  yum-plugins
cloud-init  debug  firewalld  games     grub  kdump  locale  modprobe.d  modules-load.d  polkit-1        rpm        sendmail.postfix  sysctl.d  tmpfiles.d  udev
[dev@dev-lhn1d-retail-api1 lib]$ 

  • lib64:库文件存放目录

    image.png

  • lost+found :这个目录一般情况下是空的,当系统非法关机后,这里就存放了一些文件。(这个我没有权限)

[dev@dev-lhn1d-retail-api1 /]$ cd lost+found
-bash: cd: lost+found: Permission denied
[dev@dev-lhn1d-retail-api1 /]$ 

  • media :linux系统会自动识别一些设备,例如U盘、光驱等等,当识别后,linux会把识别的设备挂载到这个目录下。 目前是个空的文件夹
[dev@dev-lhn1d-retail-api1 /]$ cd media
[dev@dev-lhn1d-retail-api1 media]$ ls
[dev@dev-lhn1d-retail-api1 media]$ 

  • mnt :系统提供该目录是为了让用户临时挂载别的文件系统的,我们可以将光驱挂载在/mnt/上,然后进入该目录就可以查看光驱里的内容了。
[dev@dev-lhn1d-retail-api1 /]$ cd mnt
[dev@dev-lhn1d-retail-api1 mnt]$ ^C
[dev@dev-lhn1d-retail-api1 mnt]$ 

  • nohup.out :一个文件,查看里面的日志 ,就是一个jar包
[dev@dev-lhn1d-retail-api1 /]$ cd nohup.out
-bash: cd: nohup.out: Not a directory
[dev@dev-lhn1d-retail-api1 /]$ tailf nohup.out
Error: Unable to access jarfile /opt/newretail_services/blissmall-baseinfo/blissmall-baseinfo.jar
^C
[dev@dev-lhn1d-retail-api1 /]$ ls
bin  boot  data  dev  etc  home  lib  lib64  lost+found  media  mnt  nohup.out  opt  proc  root  run  sbin  srv  sys  tmp  usr  var
[dev@dev-lhn1d-retail-api1 /]$ tail -fn 50 nohup.out
Error: Unable to access jarfile /opt/newretail_services/blissmall-baseinfo/blissmall-baseinfo.jar

  • opt : 这是给主机额外安装软件所摆放的目录。比如你安装一个ORACLE数据库则就可以放到这个目录下。默认是空的。所有的执行的jar都在这个目录
[dev@dev-lhn1d-retail-api1 /]$ cd opt
[dev@dev-lhn1d-retail-api1 opt]$ ls
apache-maven-3.5.4-bin.tar.gz  jdk-8u181-linux-x64.tar.gz  newretail_services  settings  sh
[dev@dev-lhn1d-retail-api1 opt]$ cd newretail_services/
[dev@dev-lhn1d-retail-api1 newretail_services]$ ls
blissmall-eureka  blissmall-gateway  retail-activity  retail-auth-center  retail-baseinfo  retail-demo  retail-logistics  retail-members  retail-mmc  retail-pay  retail-produce  retail-product  retail-shop  retail-trade  retail-uc

  • tree 树的命令,把包下所有的文件和文件夹列出树的结构,只列出一个树的结构 ,我自己负责的物流模块的结构。
├── retail-logistics
│   ├── config-cache
│   │   ├── retail-logistics+default+application.properties
│   │   └── retail-logistics+default+mall.retail.common.properties
│   ├── logs
│   │   ├── retail-logistics.log
│   │   ├── retail-logistics.log.2018-11-22.0.gz
│   │   └── retail-logistics.log.2018-11-22.1.gz
│   ├── retail-logistics_tag_1.0.01.jar
│   ├── retail-logistics_tag_1.0.02.jar
│   ├── retail-logistics_tag_1.0.03.jar
│   ├── retail-logistics_tag_1.0.04.jar
│   ├── retail-logistics_tag_1.0.05.jar
│   ├── retail-logistics_tag_1.0.06.jar
│   └── retail-logistics_tag_1.0.07.jar

  • proc :这个目录是一个虚拟的目录,它是系统内存的映射,我们可以通过直接访问这个目录来获取系统信息。这个目录的内容不在硬盘上而是在内存里,我们也可以直接修改里面的某些文件,比如可以通过下面的命令来屏蔽主机的ping命令,使别人无法ping你的机器:
[dev@dev-lhn1d-retail-api1 //]$ cd proc
[dev@dev-lhn1d-retail-api1 proc]$ ls
1      11011  13590  17590  19728  22     23798  24529  25057  26418  27253  27326  28022  283    30     31380  375  472   5    54    8     9176       cpuinfo      fb           kallsyms    loadavg  mtrr          self           sysvipc      vmstat
10     115    14811  18     19804  22138  23924  24530  257    26613  27255  277    28023  28332  30746  32     378  492   506  55    836   acpi       crypto       filesystems  kcore       locks    net           slabinfo       timer_list   zoneinfo
10626  11598  15     19016  2      22413  24234  24559  258    26614  27256  278    28063  284    30748  3250   41   493   513  57    853   buddyinfo  devices      fs           keys        mdstat   pagetypeinfo  softirqs       timer_stats
10738  11600  16     19271  20     22576  24488  247    259    26615  27287  27894  28070  28408  30749  33     42   4942  519  6160  8851  bus        diskstats    interrupts   key-users   meminfo  partitions    stat           tty
10968  11601  16865  19638  20035  22727  24501  25     260    26616  27297  27895  28073  29     31     34     421  496   52   7     9     cgroups    dma          iomem        kmsg        misc     sched_debug   swaps          uptime
10970  12     17     19725  20147  23     24503  25054  26280  26777  27299  28     28074  29122  31377  352    43   497   534  750   9173  cmdline    driver       ioports      kpagecount  modules  schedstat     sys            version
11     13     17484  19727  21     23521  24504  25056  263    27     27300  28020  28112  3      31379  374    44   4989  536  76    9175  consoles   execdomains  irq          kpageflags  mounts   scsi          sysrq-trigger  vmallocinfo
[dev@dev-lhn1d-retail-api1 proc]$ 

  • root :该目录为系统管理员,也称作超级权限者的用户主目录。(这个我没有权限)
[dev@dev-lhn1d-retail-api1 //]$ cd root
-bash: cd: root: Permission denied
[dev@dev-lhn1d-retail-api1 //]$ 

  • run :是一个临时文件系统,存储系统启动以来的信息。当系统重启时,这个目录下的文件应该被删掉或清除。如果你的系统上有 /var/run 目录,应该让它指向 run。
[dev@dev-lhn1d-retail-api1 //]$ cd run
[dev@dev-lhn1d-retail-api1 run]$ ls
atd.pid     blkid       console    cron.reboot  dhclient-eth0.pid  initramfs  log    netreport  nscd      plymouth  setrans   sudo         systemd     tuned  user
auditd.pid  cloud-init  crond.pid  dbus         faillock           lock       mount  nginx.pid  ntpd.pid  sepermit  sshd.pid  syslogd.pid  tmpfiles.d  udev   utmp
[dev@dev-lhn1d-retail-api1 run]$ 

  • sbin :s就是Super User的意思,这里存放的是系统管理员使用的系统管理程序。
[dev@dev-lhn1d-retail-api1 //]$ cd sbin
[dev@dev-lhn1d-retail-api1 sbin]$ 

  • srv : 该目录存放一些服务启动之后需要提取的数据。
[dev@dev-lhn1d-retail-api1 //]$ cd srv
[dev@dev-lhn1d-retail-api1 srv]$ ls
[dev@dev-lhn1d-retail-api1 srv]$ 

  • sys : 这是linux2.6内核的一个很大的变化。该目录下安装了2.6内核中新出现的一个文件系统 sysfs 。sysfs文件系统集成了下面3种文件系统的信息:针对进程信息的proc文件系统、针对设备的devfs文件系统以及针对伪终端的devpts文件系统。该文件系统是内核设备树的一个直观反映。当一个内核对象被创建的时候,对应的文件和目录也在内核对象子系统中被创建。
[dev@dev-lhn1d-retail-api1 //]$ cd sys
[dev@dev-lhn1d-retail-api1 sys]$ ls
block  bus  class  dev  devices  firmware  fs  hypervisor  kernel  module  power
[dev@dev-lhn1d-retail-api1 sys]$ 

  • tmp :这个目录是用来存放一些临时文件的。

    image.png

  • usr : 这是一个非常重要的目录,用户的很多应用程序和文件都放在这个目录下,类似于windows下的program files目录。

[dev@dev-lhn1d-retail-api1 usr]$ ls
bin  etc  games  include  lib  lib64  libexec  local  sbin  share  src  tmp
[dev@dev-lhn1d-retail-api1 usr]$ 

  • var:这个目录中存放着在不断扩充着的东西,我们习惯将那些经常被修改的目录放在这个目录下。包括各种日志文件。
[dev@dev-lhn1d-retail-api1 //]$ cd var
[dev@dev-lhn1d-retail-api1 var]$ ls
adm  cache  crash  db  empty  games  gopher  kerberos  lib  local  lock  log  mail  nis  opt  preserve  run  spool  tmp  yp
[dev@dev-lhn1d-retail-api1 var]$ 

版本信息

1、# uname -a (Linux查看版本当前操作系统内核信息)
[dev@dev-lhn1d-retail-api1 //]$ uname -a
Linux dev-lhn1d-retail-api1.blissmall.net 3.10.0-693.2.2.el7.x86_64 #1 SMP Tue Sep 12 22:26:13 UTC 2017 x86_64 x86_64 x86_64 GNU/Linux
[dev@dev-lhn1d-retail-api1 //]$ 
  • 硬件平台:$ uname -i
  • 机器硬件(CPU)名:$ uname -m
  • 节点名称:$ uname -n
  • 操作系统:$ uname -o
  • 系统处理器的体系结构:$ uname -p
  • 操作系统的发行版号:$ uname -r
  • 系统名:$ uname -s
  • 内核版本:$ uname -v
[dev@dev-lhn1d-retail-api1 //]$ uname -a
Linux dev-lhn1d-retail-api1.blissmall.net 3.10.0-693.2.2.el7.x86_64 #1 SMP Tue Sep 12 22:26:13 UTC 2017 x86_64 x86_64 x86_64 GNU/Linux
[dev@dev-lhn1d-retail-api1 //]$ uname -i
x86_64
[dev@dev-lhn1d-retail-api1 //]$ uname -m
x86_64
[dev@dev-lhn1d-retail-api1 //]$ uname -n
dev-lhn1d-retail-api1.blissmall.net
[dev@dev-lhn1d-retail-api1 //]$ uname -0
uname: invalid option -- '0'
Try 'uname --help' for more information.
[dev@dev-lhn1d-retail-api1 //]$ uname -o
GNU/Linux
[dev@dev-lhn1d-retail-api1 //]$ uname -p
x86_64
[dev@dev-lhn1d-retail-api1 //]$ uname -r
3.10.0-693.2.2.el7.x86_64
[dev@dev-lhn1d-retail-api1 //]$ uname -s
Linux
[dev@dev-lhn1d-retail-api1 //]$ uname -v
#1 SMP Tue Sep 12 22:26:13 UTC 2017
[dev@dev-lhn1d-retail-api1 //]$ 
2、# cat /proc/version (Linux查看当前操作系统版本信息)
[dev@dev-lhn1d-retail-api1 //]$ cat /proc/version
Linux version 3.10.0-693.2.2.el7.x86_64 (builder@kbuilder.dev.centos.org) (gcc version 4.8.5 20150623 (Red Hat 4.8.5-16) (GCC) ) #1 SMP Tue Sep 12 22:26:13 UTC 2017
[dev@dev-lhn1d-retail-api1 //]$ 

Linux version 3.10.0-693.2.2.el7.x86_64 linux内核版本号 gcc version 4.8.5 20150623 gcc编译器版本号 Red Hat Linux4.8.5-16 Red Hat版本号

3、# cat /etc/issue 或cat /etc/redhat-release(Linux查看版本当前操作系统发行版信息)
  • 在公司的服务器上是这样:cat /etc/redhat-release
[dev@dev-lhn1d-retail-api1 /]$ cd etc
[dev@dev-lhn1d-retail-api1 etc]$ ls
adjtime            centos-release-upstream  csh.login                ethertypes          group-       iproute2       localtime                 motd               os-release      profile     redhat-release  sestatus.conf  sudo-ldap.conf      virc
aliases            chkconfig.d              dbus-1                   exports             grub2.cfg    issue          login.defs                mtab               pam.d           profile.d   resolv.conf     shadow         sysconfig           wgetrc
aliases.db         chrony.conf              default                  favicon.png         grub.d       issue.net      logrotate.conf            my.cnf             passwd          protocols   rpc             shadow-        sysctl.conf         wpa_supplicant
alternatives       chrony.keys              depmod.d                 filesystems         gshadow      kdump.conf     logrotate.d               my.cnf.d           passwd-         python      rpm             shells         sysctl.d            X11
anacrontab         cloud                    dhcp                     firewalld           gshadow-     kernel         lsb-release.d             NetworkManager     pkcs11          rc0.d       rsyncd.conf     skel           systemd             xdg
asound.conf        cron.d                   DIR_COLORS               fonts               gss          krb5.conf      machine-id                networks           pki             rc1.d       rsyslog.conf    ssh            system-release      xinetd.d
at.deny            cron.daily               DIR_COLORS.256color      fstab               host.conf    krb5.conf.d    machine-info              nginx              plymouth        rc2.d       rsyslog.d       ssl            system-release-cpe  yum
audisp             cron.deny                DIR_COLORS.lightbgcolor  gcrypt              hostname     ld.so.cache    magic                     nscd.conf          pm              rc3.d       rwtab           statetab       terminfo            yum.conf
audit              cron.hourly              dracut.conf              GeoIP.conf          hosts        ld.so.conf     mail.rc                   nsswitch.conf      polkit-1        rc4.d       rwtab.d         statetab.d     timezone            yum.repos.d
backup             cron.monthly             dracut.conf.d            GeoIP.conf.default  hosts.allow  ld.so.conf.d   makedumpfile.conf.sample  nsswitch.conf.bak  popt.d          rc5.d       sasl2           subgid         tmpfiles.d
bash_completion.d  crontab                  dracut.conf.d?           gnupg               hosts.deny   libaudit.conf  man_db.conf               ntp                postfix         rc6.d       securetty       subuid         tuned
bashrc             cron.weekly              e2fsck.conf              GREP_COLORS         init.d       libnl          mke2fs.conf               ntp.conf           ppp             rc.d        security        sudo.conf      udev
binfmt.d           crypttab                 eni_utils                groff               inittab      libuser.conf   modprobe.d                openldap           prelink.conf.d  rc.local    selinux         sudoers        vconsole.conf
centos-release     csh.cshrc                environment              group               inputrc      locale.conf    modules-load.d            opt                printcap        redhat-lsb  services        sudoers.d      vimrc
[dev@dev-lhn1d-retail-api1 etc]$ cat redhat-release
CentOS Linux release 7.4.1708 (Core) 
[dev@dev-lhn1d-retail-api1 etc]$ 
4、# cat /proc/cpuinfo (Linux查看cpu相关信息,包括型号、主频、内核信息等)
[dev@dev-lhn1d-retail-api1 proc]$ cat cpuinfo
processor	: 0
vendor_id	: GenuineIntel
cpu family	: 6
model		: 85
model name	: Intel(R) Xeon(R) Platinum 8163 CPU @ 2.50GHz
stepping	: 4
microcode	: 0x1
cpu MHz		: 2500.008
cache size	: 33792 KB
physical id	: 0
siblings	: 4
core id		: 0
cpu cores	: 2
apicid		: 0
initial apicid	: 0
fpu		: yes
fpu_exception	: yes
cpuid level	: 13
wp		: yes
flags		: fpu vme de pse tsc msr pae mce cx8 apic sep mtrr pge mca cmov pat pse36 clflush mmx fxsr sse sse2 ss ht syscall nx pdpe1gb rdtscp lm constant_tsc rep_good nopl eagerfpu pni pclmulqdq ssse3 fma cx16 pcid sse4_1 sse4_2 x2apic movbe popcnt tsc_deadline_timer aes xsave avx f16c rdrand hypervisor lahf_lm abm 3dnowprefetch fsgsbase tsc_adjust bmi1 hle avx2 smep bmi2 erms invpcid rtm mpx avx512f avx512dq rdseed adx smap avx512cd avx512bw avx512vl xsaveopt xsavec xgetbv1
bogomips	: 5000.01
clflush size	: 64
cache_alignment	: 64
address sizes	: 46 bits physical, 48 bits virtual
power management:

processor	: 1
vendor_id	: GenuineIntel
cpu family	: 6
model		: 85
model name	: Intel(R) Xeon(R) Platinum 8163 CPU @ 2.50GHz
stepping	: 4
microcode	: 0x1
cpu MHz		: 2500.008
cache size	: 33792 KB
physical id	: 0
siblings	: 4
core id		: 0
cpu cores	: 2
apicid		: 1
initial apicid	: 1
fpu		: yes
fpu_exception	: yes
cpuid level	: 13
wp		: yes
flags		: fpu vme de pse tsc msr pae mce cx8 apic sep mtrr pge mca cmov pat pse36 clflush mmx fxsr sse sse2 ss ht syscall nx pdpe1gb rdtscp lm constant_tsc rep_good nopl eagerfpu pni pclmulqdq ssse3 fma cx16 pcid sse4_1 sse4_2 x2apic movbe popcnt tsc_deadline_timer aes xsave avx f16c rdrand hypervisor lahf_lm abm 3dnowprefetch fsgsbase tsc_adjust bmi1 hle avx2 smep bmi2 erms invpcid rtm mpx avx512f avx512dq rdseed adx smap avx512cd avx512bw avx512vl xsaveopt xsavec xgetbv1
bogomips	: 5000.01
clflush size	: 64
cache_alignment	: 64
address sizes	: 46 bits physical, 48 bits virtual
power management:

processor	: 2
vendor_id	: GenuineIntel
cpu family	: 6
model		: 85
model name	: Intel(R) Xeon(R) Platinum 8163 CPU @ 2.50GHz
stepping	: 4
microcode	: 0x1
cpu MHz		: 2500.008
cache size	: 33792 KB
physical id	: 0
siblings	: 4
core id		: 1
cpu cores	: 2
apicid		: 2
initial apicid	: 2
fpu		: yes
fpu_exception	: yes
cpuid level	: 13
wp		: yes
flags		: fpu vme de pse tsc msr pae mce cx8 apic sep mtrr pge mca cmov pat pse36 clflush mmx fxsr sse sse2 ss ht syscall nx pdpe1gb rdtscp lm constant_tsc rep_good nopl eagerfpu pni pclmulqdq ssse3 fma cx16 pcid sse4_1 sse4_2 x2apic movbe popcnt tsc_deadline_timer aes xsave avx f16c rdrand hypervisor lahf_lm abm 3dnowprefetch fsgsbase tsc_adjust bmi1 hle avx2 smep bmi2 erms invpcid rtm mpx avx512f avx512dq rdseed adx smap avx512cd avx512bw avx512vl xsaveopt xsavec xgetbv1
bogomips	: 5000.01
clflush size	: 64
cache_alignment	: 64
address sizes	: 46 bits physical, 48 bits virtual
power management:

processor	: 3
vendor_id	: GenuineIntel
cpu family	: 6
model		: 85
model name	: Intel(R) Xeon(R) Platinum 8163 CPU @ 2.50GHz
stepping	: 4
microcode	: 0x1
cpu MHz		: 2500.008
cache size	: 33792 KB
physical id	: 0
siblings	: 4
core id		: 1
cpu cores	: 2
apicid		: 3
initial apicid	: 3
fpu		: yes
fpu_exception	: yes
cpuid level	: 13
wp		: yes
flags		: fpu vme de pse tsc msr pae mce cx8 apic sep mtrr pge mca cmov pat pse36 clflush mmx fxsr sse sse2 ss ht syscall nx pdpe1gb rdtscp lm constant_tsc rep_good nopl eagerfpu pni pclmulqdq ssse3 fma cx16 pcid sse4_1 sse4_2 x2apic movbe popcnt tsc_deadline_timer aes xsave avx f16c rdrand hypervisor lahf_lm abm 3dnowprefetch fsgsbase tsc_adjust bmi1 hle avx2 smep bmi2 erms invpcid rtm mpx avx512f avx512dq rdseed adx smap avx512cd avx512bw avx512vl xsaveopt xsavec xgetbv1
bogomips	: 5000.01
clflush size	: 64
cache_alignment	: 64
address sizes	: 46 bits physical, 48 bits virtual
power management:
[dev@dev-lhn1d-retail-api1 proc]$ 

Tip

  • 在 Linux 系统中,有几个目录是比较重要的,平时需要注意不要误删除或者随意更改内部文件。
  • /etc: 上边也提到了,这个是系统中的配置文件,如果你更改了该目录下的某个文件可能会导致系统不能启动。
  • /bin, /sbin, /usr/bin, /usr/sbin: 这是系统预设的执行文件的放置目录,比如 ls 就是在/bin/ls 目录下的。
  • 值得提出的是,/bin, /usr/bin 是给系统用户使用的指令(除root外的通用户),而/sbin, /usr/sbin 则是给root使用的指令。
  • /var: 这是一个非常重要的目录,系统上跑了很多程序,那么每个程序都会有相应的日志产生,而这些日志就被记录到这个目录下,具体在/var/log 目录下,另外mail的预设放置也是在这里。
  • cd .. 返回上一层目录 cd / 返回根目录 ls 列出文件夹和文件 pwd 当前的目录
  • 未完待续 。。。。

Xmind

Linux .jpg

Thanks