设计模式 开闭原则

348 阅读3分钟

设计模式 - 开闭原则 即 对立与统一原则

什么是开闭原则

软件实体应该对扩展开放,对修改关闭,即实体应当通过扩展实现变化,而不是修改代码实现变化

什么是软件实体,项目或软件中按照一定逻辑规划划分的模块 抽象 类 方法

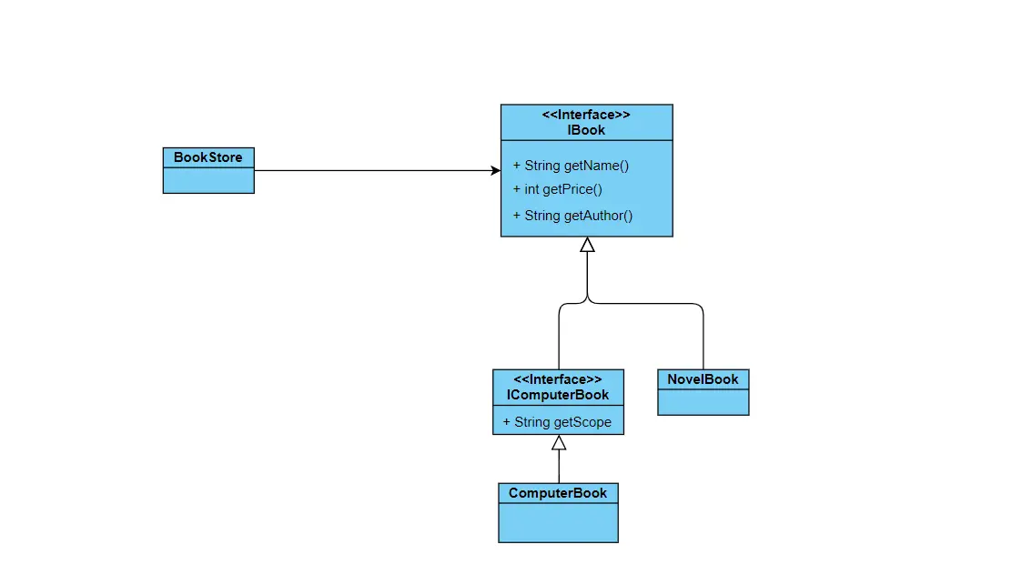
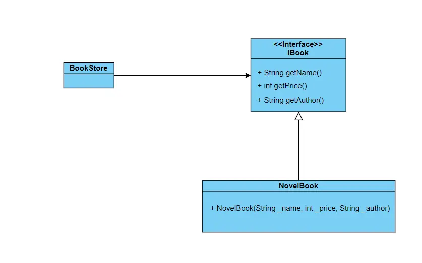
书店销售书籍

然后书写代码如下

// 书籍接口
public interface Ibook{
	// 名称
	public String getName();
	// 售价
	public int getPrice();
	// 作者
	public String getAuthor();
}

书店出售小说类书籍,书写代码

public class NoveIBook implements IBook {
	// 名称
	private String name;
	// 价格
	private int price;
	// 作者
	private String author;
	// 构造函数
	public NoveIBook(String _name, int _price, String _author){
		this.name = _name;
		this.price = _price;
		this.author = _author;
	}
	// 获得作者
	public String getAuthor(){
		return this.author;
	}
	// 价格
	public String getPrice(){
		return this.price;
	}
	// 名字
	public String getName(){
		return this.name;
	}
}

其中,价格定义为int,不是错误,非金融类项目,取两位精度,运算过程中,扩大100倍,展示时缩小100倍。 售书

public class BookStore {
	private final static ArrayList bookList = new ArrayList();
	// 下发的内容,是放置在持久层,即保存到硬盘中的
	// java的三层架构为视图层,服务层,持久层。
	// view 层 用于接收用户提交的请求代码
	// service 系统的业务逻辑
	// dao 持久层,操作数据库代码
	// 上下层,通过接口联系
	static{
		bookList.add(new NoveIBook("", 3200, ""));
	}
	// 买书
	public static void main(String[] args){
		// 大数格式化
		NumberFormat formatter = NumberFormat.getCurrencyInstance();
		formatter.setMaximumFractionDigits(2);
		for(IBook book:bookList){
			System.out.println(book.getName() + book.getPrice() + book.getAuthor());
		}
	}
}

然后,发生打折。 修改接口 接口不应该修改,因为接口是持久的 修改实现类 修改getPrice()方法达到打折的目的。 但是,因为采购书籍的人,要看到实现的价格。所以不修改 扩展实现 再增加一个子类,如下

代码如下

// 打折销售的小说
public class OffNovelBook extends NoveIBook {
	public OffNoveIBook(String _name, int _price, String _author){
		super(_name, _price, _author);
	}
	// 覆盖销售
	@Override
	public int getPrice(){
		return super.getPrice()*90 / 100;
	}
}

接着修改main里面的内容即可。

变化

变化分为逻辑变化,子模块变化,可见视图变化。

使用开闭原则

抽象约束

抽象约束对一组事物的描述。 当商店增加了一个计算机书籍的销售。但是计算机书籍还有很多种,有编程语言,数据库等。

// 增加计算机书籍接口
public interface IComputerBook extends IBook{
	// 计算机书籍
	public String getScope();	// 计算机书籍的范围
}

同样的,书写计算机书籍类

public class ComputerBook implements IComputerBook{
	private String name;
	private String scope;
	private String author;
	public ComputerBook(String _name, int _price, String _author, String _scope){
		this.name = _name;
		this.price = _price;
		this.author = _author;
		this.scope = _scope;
	}
	public String getScope(){
		return this.scope;
	}
	public String getName(){
		return this.name;
	} 
	public int getPrice(){
		return this.price;
	}
}

直接在main中添加即可。 总结 ; 对扩展开放,前提对抽象约束。

元数据控制模块

即,使用配置参数,控制模块行为。

原则总结

单一职责

类的职责要单一

里氏替换

里氏替换原则不能破坏继承 即,子类对象,可以代替超类。

依赖倒置

面向接口。 即,每个接口只负责干一件事。

接口隔离

每个接口只干一件事

迪米特法则

通信通过类之间通信。两者之间耦合度越少越好。

开闭原则

对扩展开放,对修改关闭