Django 2.1.3 中间件使用

1,016 阅读1分钟

环境

Win10
Python3.6.6
Django2.1.3

中间件作用

  • 中间件用于全局修改Django的输入或输出。

中间件常见用途

  • 缓存
  • 会话认证
  • 日志记录
  • 异常

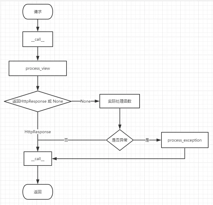
中间件执行流程

全局异常捕捉实现

创建django项目&添加app

django-admin startproject middleware
cd middleware
django-admin startapp app

添加app到项目

# middleware/settings.py
# INSTALLED_APPS最后添加 app
INSTALLED_APPS = [
    'app',
]

编辑中间件并添加到项目

  • 注:中间件注册访问有一定的关联性,位置不可以随意放
# 创建app/middleware.py并编辑
from django.http import JsonResponse


class CustomMiddleware:
    def __init__(self, get_response):
        print("程序启动时执行, 只执行一次")
        self.get_response = get_response

    def __call__(self, request):
        print("中间件开始")
        response = self.get_response(request)
        print("中间件结束")
        return response

    def process_view(self, request, view_func, view_args, view_kwargs):
        print("请求实际函数前执行")

    def process_exception(self, request, exception):
        print("程序异常时执行")
        return JsonResponse({"msg": exception.args[0], "code": -1})


编辑middleware.setttings.py
MIDDLEWARE = [
    ...
    'app.middleware.CustomMiddleware'
]

编写一个异常

# app/views.py
from django.http import JsonResponse


def json_response(request):
    print('json_response')
    err = 3 / 0
    return JsonResponse({"msg": "ok", "code": 0})

添加到路由

# middleware/urls.py

from app.views import json_response, view_response

urlpatterns = [
    ...
    path("view", view_response)
]
  1. 运行测试

另一个觉用途日志记录

# 在中间件函数process_view中添加
print("path: {}; method: {}; data: {}".format(request.get_full_path(), request.method, request.body or ''))

参考: