Android事件分发机制

1,276 阅读10分钟

前言

在安卓四大组件中(ActivityServiceBroadCastContentProvider),最常用的当是Activity。因为Activity负责提供直观的页面并响应用户操作。在Activity的布局文件中,通过最外层的ViewGroup(布局)一层层嵌套、布局直至View(控件),组成了丰富多彩的用户页面。如QQ、微信等等。在开发这些页面过程中,难免会遇到一些事件冲突(说人话就是:你想点击的某个布局或控件,发现响应的是另一个布局或控件)的问题。呵呵,怎么办呢?由此引入我们接下来讨论的问题。

事件分发阐述

手机在响应用户的点击操作时,从Activity入口,遵循着一定的规则将对应的事件交由指定的ViewGroup或者View去响应(消费这个事件)。只有找出了各中规则,日后再次处理这类事件问题时,必定会得心应手。从程序的角度来看,Android提供三个方法处理事件问题dispatchTouchEvent分发点击事件)、onInterceptTouchEvent拦截点击事件),onTouchEvent处理点击事件)。每个方法返回truefalse表示是否处理它对应的职责。比如说,如果我拦截了事件,就表示自身要处理该事件,不让别的控件再能接收到事件信号。除了返回truefalse之外,还能通过调用父类的方法执行父类的逻辑。简而言之,ActivityViewGroupView三个类处理事件,相关的方法依次是dispatchTouchEventonInterceptTouchEventonTouchEvent以及每个方法的返回可以是truefalsesuper。其中注意:ActivityView没有拦截事件方法。

验证

编写一个测试demo,布局文件中用LinearLayout嵌套RelativeLayout,最后在RelativeLayout中包含一个Button按钮。依次在每个事件处理方法中,输出log日志。点击按钮测试,通过日志信息分析事件分发流程。下图是布局效果。

为方便描述,定制命名规则:Activity简写ALinearLayout简写LRelativeLayout简写RButton简写BdispatchTouchEvent简写DonInterceptTouchEvent简写IonTouchEvent简写T,返回true简写T,返回false简写F,返回super简写S。如:ADS表示ActivitydispatchTouchEvent方法 return super

测试方案一

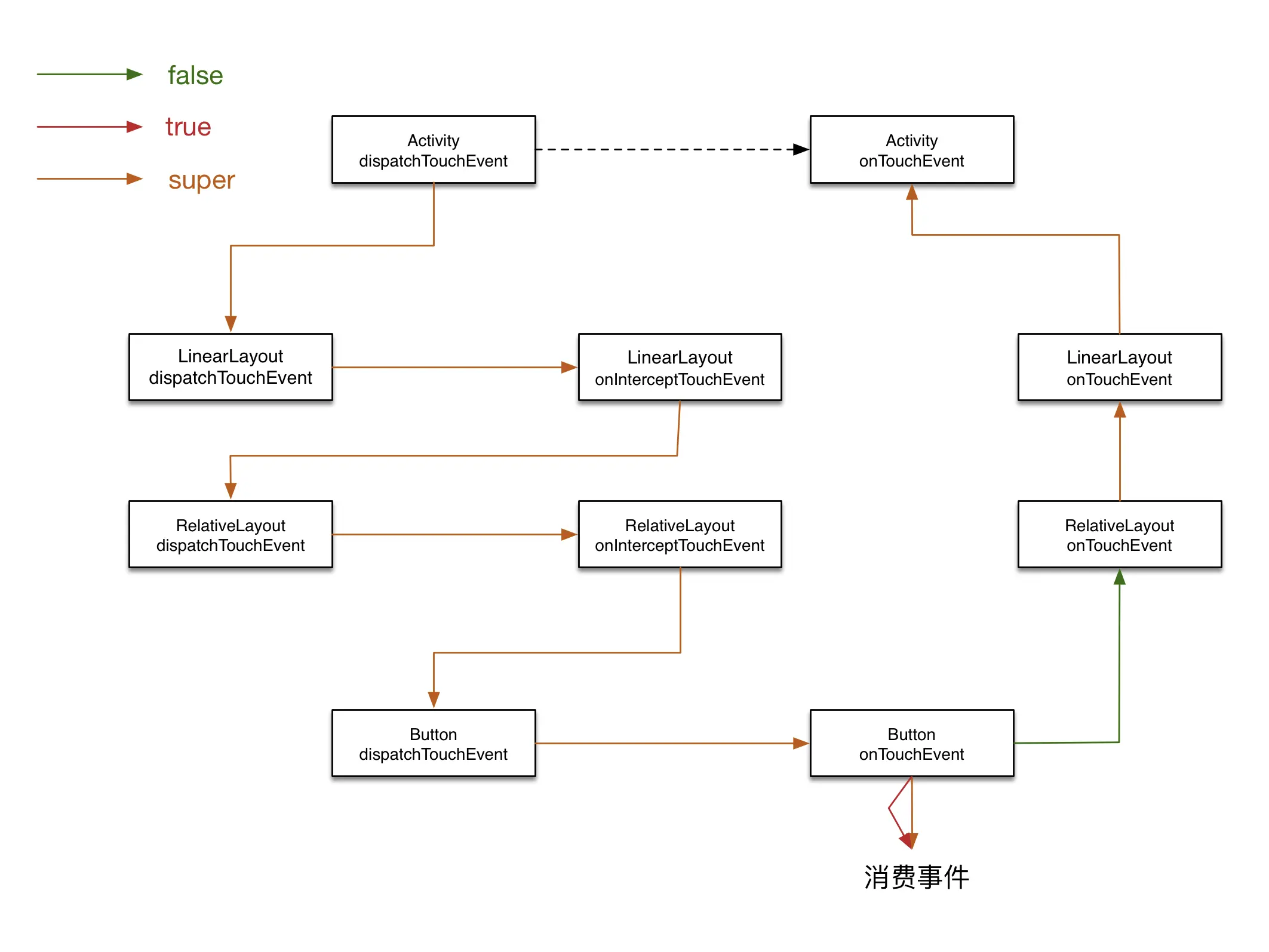
ADS/ATS、LDS/LIS/LTS、RDS/RIS/RTS、BDS/BTS

日志说明

04-01 12:44:44.402: D/Activity(1234): dispatchTouchEvent ACTION_DOWN
04-01 12:44:44.402: D/MyLinearLayout(1234): dispatchTouchEvent ACTION_DOWN
04-01 12:44:44.402: D/MyLinearLayout(1234): onInterceptTouchEvent ACTION_DOWN
04-01 12:44:44.402: D/MyRelativeLayout(1234): dispatchTouchEvent ACTION_DOWN
04-01 12:44:44.402: D/MyRelativeLayout(1234): onInterceptTouchEvent ACTION_DOWN
04-01 12:44:44.402: D/MyButton(1234): dispatchTouchEvent ACTION_DOWN
04-01 12:44:44.402: D/MyButton(1234): onTouchEvent ACTION_DOWN
04-01 12:44:44.506: D/Activity(1234): dispatchTouchEvent ACTION_UP
04-01 12:44:44.506: D/MyLinearLayout(1234): dispatchTouchEvent ACTION_UP
04-01 12:44:44.506: D/MyLinearLayout(1234): onInterceptTouchEvent ACTION_UP
04-01 12:44:44.506: D/MyRelativeLayout(1234): dispatchTouchEvent ACTION_UP
04-01 12:44:44.506: D/MyRelativeLayout(1234): onInterceptTouchEvent ACTION_UP
04-01 12:44:44.506: D/MyButton(1234): dispatchTouchEvent ACTION_UP
04-01 12:44:44.506: D/MyButton(1234): onTouchEvent ACTION_UP
04-01 12:44:44.506: D/Button(1234): 点击

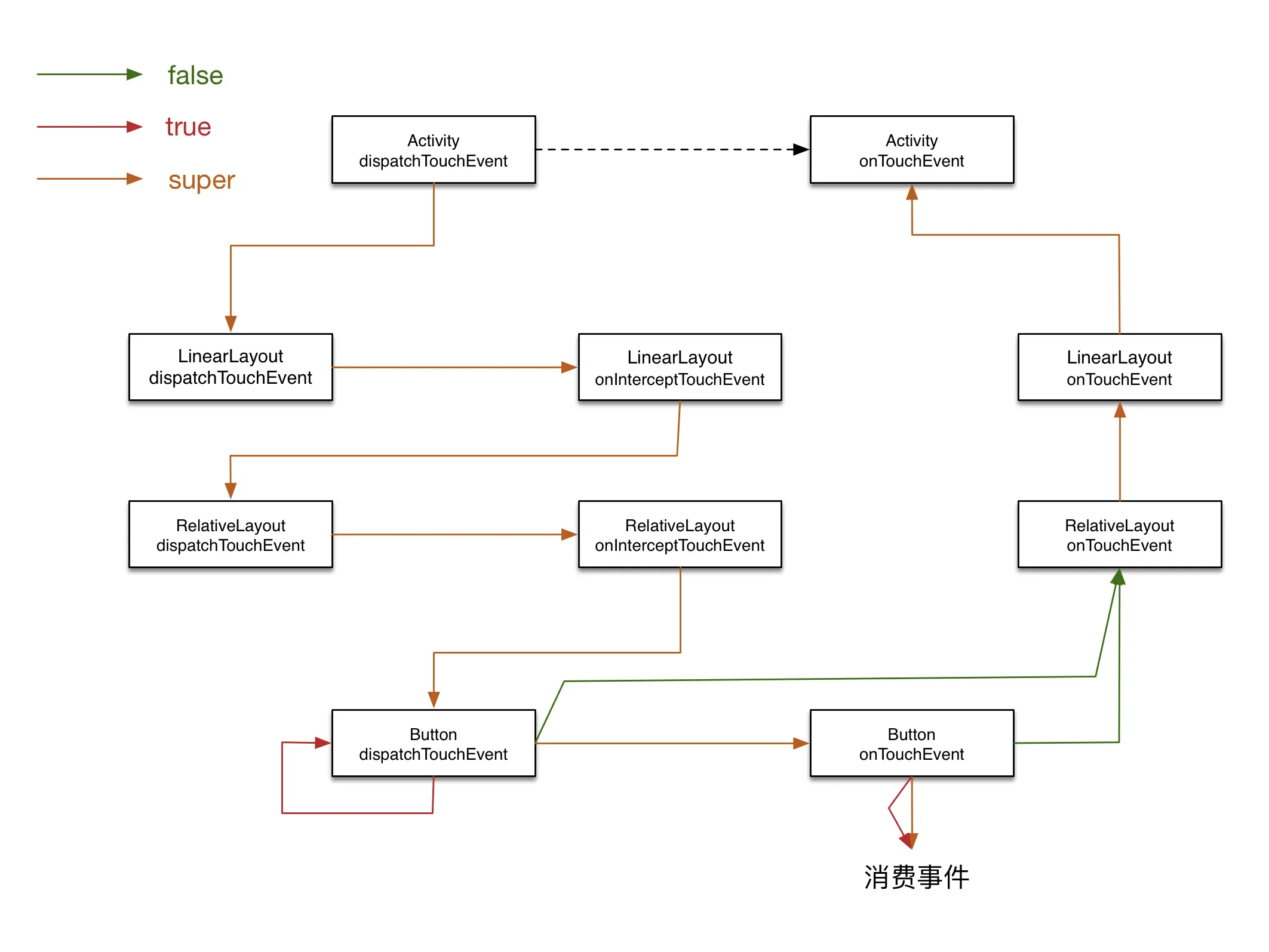
整理出如下示意图:三色箭头实线,表示对应方法返回一个值会跳转到下一个方法。其中Button 返回true和返回super都会消费事件,只是返回true就不在就不再响应button的点击事件。

测试方案二

ADS/ATS、LDS/LIS/LTS、RDS/RIS/RTS、BDS/BTF

日志说明

04-01 14:00:54.970: D/Activity(1387): dispatchTouchEvent ACTION_DOWN
04-01 14:00:54.970: D/MyLinearLayout(1387): dispatchTouchEvent ACTION_DOWN
04-01 14:00:54.970: D/MyLinearLayout(1387): onInterceptTouchEvent ACTION_DOWN
04-01 14:00:54.970: D/MyRelativeLayout(1387): dispatchTouchEvent ACTION_DOWN
04-01 14:00:54.970: D/MyRelativeLayout(1387): onInterceptTouchEvent ACTION_DOWN
04-01 14:00:54.970: D/MyButton(1387): dispatchTouchEvent ACTION_DOWN
04-01 14:00:54.970: D/MyButton(1387): onTouchEvent ACTION_DOWN
04-01 14:00:54.970: D/MyRelativeLayout(1387): onTouchEvent ACTION_DOWN
04-01 14:00:54.970: D/MyLinearLayout(1387): onTouchEvent ACTION_DOWN
04-01 14:00:54.970: D/Activity(1387): onTouchEvent ACTION_DOWN
04-01 14:00:55.066: D/Activity(1387): dispatchTouchEvent ACTION_UP
04-01 14:00:55.066: D/Activity(1387): onTouchEvent ACTION_UP

说明:Button 的onTouchEvent return false时,点击事件会返回到上一层视图。如果一直都没有控件处理这个事件就会交给Activitiy 的onTouchEvent消费。当再传入事件时,不会再按照之前的流程,每个空间均处理一次,而是直接给 Activity 的onTouchEvent消费。就是虚线所指。

测试方案三

ADS/ATS、LDS/LIS/LTS、RDS/RIS/RTS、BDT/BTF

日志说明

04-01 14:12:47.918: D/Activity(1444): dispatchTouchEvent ACTION_DOWN
04-01 14:12:47.918: D/MyLinearLayout(1444): dispatchTouchEvent ACTION_DOWN
04-01 14:12:47.918: D/MyLinearLayout(1444): onInterceptTouchEvent ACTION_DOWN
04-01 14:12:47.918: D/MyRelativeLayout(1444): dispatchTouchEvent ACTION_DOWN
04-01 14:12:47.918: D/MyRelativeLayout(1444): onInterceptTouchEvent ACTION_DOWN
04-01 14:12:47.918: D/MyButton(1444): dispatchTouchEvent ACTION_DOWN
04-01 14:12:48.030: D/Activity(1444): dispatchTouchEvent ACTION_UP
04-01 14:12:48.030: D/MyLinearLayout(1444): dispatchTouchEvent ACTION_UP
04-01 14:12:48.030: D/MyLinearLayout(1444): onInterceptTouchEvent ACTION_UP
04-01 14:12:48.030: D/MyRelativeLayout(1444): dispatchTouchEvent ACTION_UP
04-01 14:12:48.030: D/MyRelativeLayout(1444): onInterceptTouchEvent ACTION_UP
04-01 14:12:48.030: D/MyButton(1444): dispatchTouchEvent ACTION_UP

说明:Button dispatchTouchEvent方法返回true,表示自身需要消费该事件。且不传递给onTouchEvent方法。

测试方案四

ADS/ATS、LDS/LIS/LTS、RDS/RIS/RTS、BDF/BTF

日志说明

04-01 14:19:40.014: D/Activity(1502): dispatchTouchEvent ACTION_DOWN
04-01 14:19:40.014: D/MyLinearLayout(1502): dispatchTouchEvent ACTION_DOWN
04-01 14:19:40.014: D/MyLinearLayout(1502): onInterceptTouchEvent ACTION_DOWN
04-01 14:19:40.014: D/MyRelativeLayout(1502): dispatchTouchEvent ACTION_DOWN
04-01 14:19:40.014: D/MyRelativeLayout(1502): onInterceptTouchEvent ACTION_DOWN
04-01 14:19:40.014: D/MyButton(1502): dispatchTouchEvent ACTION_DOWN
04-01 14:19:40.014: D/MyRelativeLayout(1502): onTouchEvent ACTION_DOWN
04-01 14:19:40.014: D/MyLinearLayout(1502): onTouchEvent ACTION_DOWN
04-01 14:19:40.014: D/Activity(1502): onTouchEvent ACTION_DOWN
04-01 14:19:40.022: D/Activity(1502): dispatchTouchEvent ACTION_UP
04-01 14:19:40.022: D/Activity(1502): onTouchEvent ACTION_UP

说明:Button dispatchTouchEvent方法返回false,事件传递给父控件onTouchEvent方法。

测试方案五

ADS/ATS、LDS/LIS/LTS、RDS/RIS/RTT、BDF/BTF

日志说明

04-01 14:26:03.306: D/Activity(1561): dispatchTouchEvent ACTION_DOWN
04-01 14:26:03.306: D/MyLinearLayout(1561): dispatchTouchEvent ACTION_DOWN
04-01 14:26:03.306: D/MyLinearLayout(1561): onInterceptTouchEvent ACTION_DOWN
04-01 14:26:03.306: D/MyRelativeLayout(1561): dispatchTouchEvent ACTION_DOWN
04-01 14:26:03.306: D/MyRelativeLayout(1561): onInterceptTouchEvent ACTION_DOWN
04-01 14:26:03.306: D/MyButton(1561): dispatchTouchEvent ACTION_DOWN
04-01 14:26:03.306: D/MyRelativeLayout(1561): onTouchEvent ACTION_DOWN
04-01 14:26:03.366: D/Activity(1561): dispatchTouchEvent ACTION_UP
04-01 14:26:03.366: D/MyLinearLayout(1561): dispatchTouchEvent ACTION_UP
04-01 14:26:03.366: D/MyLinearLayout(1561): onInterceptTouchEvent ACTION_UP
04-01 14:26:03.366: D/MyRelativeLayout(1561): dispatchTouchEvent ACTION_UP
04-01 14:26:03.366: D/MyRelativeLayout(1561): onTouchEvent ACTION_UP

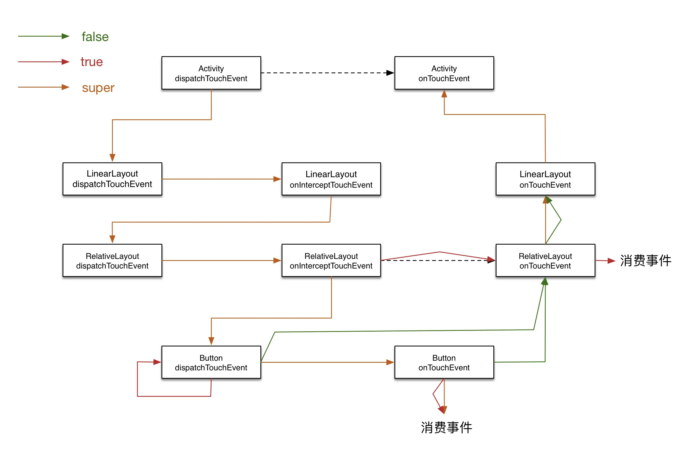
说明:RelativeLayout 的onTouchEvent方法return true 消费了事件,下次事件生成时,就不传递给Button,直接交由RelativeLayout 的onTouchEvent方法处理。

测试方案六

ADS/ATS、LDS/LIS/LTS、RDS/RIS/RTF、BDF/BTF

日志说明

04-01 14:39:20.794: D/Activity(1644): dispatchTouchEvent ACTION_DOWN
04-01 14:39:20.798: D/MyLinearLayout(1644): dispatchTouchEvent ACTION_DOWN
04-01 14:39:20.798: D/MyLinearLayout(1644): onInterceptTouchEvent ACTION_DOWN
04-01 14:39:20.798: D/MyRelativeLayout(1644): dispatchTouchEvent ACTION_DOWN
04-01 14:39:20.798: D/MyRelativeLayout(1644): onInterceptTouchEvent ACTION_DOWN
04-01 14:39:20.798: D/MyButton(1644): dispatchTouchEvent ACTION_DOWN
04-01 14:39:20.798: D/MyRelativeLayout(1644): onTouchEvent ACTION_DOWN
04-01 14:39:20.798: D/MyLinearLayout(1644): onTouchEvent ACTION_DOWN
04-01 14:39:20.798: D/Activity(1644): onTouchEvent ACTION_DOWN
04-01 14:39:20.874: D/Activity(1644): dispatchTouchEvent ACTION_UP
04-01 14:39:20.874: D/Activity(1644): onTouchEvent ACTION_UP

说明:RelativeLayout return false,就会将事件传递到上一层控件消费。其中,RelativeLayout onInterceptTouchEvent return false 表示事件也会分发到Button处理。

测试方案七

ADS/ATS、LDS/LIS/LTS、RDS/RIT/RTF、BDF/BTF

日志说明

04-01 15:02:41.594: D/Activity(1739): dispatchTouchEvent ACTION_DOWN
04-01 15:02:41.594: D/MyLinearLayout(1739): dispatchTouchEvent ACTION_DOWN
04-01 15:02:41.594: D/MyLinearLayout(1739): onInterceptTouchEvent ACTION_DOWN
04-01 15:02:41.594: D/MyRelativeLayout(1739): dispatchTouchEvent ACTION_DOWN
04-01 15:02:41.594: D/MyRelativeLayout(1739): onInterceptTouchEvent ACTION_DOWN
04-01 15:02:41.594: D/MyRelativeLayout(1739): onTouchEvent ACTION_DOWN
04-01 15:02:41.594: D/MyLinearLayout(1739): onTouchEvent ACTION_DOWN
04-01 15:02:41.594: D/Activity(1739): onTouchEvent ACTION_DOWN
04-01 15:02:41.714: D/Activity(1739): dispatchTouchEvent ACTION_UP
04-01 15:02:41.714: D/Activity(1739): onTouchEvent ACTION_UP

说明:RelativeLayout onInterceptTouchEvent 返回true,表示RelativeLayout 拦截事件信息,Button不会响应事件,事件交由RelativeLayout onTouchEvent处理。

测试方案八

ADS/ATS、LDS/LIS/LTS、RDT/RIT/RTF、BDF/BTF

日志说明

04-01 15:27:17.002: D/Activity(1907): dispatchTouchEvent ACTION_DOWN
04-01 15:27:17.002: D/MyLinearLayout(1907): dispatchTouchEvent ACTION_DOWN
04-01 15:27:17.002: D/MyLinearLayout(1907): onInterceptTouchEvent ACTION_DOWN
04-01 15:27:17.002: D/MyRelativeLayout(1907): dispatchTouchEvent ACTION_DOWN
04-01 15:27:17.058: D/Activity(1907): dispatchTouchEvent ACTION_UP
04-01 15:27:17.058: D/MyLinearLayout(1907): dispatchTouchEvent ACTION_UP
04-01 15:27:17.058: D/MyLinearLayout(1907): onInterceptTouchEvent ACTION_UP
04-01 15:27:17.058: D/MyRelativeLayout(1907): dispatchTouchEvent ACTION_UP

说明:RelativeLayout dispatchTouchEvent return true 表示自己消费事件,不再进行传递

测试方案九

ADS/ATS、LDS/LIS/LTS、RDF/RIT/RTF、BDF/BTF

日志说明

04-01 15:32:12.138: D/Activity(1965): dispatchTouchEvent ACTION_DOWN
04-01 15:32:12.138: D/MyLinearLayout(1965): dispatchTouchEvent ACTION_DOWN
04-01 15:32:12.138: D/MyLinearLayout(1965): onInterceptTouchEvent ACTION_DOWN
04-01 15:32:12.138: D/MyRelativeLayout(1965): dispatchTouchEvent ACTION_DOWN
04-01 15:32:12.138: D/MyLinearLayout(1965): onTouchEvent ACTION_DOWN
04-01 15:32:12.138: D/Activity(1965): onTouchEvent ACTION_DOWN
04-01 15:32:12.250: D/Activity(1965): dispatchTouchEvent ACTION_UP
04-01 15:32:12.250: D/Activity(1965): onTouchEvent ACTION_UP

说明:RelativeLayout dispatchTouchEvent return false 表示不处理事件,交给上层页面处理。

测试方案十

ADT/ATS、LDS/LIS/LTS、RDF/RIT/RTF、BDF/BTF

日志说明

04-01 15:43:24.558: D/Activity(2023): dispatchTouchEvent ACTION_DOWN
04-01 15:43:24.686: D/Activity(2023): dispatchTouchEvent ACTION_UP

说明:同ViewGroup和View的 dispatchTouchEvent 方法一样,return true 表示自己消费事件。不同的是,Activity 的dispatchTouchEvent方法return false 也表示自己消费事件。

测试方案十一

ADS/ATS、LDS/LIS/LTS、RDF/RIT/RTF、BDF/BTF

日志说明

04-01 15:56:51.486: D/Activity(2149): dispatchTouchEvent ACTION_DOWN
04-01 15:56:51.486: D/MyLinearLayout(2149): dispatchTouchEvent ACTION_DOWN
04-01 15:56:51.486: D/MyLinearLayout(2149): onInterceptTouchEvent ACTION_DOWN
04-01 15:56:51.486: D/MyRelativeLayout(2149): dispatchTouchEvent ACTION_DOWN
04-01 15:56:51.486: D/MyLinearLayout(2149): onTouchEvent ACTION_DOWN
04-01 15:56:51.486: D/Activity(2149): onTouchEvent ACTION_DOWN
04-01 15:56:51.490: D/Activity(2149): dispatchTouchEvent ACTION_UP
04-01 15:56:51.490: D/Activity(2149): onTouchEvent ACTION_UP

说明:其实,最终只要传递到Activity的onTouchEvent 方法,都会交由它处理事件。

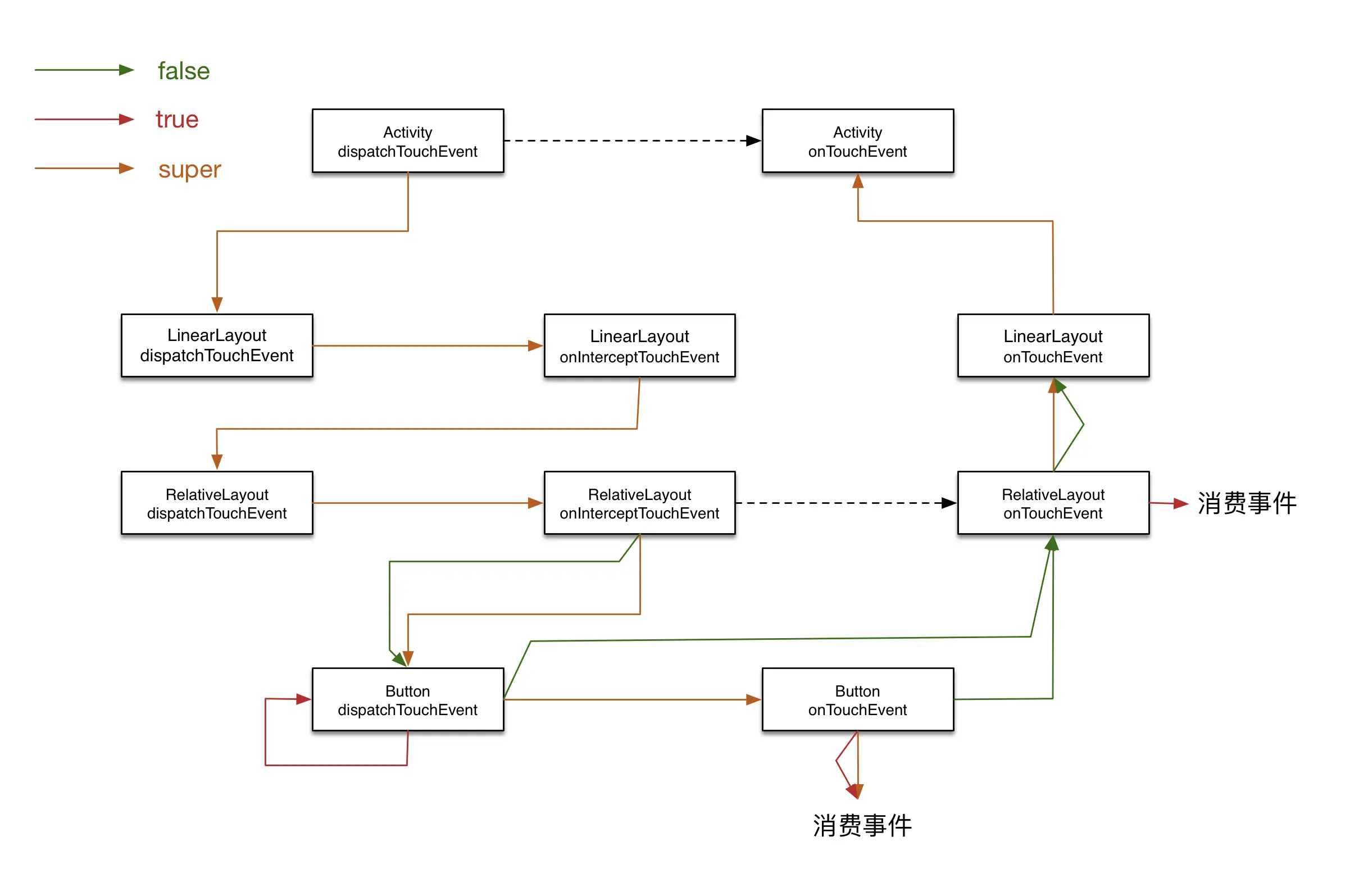
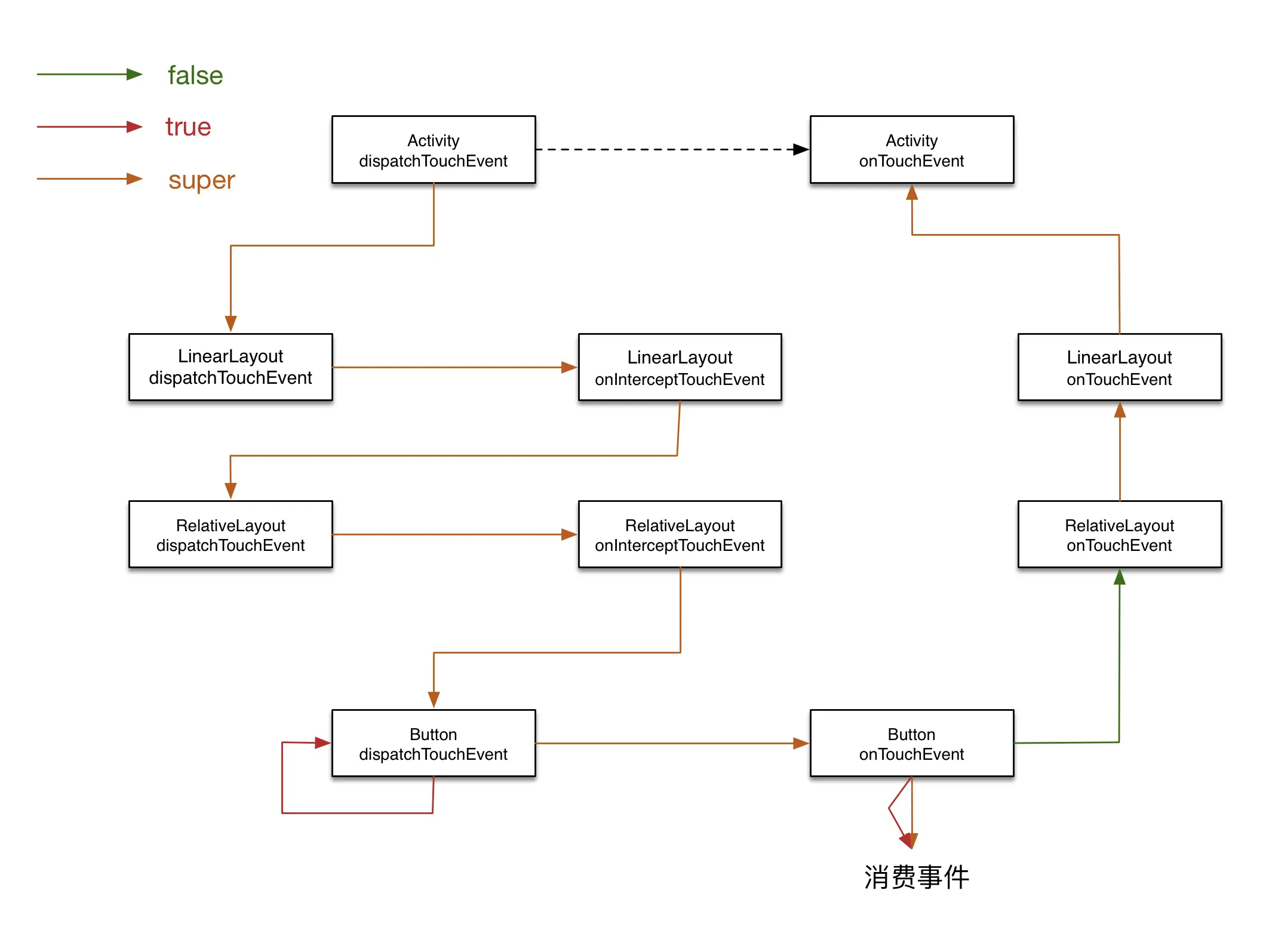
参照之前理解的思路,将整个示意图完善如下:

总结

  1. ActivitydispatchTouchEvent方法,执行父类dispatchTouchEvent方法时,会将事件分发至ViewGroup,否则自身消费事件。
  2. 当事件再次传递到ActivityonTouchEvent方法,表示页面中所有控件都不响应事件,由Activity处理。
  3. ViewGroupViewdispatchTouchEvent方法,return true表示不分发事件,自身处理。return false就将事件传递给上层控件的onTouchEvent方法,并且不再响应上层控件传递过来的事件。
  4. ViewGrouponInterceptTouchEvent方法return true表示拦截事件,将事件传递给自身的onTouchEvent方法处理。
  5. ViewonTouchEvent方法return false表示不消费事件,将事件传递给上层控件的onTouchEvent方法。否则,消费事件。
  6. ViewGrouponTouchEvent方法return true表示消费事件,否则将事件传递给上层控件或ActivityonTouchEvent方法处理。
  7. 当控件没有处理事件时,就不再接收下一个事件消息,虚线所示。

最近在构建自己的博客主页,正在将之前的博客迁移过去。有兴趣请点击Flueky Tech-site