1.Activity的生命周期

Activity的生命周期
public class Activity extends AppCompatActivity {
protected void onCreate(Bundle savedInstanceState);
protected void onStart();
protected void onRestart();
protected void onResume();
protected void onPause();
protected void onStop();
protected void onDestroy();
}
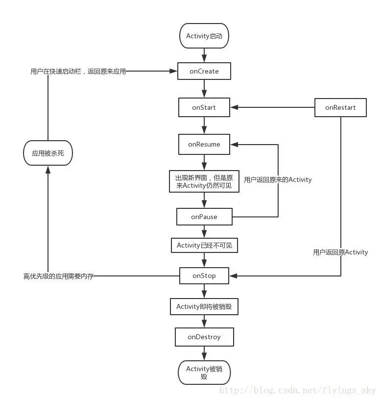
各个动作Activity的生命周期调用
1.启动activity
onCreate
onStart
onResume
2.按back键返回
onPause
onStop
onDestroy
3.按home键
onPause
onStop
然后再次进入(Activity未被销毁)
onRestart
onResume
4.activity弹出和关闭dialog
弹出调用onPause
关闭调用onResume
5.两个activity跳转执行方法:
A,B,当在A里面启动B,A调用onPause,B调用onCreate,onStart,onResume.然后B窗口覆盖A窗口,A再调用onStop。
B回退到A,B调用onPause,A调用onRestart,onResume,B调用onStop。
Activity间传值方式
1.intent传值
2.静态变量传值
3.application保存获取值
4.startactivityforresult传值
5.接口回调传值
6.Eventbus等库传值
下拉通知栏会影响Activity的生命周期方法吗?
在Activity各生命周期方法中打印log,再下拉通知栏,发现无任何log,结论:下拉通知栏不影响。