参考资料:http://blog.csdn.net/ElinaVampire/article/details/51813677
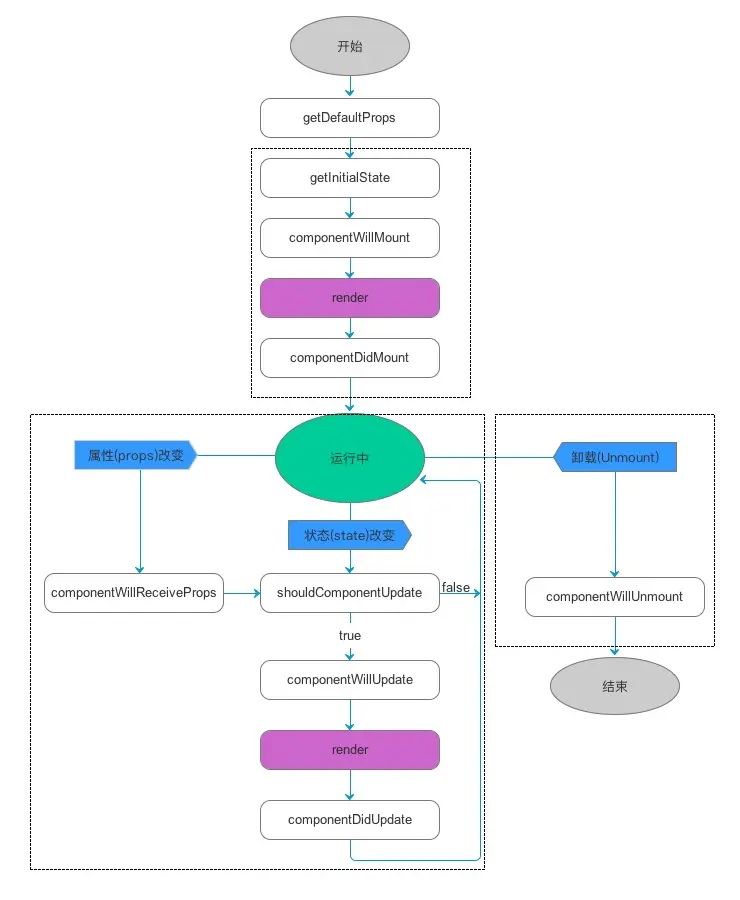
大家先看一张关于组件挂载的经典的图片:
下面一一说一下这几个生命周期的意义:
getDefaultProps
object getDefaultProps()
执行过一次后,被创建的类会有缓存,映射的值会存在this.props,前提是这个prop不是父组件指定的
这个方法在对象被创建之前执行,因此不能在方法内调用this.props ,另外,注意任何getDefaultProps()返回的对象在实例中共享,不是复制
getInitialState
object getInitialState()
控件加载之前执行,返回值会被用于state的初始化值
componentWillMount
void componentWillMount()
执行一次,在初始化render之前执行,如果在这个方法内调用setState,render()知道state发生变化,并且只执行一次
render
ReactElement render()
render的时候会调用render()会被调用
调用render()方法时,首先检查this.props和this.state返回一个子元素,子元素可以是DOM组件或者其他自定义复合控件的虚拟实现
如果不想渲染可以返回null或者false,这种场景下,react渲染一个<noscript>标签,当返回null或者false时,ReactDOM.findDOMNode(this)返回null
render()方法是很纯净的,这就意味着不要在这个方法里初始化组件的state,每次执行时返回相同的值,不会读写DOM或者与服务器交互,如果必须如服务器交互,在componentDidMount()方法中实现或者其他生命周期的方法中实现,保持render()方法纯净使得服务器更准确,组件更简单
componentDidMount
void componentDidMount()
在初始化render之后只执行一次,在这个方法内,可以访问任何组件,componentDidMount()方法中的子组件在父组件之前执行
从这个函数开始,就可以和 js 其他框架交互了,例如设置计时 setTimeout 或者 setInterval,或者发起网络请求
shouldComponentUpdate
boolean shouldComponentUpdate(
object nextProps, object nextState
}
这个方法在初始化render时不会执行,当props或者state发生变化时执行,并且是在render之前,当新的props或者state不需要更新组件时,返回false
shouldComponentUpdate: function(nextProps, nextState) {
return nextProps.id !== this.props.id;
}
当shouldComponentUpdate方法返回false时,就不会执行render()方法,componentWillUpdate和componentDidUpdate方法也不会被调用
默认情况下,shouldComponentUpdate方法返回true防止state快速变化时的问题,但是如果·state不变,props只读,可以直接覆盖shouldComponentUpdate用于比较props和state的变化,决定UI是否更新,当组件比较多时,使用这个方法能有效提高应用性能
componentWillUpdate
void componentWillUpdate(
object nextProps, object nextState
)
当props和state发生变化时执行,并且在render方法之前执行,当然初始化render时不执行该方法,需要特别注意的是,在这个函数里面,你就不能使用this.setState来修改状态。这个函数调用之后,就会把nextProps和nextState分别设置到this.props和this.state中。紧接着这个函数,就会调用render()来更新界面了
componentDidUpdate
void componentDidUpdate(
object prevProps, object prevState
)
组件更新结束之后执行,在初始化render时不执行
componentWillReceiveProps
void componentWillReceiveProps(
object nextProps
)
当props发生变化时执行,初始化render时不执行,在这个回调函数里面,你可以根据属性的变化,通过调用this.setState()来更新你的组件状态,旧的属性还是可以通过this.props来获取,这里调用更新状态是安全的,并不会触发额外的render调用
componentWillReceiveProps: function(nextProps) {
this.setState({
likesIncreasing: nextProps.likeCount > this.props.likeCount
});
}
componentWillUnmount
void componentWillUnmount()
当组件要被从界面上移除的时候,就会调用componentWillUnmount(),在这个函数中,可以做一些组件相关的清理工作,例如取消计时器、网络请求等
只有深刻理解了reactnative的生命周期,才能更好的理解大牛写的代码!!!
作者介绍:半路学IT,做开发3年,先就职在一家共享单车公司,做后台开发!
我开了一个公众号,欢迎各位有志同道合朋友,关注!不定期分享干活,和我得故事!
