上一篇分析了四大组件之ContentProvider,这也是四大组件最后一个。因此,从这篇开始我们分析新的篇章--View绘制流程,View绘制流程在Android开发中占有非常重要的位置,只要有视图的显示,都离不开View的绘制,所以了解View绘制原理对于应用开发以及系统的学习至关重要。由于View绘制流程比较复杂,并且涉及的知识非常多,所以后面我会按照下面几方面来介绍View的绘制流程。每篇不是很长,但是尽量的详细,让每个人都看懂。
- Android系统源码分析--View绘制流程之-setContentView
- Android系统源码分析--View绘制流程之-inflate
- Android系统源码分析--View绘制流程之-onMeasure
- Android系统源码分析--View绘制流程之-onLayout
- Android系统源码分析--View绘制流程之-onDraw
- Android系统源码分析--View绘制流程之-硬件加速
- Android系统源码分析--View绘制流程之-addView
- Android系统源码分析--View绘制流程之-弹性效果
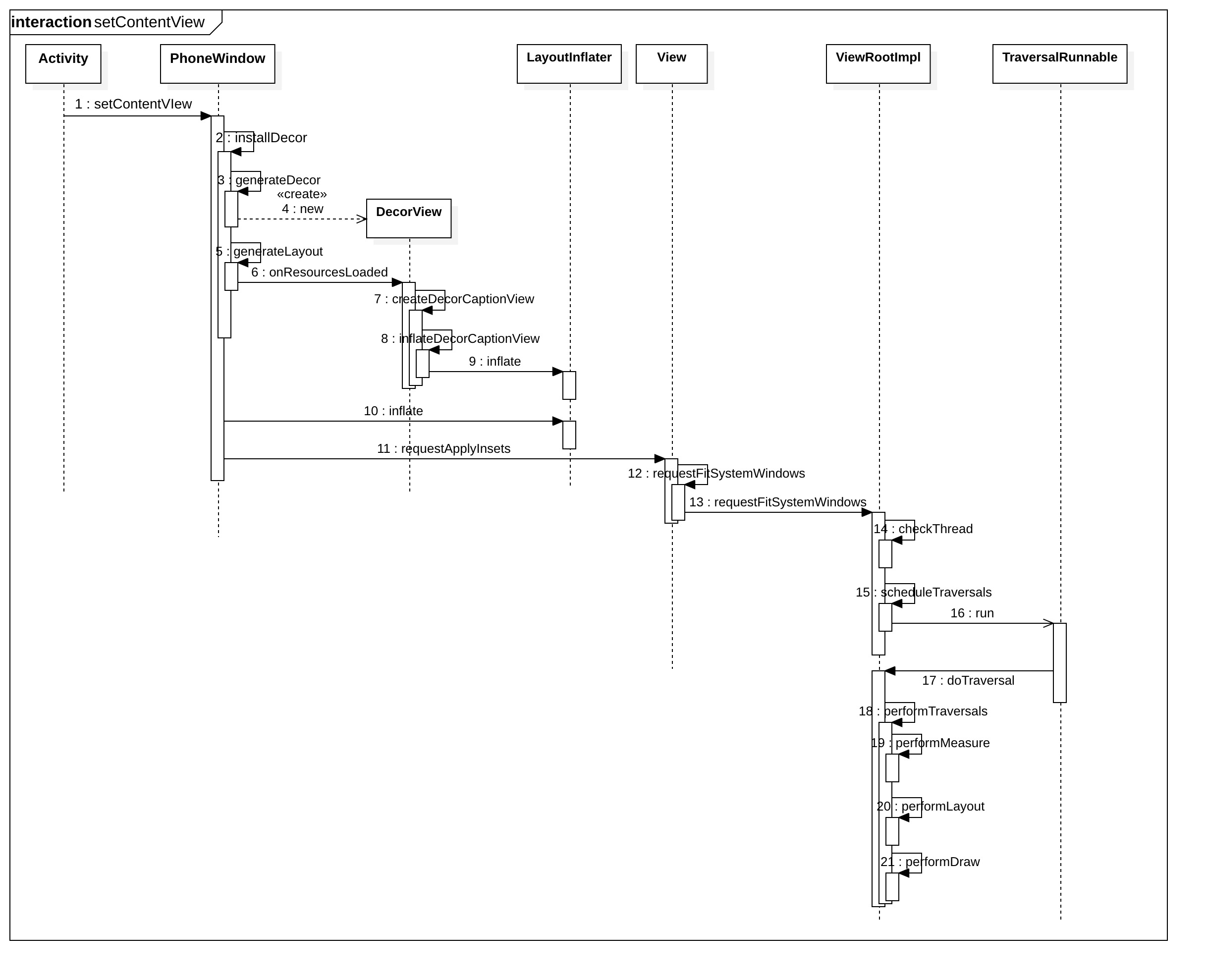
所以这篇我们先分析View绘制流程的setContentView方法,按照惯例,先贴一下流程图:

1.PhoneWindow.setContentView
调用setContentView最开始的地方是在我们继承Activity的子类中的onCreate方法中,这个方法其实是调用的Activity中的setContentView方法:
public void setContentView(@LayoutRes int layoutResID) {
// getWindow获取的是PhoneWindow,所以这里是调用的PhoneWindow的setContentView方法
getWindow().setContentView(layoutResID);
initWindowDecorActionBar();
}
其实这个getWindow获取的是继承Window的PhoneWindow,所以这里getWindow.setContentView是调用的PhoneWindow.setContentView方法,具体的自己可以看看代码哪里赋值的就知道了。另外这个方法还有两个类似的方法:
public void setContentView(View view) {
getWindow().setContentView(view);
initWindowDecorActionBar();
}
public void setContentView(View view, ViewGroup.LayoutParams params) {
getWindow().setContentView(view, params);
initWindowDecorActionBar();
}
这三个方法差不多,只不过下面的两个直接传递了view对象,而第一个是传递了view的id。我们接着看PhoneWindow.setContentView方法。
public void setContentView(int layoutResID) {
// 根据layout的id加载一个布局,然后通过findViewById(R.id.content)加载出布局中id为content
// 的FrameLayout赋值给mContentParent,并且将该view添加到mDecor(DecorView)中
if (mContentParent == null) {// 第一次是空
installDecor();
} else if (!hasFeature(FEATURE_CONTENT_TRANSITIONS)) {
// 没有过度效果,并且不是第一次setContentView,那么要先移除盛放setContentView传递进来
// 的View的父容器中的所有子view
mContentParent.removeAllViews();
}
// 窗口是否需要过度显示
if (hasFeature(FEATURE_CONTENT_TRANSITIONS)) {
...
} else {// 不需要过度,加载id为layoutResID的视图并且添加到mContentParent中
mLayoutInflater.inflate(layoutResID, mContentParent);
}
// 绘制视图
mContentParent.requestApplyInsets();
...
mContentParentExplicitlySet = true;
}
上面注释很详细,但是还是需要解释一下mContentParent,这个mContentParent是一个FrameLayout,这里的Content是指你setContentView传递进来的id指向的视图,所以mContentParent也就是指放置传递进来的视图的父视图。看下面的图:

上面的ActionBarContextView是标题,不过有些设置是不会显示整个标题的,所以这里只是一种情况,下面的id为content的FrameLayout就是这个mContentParent,你通过setContentView方法传递的视图会放到这个id为content的FrameLayout上面,这样你的Activity就显示了你写的布局视图了,这里先解释一下,我们下面看看是不是真的这样。由于第一次创建Activity时mContentParent是空的,所以会走PhoneWindow.installDecor方法。
2.PhoneWindow.installDecor
private void installDecor() {
mForceDecorInstall = false;
// 继承FrameLayout,是窗口顶级视图,也就是Activity显示View的根View,包含一个TitleView和一个ContentView
if (mDecor == null) {// 首次为空
// 创建DecorView(FrameLayout)
mDecor = generateDecor(-1);
...
} else {
mDecor.setWindow(this);
}
if (mContentParent == null) {// 第一次setContentView时为空
// 这个mContentParent就是后面从系统的frameworks\base\core\res\res\layout\目录下加载出来
// 的layout布局(这个Layout布局加载完成后会添加到mDecor(DecorView)中)中的一个id为content的
// FrameLayout控件,这个FrameLayout控件用来盛放setContentView传递进来的View
mContentParent = generateLayout(mDecor);
...
// 判断是否存在id为decor_content_parent的view(我只看到screen_action_bar.xml这个里面有这个id)
final DecorContentParent decorContentParent = (DecorContentParent) mDecor.findViewById(
R.id.decor_content_parent);
if (decorContentParent != null) {
...
if (mDecorContentParent.getTitle() == null) {
// 设置标题
mDecorContentParent.setWindowTitle(mTitle);
}
...
} else {
// 标题视图
mTitleView = (TextView) findViewById(R.id.title);
// 有的布局中是没有id为title的控件的,也就是不显示标题
if (mTitleView != null) {
// 判断是否有不显示标题的特性
if ((getLocalFeatures() & (1 << FEATURE_NO_TITLE)) != 0) {
final View titleContainer = findViewById(R.id.title_container);
if (titleContainer != null) {
titleContainer.setVisibility(View.GONE);
} else {
mTitleView.setVisibility(View.GONE);
}
mContentParent.setForeground(null);
} else {// 显示标题
mTitleView.setText(mTitle);
}
}
}
// 背景
if (mDecor.getBackground() == null && mBackgroundFallbackResource != 0) {
mDecor.setBackgroundFallback(mBackgroundFallbackResource);
}
// 过度效果
...
}
}
这里出现了一个mDecor,这个mDecor是DecorView,继承FrameLayout,是窗口顶级视图,也就是Activity显示View的根View,包含一个TitleView和一个ContentView,也就是上面图形中的最外层蓝色的边框所指代的视图,当然,这里第一加载时也是空的,那么会调用generateDecor函数来创建mDecor,然后通过generateLayout方法创建mContentParent视图,创建完成后会设置标题,设置标题的就不分析了,比较简单,下面先看创建mDecor的方法。
3.PhoneWindow.generateDecor
protected DecorView generateDecor(int featureId) {
...
// activity.
Context context;
if (mUseDecorContext) {// 从Activity的setContentView方法调用则为true
Context applicationContext = getContext().getApplicationContext();
if (applicationContext == null) {// 系统进程时没有Application的context,所以就用现有的context
context = getContext();
} else {// 应用会有application的Context
...
}
} else {
context = getContext();
}
return new DecorView(context, featureId, this, getAttributes());
}
这里判断了一个applicationContext是否存在,主要是区分这个是系统调用还是应用,系统是没有applicationContext的,最后通过new关键字创建对象DecorView,这里就获取到了DecorView。
5.PhoneWindow.generateLayout
protected ViewGroup generateLayout(DecorView decor) {
...
// 根据Window的属性调用相应的requestFeature
...
// 获取Window的各种属性来设置flag和参数
...
// 根据之前的flag和feature来加载一个layout资源到DecorView中,并把可以作为容器的View返回
// 这个layout布局文件在frameworks\base\core\res\res\layout\目录下
int layoutResource;
int features = getLocalFeatures();
if ((features & (1 << FEATURE_SWIPE_TO_DISMISS)) != 0) {
layoutResource = R.layout.screen_swipe_dismiss;
} else if ((features & ((1 << FEATURE_LEFT_ICON) | (1 << FEATURE_RIGHT_ICON))) != 0) {
if (mIsFloating) {
...
} else {
layoutResource = R.layout.screen_title_icons;
}
removeFeature(FEATURE_ACTION_BAR);
// System.out.println("Title Icons!");
} else if ((features & ((1 << FEATURE_PROGRESS) | (1 << FEATURE_INDETERMINATE_PROGRESS))) != 0
&& (features & (1 << FEATURE_ACTION_BAR)) == 0) {
layoutResource = R.layout.screen_progress;
} else if ((features & (1 << FEATURE_CUSTOM_TITLE)) != 0) {
if (mIsFloating) {
...
} else {
layoutResource = R.layout.screen_custom_title;
}
...
} else if ((features & (1 << FEATURE_NO_TITLE)) == 0) {
if (mIsFloating) {
...
} else if ((features & (1 << FEATURE_ACTION_BAR)) != 0) {
layoutResource = a.getResourceId(
R.styleable.Window_windowActionBarFullscreenDecorLayout,
R.layout.screen_action_bar);
} else {
layoutResource = R.layout.screen_title;
}
// System.out.println("Title!");
} else if ((features & (1 << FEATURE_ACTION_MODE_OVERLAY)) != 0) {
layoutResource = R.layout.screen_simple_overlay_action_mode;
} else {
layoutResource = R.layout.screen_simple;
}
mDecor.startChanging();
// 根据layoutResource(布局id)加载系统中布局文件(Layout)并添加到DecorView中
mDecor.onResourcesLoaded(mLayoutInflater, layoutResource);
// contentParent是用来添加Activity中布局的父布局(FrameLayout),并带有相关主题样式,就是上面
// 提到的id为content的FrameLayout,返回后会赋值给PhoneWindow中的mContentParent
ViewGroup contentParent = (ViewGroup) findViewById(ID_ANDROID_CONTENT);
if (contentParent == null) {
throw new RuntimeException("Window couldn't find content container view");
}
...
// 设置mDecor背景之类
...
mDecor.finishChanging();
return contentParent;
}
前面一大段if-else语句是根据属性值获取系统中的layout的id,主要有下面几种:
* R.layout.screen_swipe_dismiss
* R.layout.screen_title_icons
* R.layout.screen_progress
* R.layout.screen_custom_title
* R.layout.screen_title
* R.layout.screen_simple_overlay_action_mode
* R.layout.screen_simple
这些布局文件都在系统frameworks\base\core\res\res\layout\目录下,我们看其中一个screen_simple.xml布局代码:
<LinearLayout xmlns:android="http://schemas.android.com/apk/res/android"
android:layout_width="match_parent"
android:layout_height="match_parent"
android:fitsSystemWindows="true"
android:orientation="vertical">
<ViewStub android:id="@+id/action_mode_bar_stub"
android:inflatedId="@+id/action_mode_bar"
android:layout="@layout/action_mode_bar"
android:layout_width="match_parent"
android:layout_height="wrap_content"
android:theme="?attr/actionBarTheme" />
<FrameLayout
android:id="@android:id/content"
android:layout_width="match_parent"
android:layout_height="match_parent"
android:foregroundInsidePadding="false"
android:foregroundGravity="fill_horizontal|top"
android:foreground="?android:attr/windowContentOverlay" />
</LinearLayout>
其中我们需要获取的contentParent就是xml布局中id为content的FrameLayout,为什么是这个,我们通过上面代码分析,上面我们看到了mDecor.onResourcesLoaded方法,这里的第二个参数layoutResource就是上面的xml布局,所以这里就是加载这个布局的我们看看是不是
6.DecorView.onResourcesLoaded
void onResourcesLoaded(LayoutInflater inflater, int layoutResource) {
...
// DecorView中的标题视图,可能是空,也就是没有标题
mDecorCaptionView = createDecorCaptionView(inflater);
// 加载Layout作为根布局(frameworks\base\core\res\res\layout\目录下layout布局文件)
// 这里获取到的root是没有宽高的
final View root = inflater.inflate(layoutResource, null);
if (mDecorCaptionView != null) {// 有标题
// 这里可以看到mDecorCaptionView不为空时,将mDecorCaptionView添加到DecorView,然后再将
// Layout添加到mDecorCaptionView
if (mDecorCaptionView.getParent() == null) {
addView(mDecorCaptionView,
new ViewGroup.LayoutParams(MATCH_PARENT, MATCH_PARENT));
}
mDecorCaptionView.addView(root,
new ViewGroup.MarginLayoutParams(MATCH_PARENT, MATCH_PARENT));
} else {// 没有标题
// 如果mDecorCaptionView为空,则直接将跟布局Layout添加到DecorView
// Put it below the color views.
addView(root, 0, new ViewGroup.LayoutParams(MATCH_PARENT, MATCH_PARENT));
}
mContentRoot = (ViewGroup) root;
initializeElevation();
}
这里首先创建了标题视图,然后通过LayoutInflater.inflate加载了id为layoutResource的布局文件并赋值给root引用,最终返回的也是这个root,所以上面方法5中加载了这个布局文件,加载完成后,如果标题视图文件存在,则将root添加到标题视图中,再将标题视图添加到DecorView上,如果没有标题视图,则直接将root布局添加到DecorView上面,宽高是MATCH_PARENT。再回到5中,在调用完mDecor.onResourcesLoaded方法后通过id为ID_ANDROID_CONTENT获取了一个ViewGroup,那么这个ID_ANDROID_CONTENT是什么,通过查找我们发现是:
public static final int ID_ANDROID_CONTENT = com.android.internal.R.id.content;
这里就可以知道获取的contentParent就是上面xml布局中的id为content的FrameLayout布局,所以到这里整体结构基本明白了。
另外上面调用了一个createDecorCaptionView方法并且传入了LayoutInflater,那么看看这个方法做了哪些操作。
7.DecorView.createDecorCaptionView
private DecorCaptionView createDecorCaptionView(LayoutInflater inflater) {
...
if (!mWindow.isFloating() && isApplication && StackId.hasWindowDecor(mStackId)) {
if (decorCaptionView == null) {
decorCaptionView = inflateDecorCaptionView(inflater);
}
decorCaptionView.setPhoneWindow(mWindow, true /*showDecor*/);
} else {
decorCaptionView = null;
}
...
return decorCaptionView;
}
这里其实就一个方法需要再看看那就是inflateDecorCaptionView方法。
8.DecorView.inflateDecorCaptionView
private DecorCaptionView inflateDecorCaptionView(LayoutInflater inflater) {
final Context context = getContext();
inflater = inflater.from(context);
// 从frameworks\base\core\res\res\layout\中加载decor_caption.xml布局
final DecorCaptionView view = (DecorCaptionView) inflater.inflate(R.layout.decor_caption,
null);
...
return view;
}
这里其实就是通过LayoutInflater.inflate方法加载frameworks\base\core\res\res\layout\下的decor_caption.xml布局,这个LayoutInflater.inflate由于比较重要,所以我们放到下一章单独讲解。
10.LayoutInflater.inflate
我们在第二步初始化完DecorView和mContentParent视图后开始调用mLayoutInflater.inflate(layoutResID, mContentParent)方法,加载我们setContentView方法传递进来的视图,也就是我们自己写的Activity布局,之前的都是系统的布局。我们知道mContentParent是放置我们自己写的Activity视图的容器,所以后面就简单了。
public View inflate(@LayoutRes int resource, @Nullable ViewGroup root) {
return inflate(resource, root, root != null);
}
上面我们说了这个方法具体分析我们下一章单独分析。所以我们接着前面分析。
11.View.requestApplyInsets
public void requestApplyInsets() {
requestFitSystemWindows();
}
12.View.requestFitSystemWindows
public void requestFitSystemWindows() {
if (mParent != null) {
mParent.requestFitSystemWindows();
}
}
这里的mParent是ViewParent的具体实现ViewRootImpl,所以调用的是ViewRootImpl里的requestFitSystemWindows方法。
13.ViewRootImpl.requestFitSystemWindows
public void requestFitSystemWindows() {
checkThread();
mApplyInsetsRequested = true;
scheduleTraversals();// 绘制视图
}
checkThread这个是检测线程的方法,也就是检测当前线程是不是主线程,也就是setContentView方法要在UI线程调用。然后调用scheduleTraversals方法开始绘制视图。
15.ViewRootImpl.scheduleTraversals
void scheduleTraversals() {
// 当mTraversalScheduled为false,也就是没有重绘请求或者没有未执行完的重绘时才开始重绘
if (!mTraversalScheduled) {
// 一旦开始重回此处设置为True,当执行完毕后调用unscheduleTraversals函数,
// 重新设置为false,避免同时存在多次绘制
mTraversalScheduled = true;
mTraversalBarrier = mHandler.getLooper().getQueue().postSyncBarrier();
// 将消息放入消息处理器中,最终调用doTraversal方法
mChoreographer.postCallback(
Choreographer.CALLBACK_TRAVERSAL, mTraversalRunnable, null);
...
}
}
mTraversalScheduled只有调用这个方法后才设置为true,所以在开始调用这个方法的时候是false,后面会将mTraversalRunnable放到消息处理器中,这个mTraversalRunnable是一个实现了Runnable接口的对象,所以从这里调用了TraversalRunnable中的run方法。
16.TraversalRunnable.run
public void run() {
doTraversal();
}
这里很简单就是调用了doTraversal方法。
17.ViewRootImpl.doTraversal
void doTraversal() {
if (mTraversalScheduled) {
mTraversalScheduled = false;
...
// 执行View绘制流程
performTraversals();
...
}
}
这里主要是调用performTraversals方法,开始View的真正绘制。
18.ViewRootImpl.performTraversals
private void performTraversals() {
...
// 这里是需要测量的条件:第一次加载View,需要调整窗口大小,需要适应系统窗口,视图显示状态改变,
// 视图布局参数不为空,强制窗口重新布局。首先要满足这个几个条件才可能执行测量
if (mFirst || windowShouldResize || insetsChanged ||
viewVisibilityChanged || params != null || mForceNextWindowRelayout) {
...
// 窗口没有停止,或者通知需要绘制
if (!mStopped || mReportNextDraw) {
...
if (focusChangedDueToTouchMode || mWidth != host.getMeasuredWidth()
|| mHeight != host.getMeasuredHeight() || contentInsetsChanged ||
updatedConfiguration) {
...
// 1.第一步:测量
// Ask host how big it wants to be
performMeasure(childWidthMeasureSpec, childHeightMeasureSpec);
...
}
}
} else {
...
}
...
if (didLayout) {// 执行布局
// 2.第二步:布局
performLayout(lp, mWidth, mHeight);
...
}
...
// 如果没有取消绘制,并且不是新的Surface,那么执行绘制
if (!cancelDraw && !newSurface) {
...
// 3.第三步:绘制
performDraw();
} else {// 如果取消了绘制或者是新的Surface,那么要重新测量、布局和绘制
...
}
mIsInTraversal = false;
}
这里开始进入测量,布局,绘制的过程,里面通过各个条件来判断需要执行哪一步或者哪几部,因为这一段主要是设计测量、布局、绘制,所以这章就不分析了,这个方法放到《Android系统源码分析--View绘制流程之-onMeasure》一章讲解。
我们下一章开始分析《Android系统源码分析--View绘制流程之-inflate》。
参考文章:
代码地址:
直接拉取导入开发工具(Intellij idea或者Android studio)
由于coding与腾讯云合作,改变很多,所以后续代码切换到Gitlab。
注
首发地址:www.codemx.cn
Android开发群:192508518
微信公众账号:Code-MX

注:本文原创,转载请注明出处,多谢。