为了让WebView访问快,一般都是用缓存技术!这里简单介绍下:
其实http协议有自身的缓存机制,android这边通过简单配置就可以实现,缓存一般说的都是对web静态资源缓存,如html,js,css,png,jpg,gif等;
缓存配置主要是web前端和后台设置,
缓存配置主要是web前端和后台设置,
缓存配置主要是web前端和后台设置,
重要的话需要说3遍,如果前端和后台没有配置缓存的话,一般http服务器有默认的配置,如Etag,Last-Modified字段,但是默认没有配置Cache-Control,或者Expires字段,那还是要和服务器通信的
Android WebView自身缓存
Android WebView自身缓存,也就是http协议缓存,这里有个很大缺陷就是系统给的空间太小,只有12M,这个应该是几年前的标准了,目前个人觉得远远不够,所以这块需要改进
Android WebView缓存改进
通过拦截所有静态资源请求,然后对其改进,通过覆盖WebViewClient下面的方法:
@Override
public WebResourceResponse shouldInterceptRequest(WebView view, String url){
return null;
}
@TargetApi(Build.VERSION_CODES.LOLLIPOP)//sdk21后调用
@Override
public WebResourceResponse shouldInterceptRequest(WebView view, WebResourceRequest request){
return null;
}
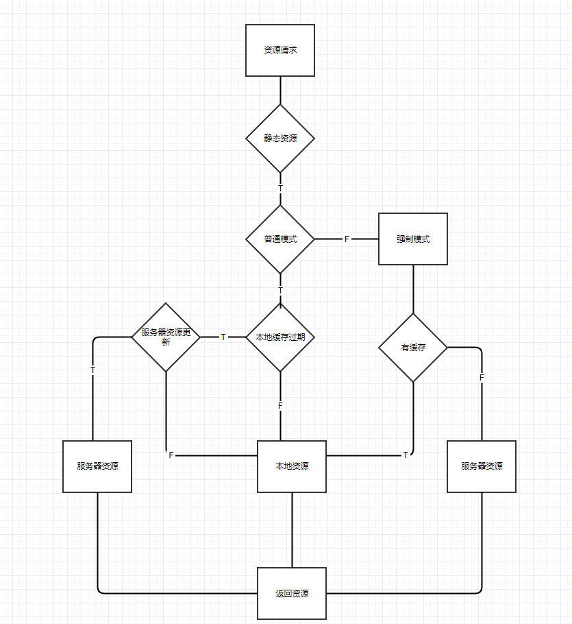
然后拦截所有的静态资源,把静态资源放到本地磁盘,这样就可以自己控制缓存了,对于缓存分为两种模式
-
普通模式
普通模式就是http协议的缓存默认,通过header里的缓存字段,先判断本地有没有,是否过期,没有过期从本地拿,过期了然后去服务器比较,比较完从服务器或着本地拿数据。如果web前端和后台没有设置缓存字段,还会有请求发生;
-
强制模式
强制模式是忽略缓存字段,强制缓存静态资源,如js,css等。如果静态资源要更新,那就让其修改静态资源链接,如加md5值,加版本等,一般打包工具都有这个功能。这块对于html文件需要走普通模式,因为有些html文件名称不会改变,如index.html
基本流程图

基本流程