VUE的生命周期

133 阅读1分钟
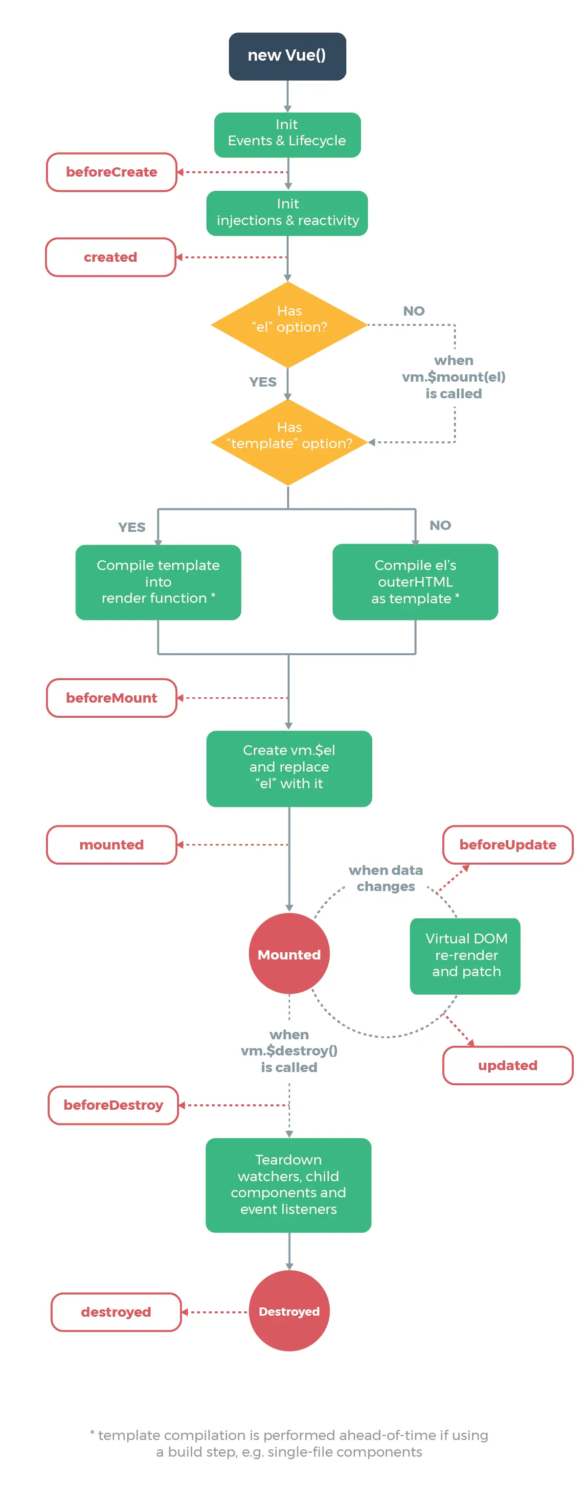
        beforecreate(创建前),created(创建完毕),beforeMount(挂载前),mounted(挂载完毕),
        beforeUpdate(更新前),updated(更新完毕),beforeDestory(销毁前),destoryed(销毁完毕)

     Vue实例有一个完整的生命周期,也就是从开始创建,初始化数据,编译模板,挂载Dom,渲染——>更新->渲染,
     销毁等一系列过程,
     created和mounted相关
          beforecreate:el和data并未初始化
          created:el未初始化,data数据完成了初始化
          beforeMount:完了el和data的初始化
          mounted:完成挂载
     beforeUpdate和updated基本没有区别
     我们在console里执行下命令对 vue实例进行销毁。销毁完成后,我们再重新改变message的值,vue不再对此动作
     进行响应了。但是原先生成的dom元素还存在,可以这么理解,执行了destroy操作,后续就不再受vue控制了。

          本文是一个vue的生命周期简单的学习,如有错误还请大牛指正
          
          参考文献https://segmentfault.com/a/1190000008010666?utm_source=tag-newest