引言
好久没写分布式系列的文章了,最近刚好有个朋友给我留言,想看这方面的知识。其实这方面的知识,网上各种技术峰会的资料一抓一大把。博主也是凑合着写写。感觉自己也写不出什么新意,大家也凑合看看。
日志系统的必要性?
我15年实习的时候那会,给某国企做开发。不怕大家笑话,生产上就两台机器。那会定位生产问题,就是连上一台机器,然后用使用 grep / sed / awk 等 Linux 脚本工具去日志里查找故障原因。如果发现不在这台机器上,就去另一台机器上查日志。有经历过上述步骤的童鞋们,请握个抓!
然而,当你的生产上是一个有几千台机器的集群呢?你要如何定位生产问题呢?又或者,你哪天有这么一个需求,你需要收集某个时间段内的应用日志,你应该如何做?
为了解决上述问题,我们就需要将日志集中化管理。这样做,可以提高我们的诊断效率。同时也有利于我们全面理解系统。
正文
组件简介
这里大概介绍一下ELK组件在搭建日志系统过程中所扮演的角色,这边了解一下即可,具体的会在后文进行说明。
大家应该都知道ELK指的是:(Elasticsearch+Logstash+Kibana)。其中
Logstash:负责采集日志Elasticsearch:负责存储最终数据、建立索引、提供搜索功能Kibana:负责提供可视化界面
好了,知道上面的定义,可以开始讲演进过程了
实习版
OK,这版算是Demo版,各位开发可以在自己电脑上搭建练练手,如下图所示。

这种架构下我们把 Logstash实例与Elasticsearch实例直接相连,主要就是图一个简单。我们的程序App将日志写入Log,然后Logstash将Log读出,进行过滤,写入Elasticsearch。最后浏览器访问Kibana,提供一个可视化输出。
缺点
该版的缺点主要是两个
在大并发情况下,日志传输峰值比较大。如果直接写入ES,ES的HTTP API处理能力有限,在日志写入频繁的情况下可能会超时、丢失,所以需要一个缓冲中间件。
注意了,Logstash将Log读出、过滤、输出都是在应用服务器上进行的,这势必会造成服务器上占用系统资源较高,性能不佳,需要进行拆分。
于是,我们的初级版诞生了!
初级版
在这版中,加入一个缓冲中间件。另外对Logstash拆分为Shipper和Indexer。先说一下,LogStash自身没有什么角色,只是根据不同的功能、不同的配置给出不同的称呼而已。Shipper来进行日志收集,Indexer从缓冲中间件接收日志,过滤输出到Elasticsearch。具体如下图所示

说一下,这个缓冲中间件的选择。
大家会发现,早期的博客,都是推荐使用redis。因为这是ELK Stack 官网建议使用 Redis 来做消息队列,但是很多大佬已经通过实践证明使用Kafka更加优秀。原因如下:
Redis无法保证消息的可靠性,这点Kafka可以做到Kafka的吞吐量和集群模式都比Redis更优秀Redis受限于机器内存,当内存达到Max,数据就会抛弃。当然,你可以说我们可以加大内存啊?但是,在Redis中内存越大,触发持久化的操作阻塞主线程的时间越长。相比之下,Kafka的数据是堆积在硬盘中,不存在这个问题。
因此,综上所述,这个缓存中间件,我们选择使用Kafka。
缺点
主要缺点还是两个
Logstash Shipper是jvm跑的,非常占用JAVA内存! 。据《ELK系统使用filebeat替代logstash进行日志采集》这篇文章说明,8线程8GB内存下,Logstash常驻内存660M(JAVA)。因此,这么一个巨无霸部署在应用服务器端就不大合适了,我们需要一个更加轻量级的日志采集组件。上述架构如果部署成集群,所有业务放在一个大集群中相互影响。一个业务系统出问题了,就会拖垮整个日志系统。因此,需要进行业务隔离!
中级版
这版呢,引入组件Filebeat。当年,Logstash的作者用golang写了一个功能较少但是资源消耗也小的轻量级的Logstash-forwarder。后来加入Elasticsearch后,以logstash-forwarder为基础,研发了一个新项目就叫Filebeat。
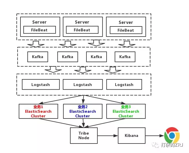
相比于Logstash,Filebeat更轻量,占用资源更少,所占系统的 CPU 和内存几乎可以忽略不计。毕竟人家只是一个二进制文件。那么,这一版的架构图如下,我直接画集群版
至于这个Tribe Node,中文翻译为部落结点,它是一个特殊的客户端,它可以连接多个集群,在所有连接的集群上执行搜索和其他操作。在这里呢,负责将请求路由到正确的后端ES集群上。
缺点
这套架构的缺点在于对日志没有进行冷热分离。因为我们一般来说,对一个礼拜内的日志,查询的最多。以7天作为界限,区分冷热数据,可以大大的优化查询速度。
高级版
这一版,我们对数据进行冷热分离。每个业务准备两个Elasticsearch集群,可以理解为冷热集群。7天以内的数据,存入热集群,以SSD存储索引。超过7天,就进入冷集群,以SATA存储索引。这么一改动,性能又得到提升,这一版架构图如下(为了方便画图,我只画了两个业务Elasticsearch集群)

隐患
这个高级版,非要说有什么隐患,就是敏感数据没有进行处理,就直接写入日志了。关于这点,其实现在JAVA这边,现成的日志组件,比如log4j都有提供这种日志过滤功能,可以将敏感信息进行脱敏后,再记录日志。
文章转载自公众号《打杂的ZRJ》
原文地址:https://mp.weixin.qq.com/s/u5hqNTgZ7P235NQA0SIJiA