创建一个 Vue 实例
每个 Vue 应用都是通过用 Vue 函数创建一个新的 Vue 实例开始的:
JS
var vm = new Vue({
// 选项
})
虽然没有完全遵循 MVVM 模型,但是 Vue 的设计也受到了它的启发。因此在文档中经常会使用
vm(ViewModel 的缩写) 这个变量名表示 Vue 实例。
当创建一个 Vue 实例时,你可以传入一个选项对象。这篇教程主要描述的就是如何使用这些选项来创建你想要的行为。作为参考,你也可以在 API 文档 中浏览完整的选项列表。
一个 Vue 应用由一个通过 new Vue 创建的根 Vue 实例,以及可选的嵌套的、可复用的组件树组成。举个例子,一个 todo 应用的组件树可以是这样的:
根实例
└─ TodoList
├─ TodoItem
│ ├─ DeleteTodoButton
│ └─ EditTodoButton
└─ TodoListFooter
├─ ClearTodosButton
└─ TodoListStatistics
我们会在稍后的组件系统章节具体展开。不过现在,你只需要明白所有的 Vue 组件都是 Vue 实例,并且接受相同的选项对象 (一些根实例特有的选项除外)。
数据与方法
当一个 Vue 实例被创建时,它向 Vue 的响应式系统中加入了其 data 对象中能找到的所有的属性。当这些属性的值发生改变时,视图将会产生“响应”,即匹配更新为新的值。
JS
// 我们的数据对象
var data = { a: 1 }
// 该对象被加入到一个 Vue 实例中
var vm = new Vue({
data: data
})
// 获得这个实例上的属性
// 返回源数据中对应的字段
vm.a == data.a // => true
// 设置属性也会影响到原始数据
vm.a = 2
data.a // => 2
// ……反之亦然
data.a = 3
vm.a // => 3
当这些数据改变时,视图会进行重渲染。值得注意的是只有当实例被创建时 data 中存在的属性才是响应式的。也就是说如果你添加一个新的属性,比如:
JS
vm.b = 'hi'
那么对 b 的改动将不会触发任何视图的更新。如果你知道你会在晚些时候需要一个属性,但是一开始它为空或不存在,那么你仅需要设置一些初始值。比如:
JS
data: {
newTodoText: '',
visitCount: 0,
hideCompletedTodos: false,
todos: [],
error: null
}
这里唯一的例外是使用 Object.freeze(),这会阻止修改现有的属性,也意味着响应系统无法再追踪变化。
JS
var obj = {
foo: 'bar'
}
Object.freeze(obj)
new Vue({
el: '#app',
data: obj
})
HTML
<div id="app">
<p>{{ foo }}</p>
<!-- 这里的 `foo` 不会更新! -->
<button v-on:click="foo = 'baz'">Change it</button>
</div>
除了数据属性,Vue 实例还暴露了一些有用的实例属性与方法。它们都有前缀 $,以便与用户定义的属性区分开来。例如:
JS
var data = { a: 1 }
var vm = new Vue({
el: '#example',
data: data
})
vm.$data === data // => true
vm.$el === document.getElementById('example') // => true
// $watch 是一个实例方法
vm.$watch('a', function (newValue, oldValue) {
// 这个回调将在 `vm.a` 改变后调用
})
以后你可以在 API 参考中查阅到完整的实例属性和方法的列表。 ####实例生命周期钩子 每个 Vue 实例在被创建时都要经过一系列的初始化过程——例如,需要设置数据监听、编译模板、将实例挂载到 DOM 并在数据变化时更新 DOM 等。同时在这个过程中也会运行一些叫做生命周期钩子的函数,这给了用户在不同阶段添加自己的代码的机会。
比如
created钩子可以用来在一个实例被创建之后执行代码:
JS
new Vue({
data: {
a: 1
},
created: function () {
// `this` 指向 vm 实例
console.log('a is: ' + this.a)
}
})
// => "a is: 1"
也有一些其它的钩子,在实例生命周期的不同阶段被调用,如
mounted、updated和destroyed。生命周期钩子的this上下文指向调用它的 Vue 实例。 注意: 不要在选项属性或回调上使用箭头函数,比如created: () => console.log(this.a)或vm.$watch('a', newValue => this.myMethod())。因为箭头函数是和父级上下文绑定在一起的,this不会是如你所预期的 Vue 实例,经常导致Uncaught TypeError: Cannot read property of undefined或Uncaught TypeError: this.myMethod is not a function之类的错误。
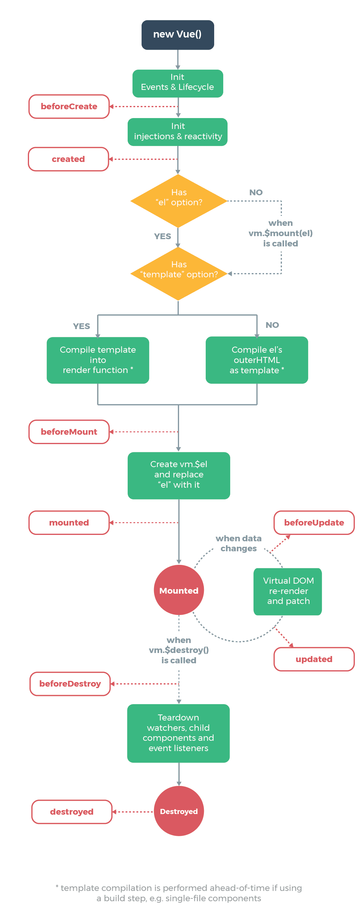
生命周期图示

8个生命周期的用法以及介绍
//生命周期函数就是vue实例在某一个时间点会自动执行的函数
//生命周期函数可以直接放到vue实例中,其他函数必须放在methods
var vm=new Vue({
el:"#app",
beforeCreate:function () { //当创建vue实例时会调用此函数
console.log("beforeCreate");
},
created:function () { //如果没有template就会把实例中的整体当做template,<div id="app">hello world</div>标签以及内容
console.log("created");
},
beforeMount:function () { //模板和数据结合瞬间调用此函数
console.log("beforeMount");
},
mounted:function () { //hello world显示到浏览器上就会自动执行
console.log("mounted")
},
beforeDestroy:function () { //当mv.$destroy()消除实例 即将销毁时执行
console.log("beforeDestroy")
},
destroyed:function () { //销毁后执行
console.log("destroyed");
},
beforeUpdate:function () { //当数据发生改变 渲染前执行
console.log("beforeUpdate");
},
updated:function () { //当数据被重新渲染后执行
console.log("updated");
}
});
友情链接:极客大全 www.jikedaquan.com/