序
本文主要研究一下storm TridentTopology的构建
实例
@Test
public void testDebugTopologyBuild(){
FixedBatchSpout spout = new FixedBatchSpout(new Fields("user", "score"), 3,
new Values("nickt1", 4),
new Values("nickt2", 7),
new Values("nickt3", 8),
new Values("nickt4", 9),
new Values("nickt5", 7),
new Values("nickt6", 11),
new Values("nickt7", 5)
);
spout.setCycle(false);
TridentTopology topology = new TridentTopology();
Stream stream1 = topology.newStream("spout1",spout)
.each(new Fields("user", "score"), new BaseFunction() {
@Override
public void execute(TridentTuple tuple, TridentCollector collector) {
System.out.println("tuple:"+tuple);
}
},new Fields());
topology.build();
}
- 后面的分析为了简单起见,很多是依据这个实例来
TridentTopology.newStream
storm-core-1.2.2-sources.jar!/org/apache/storm/trident/TridentTopology.java
public Stream newStream(String txId, IRichSpout spout) {
return newStream(txId, new RichSpoutBatchExecutor(spout));
}
public Stream newStream(String txId, IPartitionedTridentSpout spout) {
return newStream(txId, new PartitionedTridentSpoutExecutor(spout));
}
public Stream newStream(String txId, IOpaquePartitionedTridentSpout spout) {
return newStream(txId, new OpaquePartitionedTridentSpoutExecutor(spout));
}
public Stream newStream(String txId, ITridentDataSource dataSource) {
if (dataSource instanceof IBatchSpout) {
return newStream(txId, (IBatchSpout) dataSource);
} else if (dataSource instanceof ITridentSpout) {
return newStream(txId, (ITridentSpout) dataSource);
} else if (dataSource instanceof IPartitionedTridentSpout) {
return newStream(txId, (IPartitionedTridentSpout) dataSource);
} else if (dataSource instanceof IOpaquePartitionedTridentSpout) {
return newStream(txId, (IOpaquePartitionedTridentSpout) dataSource);
} else {
throw new UnsupportedOperationException("Unsupported stream");
}
}
public Stream newStream(String txId, IBatchSpout spout) {
Node n = new SpoutNode(getUniqueStreamId(), spout.getOutputFields(), txId, spout, SpoutNode.SpoutType.BATCH);
return addNode(n);
}
public Stream newStream(String txId, ITridentSpout spout) {
Node n = new SpoutNode(getUniqueStreamId(), spout.getOutputFields(), txId, spout, SpoutNode.SpoutType.BATCH);
return addNode(n);
}
protected Stream addNode(Node n) {
registerNode(n);
return new Stream(this, n.name, n);
}
protected void registerNode(Node n) {
_graph.addVertex(n);
if(n.stateInfo!=null) {
String id = n.stateInfo.id;
if(!_colocate.containsKey(id)) {
_colocate.put(id, new ArrayList());
}
_colocate.get(id).add(n);
}
}
- newStream的第一个参数是txId,第二个参数是ITridentDataSource
- ITridentDataSource分为好几个类型,分别有IBatchSpout、ITridentSpout、IPartitionedTridentSpout、IOpaquePartitionedTridentSpout
- 最后都是创建SpoutNode,然后registerNode添加到_graph(
如果node的stateInfo不为null,还会添加到_colocate,不过SpoutNode该值为null),注意SpoutNode的SpoutType为SpoutNode.SpoutType.BATCH
Node
storm-core-1.2.2-sources.jar!/org/apache/storm/trident/planner/Node.java
public class Node extends DefaultResourceDeclarer<Node> implements Serializable {
private static final AtomicInteger INDEX = new AtomicInteger(0);
private String nodeId;
public String name = null;
public Fields allOutputFields;
public String streamId;
public Integer parallelismHint = null;
public NodeStateInfo stateInfo = null;
public int creationIndex;
public Node(String streamId, String name, Fields allOutputFields) {
this.nodeId = UUID.randomUUID().toString();
this.allOutputFields = allOutputFields;
this.streamId = streamId;
this.name = name;
this.creationIndex = INDEX.incrementAndGet();
}
@Override
public boolean equals(Object o) {
if (this == o) {
return true;
}
return nodeId.equals(((Node) o).nodeId);
}
@Override
public int hashCode() {
return nodeId.hashCode();
}
@Override
public String toString() {
return ToStringBuilder.reflectionToString(this, ToStringStyle.MULTI_LINE_STYLE);
}
public String shortString() {
return "nodeId: " + nodeId + ", allOutputFields: " + allOutputFields;
}
}
- Node继承了DefaultResourceDeclarer,而它实现了resources相关的接口:ResourceDeclarer以及ITridentResource
- Node有几个子类,分别是SpoutNode、ProcessorNode、PartitionNode
- SpoutNode就是spout信息的节点描述,ProcessorNode一般是trident的each、map、aggregrate、reduce、project等操作的节点描述,PartitionNode就是partition相关的节点描述
TridentTopology.build
storm-core-1.2.2-sources.jar!/org/apache/storm/trident/TridentTopology.java
public StormTopology build() {
DefaultDirectedGraph<Node, IndexedEdge> graph = (DefaultDirectedGraph) _graph.clone();
//......
List<SpoutNode> spoutNodes = new ArrayList<>();
// can be regular nodes (static state) or processor nodes
Set<Node> boltNodes = new LinkedHashSet<>();
for(Node n: graph.vertexSet()) {
if(n instanceof SpoutNode) {
spoutNodes.add((SpoutNode) n);
} else if(!(n instanceof PartitionNode)) {
boltNodes.add(n);
}
}
Set<Group> initialGroups = new LinkedHashSet<>();
//......
for(Node n: boltNodes) {
initialGroups.add(new Group(graph, n));
}
GraphGrouper grouper = new GraphGrouper(graph, initialGroups);
grouper.mergeFully();
Collection<Group> mergedGroups = grouper.getAllGroups();
// add identity partitions between groups
for(IndexedEdge<Node> e: new HashSet<>(graph.edgeSet())) {
if(!(e.source instanceof PartitionNode) && !(e.target instanceof PartitionNode)) {
Group g1 = grouper.nodeGroup(e.source);
Group g2 = grouper.nodeGroup(e.target);
// g1 being null means the source is a spout node
if(g1==null && !(e.source instanceof SpoutNode))
throw new RuntimeException("Planner exception: Null source group must indicate a spout node at this phase of planning");
if(g1==null || !g1.equals(g2)) {
graph.removeEdge(e);
PartitionNode pNode = makeIdentityPartition(e.source);
graph.addVertex(pNode);
graph.addEdge(e.source, pNode, new IndexedEdge(e.source, pNode, 0));
graph.addEdge(pNode, e.target, new IndexedEdge(pNode, e.target, e.index));
}
}
}
//......
// add in spouts as groups so we can get parallelisms
for(Node n: spoutNodes) {
grouper.addGroup(new Group(graph, n));
}
grouper.reindex();
mergedGroups = grouper.getAllGroups();
Map<Node, String> batchGroupMap = new HashMap<>();
List<Set<Node>> connectedComponents = new ConnectivityInspector<>(graph).connectedSets();
for(int i=0; i<connectedComponents.size(); i++) {
String groupId = "bg" + i;
for(Node n: connectedComponents.get(i)) {
batchGroupMap.put(n, groupId);
}
}
// System.out.println("GRAPH:");
// System.out.println(graph);
Map<Group, Integer> parallelisms = getGroupParallelisms(graph, grouper, mergedGroups);
TridentTopologyBuilder builder = new TridentTopologyBuilder();
Map<Node, String> spoutIds = genSpoutIds(spoutNodes);
Map<Group, String> boltIds = genBoltIds(mergedGroups);
for(SpoutNode sn: spoutNodes) {
Integer parallelism = parallelisms.get(grouper.nodeGroup(sn));
Map<String, Number> spoutRes = new HashMap<>(_resourceDefaults);
spoutRes.putAll(sn.getResources());
Number onHeap = spoutRes.get(Config.TOPOLOGY_COMPONENT_RESOURCES_ONHEAP_MEMORY_MB);
Number offHeap = spoutRes.get(Config.TOPOLOGY_COMPONENT_RESOURCES_OFFHEAP_MEMORY_MB);
Number cpuLoad = spoutRes.get(Config.TOPOLOGY_COMPONENT_CPU_PCORE_PERCENT);
SpoutDeclarer spoutDeclarer = null;
if(sn.type == SpoutNode.SpoutType.DRPC) {
spoutDeclarer = builder.setBatchPerTupleSpout(spoutIds.get(sn), sn.streamId,
(IRichSpout) sn.spout, parallelism, batchGroupMap.get(sn));
} else {
ITridentSpout s;
if(sn.spout instanceof IBatchSpout) {
s = new BatchSpoutExecutor((IBatchSpout)sn.spout);
} else if(sn.spout instanceof ITridentSpout) {
s = (ITridentSpout) sn.spout;
} else {
throw new RuntimeException("Regular rich spouts not supported yet... try wrapping in a RichSpoutBatchExecutor");
// TODO: handle regular rich spout without batches (need lots of updates to support this throughout)
}
spoutDeclarer = builder.setSpout(spoutIds.get(sn), sn.streamId, sn.txId, s, parallelism, batchGroupMap.get(sn));
}
if(onHeap != null) {
if(offHeap != null) {
spoutDeclarer.setMemoryLoad(onHeap, offHeap);
}
else {
spoutDeclarer.setMemoryLoad(onHeap);
}
}
if(cpuLoad != null) {
spoutDeclarer.setCPULoad(cpuLoad);
}
}
for(Group g: mergedGroups) {
if(!isSpoutGroup(g)) {
Integer p = parallelisms.get(g);
Map<String, String> streamToGroup = getOutputStreamBatchGroups(g, batchGroupMap);
Map<String, Number> groupRes = g.getResources(_resourceDefaults);
Number onHeap = groupRes.get(Config.TOPOLOGY_COMPONENT_RESOURCES_ONHEAP_MEMORY_MB);
Number offHeap = groupRes.get(Config.TOPOLOGY_COMPONENT_RESOURCES_OFFHEAP_MEMORY_MB);
Number cpuLoad = groupRes.get(Config.TOPOLOGY_COMPONENT_CPU_PCORE_PERCENT);
BoltDeclarer d = builder.setBolt(boltIds.get(g), new SubtopologyBolt(graph, g.nodes, batchGroupMap), p,
committerBatches(g, batchGroupMap), streamToGroup);
if(onHeap != null) {
if(offHeap != null) {
d.setMemoryLoad(onHeap, offHeap);
}
else {
d.setMemoryLoad(onHeap);
}
}
if(cpuLoad != null) {
d.setCPULoad(cpuLoad);
}
Collection<PartitionNode> inputs = uniquedSubscriptions(externalGroupInputs(g));
for(PartitionNode n: inputs) {
Node parent = TridentUtils.getParent(graph, n);
String componentId = parent instanceof SpoutNode ?
spoutIds.get(parent) : boltIds.get(grouper.nodeGroup(parent));
d.grouping(new GlobalStreamId(componentId, n.streamId), n.thriftGrouping);
}
}
}
HashMap<String, Number> combinedMasterCoordResources = new HashMap<String, Number>(_resourceDefaults);
combinedMasterCoordResources.putAll(_masterCoordResources);
return builder.buildTopology(combinedMasterCoordResources);
}
- 这里创建了TridentTopologyBuilder,然后对于spoutNodes,调用TridentTopologyBuilder.setSpout(String id, String streamName, String txStateId, ITridentSpout spout, Integer parallelism, String batchGroup)方法,添加spout
- 对于IBatchSpout类型的spout,通过BatchSpoutExecutor包装为ITridentSpout
- 这里的streamName为streamId,通过UniqueIdGen.getUniqueStreamId生成,以s开头,之后是_streamCounter的计数,比如1,合起来就是s1;txStateId为用户传入的txId;batchGroup以bg开头,之后是connectedComponents的元素的index,比如0,合起来就是bg0;parallelism参数就是用户构建topology时设置的
- 设置完spout之后,就是设置spout的相关资源配置,比如memoryLoad、cpuLoad;之后设置bolt,这里使用的是SubtopologyBolt,然后设置bolt相关的资源配置
- 最后调用TridentTopologyBuilder.buildTopology
TridentTopologyBuilder.setSpout
storm-core-1.2.2-sources.jar!/org/apache/storm/trident/topology/TridentTopologyBuilder.java
Map<GlobalStreamId, String> _batchIds = new HashMap();
Map<String, TransactionalSpoutComponent> _spouts = new HashMap();
public SpoutDeclarer setSpout(String id, String streamName, String txStateId, ITridentSpout spout, Integer parallelism, String batchGroup) {
Map<String, String> batchGroups = new HashMap();
batchGroups.put(streamName, batchGroup);
markBatchGroups(id, batchGroups);
TransactionalSpoutComponent c = new TransactionalSpoutComponent(spout, streamName, parallelism, txStateId, batchGroup);
_spouts.put(id, c);
return new SpoutDeclarerImpl(c);
}
private void markBatchGroups(String component, Map<String, String> batchGroups) {
for(Map.Entry<String, String> entry: batchGroups.entrySet()) {
_batchIds.put(new GlobalStreamId(component, entry.getKey()), entry.getValue());
}
}
- 这里调用了markBatchGroups,将新的component添加到_batchIds中,同时也添加到_spouts中
TridentTopologyBuilder.setBolt
storm-core-1.2.2-sources.jar!/org/apache/storm/trident/topology/TridentTopologyBuilder.java
Map<GlobalStreamId, String> _batchIds = new HashMap();
Map<String, Component> _bolts = new HashMap();
// map from stream name to batch id
public BoltDeclarer setBolt(String id, ITridentBatchBolt bolt, Integer parallelism, Set<String> committerBatches, Map<String, String> batchGroups) {
markBatchGroups(id, batchGroups);
Component c = new Component(bolt, parallelism, committerBatches);
_bolts.put(id, c);
return new BoltDeclarerImpl(c);
}
private void markBatchGroups(String component, Map<String, String> batchGroups) {
for(Map.Entry<String, String> entry: batchGroups.entrySet()) {
_batchIds.put(new GlobalStreamId(component, entry.getKey()), entry.getValue());
}
}
- 这里调用了markBatchGroups将新的component添加到_batchIds中,同时也添加到_bolts中;对于trident来说,就是一系列的ProcessorNode(
可能也会有PartitionNode)
TridentTopologyBuilder.buildTopology
storm-core-1.2.2-sources.jar!/org/apache/storm/trident/topology/TridentTopologyBuilder.java
public StormTopology buildTopology(Map<String, Number> masterCoordResources) {
TopologyBuilder builder = new TopologyBuilder();
Map<GlobalStreamId, String> batchIdsForSpouts = fleshOutStreamBatchIds(false);
Map<GlobalStreamId, String> batchIdsForBolts = fleshOutStreamBatchIds(true);
Map<String, List<String>> batchesToCommitIds = new HashMap<>();
Map<String, List<ITridentSpout>> batchesToSpouts = new HashMap<>();
for(String id: _spouts.keySet()) {
TransactionalSpoutComponent c = _spouts.get(id);
if(c.spout instanceof IRichSpout) {
//TODO: wrap this to set the stream name
builder.setSpout(id, (IRichSpout) c.spout, c.parallelism);
} else {
String batchGroup = c.batchGroupId;
if(!batchesToCommitIds.containsKey(batchGroup)) {
batchesToCommitIds.put(batchGroup, new ArrayList<String>());
}
batchesToCommitIds.get(batchGroup).add(c.commitStateId);
if(!batchesToSpouts.containsKey(batchGroup)) {
batchesToSpouts.put(batchGroup, new ArrayList<ITridentSpout>());
}
batchesToSpouts.get(batchGroup).add((ITridentSpout) c.spout);
BoltDeclarer scd =
builder.setBolt(spoutCoordinator(id), new TridentSpoutCoordinator(c.commitStateId, (ITridentSpout) c.spout))
.globalGrouping(masterCoordinator(c.batchGroupId), MasterBatchCoordinator.BATCH_STREAM_ID)
.globalGrouping(masterCoordinator(c.batchGroupId), MasterBatchCoordinator.SUCCESS_STREAM_ID);
for(Map<String, Object> m: c.componentConfs) {
scd.addConfigurations(m);
}
Map<String, TridentBoltExecutor.CoordSpec> specs = new HashMap();
specs.put(c.batchGroupId, new CoordSpec());
BoltDeclarer bd = builder.setBolt(id,
new TridentBoltExecutor(
new TridentSpoutExecutor(
c.commitStateId,
c.streamName,
((ITridentSpout) c.spout)),
batchIdsForSpouts,
specs),
c.parallelism);
bd.allGrouping(spoutCoordinator(id), MasterBatchCoordinator.BATCH_STREAM_ID);
bd.allGrouping(masterCoordinator(batchGroup), MasterBatchCoordinator.SUCCESS_STREAM_ID);
if(c.spout instanceof ICommitterTridentSpout) {
bd.allGrouping(masterCoordinator(batchGroup), MasterBatchCoordinator.COMMIT_STREAM_ID);
}
for(Map<String, Object> m: c.componentConfs) {
bd.addConfigurations(m);
}
}
}
//......
Number onHeap = masterCoordResources.get(Config.TOPOLOGY_COMPONENT_RESOURCES_ONHEAP_MEMORY_MB);
Number offHeap = masterCoordResources.get(Config.TOPOLOGY_COMPONENT_RESOURCES_OFFHEAP_MEMORY_MB);
Number cpuLoad = masterCoordResources.get(Config.TOPOLOGY_COMPONENT_CPU_PCORE_PERCENT);
for(String batch: batchesToCommitIds.keySet()) {
List<String> commitIds = batchesToCommitIds.get(batch);
SpoutDeclarer masterCoord = builder.setSpout(masterCoordinator(batch), new MasterBatchCoordinator(commitIds, batchesToSpouts.get(batch)));
if(onHeap != null) {
if(offHeap != null) {
masterCoord.setMemoryLoad(onHeap, offHeap);
}
else {
masterCoord.setMemoryLoad(onHeap);
}
}
if(cpuLoad != null) {
masterCoord.setCPULoad(cpuLoad);
}
}
for(String id: _bolts.keySet()) {
Component c = _bolts.get(id);
Map<String, CoordSpec> specs = new HashMap<>();
for(GlobalStreamId s: getBoltSubscriptionStreams(id)) {
String batch = batchIdsForBolts.get(s);
if(!specs.containsKey(batch)) specs.put(batch, new CoordSpec());
CoordSpec spec = specs.get(batch);
CoordType ct;
if(_batchPerTupleSpouts.containsKey(s.get_componentId())) {
ct = CoordType.single();
} else {
ct = CoordType.all();
}
spec.coords.put(s.get_componentId(), ct);
}
for(String b: c.committerBatches) {
specs.get(b).commitStream = new GlobalStreamId(masterCoordinator(b), MasterBatchCoordinator.COMMIT_STREAM_ID);
}
BoltDeclarer d = builder.setBolt(id, new TridentBoltExecutor(c.bolt, batchIdsForBolts, specs), c.parallelism);
for(Map<String, Object> conf: c.componentConfs) {
d.addConfigurations(conf);
}
for(InputDeclaration inputDecl: c.declarations) {
inputDecl.declare(d);
}
Map<String, Set<String>> batchToComponents = getBoltBatchToComponentSubscriptions(id);
for(Map.Entry<String, Set<String>> entry: batchToComponents.entrySet()) {
for(String comp: entry.getValue()) {
d.directGrouping(comp, TridentBoltExecutor.COORD_STREAM(entry.getKey()));
}
}
for(String b: c.committerBatches) {
d.allGrouping(masterCoordinator(b), MasterBatchCoordinator.COMMIT_STREAM_ID);
}
}
return builder.createTopology();
}
- buildTopology对于非IRichSpout的的spout会在topology中创建TridentSpoutCoordinator这个bolt,它globalGrouping了MasterBatchCoordinator.BATCH_STREAM_ID(
$batch)、MasterBatchCoordinator.SUCCESS_STREAM_ID($success)这两个stream;同时还创建了TridentBoltExecutor这个bolt,它allGrouping了MasterBatchCoordinator.BATCH_STREAM_ID($batch)、MasterBatchCoordinator.SUCCESS_STREAM_ID($success),对于spout是ICommitterTridentSpout类型的,还allGrouping了MasterBatchCoordinator.COMMIT_STREAM_ID($commit);注意这里将非IRichSpout的spout转换为bolt - 之后对batchesToCommitIds中的每个batch创建MasterBatchCoordinator这个spout,正好前前面的TridentSpoutCoordinator以及TridentBoltExecutor衔接起来
- 对于bolt来说(
包装了ProcessorNode的SubtopologyBolt),这里设置了TridentBoltExecutor这个bolt,它directGrouping了TridentBoltExecutor.COORD_STREAM($coord-),同时还allGrouping了MasterBatchCoordinator.COMMIT_STREAM_ID($commit)
TridentTopologyBuilder.createTopology
storm-core-1.2.2-sources.jar!/org/apache/storm/trident/topology/TridentTopologyBuilder.java
public StormTopology createTopology() {
Map<String, Bolt> boltSpecs = new HashMap<>();
Map<String, SpoutSpec> spoutSpecs = new HashMap<>();
maybeAddCheckpointSpout();
for(String boltId: _bolts.keySet()) {
IRichBolt bolt = _bolts.get(boltId);
bolt = maybeAddCheckpointTupleForwarder(bolt);
ComponentCommon common = getComponentCommon(boltId, bolt);
try{
maybeAddCheckpointInputs(common);
boltSpecs.put(boltId, new Bolt(ComponentObject.serialized_java(Utils.javaSerialize(bolt)), common));
}catch(RuntimeException wrapperCause){
if (wrapperCause.getCause() != null && NotSerializableException.class.equals(wrapperCause.getCause().getClass())){
throw new IllegalStateException(
"Bolt '" + boltId + "' contains a non-serializable field of type " + wrapperCause.getCause().getMessage() + ", " +
"which was instantiated prior to topology creation. " + wrapperCause.getCause().getMessage() + " " +
"should be instantiated within the prepare method of '" + boltId + " at the earliest.", wrapperCause);
}
throw wrapperCause;
}
}
for(String spoutId: _spouts.keySet()) {
IRichSpout spout = _spouts.get(spoutId);
ComponentCommon common = getComponentCommon(spoutId, spout);
try{
spoutSpecs.put(spoutId, new SpoutSpec(ComponentObject.serialized_java(Utils.javaSerialize(spout)), common));
}catch(RuntimeException wrapperCause){
if (wrapperCause.getCause() != null && NotSerializableException.class.equals(wrapperCause.getCause().getClass())){
throw new IllegalStateException(
"Spout '" + spoutId + "' contains a non-serializable field of type " + wrapperCause.getCause().getMessage() + ", " +
"which was instantiated prior to topology creation. " + wrapperCause.getCause().getMessage() + " " +
"should be instantiated within the prepare method of '" + spoutId + " at the earliest.", wrapperCause);
}
throw wrapperCause;
}
}
StormTopology stormTopology = new StormTopology(spoutSpecs,
boltSpecs,
new HashMap<String, StateSpoutSpec>());
stormTopology.set_worker_hooks(_workerHooks);
return Utils.addVersions(stormTopology);
}
/**
* If the topology has at least one stateful bolt
* add a {@link CheckpointSpout} component to the topology.
*/
private void maybeAddCheckpointSpout() {
if (hasStatefulBolt) {
setSpout(CHECKPOINT_COMPONENT_ID, new CheckpointSpout(), 1);
}
}
- createTopology的时候,判断如果有stateful的bolt,则会添加CheckpointSpout这个spout;同时对每个bolt判断如果是statefulBolt且不是StatefulBoltExecutor,那么会添加CheckpointTupleForwarder
- 经过buildTopology的一系列设置,到了createTopology这里,已经有了3个bolt,一个是包装了ProcessNode的TridentBoltExecutor,一个是TridentSpoutCoordinator,还有一个是包装了原始spout的TridentBoltExecutor
- spout这里只有一个就是MasterBatchCoordinator,在buildTopology的时候,对于非IRichSpout的的spout,会被转化为TridentSpoutCoordinator这个bolt
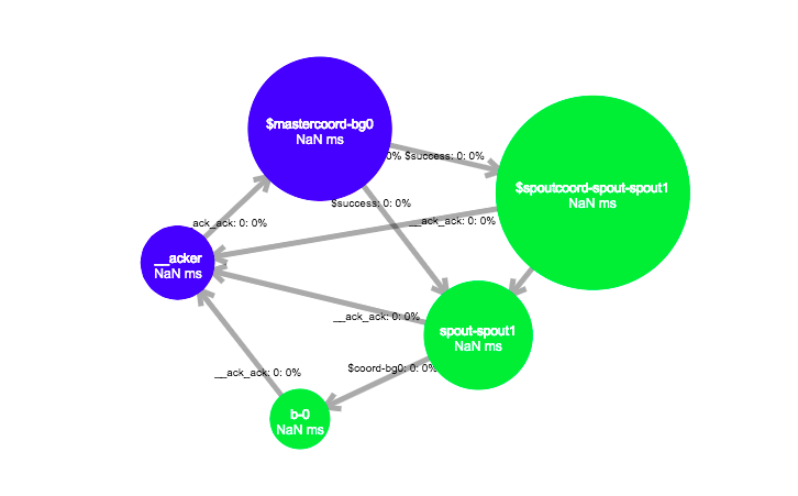
拓扑结构

- 以前面的实例来讲,经过TridentTopologyBuilder的createTopology,最后的拓扑结构为一个spout为MasterBatchCoordinator(
$mastercoord-bg0),3个bolt分别为TridentSpoutCoordinator($spoutcoord-spout-spout1)、包装了非IRichSpout的的spout的TridentBoltExecutor(spout-spout1)、包装了ProcessorNode的TridentBoltExecutor(b-0);一共涉及到了几个stream,分别为MasterBatchCoordinator.SUCCESS_STREAM_ID($success)、MasterBatchCoordinator.COMMIT_STREAM_ID($commit)、MasterBatchCoordinator.BATCH_STREAM_ID($batch)、TridentBoltExecutor.COORD_STREAM($coord-bg0)、s1、s2 $mastercoord-bg0它declare了$success、$commit、$batch这三个stream,outputFields均为tx这个字段$spoutcoord-spout-spout1它接收了$mastercoord-bg0的$success、$batch这两个stream,同时declare了$batch这个stream,outputFields为[tx,metadata]spout-spout1,它allGrouping接收$mastercoord-bg0的$success,以及$spoutcoord-spout-spout1的$batch这两个stream的数据;同时会往$coord-bg0发送[id,count]数据,以及stream(s1)发送数据tupleb-0它接收了spout-spout1的$coord-bg0以及s1这两个stream的数据,之后往stream(s2)发送数据(output_fields:[$batchId, user, score]),同时也会往stream($coord-bg0)发送[id, count]数据
小结
- TridentTopologyBuilder在buildTopology的时候,对于非IRichSpout的的spout,会被转化为TridentBoltExecutor这个bolt,同时会新增一个TridentSpoutCoordinator这个bolt;ProcessorNode则会被包装为TridentBoltExecutor这个bolt;TridentTopology为了方便管理将用户设定的spout包装为bolt,然后创建MasterBatchCoordinator作为真正的spout
- TridentBoltExecutor.COORD_STREAM(
$coord-)这个stream用来在component之间传递[id, count]数据,用于保障tuple在每个component能够完整传输,即spout和bolt都会往该stream发送[id, count]数据 - MasterBatchCoordinator、TridentSpoutCoordinator、包装原始spout的TridentBoltExecutor(
spout-spout1)它们之间的关系如下:master会给spout-spout1发送suceess数据(tuple\指令),给coordinator发送suceess、batch数据(tuple\指令);coordinator会给spout-spout1发送batch数据(tuple\指令)