运维人,你应该了解的三张武功心法图

263 阅读2分钟
原文链接: zhuanlan.zhihu.com

【小宅按】基于很多朋友们反馈咱们分享的运维相关信息匮乏,那么今天,小宅就来满足大家,分享三张运维武功心法图,收下不谢~!

一、运维技能图

作为一个运维工程师,你知道你应该学习什么?怎么学习吗?朝哪个方向发展吗?下面一张运维工程师技能图,让你了解!

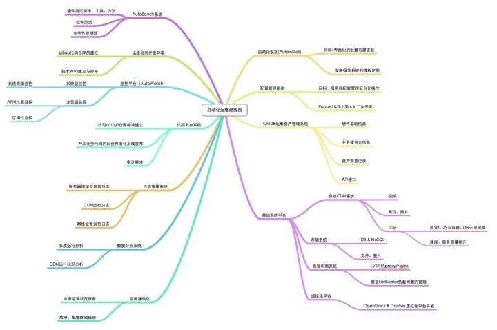
二、自动化运维路线图

运维自动化在国内已经声名远躁了,随着互联网快速的发展,运维不单单是几个脚本,几个文档可以胜任的!DevOps在国内很受热捧,但是真正的自动化之路,你走到了哪?你知道该怎么走吗?下面的武功心法图告诉你该怎么走!

三、云计算知识大宝典

从2013年开始,我国云计算持续快速发展,产业规模不断扩大,产业链日趋完善,产业环境不断优化。在这种情况下,不少创业者看到了市场,不少云计算公司崛起。但是人才在哪里,哪些是真正的云计算人才?云计算人才他应该会什么,下面Cloud computing image告诉你

因知乎图片格式限制上图不清晰,查看清晰图片可通过手机端查看原图或私信小宅拿原文件即可。

天下武功唯快不攻,这句话运用到互联网,就是你最快、最好、最早的掌握了互联网的最新技术,你就是比较吃香的人才!就像最新比较人们的容器Docker技术一样,如果你是先行者,你现在至少是一家Docker生态技术创业服务的合伙人!革命还未胜利,同志还需努力,各位互联网工作者,一起加油!


更多精彩内容,请滑至顶部点击右上角关注小宅哦~


来源:开源技术社区 链接