上周我们分享了,怎么编写策略需求文档,这周我们拿个案例,具体的解释下。为了让举例的内容更加丰富,我会让解决问题的方案多一些,这样可写的内容也会多一些。
案例的背景
1 业务背景
这是一个电商产品,项目主要是解决订单支付超时而发生的订单失效问题。
为什么要处理这个问题呢。通常情况下,用户在电商平台下单后,平台为了确保用户在支付时能拿到货,会将商家的库存进行暂冻结处理。这样虽然能确保用户的利益,但是却增加了商家的库存压力。
例如某用户一次性买了100台洗衣机,但是下单后,3天都没有支付。这就造成商家需要为这100台洗衣机多支付三天的库存钱。手机还好,这要是海鲜下单后三天都不付款,那估计都臭了好几波了。
针对这样的情况,一般电商平台都会设置支付时限,一方面为了通过倒计时提升订单支付的转化率,同时也帮助商家缓解压力。案例的需求就在这样的背景下产生。
2 需求背景
为了降低商家的库存压力,PM在用户端添加了一个订单30分钟限时支付的功能。即:无论任何商品的订单生成后,用户必须在30分钟内完成支付,否则订单会被自动取消,进而为商家释放库存。
功能上线1个月后,PM发现有5%的用户会在订单取消后,30min~120min内二次生成订单,二次购买。且前后订单信息基本一致,35%的前后订单会在收货地址,款型颜色,方面存在差异。
- 老板认为,这说明现有支付时限设定不合适,严重影响了用户体验。希望我们调整支付时限。
- 而PM认为,数据表明部分被取消订单并非用户个人意愿造成,所以产品端可以利用某些方式,让订单被取消前就提示用户完成支付。同时这个办法也可以用在订单失效后,提示用户再次购买。进而提升订单转化率。
3 需求问题分析
3.1 用户场景需求分析
通过用户场景需求分析,我发现用户会在如下场景,发生订单支付失败而二次下单的行为。
- 下单后发现收货地址错误,修改收货地址时间过长(现有流程,支持用户修改待支付订单的收货地址);
- 用户在支付时发现支付方式选错,造成支付失败。待想起后再次下单。
- 支付时网络环境差(例如在地铁中),待网络环境允许后再次下单。
- 用户在支付时发现支付终端金额不足,待解决钱的问题后再次下单。
- 用户纠结于商品价格和款型,下单后依旧犹豫不决,待决定后再次下单。
分析结论:
- 场景1可以通过,在修改收货地址时暂停倒计时解决;
- 场景2可以通过,默认选择用户常用支付方式的办法降低问题发生的几率;
- 场景3和4虽然是可控因素,但是用户再次下单的前提是用户想起了订单,所以可以通过订单状态push的方式提示用户完成支付;
- 场景5虽然是更不可控因素,但是平台可以通过“帮助用户决策”的方式,提升订单的成交率,即依据商品标签push信息。
3.2支付时限设定分析
从影响因素看,我可以从针对用户类型和针对商品类型两方面元素,制定订单支付时限的解决方案。
经过假设和分析,我发现针对用户类型制定个性化的支付时限并不合理。最典型的例子就是,针对新用户和老用户区分支付时限,那会造成用户在从新用户过度成老用户的过程中,每次支付时限都不一样。无法让用户对支付时限有一个明确的认知,确定该在多长时间内完成支付,更不利于平台教化用户养成有利于支付的认知和行为。
从商品类型出发,平台目前有参与限时促销活动的商品和普通非活动商品两类;以此订单类型可分为,纯普通商品订单、纯促销活动商品订单、促销商品+普通商品三类订单;支付时限策略可以结合订单数据,针对三类订单进行区分。
3.3流程优化
分析订单被取消后用户再次下单的场景,综合相关因素我发现:即便是采取延长支付时限 + push提醒策略,还是无法避免订单因为支付超时被取消,导致依然存在购买需求的用户再次下单。因此通过订单流程分析我觉得可以在订单被取消后,增加一个“再来一单”的快捷下单功能,减少用户再次下单的操作流程。
4 需求解决计划

用户端由功能产品经理解决;本文档详解策略部分+商家端平台推荐支付时限时长的选取策略。
策略需求文档
一,项目背景
最近发现一个现象:5%的用户会在订单取消后,30min~120min内二次生成订单,二次购买。
老板希望产品同学想个办法,提升这5%用户的购物体验。
同时,产品同学希望借助延长支付时限和智能PUSH的方式,降低订单被取消量。
为此功能PM采取如下措施:
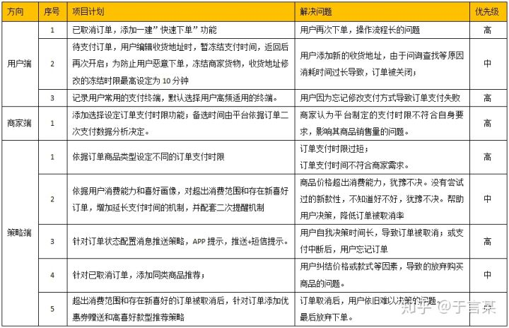
- 为了方便用户二次下单,用户端对“已取消订单”添加了一建“快速下单”功能,方便这5%的用户快速完成二次下单的支付操作。
- 为了降低订单因超时被关闭的情况,用户端订单详情和订单支付页,在用户编辑收货地址时,暂停支付倒计时的功能,避免因收货信息编辑而造成的支付时间不够用的情况。
但产品仍存在以下问题,导致订单因为支付超时而被取消,致使有购物需求的用户,需要二次下单:
- 现有支付时限过短,导致用户因为某种原因造成支付时间超时的问题。
- 缺少针对用户画像进行的“特殊订单”延时处理功能,导致用户对订单犹豫不决时,造成订单被关闭的情况;
- 缺少订单push功能,致使因不可控因素导致用户忘记支付订单而产生订单被关闭;
- 缺少针对已取消订单的唤醒机制,造成订单沉死的状态,生成大量失败的死订单;
二,项目目标:
通过定向发送订单支付push和延长订单支付时限,提升订单支付成功率。
- 实现针对待支付订单类型,通过消息push,短信提示,app内提示窗三个渠道(app打开时,不发送push和短信,打开内部提示窗),向用户发送订单待支付提示的功能。
- 实现针对待支付订单,借助用户画像和订单类型,适当延长支付时限;并追加二次待支付订单提示的功能。
- 实现针对已取消订单,利用用户画像和商品画像,通过消息推动,短信提示,已取消订单下方商品推荐区三个渠道,向用户派商品“专属优惠券”,推荐同款/同类商品功能的功能。(依据现有相关推荐逻辑执行,此文档不做推荐逻辑说明)
三,需求概述:
1 商家端:
依据用户端用户二次下单的间隔数据,结合竞品分析结果。对商家端提供自主设定支付时限的功能。
2 策略端:
调整支付时限:
订单支付时限分为平台默认时限和商家设定时限。商家设定时限优先级高于平台默认时限。
push策略
推荐功能包括,用户画像,触发和匹配模块,优惠券匹配和分发模块,消息push模块。
各模块概述和完整流程如下:
- 用户:实现对用户特征的挖掘,对匹配策略提供数据基础
- 触发和匹配模块:实现在不同时刻,生成待推送的订单,用户,消息,优惠券功能。
- 推送逻辑:控制推送渠道,时间和内容拼装。
四,需求详情
1 系统默认时限和商家推荐时限设定
1.1 竞品分析:

通过竞品分析,得出如下结论:限时抢购类商品需设定较短支付时限,目的在于营造稀缺性,降低商家库存压力,不影响既定时间内容商品销售。避免发生因为库存冻结产生货品不足,影响用户抢购体验的风险。
分析5%用户的订单间隔时间,以10分钟为一个统计间隔,分析得出50~90分钟为发生的最高频间隔时间。
综上设定订单支付时限策略如下:
- 限时特价商品,保持现有30分钟支付时间不变。
- 普通商品,支付剩余时间=30分钟+90分钟=120分钟。
- 商家自定支付时间分别为:限时特价商品15min/30min/45min;普通商品30min/60min/120min/150min。
1.2 优先级应用关系如下:
- 商家设定时限,优先使用商家设定时限;商家未设定时限,使用平台默认时限。
- 多个商品混合的订单,优先依据时限最短商品计算。待时间最短商品计时结束后,将订单中该商品购买数量清零,重新计算价格,支付时间时限依据次短的商品计算。
1.3 Case示例(push策略也将使用该示例):
订单内容商品如下:
- 限时特价商品A,商家设定时间为15min;
- 限时特价商品B,商家未设定支付时限,选择系统默认30min;
- 普通商品C商家设定时间为150min;
- 普通商品D商家未设定时间,选取系统默认120min。
用户生成订单后,订单计时策略如下:
- 初始时间为15min,到时后订单自动将商品A清零0,前台添加“支付超时被清空”提示,系统重新核算价格,支付时限增加15min(B时限-A时限=15min);
- 再次到时后,订单自动将B清零,前台在B商品出添加“支付超时被清空”提示”,系统重新核算价格,支付时限增加30min(D时限-B时限=30min);
- 依次类推,当订单只剩下商品C时,则时限再增加30min(C时限-D时限=30min)。
2 待支付订单PUSH策略
相关因素:限时特价商品剩余活动时间、订单支付剩余时间。
触发规则;推送针对订单内商品性质触发;如果订单内涉及多个类型的商品则针对每个商品的状态,触发相关推送。
2.1 特价商品
2.1.1 限时特价剩余时间 > 订单支付剩余时间时:
- 触发条件:订单支付时间剩余5分钟时发短信,剩余3分钟时发推送;
- 推送内容:你拍下的限时特价商品“商品名”,订单即将失效,错过活动商品将恢复原价 ~ 快去抢救你的订单,早早把它接回家。“链接”(短信搭配链接app开启链接)
2.1.2 限时特价剩余时间 ≤ 订单支付剩余时间时;
- 触发时间:限时特价时间剩余5分钟时发短信,剩余3分钟时发推送;
- 推送内容:你即将错过“商品名”的优惠活动 ~ 快去抢救你的订单,早早把它接回家。“链接”(短信搭配链接app开启链接)
2.2 常规商品
- 触发时间:订单支付时间剩余5分钟时发短信,剩余3分钟时发推送;
- 推送内容:你拍下的“商品名”订单即将关闭 ~ 快去抢救你的订单,早早把它接回家。“链接”(短信搭配链接app开启链接)
2.3 Case示例
订单商品信息:
- 限时特价商品A,商家设定时间为15min;抢购时间剩余10分钟
- 限时特价商品B,商家未设定支付时限,选择系统默认30min;抢购时间剩余45分钟。
- 普通商品C商家设定时间为150min;
- 普通商品D商家未设定时间,选取系统默认120min。
推送触发顺序和推送内容如下:
- A商品,限时特价时间剩余5分钟时发短信,剩余3分钟时发推送;push内容【你即将错过“A”的优惠活动~ 快去抢救你的订单,早早把它接回家。“链接”(短信搭配链接app开启链接)】
- B商品,订单支付时间剩余5分钟时发短信,剩余3分钟时发推送;push内容【你拍下的限时特价商品“B”,订单即将失效,错过活动商品将恢复原价 ~ 快去抢救你的订单,早早把它接回家。“链接”(短信搭配链接app开启链接)】
- D商品,订单支付时间剩余5分钟时发短信,剩余3分钟时发推送;push内容【你拍下的“D”订单即将关闭~ 快去抢救你的订单,早早把它接回家。“链接”(短信搭配链接app开启链接)
- C商品,订单支付时间剩余5分钟时发短信,剩余3分钟时发推送;push内容【你拍下的“C”订单即将关闭~ 快去抢救你的订单,早早把它接回家。“链接”(短信搭配链接app开启链接)
2.4 相关检测数据
短信和推送的打开率
订单支付成功率 = 被打开订单支付数 /(短信打开数+移动打开数)
3 高价格订单延时策略和推送策略处理。
该策略当前版本只针对单个商品的订单,并且订单价格是超出用户消费能力。
3.1 触发场景
针对有消费能力值的用户,即购买过商品的老用户(浏览商品超过50个,购买商品超过10个,用户画像中,已形成稳定消费能力区间的用户)。当用户购买商品的单价 — 用户消费能力区间最高值 = 1/3用户消费能力区间最高值时;
3.2 支付时限+推送意识策略
订单支付时间增加 至 3H【备注:通过分析5%用户的前后相同高价订单支付时间发现,当价格远超用户画像消费能力区间时,用户的决策时间发生在120min后,120(间隔时长)+30(原订单支付时间)+30(新订单支付时间)=180min=3H】此时,不考虑商家设定的时限。但是只要是限时特价商品,一律按30min计算。
同时分别在如下阶段发送提示,提示内容参照2.1规则:
- 订单剩余60分钟时:第一次短信提示:
- 订单剩余30分钟时:第一次app推送提示:
- 订单剩余10分钟时:第二次短信提示:
- 订单剩余3分钟时:第二次app推送提示:
3.3 相关检测数据
- 支付时限超过30分钟后的完成支付的数量
- 短信和推送的打开率
- 订单支付成功率 = 被打开订单支付数 /(短信打开数+移动打开数)
4 被取消订单唤醒策略
4.1触发条件
订单处于已关闭状态,12小时候内,用户未再次下单购买同一商品或同类商品。
4.2 优惠券派发和商品推荐
4.2.1,商品有优惠券
- 触发时间:于用户高频浏览app时间5分钟前,向用户发送短信。
- 推送内容:你昨天未能购买的“商品名”,商家赠送你一张限时优惠券,机不可失,快把它带回家。
4.2.2,普通商品,加入限时优惠活动
- 触发时间:优惠活动开始后的10分钟,向用户发送消息推送
- 推送内容:你关注的商品“商品名”,开启限时特价抢购活动,机不可失,快把它带回家。
4.2.3 价格低于被取消订单商品价格的其他同一商品
- 触发时间:订单被取消后的4H后,选择价格差最高的那个商品。
- 推送内容:你关注的商品“商品名”,有商家以更便宜的价格出售了,你将节省“差价”。
4.3 相关检测数据
- 短信和推送的打开率
- 订单转化率 = 订单提交量 /商品详情页打开数量
以上就是,策略需求PRD的案例了,内容总计5400字。作者第一次写策略需求文档,第一次处理电商产品,第一处理定价和推送策略。如果解决的不合理的地方还请大家指出。