
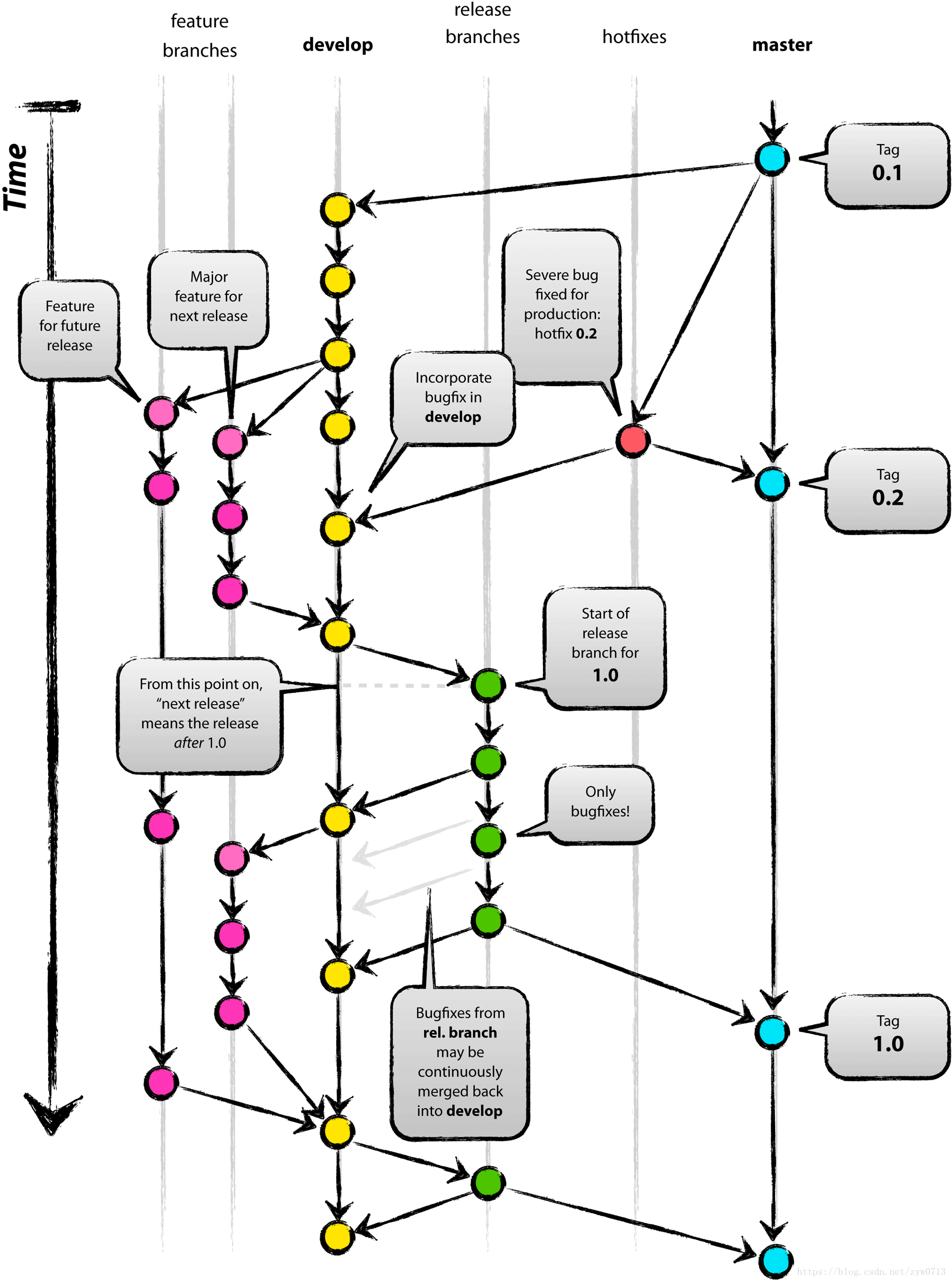
一、主分支master
代码库应该有且只有一个主分支。所有提供给用户使用的正式版本,都在这个主分支上发布。
Git主分支的名字,默认叫做Master。它是自动建立的,版本库初始化以后,默认就是在主分支在进行开发。
二、开发分支Develop
主分支只用来发布重大版本,日常开发应该在另一条分支上完成。我们把开发用的分支,叫做Develop。
这个分支可以用来生成代码的最新隔夜版本(nightly)。如果想正式对外发布,就在Master分支上,对Develop分支进行"合并"(merge)。
#Git创建Develop分支的命令
git checkout -b develop master
#将Develop分支发布到Master分支的命令
git checkout master
git merge --no-ff develop
--no-ff参数:默认情况下,Git执行"快进式合并",会直接将Master分支指向Develop分支。强推。少用!!
三、临时性分支
前面讲到版本库的两条主要分支:Master和Develop。前者用于正式发布,后者用于日常开发。其实,常设分支只需要这两条就够了,不需要其他了。
但是,除了常设分支以外,还有一些临时性分支,用于应对一些特定目的的版本开发。临时性分支主要有三种:
-
功能分支 (feature)
-
预发布分支 (release)
-
修补bug分支 (fixbug)
这三种分支都属于临时性需要,使用完以后,应该删除,使得代码库的常设分支始终只有Master和Develop。
四、功能分支 feature branches
为了开发某种特定功能,从Develop分支上面分出来的。开发完成后,要再并入Develop。
功能分支的名字,可以采用feature-*的形式命名。
#创建一个功能分支
git checkout -b feature-x develop
#合并到develop分支
git checkout develop
git merge --no--ff feature-x
#删除feature分支
git branch -d feature-x
五、预发布分支 release branches
指发布正式版本之前(即合并到Master分支之前),我们可能需要有一个预发布的版本进行测试。
预发布分支是从Develop分支上面分出来的,预发布结束以后,必须合并进Develop和Master分支。它的命名,可以采用release-*的形式。
#创建一个预发布分支:
git checkout -b release-x develop
#确认没有问题后,合并到master分支:
git checkout master
git merge --no-ff release-x
# 对合并生成的新节点,做一个标签
git tag -a x
#再合并到develop分支:
git checkout develop
git merge --no-ff release-x
#最后记得删除预发布分支:
git branch -d release-x
六、修补bug分支 hotfixes
软件正式发布以后,难免会出现bug。这时就需要创建一个分支,进行bug修补。
修补bug分支是从Master分支上面分出来的。修补结束以后,再合并进Master和Develop分支。它的命名,可以采用fixbug-*的形式。
#创建一个修补bug分支:
git checkout -b fixbug-xx master
#修补结束后,合并到master分支:
git checkout master
git merge --no-ff fixbug-xx
git tag -a xx
#再合并到develop分支:
git checkout develop
git merge --no--ff fixbug-xx
#最后,删除"修补bug分支":
git branch -d fixbug-xx