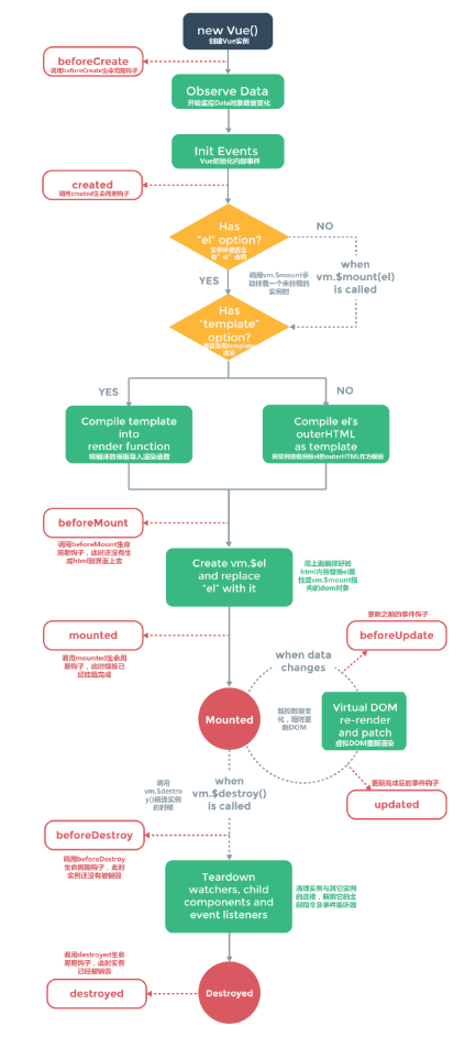
vue面试题:Vue生命周期函数有哪些?如何使用Vuex? 小浣熊的姐姐小还熊 2018-11-04 593 阅读1分钟 Vue生命周期函数有哪些结构 生命周期详解 生命周期详解参考博客: segmentfault.com/a/119000001… baijiahao.baidu.com/s?id=158957… www.cnblogs.com/padding1015… blog.csdn.net/running_run… 如何使用Vuex? Vuex结构图 总结:具体的请参考Vuex文档