vue的生命周期

104 阅读2分钟
<!DOCTYPE html>
<html lang="en">
<head>
    <meta charset="UTF-8">
    <title>Title</title>
    <script src="https://cdn.bootcss.com/vue/2.4.2/vue.js"></script>
</head>
<body>
<div id="app">
    <h1>{{message}}</h1>
</div>
</body>
<script>
    var vm = new Vue({
        el:'#app',
        data:{
            message:'vue的生命周期'
        },
        beforeCreate:function(){
            console.group('-----beforeCreate创建前状态-----');
            console.log('%c%s','color:red','el:' + this.$el);
            console.log("%c%s", "color:red","data: " + this.$data);
            console.log('%c%s','color:red','message:' + this.message);
        },
        created:function(){
            console.group('------created创建完毕状态-----');
            console.log('%c%s','color:red','el:' + this.$el);
            console.log('%c%s','color:red','data :' + this.$data);
            console.log('%c%s','color:red','message:' + this.message);
        },
        beforeMount:function(){
            console.group('------beforeMount挂载前状态------');
            console.log('%c%s','color:red','el:' + this.$el);
            console.log(this.$el);
            console.log('%c%s','color:red','data :' + this.$data);
            console.log('%c%s','color:red','message' + this.message);
        },
        mounted:function(){
            console.group('-----mounted挂载结束状态-----');
            console.log('%c%s','color:red','el:' + this.$el);
            console.log(this.$el);
            console.log('%c%s','color:red','data: ' + this.$data);
            console.log('%c%s','color:red','message:' + this.message);
        },
        beforeUpdate:function(){
            console.group('-----beforeUpdate更新状态-----');
            console.log('%c%s','color:red','el:' + this.$el);
            console.log(this.$el);
            console.log('%c%s','color:red','data: ' + this.$data);
            console.log('%c%s','color:red','message:' + this.message);
        },
        updated:function(){
            console.group('-----updated 更新完成状态-----');
            console.log("%c%s", "color:red","el     : " + this.$el);
            console.log(this.$el);
            console.log("%c%s", "color:red","data   : " + this.$data);
            console.log("%c%s", "color:red","message: " + this.message);
        },
        beforeDestroy: function () {
            console.group('-----beforeDestroy 销毁前状态-----');
            console.log("%c%s", "color:red","el     : " + this.$el);
            console.log(this.$el);
            console.log("%c%s", "color:red","data   : " + this.$data);
            console.log("%c%s", "color:red","message: " + this.message);
        },
        destroyed: function () {
            console.group('-----destroyed 销毁完成状态-----');
            console.log("%c%s", "color:red","el     : " + this.$el);
            console.log(this.$el);
            console.log("%c%s", "color:red","data   : " + this.$data);
            console.log("%c%s", "color:red","message: " + this.message)
        }
    });
</script>
</html>





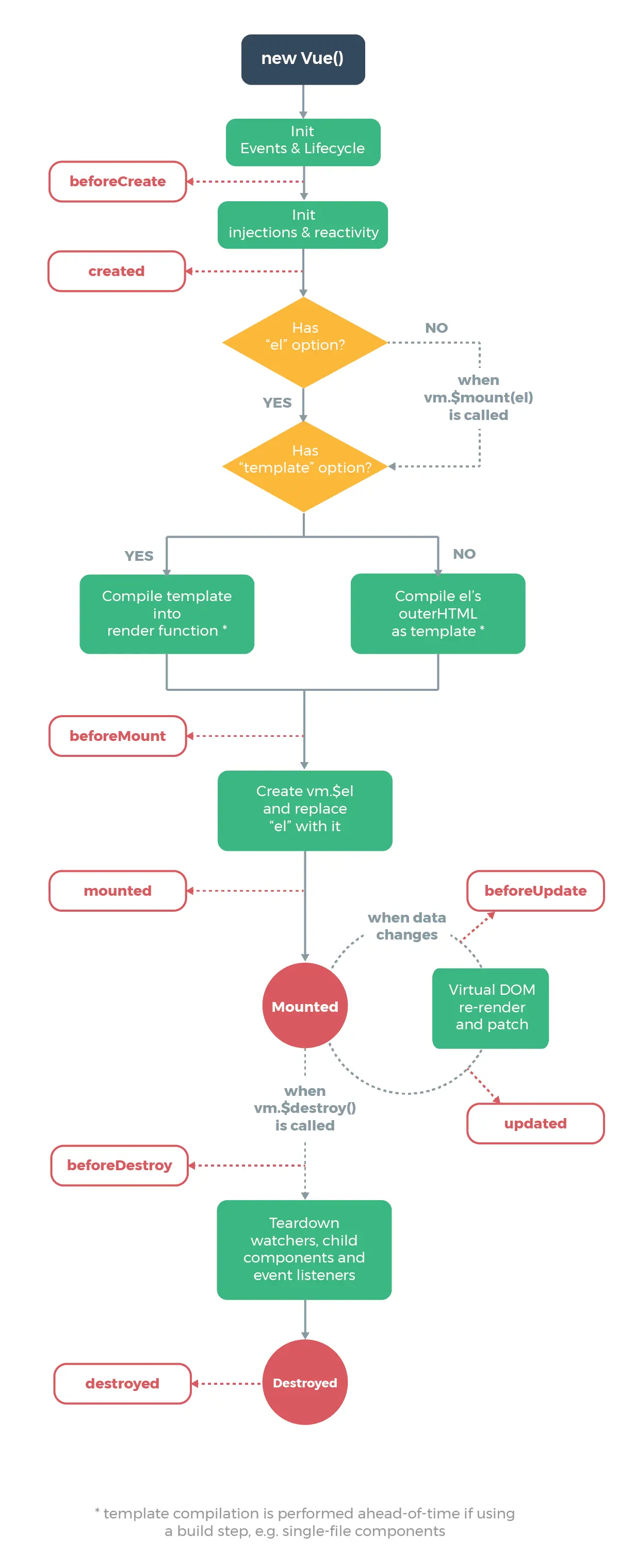
callhook:callhook函数的功能就是调用某个生命周期钩子注册的所有回调函数。


beforeCreate&created

beforeCreate&created都是在实例化Vue的阶段。


beforeCreate和created的钩子调用发生在initState的前后,initState的作用是初始化props、data、methods、watch、computed等属性。所以beforeCreate的钩子函数中就不能获取到props、data中定义的值,也不能定义methods中定义的函数。

beforeCreate:进行初始化事件,进行数据的观测。

created:数据已经和data属性进行绑定。

created和beforeMount间的生命周期


首先会判断对象是否有el,如果有的话就继续向下编译,如果没有el,则停止编译,直到在vue实例上调用vm.$mount(el)。

然后,看template选项对生命周期的影响。

(1).如果vue实例对象中有template参数选项,则将其作为模板编译成render函数。
(2).如果没有template选项,则将外部HTML作为模板编译。
(3).可以看到template中的模板优先级要高于outer HTML的优先级。

beforeMount&mounted



在执行vm._render()函数渲染vnode之前,执行了beforeMount钩子函数,在执行完vm._update()之后把vnode patch到真实的dom后,执行了mouted钩子。


beforeUpdate&updated

beforeUpdate和updated的钩子函数执行时机都是在数据更新的时候。当vue发现data中的数据发生了改变,会触发对应组件的重新渲染,先后调用beforeUpdateupdated钩子函数。


beforeUpdate的执行是在渲染Watcher的before函数中。


注意这里有个判断,也就是组件已经mounted之后,才会调用这个钩子函数。

updated的执行时机是在flushSchedulerQueue函数调用的时候,


beforeDestroy&destroyed

beforeDestroydestroyed 钩子函数的执行时机在组件销毁的阶段。




beforeDestroy钩子的执行时机是在$destroy函数执行最开始的地方,接着执行一系列的销毁动作,包括从parent的$children中删除自身,删除watcher,当前渲染的vnode执行销毁钩子函数等,执行完毕后在调用destroy钩子函数。

activated&deactivated

activateddeactivated 钩子函数是专门为 keep-alive 组件定制的钩子。